收藏 分销(赏)

浅析建筑工程的风险管理.doc

上传人:精*** 文档编号:3678652 上传时间:2024-07-13 格式:DOC 页数:7 大小:205KB 下载积分:6 金币
下载 相关 举报
浅析建筑工程的风险管理.doc_第1页
第1页 / 共7页
浅析建筑工程的风险管理.doc_第2页
第2页 / 共7页


点击查看更多>>
资源描述
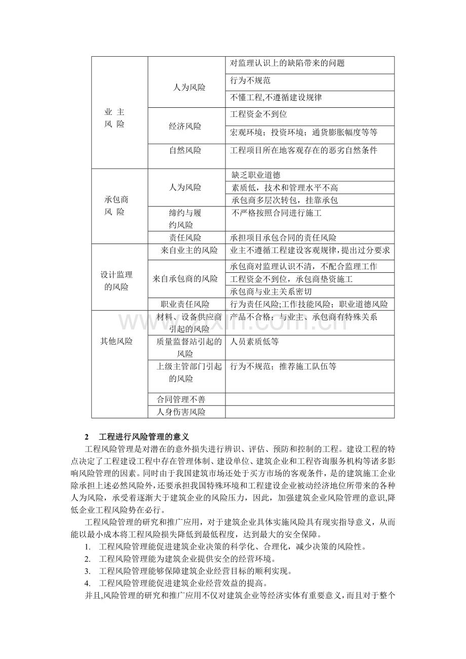
浅析建筑工程的风险管理 ○ 彭源 王非平 ( 湖南大学土木工程学院 ) 〔摘 要〕: 简要介绍了在工程建设中建设各方存在的风险,以及进行风险管理的必要性.并阐明了工程风险管理的结构和流程——风险辨识、风险估计、风险评价与分析、风险决策与控制,风险监控五个方面的内容. 〔关键词〕: 风险; 工程管理; 风险管理; 风险决策与控制 The Analysis Of The Risk Management Of Construction Operation Peng Yuan Wang Fei-ping (Civil Engineering Department Of Hunan University ; Changsha ; 410082 ; China) 〔Abstract〕: This paper simply presents the risks existing in the construction object, which including the investor, the constructor and supervisor, and also points out the necessity of the risk management. Besides, it mainly gives a particular explanation about the structure and procedure of the risk management, which comprises five sections: the risk identification, the risk estimation, the risk assessment and analysis, the risk decision and control, the risk supervision. At last, it ultimately concludes the risk management. 〔key words〕: risk; construction operation management; risk management; risk decision and control 0 引言 现代社会的经济生活中,风险无处不在.对于规模大、周期长、产品具有单件性和复杂性等特点的建筑工程来说,在进行实施的过程中存在着很多的不确定因素,比一般的产品生产具有更大的风险。 可以说工程建设本身就是一项风险事业,工程建设各方都面临着诸多风险,这些风险都有可能造成巨大的经济损失和人员伤亡。虽然风险是客观存在的,但是存在风险并不意味着损失,一般来说,风险与盈利的机会同时存在,且经济活动的风险越大,盈利机会就越大,这其中的关键就在于是否善于进行风险管理。正是因为如此,国际上把建设工程风险管理看作是项目管理的重要组成部分,把风险管理和目标管理视为项目管理的两大要点。然而建设工程风险管理在我国建设领域依然是薄弱环节,尚未形成有效的建设工程风险管理体系。因此加强对建设工程风险管理结构和步骤的认识就显得尤为重要了。 1 工程建设各方的风险 由于工程建设项目投资巨大,工期长,所涉及的不确定的因素繁多,从其筹划、设计、建造到竣工后投入使用,整个过程都存在各式各样的风险,无论工程项目投资商(业主),咨询商(监理),承包商,还是建筑设计商,材料设备供应商等,都面临着不可回避的风险。而且风险具有多样性,可以从不同的角度,划分不同的风险类型。就建筑工程来说,可以从工程的建设各方来划分工程当中的风险。【6】 表1:工程建设各方的风险一览表 业 主 风 险 人为风险 对监理认识上的缺陷带来的问题 行为不规范 不懂工程,不遵循建设规律 经济风险 工程资金不到位 宏观环境;投资环境;通货膨胀幅度等等 自然风险 工程项目所在地客观存在的恶劣自然条件 承包商 风 险 人为风险 缺乏职业道德 素质低,技术和管理水平不高 承包商多层次转包,挂靠承包 缔约与履 约风险 不严格按照合同进行施工 责任风险 承担项目承包合同的责任风险 设计监理 的风险 来自业主的风险 业主不遵循工程建设客观规律,提出过分要求 来自承包商的风险 承包商对监理认识不清,不配合监理工作 工程资金不到位,承包商垫资施工 承包商与业主关系密切 职业责任风险 行为责任风险;工作技能风险;职业道德风险 其他风险 材料、设备供应商引起的风险 产品不合格;与业主、承包商有特殊关系 质量监督站引起的风险 人员素质低等 上级主管部门引起的风险 行为不规范;推荐施工队伍等 合同管理不善 人身伤害风险 2 工程进行风险管理的意义 工程风险管理是对潜在的意外损失进行辨识、评估、预防和控制的工程。建设工程的特点决定了工程建设工程中存在管理体制、建设单位、建筑企业和工程咨询服务机构等诸多影响风险管理的因素。同时由于我国建筑市场还处于买方市场的客观条件,是的建筑施工企业除承担上述必然风险外,还要承担我国特殊环境和工程建设企业被动经济地位所带来的各种人为风险,承受着逐渐大于建筑企业的风险压力,因此,加强建筑企业风险管理的意识,降低企业工程风险势在必行。 工程风险管理的研究和推广应用,对于建筑企业具体实施风险具有现实指导意义,从而能以最小成本将工程风险损失降低到最低程度,达到最大的安全保障。 1. 工程风险管理能促进建筑企业决策的科学化、合理化,减少决策的风险性。 2. 工程风险管理能为建筑企业提供安全的经营环境。 3. 工程风险管理能够保障建筑企业经营目标的顺利实现。 4. 工程风险管理能促进建筑企业经营效益的提高。 并且,风险管理的研究和推广应用不仅对建筑企业等经济实体有重要意义,而且对于整个经济社会的发展都有积极的作用。 3 工程风险管理体系的结构和流程 3.1 工程风险管理系统的结构 所谓风险管理,是指经济单位对可能遇到的风险进行预测、识别、评估、分析,并在此基础上有效地处理风险,以最低成本实现最大安全保障的科学管理方法。在国外,如美国,在土木建设项目项目管理中,管理人员引入了风险管理技术,强调对建设项目目标的主动控制,以对项目实现过程中遭遇的风险和干扰因素起预防作用,从而减少损失。按照建设项目风险的内在要求,可以将风险管理中相互联系、相互影响的各个因素组成一个有机的综合体。通常可以分为五个阶段:风险辨识、风险估计、风险评价与分析、风险决策与控制和风险监控。【7】 图1:风险管理框架 3.2 工程风险管理系统的流程 3.2.1 风险辨识 风险辨识是风险管理的第一步。针对工程项目而言,它是指对该项目所面临的及潜在的风险加以判断,归类和鉴定风险性质的过程。对风险的辨识可以通过感性认识和经验进行判断,但更重要的是依据各种客观的统计、以前类似项目的资料和风险记录,通过分析、归纳和整理,从而发现各种风险的损害情况及其规律性。进行风险识别的方法有:头脑风暴法、检查表法、流程图法(WBS法)、敏感性分析法、环境分析法等,其流程图如下图3所示,报告中应明确各风险因素发生的概率和损失。 图2 : 风险辨识流程 3.2.2 风险估计 在进行工程风险估计时,要先科学的选定评价指标体系,根据上面对各风险因素的分析,风险评价体系应能综合反映承包商能力、业主状况等因素。指标体系的构选应遵守科学性、全面性、协调性、可行性和层次性,以准确反映工程风险和指标体系相配的原则,构造工程风险评价指标体系。【8】 1. 建立指标体系 (1)输入指标体系:各风险因素发生的概率和损失 (2) 决策指标体系:①风险度 RD=f (r p , l l ),r p :风险发生概率;l l :潜在的风险损失;②致命度:FD=f (ml , f l ), ml:决策导致的最大损失;f l:企业致命损失额;③激励度:PD=(m r , i r ),m r:决策带来的最大受益;i r:企业必要的受益。 2. 评价指标体系:将各个风险因素综合成费用超支指标;工期拖延指标、质量指标、技术指标、资源指标、自然灾害和意外事故指标、财务指标七个指标加以考察。 3. 模拟仿真: 在输入指标历史数据的基础上,根据三个决策指标,通过灰度仿真模型得出七个评价指标的最终结果。 3.2.3 风险评估 工程风险的大小具有模糊性的特点,因此采用模糊评价方法把风险的大小界定成小、一般、较大和很大四个等级,各等级的界定没有明显的标准,分类的本身就具有模糊性。因此,模糊评价方法是一种比较好的方法。【11】 表2:风险因素评价指标 一级指标 二级指标 评价内容与参考 承包商 因 素 S 1 施工能力 S 11 设备数量、施工方法与工艺 类似工程经验 S 12 以往从事类似工程的数量及情况 融资能力 S 13 企业财务状况 项目经营管理能力 S 14 高能管理人员数量 工程条件 S 2 合同风险 S 21 合同文件 工程现场条件 S 22 实地考察报告 工程量变化大小 S 23 工程图纸 工程工期要求 S 24 招标文件 业主因素 S 3 工程款支付能力 S 31 业主财务状况、资金来源 业主信誉 S 32 相关情报 其他因素 S 4 材料质量 S 41 材料出场证明、质量证件 质量监督站人员能力 S 42 管理人员资历 上级主管部门人员能力 S 43 管理人员资历、数量 意外事故 S 44 安全报告 由于工程风险受多方面因素的影响,所以适宜采用多层次的模糊评价法来进行评价,评价过程如下所示: (1)确定因素集。因素集就是以上各种指标的集合,即S=(S 1,S 2,S 3,S 4)。 (2)确定各影响因素的权重集。评价指标体系是一个渐进的层次结构,可以采用层次分析法来确定权重,指标的权重分别为B 1,B 2 ,…,B n,且∑B=1,权重集为B=(B 1,B 2,…,B n)。 (3)建立评价等级集。评价等级集是评价者对评价对象可能做出的各种评价结果所组成的集合,即W=(W 1,W 2,…,W n),这里W是在(小,一般,较大,很大)中取值。 (4)确定隶属关系,建立模糊评价矩阵。 0≤r i j ≤1;i =1,2,…,m;j =1,2,…,n r i j是指隶属度,即第i个指标隶属于第j个评价等级的程度,R是模糊矩阵,能综合反映各指标隶属各评价等级的程度 (5)进行模糊综合评价,等到模糊综合评价结果V=B·R,S为权重向量B与模糊矩阵合成所得的模糊子集,即模糊综合评价结果集。 3.2.4 风险决策与控制 根据以上分析所得的模糊综合评价结果来做出风险决策,如果综合评价结果V超过限值,则表示该建筑工程风险度较高,应该放弃。如果没有超过风险限值,则应该在风险分析的基础上,针对所辨识的风险,做出相应的风险管理方案,将有风险而导致的损失减少到最低限度,保证工程的最大安全保障。根据风险防范的基本途径,风险应对措施可以分为两类:风险控制手段和措施、风险财务处理手段和措施。【2】 1. 控制措施 (1)风险回避:即根据预测评估,事先就避开风险源地,或改变行为方式,以消除风险隐患。①适应情况:某特定风险因素导致的风险损失频率和幅度相当高或采取其他风险规避措施的成本超过其产生的效益。②优点:风险回避是处理风险最强有力的手段,而且简单易行。③局限性:采取风险回避措施可以达到避免风险损失的目的,但同时也丧失了可能获利的机会。 (2)损失控制:损失控制是通过采取主动行动,以预防为主,防控结合的对策,来减少风险带来的损失。它包括损失预防和损失抑制。这两种措施对于控制风险损失是相辅相成的,都是以较小的经济成本获得较大的安全保证。 损失控制通常采用以下具体方法:预防和减少风险源、风险因素的产生;抑制已经发生的风险事故的扩散速度和扩散空间;增强被保护对象抵抗风险的能力;设法将风险与保护对象隔离;妥善撤离风险事件,尽力减轻被保护对象遭受的损失;加强职业安全教育,避免由于人为因素所导致的损失。 (3)风险分散:是指通过增加风险单位以减轻总体风险的塔里,达到共同分担风险的目的。 2. 财务处理措施 风险财务处理,即通过事先的财务安排,取得对风险损失进行及时而充分补偿的经济保障。以财务方式处理风险有3种基本方法:风险转移、风险自留、风险利用。 (1)风险转移,包括非保险的风险转移和保险。非保险的风险转移是指企业将自己不愿承担的、或超过自己承担能力的风险损失的经济补偿责任,通过正当、合法的非保险手段转移给其他经济单位。这种方法主要是通过各类合同条款的拟定与变更来实现风险转移。如工程承包中的分包、转包、租赁等。而保险作为一种及时、有效、合理地分摊损失和实施经济补偿的方式,一直是处置风险的主要手段。国际工程承包中有一些强制性的保险,如建筑工程一切险、安装工程一切险、第三方责任险等。 分散方式:通过增加风险承担主体,达到减少风险的目的,常用的方法有建筑企业经营多元化;从资本运营角度分散风险;工程承包主体分散化;风险单位分割化。 (2)风险自留,风险自留是一种处置残余风险的方法。①适应情况:在其他风险防范技术无法有效处理风险,或无法避免、转移和加以控制的情况。②优点:节省保险费;节省成本可以带来效益。③缺点:企业需保留资金防范风险事件带来的损失,一旦发生风险事件带来的损失过大,容易造成企业资金周转困难。 (3)风险利用。在建筑经营活动中,风险与利润并存,除了存在纯风险以外,还会有投机风险。对投机风险而言,应该积极利用风险获得相应的效益,但是必须选择适当的时机和方法,对问题灵活解决。 风险利用操作应按照合理的步骤进行:分析风险利用的可能性及其价值;计算风险利用的费用;客观评估自身的风险承受能力;制定对策和具体实施方案;因势利导获得合法权益。 综上所述,风险控制的每种方式既有优点,又有局限性。至于对某一具体风险采用那种风险控制方式,应按照以较小的成本支出,获取稳定的安全保障,以上线与其经济效益的原则来选择。在很多情况下,各种方式需要密切结合,相互配合,才能产生更加优化的风险管理效果。 3.2.5 风险监控,即是跟踪已识别的风险,监视残余风险,识别新出现的风险,修改风险管理计划,保证风险计划的实施,并评估风险减轻的效果。 风险监控的主要方法和技术有:项目风险应对审计;定期项目评估;挣值分析;技术因素度量;附加风险应对计划;独立风险分析。 风险监控的内容主要包括:计划风险监控;风险管理有效性监控;设备安全可靠性监控;行为风险监控;作业环境监控;项目融资风险监控。 风险监控的成果:随机应变措施;纠偏措施;变更请求;修改风险应对计划;风险数据库;更新风险判别核查表。 可以看到工程风险管理的完整流程可以用下图来表示:【5】 图3: 完整风险管理程序流程图 4 工程风险管理总结 工程风险是项目实施工程中不可避免而必须面对的。对于建筑企业来说,它既是挑战,又是机遇。因此如何把握机遇,分析、判断、化解、利用风险,使之产生利润,需要企业管理者进行艰苦细致的分析。在建筑企业生产经营过程中,风险管理者应不断监督检查风险管理各阶段,协调各个方面、各种因素,对风险管理效果进行分析,总结和反思本周期的风险管理过程,为以后的风险管理提供管理经验。 参考文献 1 邱苑华.现代项目风险管理方法与实践.北京.科学出版社.2003 2 刘尔烈.国际工程管理概论.天津.天津大学出版社.2003 3 陈秉正.公司整体化风险管理.北京.清华大学出版社.2003 4 邹公明.风险理论.上海.上海财经大学出版社.2003 5 胡宣达.沈厚才.风险管理学基础数理方法.南京.东南大学出版社.2001 6 李清立.田杰芳.建设工程监理项目总监理工程师管理实务.北京.清华大学出版社.北方交通大学出版社.2003 7 谢科范.罗险峰.胡继灵.胡华夏.企业生存风险.北京.经济管理出版社 8 赵世强.房地产开发风险管理.北京.中国建材工业出版社,2003 9 王卓甫.工程项目风险管理.北京.中国水利水电出版社,2003 10 吴涛,丛培经.中国工程项目管理知识体系.北京.中国建工出版社,2003 11 冯德益.楼世博.模糊数学方法与应用.北京.地震出版社.1983 12 段鹏建.浅析工程风险的管理及防范.山西建筑.2001.2 13 张建斌.我国工程风险管理与工程保险制度研究.基建优化.2003.4 14 周群.论我国工程风险管理制度的建立.中国工程咨询. 彭源 王非平 (湖南大学土木工程学院, 长沙 410082)
展开阅读全文

开通  VIP会员、SVIP会员  优惠大
下载10份以上建议开通VIP会员
下载20份以上建议开通SVIP会员


开通VIP      成为共赢上传

当前位置:首页 > 学术论文 > 其他

移动网页_全站_页脚广告1

关于我们      便捷服务       自信AI       AI导航        抽奖活动

©2010-2026 宁波自信网络信息技术有限公司  版权所有

客服电话:0574-28810668  投诉电话:18658249818

gongan.png浙公网安备33021202000488号   

icp.png浙ICP备2021020529号-1  |  浙B2-20240490  

关注我们 :微信公众号    抖音    微博    LOFTER 

客服