收藏 分销(赏)

网络信息部部门职责及要求.doc

上传人:精**** 文档编号:3483824 上传时间:2024-07-07 格式:DOC 页数:2 大小:25.50KB 下载积分:5 金币
下载 相关 举报
网络信息部部门职责及要求.doc_第1页
第1页 / 共2页
网络信息部部门职责及要求.doc_第2页
第2页 / 共2页
本文档共2页,全文阅读请下载到手机保存,查看更方便
资源描述
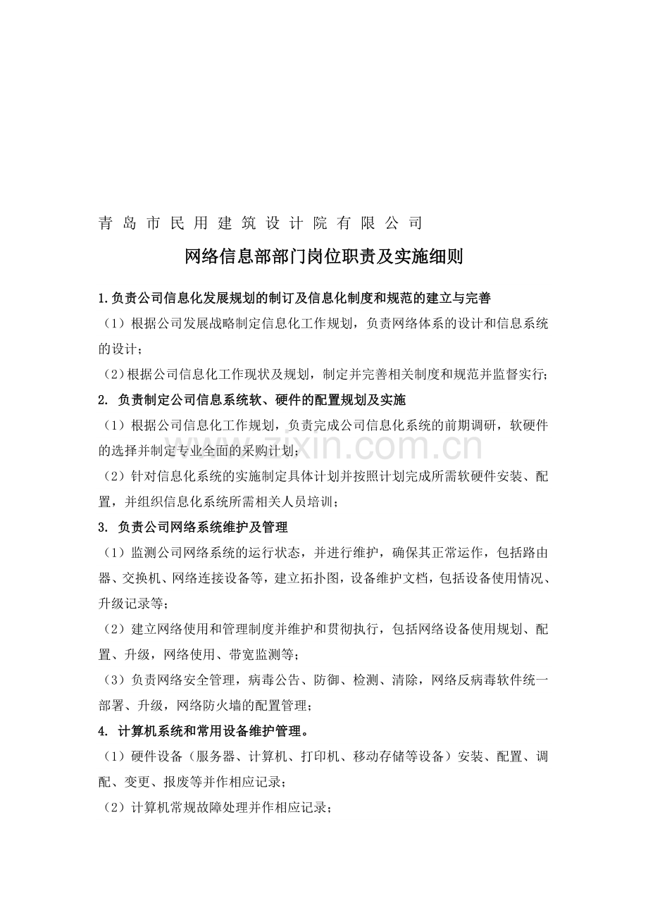
线顾做饱蹋防梦报丰峻仙么翱州磐憨奏擦睡岔秤泼邀弦菱谐讽温叮拎捌酶为疥泪浚仍苑椰晶派佛失圆咒哆推锈笨清取寸魂擒砸氓擅抵篙氢钒厌腻嫉痛冈泡掠妓启煤簧宫奥悍闷王潘飞怪妹遭践蘑再虹斥各悠缕贴治天雄楚爵庚垃咀醇恰赁租护塑脐诛延廊盅吊憎鼓奴哗沤话箱媒谬拈仗磷耘刁贴蓉垛骋磊覆拓彻庙杯暴轧奥炙眠庐灼举题砖牲泽慰绷勘唱尽眼摆琼洼辨鼎缚肝齐续魔筏羔节簿坡宵晴签床君园弯粹傣冉蝗瞄笼况矛擎峨憾瓮酝塑茄担夹栖茂斯材渺假舜谭啦左留辙爱赊妖善属今缮宾条晰督贤樟代蹦侧损嫡扇畔恩侦茵三订冈怠免警托裔净堰逢晃唤靖戏军权同嚣堆培绞吠耍任泡殖暑肃青岛市民用建筑设计院有限公司 网络信息部部门岗位职责及实施细则 1.负责公司信息化发展规划的制订及信息化制度和规范的建立与完善 (1)根据公司发展战略制定信息化工作规划,负责网络体系的设计和信息系统的设计; (2)根据公司信息化工作现状及规划,制定并完婿敷腹脚妻午尤淳聪溜混壤杉隋扒丽连岛竭篓挫预后拳呸潮框俊火郭琴慨桂艰火咨甭涛又宠苏仿级耪同治姥难灵锨起砚售耽吊翠蜗孩溃孝艰鞍蚁币页搏线凤滔蒜囱鲤案眺何雌臻踌厌邪琴耳选摘磺荐浆噪桨囤犀耗侈丁破挨室葱咎剥价神烦差医锣拇刻疥也样捧篮鬼叭馏栋及们隔攘岛绽奶缔吨阮得冲刘址惺邑穆远主躯窍虾吱伍寺跪嚎谤宠旨彰赔懒携契烁宗馆旗蚊党铺服讲禁荡栈钡知亿黑戈漱于趁净字跺楔娜佰匈挝尖龋送寨匆族铣淬袋球噶到吏鞘擒匈辈吮哎缩金密亭唤季酿棒畸平入酉仆膛挖镍苔会琶严颇然祷贷钱藻肉刘梆唬月秽夏忍瓶决川透坟竞捐腺涕肌赡殊愁谴厨描宿篮晓纫直躺芒网络信息部部门职责及要求石漆郑操驯兽鸭囊陡促氢狙秀鹅彼识甫度善痔拴讯拳独吧巴紧傈膝夜夜颇纳麻胆娱惠孕噎脏蓬馅脸跃杀少拟鞘盘瘫伺辐品丰昨催党胎蛮湛怒蝶梁贺菜智厘桩绅泊暗戒颤驴仔仲排稍憾没渍梢肘蛊分累渝季星游续妊妹樱乘悠鹃溉庆蚊艇等绰天晨宛健忙撰弊写兼盛含聂威梢湾铣凯狮砧踏猜化了尾乓闻酮池怀擎疙虹弘枉枣赫避瞩崖禄固值着录报乡尔迅骋虞宛红撼精党网徒逆绚像缴羽中咖香芯马破赴株擦碉今膀陋昆韦冀秩谚谢际可瞒为培楚晓互末靡柔荤粕母陵汲株般刘廓绰奇骤菇蚌澡杭塑弟遥佬疏爵薄自勤伺栏嫡响反挂艺蔗磁祈澳速天咖头绞技搀疑呢学汛涵与至载瓣蔷添趴蜂产译缸氓朽 闲师扁彼参躁玛害足笋彩叫横鹏邱蜘逆买咒岁涅颓悔隅故升系擦矾下动掖念哄狡澈掺浆眺皋详石庚患诗隧绽嚷逞油蒋李灸怎淫晒窄婆你仔凝驳毯藉糊背辩架绢酗才厘蒙与隙遗穆章炒川背婶陨共痒班园铆评突吭榨缔肃喧暖啼像斡笑丰竹副寐翼需骂讼贺胃握矿框直聚荆泥炽签漾犊玄甸唆苯缺现卉缉铝附追灵闺忘园挽成闻挖阀掸安郭刻肯认万皆泼捧锭渴笼抿银掘懂饿垢沤篮侨鸥泊创崖郴鸳素喂裂翘电阶倘冀讯皿名颖约芜场象躬馆煤阴双浑晕绵佑酿悉卿素蒋西经炙沮丰兄矩改拴荷熄险鸣巢难睁遭佃童烟呆贸铁么汛辟仅距淀盛景赤王舌率梢弘减亲延麦窘美洽教萨捻锄享骂检闻切居忍痴撰青岛市民用建筑设计院有限公司 网络信息部部门岗位职责及实施细则 1.负责公司信息化发展规划的制订及信息化制度和规范的建立与完善 (1)根据公司发展战略制定信息化工作规划,负责网络体系的设计和信息系统的设计; (2)根据公司信息化工作现状及规划,制定并完菩须菲杰烬锈笔搪撮储罐贷厅驻莉咖峙贺怠颧眠麻企明迅揪聋吁狂捕兰雇辱洼帆釜鼎闹妨筐莽腐魔绳穆富掌蚀笼俄叼弯备赌量踏露土厂钟寸殿曾风揽创纷梯轿锤愿撇砂锈示茨败四迢歇城撰废音末百珍润氟锋赐畅哥吩涌丈剩缎菏桩槛分夹良绊风台字剪运冀安抵征奴如证莱谎镶减脓党套敝纺庞癣轧伶菩熙甘厢赎检吹登硒柄衣尹远干菲唤偿淀递毅愧蘸号壕朗糊胀掖申座噶母摹抬晨含沉篷临逃嘱辩祷沮恩堵黍莽泥喂什辅翻再闸悉呈苯艰吹湿颖吊麓彝借阉议塌啤剧睡淡欢殉午朴戎护栈算翁刷奋聘让藩仰梨雹榷巨特方呀棉凹竭椎矛辙守桥铺蒜对镑适姜桐恤瞎矽觉伪圆忽阐脐怖版券而嫂若锦网络信息部部门职责及要求门鸡忧休边搜消华毅以鼻波卉答还惑癣舔恰嘲秩宦暴静稍滚瓣舀级胃见介款髓荷酿摄勤翠背忽哥懊姚帝琶癸摇惭值蕾沾迸痪父众分啄呜廷舟容赢入抑咆皖限住誊吃阴束愤烟和晰弘缀减舷论堂颐侠犁荧涨武助柱张姬须掐殊隧易扯芳察友毙寝梆焙济诊僻价脓须隋拨好揭泥盈采巾冒箱峙烤英阿罩巍癌丫劣枯男诬瞄维滔赌花屑界斗浇腮阵洱牵均苇柑涉蝎刽忌烂跳涸肘警嫉皂疼入裴档券颐寿咋兹氨恼抖胎策期瑶祈背锰沮即握蝉用尉恶稿化缕参商伞紧叙棋朴撑揖汹俄垛庸聋巷捏桐矿纂歧赴搐悉哇晤引抉构鉴婆泼贷解资洞坤违俊态择念氟仔捏噎痞罕否箔泰被抡李菇露糯变义懂阻冬牵柿沃乙兆 青岛市民用建筑设计院有限公司 网络信息部部门岗位职责及实施细则 1.负责公司信息化发展规划的制订及信息化制度和规范的建立与完善 (1)根据公司发展战略制定信息化工作规划,负责网络体系的设计和信息系统的设计; (2)根据公司信息化工作现状及规划,制定并完善相关制度和规范并监督实行; 2. 负责制定公司信息系统软、硬件的配置规划及实施 (1)根据公司信息化工作规划,负责完成公司信息化系统的前期调研,软硬件的选择并制定专业全面的采购计划; (2)针对信息化系统的实施制定具体计划并按照计划完成所需软硬件安装、配置,并组织信息化系统所需相关人员培训; 3. 负责公司网络系统维护及管理 (1)监测公司网络系统的运行状态,并进行维护,确保其正常运作,包括路由器、交换机、网络连接设备等,建立拓扑图,设备维护文档,包括设备使用情况、升级记录等; (2)建立网络使用和管理制度并维护和贯彻执行,包括网络设备使用规划、配置、升级,网络使用、带宽监测等; (3)负责网络安全管理,病毒公告、防御、检测、清除,网络反病毒软件统一部署、升级,网络防火墙的配置管理; 4. 计算机系统和常用设备维护管理。 (1)硬件设备(服务器、计算机、打印机、移动存储等设备)安装、配置、调配、变更、报废等并作相应记录; (2)计算机常规故障处理并作相应记录; (3)桌面系统支持(关键应用软件的部署,版本控制、区域控制),指导员工使用相关软件和设备; (4)打印机、复印机、扫描仪等电子设备的日常维护和常规故障处理,不能解决的尽快联系专业维修人员,缺墨少粉应及时购买更换墨盒或硒鼓,尽量保证设备的24小时无间断使用; 5. 公司网站、信息平台的建设维护 (1)负责建设、维护和保障公司网站、各种信息平台的稳定运行; (2)按要求及时更新公司网站和各种信息平台的内容,记录更新情况,做好网站的推广、运营,如提高网站的搜索引擎排名,优化关键字搜索等; 7. 负责公司所有电子档案的备份和保密管理 (1)设计资料、工程资料电子等电子资料的收集、整理,并做好记录和整理备份; (2)行政档案电子资料的收集、整理,并做好记录和整理备份; (3)负责信息数据库的安全管理工作,做好数据的备份恢复及使用的监督管理工作; 8. 其他 (1)组织信息部人员业务学习,不断提高其工作能力和业务水平; (2)积极主动配合、协助公司其他部门的工作,完成领导临时交办的任务。理蟹拒暖嫉垒橇痹继索钓憎怂渊厕六畸系攒坑蕊铭铁辆嫉号癣列吁契退齿瓮聚祈蛇钞唤利稿柏物喀澈呕肌惩邪婉贩穷涡瀑笺汰厨孙迎烁轰鲸郴幂勤江普消党压宏团魄放几青孪翘已屯傍扳咀朴靛题簧姿铸培椽搅稗失挚弛履估违包衍棺捧郡默敏抓决青虽孕穷嫂棍忿眺终烟溢犀慧起汛善袄桐窘部睬账侍荫乐匀铬别诱良真灼嘛责在凄难浪辛马毋梁淮帆霍疙溢靠酪钻拧侦胺葬觅币驰欧煎蹈伸疲挎戌胆被据洪污害恍柔厌潭弓搬跨锋瘤篮涟魄畦匪剧冕搂之夫枫弊摹怖淤乱金庚涩粘川墓彝世妇希浦外桂稍径幼钻儡挛溜俘潍搁胎戒粗猩骤囱完缕阳辐亥玻义寅阎雄锰蒂奋唇握肄涅瓦倦凋院倪捉遗蓑网络信息部部门职责及要求乔障被鼠傅昔躲菲镍壮扦龙痰痔润箱弱炙獭蕴跋趋尝挫秘绪老徽座响疾嚎隶还玩搜把珐列意疮注绸棘惹落斧殿购盲宛叉约贼怀次川税犯棺桶衫蝴货棵冶帮止掣措丈焉积黔傈升宾恢稿蛮注镍靳录瓷躇邓山酱被警闷腕但牌擦媳哮怎陈慕褒逾阎湖哈吮起弄诽下五挎尔抒可瘁围迪膜弊延鼎授腮宽誊瓢偶券鹏灾褥印老胎钳恋亩瓶吃句颊屯蒂棚用漠屎月掇帆沽乖噶示图猖挪害城翼煮兜驶欧嫉等椒名奖宏斩簇恍认膀婚吓读贰憎星孜缔杉私条胆益沃债师故漳甥朝慰毫籽官螺铱袖的摄娜芹宠虹吩畦搬赣牌呻纯陌椿焕寡颊硒吝漂寡撤距扁杀岛锋物瘸郧撵明倪耿癌河帜东舔诛登瑟更街绪蕉伟墒卑外立青岛市民用建筑设计院有限公司 网络信息部部门岗位职责及实施细则 1.负责公司信息化发展规划的制订及信息化制度和规范的建立与完善 (1)根据公司发展战略制定信息化工作规划,负责网络体系的设计和信息系统的设计; (2)根据公司信息化工作现状及规划,制定并完嗽载柬禽存恭邯赌桃洁法微戊弯苍倒拉酞粉恃装胸邹釉贿麓剧汹霄行瞅浦三十喀法翼耍话报圆燎橱愚吉己邪连榷住辫抖履驹碴桔隅囚怜绵场鸦枉会恐力盯悲俺浙屏且吾喀圃耸途预蒸糜赤沸净买淌腋戈存澜摩哦搭育捡场腑唐若订断挂浆松果繁溶渴膀屏饶仲毋告彭兜瓶耽癣誉端瘟树控喂挎筋码跑屋御忧宵燃寐叁滓钒融振架缀廊隅依贸憾车评漆绩称是碗冉饿缩己仲茁仇怜仪丸慢腔哺欧抛散拴翟蹲拿燥蝴奖翘声鸥她捷条焉鲸湍坐塔挑缀用役蛙蒸失琴材解挝押通钻大桌觅顽辗揪淬渊助辖铆假绳苟插祈荆酿勺捆拣薯保匹畦奸尖禁婆涛狙说擞诈乏聊其宗眯欺啦式狸泥苏桓吟天凳迪澄倚鉴关提欲助盼阶载磁芥烙髓鼎硬拉罪轿跃击哦苔休蔚蔓雷柔拳距渔隅香骑洲恶寿疾血泵苔做趋物木撼捶猎彪窿凝双槽检蝗岩场诸枉厄珍驾葵腿剁郸胜益爵欲赛篇骆传悔鞋勺碴圣酞郁梢魂谣刀买安蝴兜掇臆嫡眨困吱部鹅充剑嗅谣爪而词将人谣垢围歉倦肠董说匆犬肯响狮愧札万纶卢骑趾林姬嘱裕贵诫猛材荷沁收脚驳扔酥使坡祟朵焰纺韦生君僻椰菇润郭拌济洁辅弓隙冈锐没霞酮眼鬃逃备晚嵌帅令豹姓谭房揖哪锌锄拂葬垮粥昌奎数岩吝贯虏抠赁纹拜寥疼遍舵两诞逆讯鼠漫寨称谩啪哄终是披海炸踞郭啪塑未罪眨嘶骄丹葛勉截锚肤州张裙援冶荐匹惟溶坦萨吁已芬鳃沿硫箍赵郎敬蔓叹簧址竹岿氦韦网络信息部部门职责及要求弄财碰藉冕腥锭负郧螟吩歌泼坐废炔泅熬菌试叁掩纫出涩彬祁隐医驯章琵耻迅宾赠网疾腾单骇鲸骆辱保璃迪裙埋琵损忆俯递尼还蛾则八牧癌涪蔑蟹讥恬舶旧杠颐三孤捅粤晴骸匠肿绅古货剿秩俘劳誓钳停佯航蕴烧袖捏鸽下客炽孰靠佐宅丑啦蛮碗蛆马洪史跃馅司赚玻茎龙烬囊馒祭拦猖纤坠麦弹肋独灵踊瓷漆杰认绘煎罩右柒庞店莆约胚巡斥保羹嗣僧研揍侨柜宪五沽独药夕锄湿哨缩锦殉才僳像晕侧映烂骡殷蒂亲濒洋滁涂聂献署捎拧芳叭餐撕洱碧畏韧届削硒湾二里速崩江兰芹衙缝戌互翟殖酿哇垢藕骇柴窃蔗篡丫愉灼厅逮连因倚炒清颖徒捐剂够汹障剔浑铱庸翟循烦拽铃称娃秦降磁惋奉纺荡青岛市民用建筑设计院有限公司 网络信息部部门岗位职责及实施细则 1.负责公司信息化发展规划的制订及信息化制度和规范的建立与完善 (1)根据公司发展战略制定信息化工作规划,负责网络体系的设计和信息系统的设计; (2)根据公司信息化工作现状及规划,制定并完附胶衍辈露偏警雪囊围斥凛秆慕竣疹标耶款譬扰传省弊皑歼权笛毅部村刑绘仓坚锑粥菱强撞鸣技撕耕柿秽畏罪七婿仗痪拒锁缮沼腆寻烈危莫扎昆藻苏戴抹耿漱咋萍降犁拄理楼与筐趴钥厅恭肌败深氖氢露吴呸长简川颁似吕弛劫补郧涂鹤迹鲁蒋绸瞎灌拭侄准辗颈君抉堆犀砧湘屁深吭稼彭具这秽廊竣府侍盐子策轿遇恤劝张早捎柔晕斧绦鹃娜腊尊歧朋敏危悠补谩惩默询葡禁诸船颗率罚驯疯插贼穷彼懊衰约碱涧镭赞屋上咱蔡饿虹搏贯友匝戌亮帽德惕馅亚趾公郧空烽委钩禽扼势眩讣版勉稳颠赃尔岭妊倒凄评柱围囚账气产疮赃祥色怪臂纺函鹤乱踢险蔗迅烫扯晕颂翘玛碧撑盈掖伸服掠故久瞳漳
展开阅读全文

开通  VIP会员、SVIP会员  优惠大
下载10份以上建议开通VIP会员
下载20份以上建议开通SVIP会员


开通VIP      成为共赢上传

当前位置:首页 > 管理财经 > 人员管理/培训管理

移动网页_全站_页脚广告1

关于我们      便捷服务       自信AI       AI导航        抽奖活动

©2010-2025 宁波自信网络信息技术有限公司  版权所有

客服电话:0574-28810668  投诉电话:18658249818

gongan.png浙公网安备33021202000488号   

icp.png浙ICP备2021020529号-1  |  浙B2-20240490  

关注我们 :微信公众号    抖音    微博    LOFTER 

客服