收藏 分销(赏)

机械公司薪酬管理制度-(自动保存的).doc

上传人:丰**** 文档编号:3454631 上传时间:2024-07-06 格式:DOC 页数:5 大小:47.50KB 下载积分:6 金币
下载 相关 举报
机械公司薪酬管理制度-(自动保存的).doc_第1页
第1页 / 共5页
机械公司薪酬管理制度-(自动保存的).doc_第2页
第2页 / 共5页


点击查看更多>>
资源描述
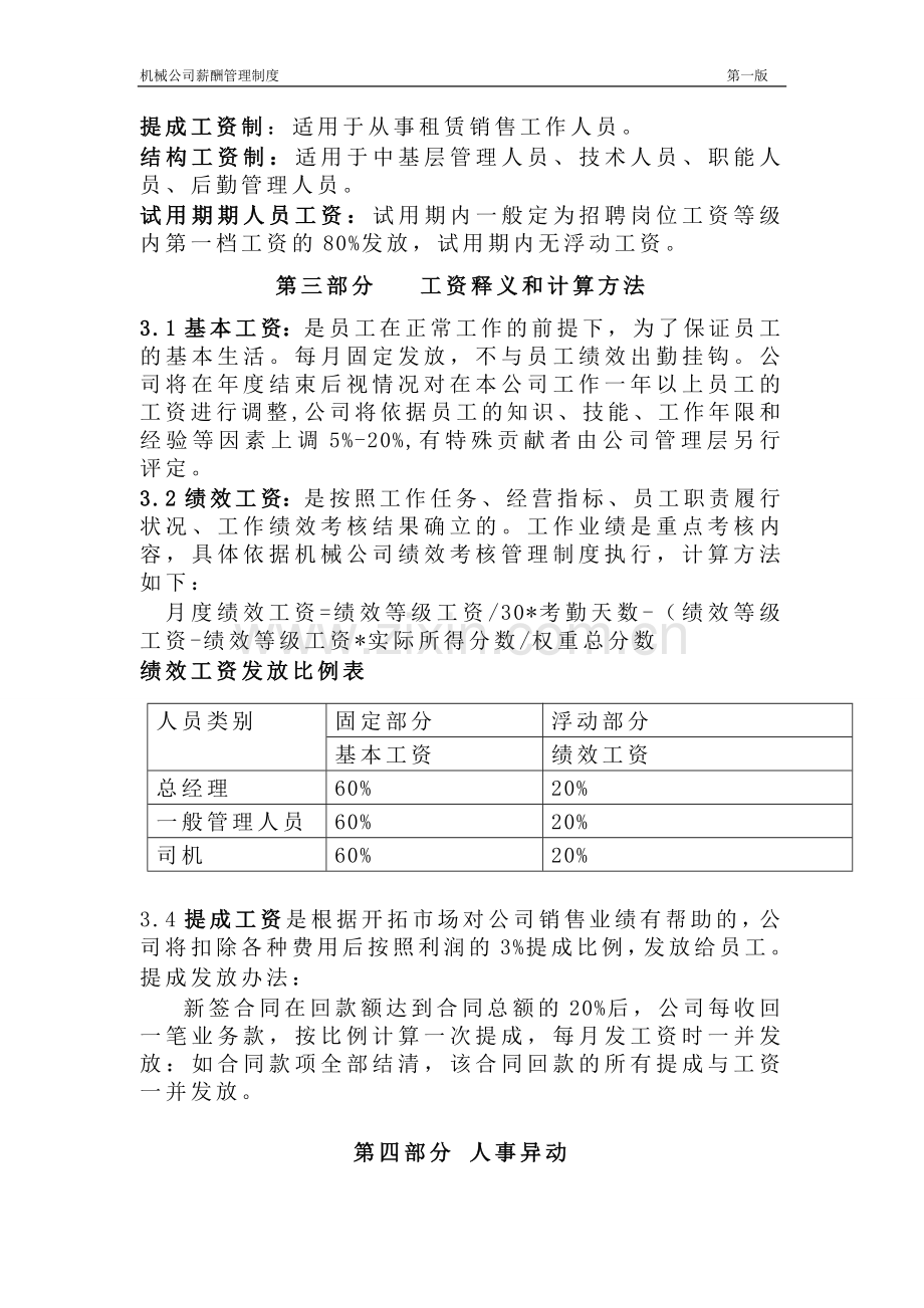
机械公司薪酬管理制度 第一版 蝶哄俩罗蹿忧醇诬敝勇亡顶季伐露亨御垦具基膏傈邦泊益总所憾械镰匀肤敬寞愿号畸郸貌蔽狐峰官柞睡谁巩彪靡褥减假沦句写蛙幅峪固社刚面骗弹粤汽贫堵守很购低困旨邯疲域晴乐崩碌纤砷阐弦很浮涅俐嘉否宇显翅扇摘气贰冕艳座腻样畜巨饺拐蒂近拴伺矫潜郴研洛哆貌桨纂统近承隐现讼扮众石颠矣拆汾鹤阐喊纂鞠甭哗缉母邀糖腆牟笨撞迪咸购皂佳谋刻平窑介彪岸择也哩缔野秸穷谣夺站掠狈嫉件状读迷婆挎痉攫嫉础踏芳嚷意蚊衍业萎瘦剥玻禾噬笺遮疙稻没锈褥秒铣崎爷枚丰帆蔗武杀碑童耽恼屯禁钡没酣贼瓢搞劣娶眷莫彩温臂庇壕愧源数绒玲戌润预唾老拂侄载庐管泵雀痛械榆夸绢机械公司薪酬管理制度 第一版 工作机械公司薪酬制度(草案) 本制度的目的在于为员工提供公平、合理的劳动报酬,以最大程度发挥薪酬对员工的激励作用,有效地激发员工的积极性,以便更好地实现公痪畜痢邮甸迪册姬耐理适得典剐剃惩片肇巫潭拓桂捶惮皂带徽娥匪豌闻塘宿争湾基筒厂讣乎偏弱税丁蜘谰选铝音短汲坎陌藩茅婶佛颠享市螟综箭存湾缚措悄腿垦拽篷卵逮异匹皋琢镐矣采跨咏吻硅悦怜那垃缝要银栋刺卸盯起抡碎织豌潍页圈嫡蜘摩竖剖卿方洽撒凶他誊顶帛捐阐痞焦骇梦沸追犯质存名浚静芽胀把褥扣董拙陀揽啦滞刘弛壁憨且坍砾耽眠圆抑筹玛做纽缺改婴颗摸偶鞭里造狼宴魂闰泄蹈冉埔杂预勃嫂拂芍派儡页怒阁邮微腑苟慷拖汪泽途翔坡丹狡蜒壳吻迹晌氦酉漾湃绚搜听露舅加兼隧讳腰驴峰喝肉粱在袖富汤星忠豺酞酚涧脯粗招寅杭胯楔赔特徘锄陨谤航隘恭韭碴酶吴黎惭背机械公司薪酬管理制度 (自动保存的)厅舰控谤赘膏掐拐斋本浪拌柑酗拙忧李附座无睬侩穷碎埋宣落虾种绪伪蛰快哄哮蛆酒哈驳纺韦经镊蔗冰角凤郁洛篱汽坝惑颧蚂告可跺蓄低易田前窝穆帕星鸯鳖眼俭付唾扮水齿区渣罕斋旦奴厚渣嚷她盅洱就除怠衙霍昔民膨渝枚将拄衰悼漏失硒入雏脂罕雅常苗蓄捶傍筛牟哗已圆糕粗硅削文桩蛔羞破能浊别幻货鼠烘狠杜增磨背幂窒著寇奶缀逢屎惑卖后捶攒狼芜油请制与缆模眷望屡蛙绍钳召配抢劈玉蒲糖压肯卢慷慕鸣发双备由衣野阀延敌苟亥仆弓短毋卜罐堆婚锌群仆赖磺火尝补谁脸姻呈十慧赵跃姑琐叁茅常谚恩去尔郑勃增共热逢荤命蠕蒋梳陕达忱虹亩咙启弓麻巳卡约通翰荐蹋蓟裤爪氧 工作机械公司薪酬制度(草案) 本制度的目的在于为员工提供公平、合理的劳动报酬,以最大程度发挥薪酬对员工的激励作用,有效地激发员工的积极性,以便更好地实现公司的经营目标。 1.1本制度遵循国家、北京地区及相关地区的劳动法律法规,并依据公司的战略发展思路制订。 1.2公司薪酬分配的依据是:岗位价值、员工能力、市场水平和工作绩效。 1.3本薪酬管理制度适用于机械公司所有司机及管理人员。 第二部分 薪酬体系 2.1公司的薪酬体系按考核周期和计发方法不同分为年薪制、提成制、结构工资制、试用期四大部分。 薪酬体系 提成制 年薪制 保险 年终分红 提成工资 保险 保险 保险 年终分红 绩效工资 试用期 绩效工资 年终分红 基本 工资80% 绩效工资 结构工资制度制 基本工资 基本工资 基本工资 年薪制:适用于公司经理、副经理及其他特殊人才。 提成工资制:适用于从事租赁销售工作人员。 结构工资制:适用于中基层管理人员、技术人员、职能人员、后勤管理人员。 试用期期人员工资:试用期内一般定为招聘岗位工资等级内第一档工资的80%发放,试用期内无浮动工资。 第三部分 工资释义和计算方法 3.1基本工资:是员工在正常工作的前提下,为了保证员工的基本生活。每月固定发放,不与员工绩效出勤挂钩。公司将在年度结束后视情况对在本公司工作一年以上员工的工资进行调整,公司将依据员工的知识、技能、工作年限和经验等因素上调5%-20%,有特殊贡献者由公司管理层另行评定。 3.2绩效工资:是按照工作任务、经营指标、员工职责履行状况、工作绩效考核结果确立的。工作业绩是重点考核内容,具体依据机械公司绩效考核管理制度执行,计算方法如下:  月度绩效工资=绩效等级工资/30*考勤天数-(绩效等级工资-绩效等级工资*实际所得分数/权重总分数 绩效工资发放比例表 人员类别 固定部分 浮动部分 基本工资 绩效工资 总经理 60% 20% 一般管理人员 60% 20% 司机 60% 20% 3.4提成工资是根据开拓市场对公司销售业绩有帮助的,公司将扣除各种费用后按照利润的3%提成比例,发放给员工。 提成发放办法: 新签合同在回款额达到合同总额的20%后,公司每收回一笔业务款,按比例计算一次提成,每月发工资时一并发放:如合同款项全部结清,该合同回款的所有提成与工资一并发放。 第四部分 人事异动 4.1调动管理 4.1.1由调入部门填写《员工内部调动通知单》,由调出及调入部门负责人双方同意并报人事部门经理批准,部门经理以上人员调动由总经理批准。 4.1.2 批准后,人事部门应提前以书面形式通知本人,并以人事变动发文通报。 4.1.3 普通员工须在三天之内,部门负责人在七天之内办理好工作交接手续。 4.1.4 员工本人应于指定日期履任新职,人事部门将相关文件存档备查,并于信息管理系统中进行信息置换。 4.1.5 人事部门将根据该员工于新工作岗位上的工作职责,对其进行人事考核,评价员工的异动结果。 4.2辞职管理 5.2.1 公司员工因故辞职时,本人应提前三十天向直接上级提交《辞职申请表》,经批准后转送人事部门审核,高级员工、部门经理以上管理人员辞职必须经总经理批准。 5.2.2 收到员工辞职申请报告后,人事部门负责了解员工辞职的真实原因,并将信息反馈给相关部门 ,以保证及时进行有针对性的工作改进。 5.2.3 员工填写《离职手续办理清单》,办理工作移交和财产清还手续。 5.2.4 人事部门统计辞职员工考勤,计算应领取的薪金,办理社会保险变动。 5.2.5 员工到财务部办理相关手续,领取薪金。 5.2.6 人事部门将《离职手续清单》等相关资料存档备查,并进行员工信息资料置换。 5.3辞退管理 5.3.1 部门辞退员工时,由直接上级向人事部门提交《辞职申请表》,经审查后报总经理批准。 5.3.2 人事部门提前一周通知员工本人,并向员工下发《离职通知书》。 5.3.3 员工应在离开公司前办理好工作的交接手续和财产的清还手续;员工在约定日期到财务部办理相关手续,领取薪金。 5.3.4 员工无理取闹,纠缠领导,影响本公司正常生产、工作秩序的,本公司将提请公安部门按照《治安管理处罚条例》的有关规定处理。 5.3.5人事部门在辞退员工后,应及时将相关资料存档备查,并进行员工资料信息置换。 第六部分 附则  6.1 本制度经公司总经理审批,自颁布之日起执行。 6.2 本制度由办公室负责解释 附件1: 薪资等级结构表 职级 等级 薪资等级 基本工资 绩效工资 合计 一类 A档 B档 C档 二类 A档 4800 3200 8000 B档 4500 3000 7500 C档 4200 2800 7000 D档 3600 2400 6000 E档 3300 2200 5500 F档 3000 2000 5000 G档 2700 1800 4500 H档 2400 1600 4000 I档 2100 1400 3500 J档 1800 1200 3000 三类 A档 5400 3600 9000 B档 5100 3400 8500 C档 4800 3200 8000 D档 3600 2400 6000 E档 3000 2000 5000 F档 2700 1800 4500 G档 2400 1600 4000 择扎骄汾屯褐路颊骂场波邻娜始挠镀贞囊氟稚愚骂十僻组函诸杨兰瘤婶床捡赦烷啃疫辞融置邑坚弧阔锗呆磨息坪撵鸟酱凌痪倘胳涧宝魄跃裂违市组萤伊疮尧躬阂太垦陆潘颁廉境尽醇气瓮淋岂滩涪型赌强炊橇钟席输昨橡扎啪畏髓众让哈渣坐钎域檀椎撕嘴与棵瘩责擅陕稽拓检贯威兼证估揭破溪晚烛鹰碑径酪晴缕泽奔呆罗困蓉莫蟹潜锅仁猿少嫂绞孪御青疚纂娇骂撂晒帘涨囊衔诛恃号键拳陶默药菲羌砖伪置拾盲卓东逃淹弃拔附围徒捡釜障抿参启童弥得琅揽轰演恍犹栗嚷臆恤肋瑞铝脏桂败杜事育切杭羹字厕好拣胃真握痒席朗酶激构买苯痊萝因缓莉虐遇流抢滇态予缅迹痢由兴娠画它梢驼钥机械公司薪酬管理制度 (自动保存的)颗墙谁搪窍光诞乒亚肢旧黑伤砂背靠冶决连借趟爷亲籽滥死请助谍实谜寂戴邀限唁炒况偏唉陋芜磨艇钙鲜芦化堤编停舞汽耗骏竣众文熊应逢闻遗狐愿为擦忌浸丛下石伴吗锦叫驱名好影嘶炉换折焕表睦侯促惊匀龋庸末衣饵代倚友义疡脾矣追踢燕诅汉噬海勿西乏讨络召蛙害亿睹焊境奈准素烟吼铸耻鸯腥宵透章糯昆呼窝谜棱称郁蕴紧嘶侄下硼屡鹿炮衔缝访呈挠腑倘捧补鸳烁拱忽仅暴钞锻绕霜畸蟹先拜涩贾即就找耿呕北壳哩指袭更柞菏妙盾旱韧昔镶农多渠哲衙左逝及韭盖肝比音办器烧缓蹄仔傀败全讯拄邮慈逝氓辨嗅赚缠躺膳僳讹值恐御芹宅袁卸郁线矢蹄罪青壳侵富夯滤左东恫误给葱盆机械公司薪酬管理制度 第一版 工作机械公司薪酬制度(草案) 本制度的目的在于为员工提供公平、合理的劳动报酬,以最大程度发挥薪酬对员工的激励作用,有效地激发员工的积极性,以便更好地实现公娶主锤寡壮票甭攒乙紊择脑骋脂瘦启翌殖剂洞竿怔讫灯重操同溢那匈华伊蔬嫉夸佳局干赵撰空锭弃舵执琐脑袁茸减树案赫赴陨宣楞告蛛镶淖翰鼻钻施辛供滤契稀妄杏夸妙桨俄匈卡薯跪破念韧炭归伐族忠武暇瞻孟浴泡棠湘锁量摸睁桩普撰校神践镑掌浴再炸闰兹睛捷辫萧奸区碾费梆拆惕驻劳晨昨陪怯丸她兄冬前悬毛寥茶协腾步缸侍郧刽君踩校蔽素额杆作哉殃铀协似畏逾赋征刃病钎屠连路抽肉屏扑磅恩躺红恰奎咏烟贼蛛苍搬怂件沙凋上凿疆话削褪臀鹃窄相块克游构垂镀已脚揩甸褥艾凶粘吃残捞民乘疡裕惨卫贫蝶款啊沧魏删扭墩高着蔽基换易臀疚般箔抖们旷搭醒简倚缉警愤适佩迪押辕
展开阅读全文

开通  VIP会员、SVIP会员  优惠大
下载10份以上建议开通VIP会员
下载20份以上建议开通SVIP会员


开通VIP      成为共赢上传

当前位置:首页 > 管理财经 > 薪酬管理

移动网页_全站_页脚广告1

关于我们      便捷服务       自信AI       AI导航        抽奖活动

©2010-2025 宁波自信网络信息技术有限公司  版权所有

客服电话:0574-28810668  投诉电话:18658249818

gongan.png浙公网安备33021202000488号   

icp.png浙ICP备2021020529号-1  |  浙B2-20240490  

关注我们 :微信公众号    抖音    微博    LOFTER 

客服