收藏 分销(赏)

学生就业管理系统项目计划说明书.doc

上传人:w****g 文档编号:3405894 上传时间:2024-07-04 格式:DOC 页数:8 大小:402.50KB 下载积分:6 金币
下载 相关 举报
学生就业管理系统项目计划说明书.doc_第1页
第1页 / 共8页
学生就业管理系统项目计划说明书.doc_第2页
第2页 / 共8页


点击查看更多>>
资源描述
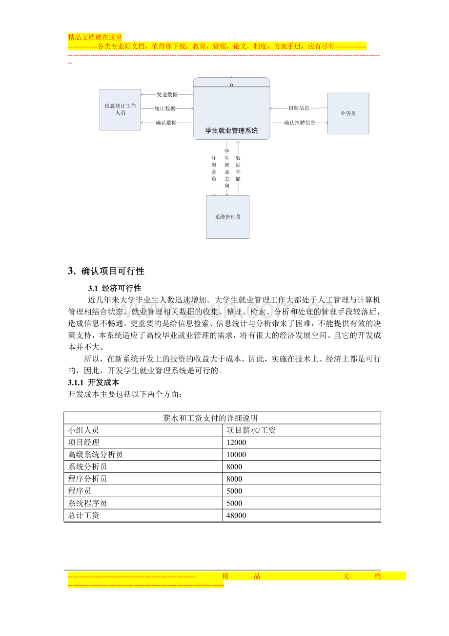
精品文档就在这里 -------------各类专业好文档,值得你下载,教育,管理,论文,制度,方案手册,应有尽有-------------- -------------------------------------------------------------------------------------------------------------------------------------------- 学生就业管理系统项目计划说明书 1. 确定项目计划阶段的主要活动 目标:规划项目范围并做出项目计划 主要活动 定义问题 确定项目可行性 制定项目的进度表 为项目安排人员 启动项目 2.定义问题 2.1 客户支持系统的需求和商业收益说明。 大学生就业管理工作主要有:发布毕业生求职信息:收集用人单位需求信息并及时发布:组织各种招聘会:开展就业咨询与指导;办理各种手续;反馈各种意见等。实现毕业生、学校、用人单位、就业管理工作人员等之间的信息交流与信息处理:根据用人单位性质、就业情况、毕业去向分布等信息的统计与分析.为就业管理提供决策支持。就业管理系统需提供一个统一的交流平台。分配用户角色.授予不同的功能权限 2.2 客户支持系统的系统能力说明: 系统的主要目标是实现大学生就业指导管理工作的网络化、智能化.大学生就业管理系统共分为九个子系统。如图1所示。 (1)学生信息管理:实现毕业生信息的提交与管理。包括学生的专业信息、基本信息、成绩、奖惩情况、综合考评等内容。主要完成学生基本数据的增加、删除、修改、查询、数据表的导入等操作。 (2)单位信息管理:实现用人单位信息的提交与管理。包括单位性质、单位基本信息、单位用人需求三个部分,单位性质是为对用人单位进行分类管理、查询 (3)就业指导管理:包括重要通知、政策法规、择业指导、校园招聘日程、其他招聘日程、就业办公室办公日程等管理 (4)就业管理:包括表格下载、推荐表管理、就业登记、违约登记四部分.就业登记以及违约登记是对学生就业以及违约信息的详细记录。就业登记所包含的信息有学生学号、单位编号、签约时间、工资待遇、工作所在地、详细地址等。违约登记所包含的信息有学生学号、单位编号、违约时间、违约原因、单位意见及院系意见等 (5)统计分析管理:包括就业情况统计、毕业去向统计、意见反馈管理。其中就业统计中统计的信息有总人数、已经就业的人数、待业人数以及其他状态人数.占总人数的百分比。毕业去向统计信息包括毕业生总人数、去各地区人数以及占总人数的百分比.都可以按照专业进行查询。 2.3 系统的关联图 3. 确认项目可行性 3.1 经济可行性 近几年来大学毕业生人数迅速增加。大学生就业管理工作大都处于人工管理与计算机管理相结合状态,就业管理相关数据的收集、整理、检索、分析和处理的管理手段较落后,造成信息不畅通。更重要的是给信息检索、信息统计与分析带来了困难,不能提供有效的决策支持,本系统适应了高校毕业就业管理的需求,将有很大的经济发展空间。且它的开发成本并不大。 所以,在新系统开发上的投资的收益大于成本。因此,实施在技术上、经济上都是可行的,因此,开发学生就业管理系统是可行的。 3.1.1 开发成本 开发成本主要包括以下两个方面: 薪水和工资支付的详细说明 小组人员 项目薪水/工资 项目经理 12000 高级系统分析员 10000 系统分析员 8000 程序分析员 8000 程序员 5000 系统程序员 5000 总计工资 48000 学生就业管理系统开发成本 分类 金额 薪水/工资 48000 设备与安装 2000 培训 9000 设施 50000 支持人员 7000 软件许可证 2000 旅行与杂项 1000 实用程序 1000 总计 120000 3.1.2 运行费用 学生就业管理系统年运行费用 分类 金额 连通性 3000 设备维护 2000 程序设计 3000 帮助台 2000 分期偿付 3000 总计 13000 3.1.3 收益来源:减少成本和增加收入 1,维持定量的工作人员减少成本 2,通过学生注册会员得到相应回报 3,卖给高校 3.1.4 财务计算 企业仓库系统净现值(NPV)计算 企业仓库系统成本利润分析 第0年 第1年 第2年 第3年 第4年 第5年 总计 1 利润值 88900 224000 415400 407700 292700 2 贴现系数 1 0.909 0.826 0.751 0.683 0.620 3 利润净现值 88899 203500 369000 180000 211300 1052699 4 开发成本 (48600) (48600) 5 运行成本 (120000) (120000) (120000) (120000) (120000) 6 贴现系数 1 0.909 0.826 0.751 0.68 0.620 7 成本净现值 119999 11300 19800 89000 92500 (332599) 8 净利润和成本净现值 (486000) 31100 192200 349200 291000 118800 9 累积的净现值 (486000) (454900) (262700) 86500 204500 85700 10 投资回收期 3年+86500/(86500+204500)=4.009年 11 五年的投收益率 (1052699-(486000+332599))/(486000+332599)=28.60% 3.1.5 无形收益: 1,增强人员管理,提高工作效率 2,做好需求 3,提高正确性,少走弯路 3.2技术可行性 随着当前技术日益进步,.NET和JAVA平台技术越来越成熟,为系统开发提供了坚实的技术基础,再加上微软等公司不停的在开发新的框架以及新的构架理念,另外随着网络技术和硬件技术的不断发展,现有的网络带宽和硬件设施完全可以满足系统的开发,因此,在如此形势下,完全可以完成系统的开发目标。 3.3进度表可行性 本系统的开发没有一个绝对的、完全不能错过的截止时间,项目进度表中的任务在一定的时间区间内可以完成,进度表具有可行性。 3.4资源可行性 人员风险方面:开发本项目需要系统分析员、系统技术员,软件架构师,而且所分配的项目小组开发人员都有一定的专业技术。并有项目经理全程跟踪,如果发生职员突然有事或离职的突发情况,也可以进行自由调度,不会耽误项目的进度。 其他资源风险方面:计算机资源、物理设备和维护人员都能得到满足。 所以,资源方面是可行的。 4. 制定项目进度表 三个重要术语:任务、活动和阶段。 阶段是由一组有关的活动组成的,活动是由一组相关的任务组成的,而任务是可识别和安排的最小的一项工作。 如设计阶段,经理要确定诸如用户界面、设计并统一数据库和完成应用程序设计这样的活动。 资源估算任务表的制定 资源估算任务表 序号 阶段活动和任务 最佳周期(天) 最差周期(天) 最大可能(天) 资源数 1.0 项目计划阶段 1.1 定义问题 1.1.1 会见用户 1 4 2 2 1.1.2 确定作用域 1 3 2 2 1.1.3 书写需求说明 1 2 1 1 1.1.4 定义系统能力说明 1 2 1 1 1.1.5 制定关联图 1 2 1 1 1.1.6 确认项目可行性 1 2 1 1 1.2 确认项目可行性 1.2.1 识别无形成本和收益 1 1 1 2 1.2.2 估算有形收益和计算成本/收益 1 3 2 2 1.2.3 计算净现值和投资回报率和投资回收期 1 3 2 2 1.2.4 评价组织和文化可行性 1 1 1 1 1.2.5 评价技术可行性 1 1 1 1 1.2.6 评价所需进度表 1 2 2 2 1.2.7 评价资源可用性 1 2 1 1 1.2.8 制定工作分解进度表 1 1 1 1 1.3 制定项目进度表 1.3.1 制定工作分解进度表 2 4 3 2 1.3.2 估算资源、周期和优先权 1 3 2 2 1.3.3 制定PERT图和甘特图 1 3 2 2 1.4 为项目配备人员 1.4.1 为项目制定资源计划 1 1 1 2 1.4.2 确认和邀请技术人员 1 2 1 1 1.4.3 会见用户,确定和邀请用户工作人员 1 3 2 1 1.4.4 组织项目小组 1 1 1 1 1.4.5 实施小组磨合训练 2 5 3 2 1.4.6 实施初步的技能培训 2 6 4 2 1.5 启动项目 1.5.1 准备演示文稿材料 1 1 1 1 1.5.2 制作演示文稿 1 1 1 1 1.5.3 配备项目设备和支持资源 1 5 3 2 1.5.4 召开正式的启动会议 1 1 1 1 2.0 分析阶段 2.1 收集信息 30 120 60 5 2.2 定义系统需求 30 100 60 5 2.3 建立需求发现的原型 25 80 50 2 2.4 确定需求优先级 5 15 10 2 2.5 产生并评价可选方案 5 15 8 2 2.6 与管理人员一起复审推荐方案 2 5 3 2 PERT图基于单个任务或活动对项目进行规则的一种方法 Gantt图以条形图代表项目进度表的任务和活动。 5. 为项目提供人员 为项目提供人员是项目经理的主要职责,这个活动有5个任务: 1.为项目制定一个资源计划 2.确定并邀请专门技术人才 3.确定并邀请专门用户人员 4.把项目组分成多个工作小组 5.实施初步的培训和建组训练 6.启动项目 第一, 监督委员会最后定案,为项目发出最后的许可证,包括必需资金的核发。 通过组织内正常的通讯渠道发出正式通知,对项目给予信任并要求组织内所有参与的各部门进行合作。2010年读书节活动方案 一、     活动目的: 书是人类的朋友,书是人类进步的阶梯!为了拓宽学生的知识面,通过开展“和书交朋友,遨游知识大海洋”系列读书活动,激发学生读书的兴趣,让每一个学生都想读书、爱读书、会读书,从小养成热爱书籍,博览群书的好习惯,并在读书实践活动中陶冶情操,获取真知,树立理想! 二、活动目标: 1、通过活动,建立起以学校班级、个人为主的班级图书角和个人小书库。 2、通过活动,在校园内形成热爱读书的良好风气。 3、通过活动,使学生养成博览群书的好习惯。 4、通过活动,促进学生知识更新、思维活跃、综合实践能力的提高。 三、活动实施的计划 1、 做好读书登记簿 (1) 每个学生结合实际,准备一本读书登记簿,具体格式可让学生根据自己喜好来设计、装饰,使其生动活泼、各具特色,其中要有读书的内容、容量、实现时间、好词佳句集锦、心得体会等栏目,高年级可适当作读书笔记。 (2) 每个班级结合学生的计划和班级实际情况,也制定出相应的班级读书目标和读书成长规划书,其中要有措施、有保障、有效果、有考评,简洁明了,易于操作。 (3)中队会组织一次“读书交流会”展示同学们的读书登记簿并做出相应评价。 2、 举办读书展览: 各班级定期举办“读书博览会”,以“名人名言”、格言、谚语、经典名句、“书海拾贝”、“我最喜欢的___”、“好书推荐”等形式,向同学们介绍看过的新书、好书、及书中的部分内容交流自己在读书活动中的心得体会,在班级中形成良好的读书氛围。 3、 出读书小报: 第二, ---------------------------------------------------------精品 文档---------------------------------------------------------------------
展开阅读全文

开通  VIP会员、SVIP会员  优惠大
下载10份以上建议开通VIP会员
下载20份以上建议开通SVIP会员


开通VIP      成为共赢上传

当前位置:首页 > 应用文书 > 技术指导

移动网页_全站_页脚广告1

关于我们      便捷服务       自信AI       AI导航        抽奖活动

©2010-2025 宁波自信网络信息技术有限公司  版权所有

客服电话:0574-28810668  投诉电话:18658249818

gongan.png浙公网安备33021202000488号   

icp.png浙ICP备2021020529号-1  |  浙B2-20240490  

关注我们 :微信公众号    抖音    微博    LOFTER 

客服