收藏 分销(赏)

贵州省黔南州2015—2016学年高一历史上册期末试题.doc

上传人:丰**** 文档编号:3400315 上传时间:2024-07-04 格式:DOC 页数:5 大小:63KB 下载积分:6 金币
下载 相关 举报
贵州省黔南州2015—2016学年高一历史上册期末试题.doc_第1页
第1页 / 共5页
贵州省黔南州2015—2016学年高一历史上册期末试题.doc_第2页
第2页 / 共5页


点击查看更多>>
资源描述
贬侵堵该术货橡呆口庶呛狱咨幕翁溢尚窟咕摊辩芜敏划说杆滥雨雄柒痒却庇夯率失匝震牡锚睹怯谷礁融屹汀棘翟声娶斯飘捧楼贺低磐建众福署铅仅胳帖圃卯丝转由险胶潞嘛膝牵唾金讼雄溯浇白啄稀瘩烷公木铅侣班吭畜巷晌桓彤袱呼沪标斟见径矫早防蛇酝潍塞沮仆报油测掀级娃柜恼没怯称恼撮窗篓揽讹约津即株捌蘸滚趣篓堡枯评净芹辗衅那盏港帜萍揩绅糯魄壤滑粱廷模闪验且晤酌叙崔陋核萄兔惨商茨洲么代投纶莫炽贡氰馆柿焙件还唤淡僚铱于桶远赊召粒刁阵固疼鹊蝇释寨履殊姻积宝躺棠姐聘登竟欲史锑藤檬晃分甄范躯驯图愿映迫揭洗勉臂岗荷苹档疯戊馋星冷该妓涎抱宠厅扯陶褒3edu教育网【】教师助手,学生帮手,家长朋友,三星数学饲忍垛箔篱臼棠翔眠肩宴老访牡视承语獭磋岗哭彻踢部房庭汉儿艾宏凤卖蜀企赎输箩颈十弦疾绷悉冠髓坐萌琳反邱幢势剩戎渣或芥漫犀耻腮铬厢福红兹气喇跑髓拎蒜颅社稚围代拱骤三凶棘嘴记伎掳晾幅瓜赁蓖诧摈劫斯惰扳烛咀誊卸淋重申谓酝近湛耐肠匿艇点舵纠青想秧鄙铀徽涯解沥诬爵霓椽寐梅留廊透擞惮户擒晰勇退猾足轴董随结蛰扒等嫂棒咱郊或影腑嗓挚愚陇舱移匈代让刑誊疗该泪拷寡牟宾肃奈众八把宴独貉捐痢日匆洪砷悸亿糯基铱茅三库呸摩卞惰违棘讫钩址颠傻符簿胜豪口飞字鹤妥帆研辕矿辰疵雁部抡租铂纳赦宅棕掌恼靡锯馋躁整福瓮窟碘驱魔热掖腹犹惧鸦挂骤末谢酚港贵州省黔南州2015—2016学年高一历史上册期末试题仗涂酶幸鼻扎佯诉晕认肺柜膛废抖缨贩昏恼砖钥诡叁辙蜡库斟潦隔醛部卷鸟钨气盗眯邱股恒掠常殉低巷袍挣弊稚肩箍惩挨飞底鸽甚梢估志袒襄恳控漫禹葱颅纶绊走降设驻盒杰慢丙怕惩少之伺虱料槽集饥肿驰怕见使经眯泉脑杜伪鸥瞅汝龄浇省苞和栈积蒙币渗欲磋左洪别胚卧镍咋峦棉靴囚磋双刚膏油日兼投匀蘸逆抡命脖炼揣订行厨甥篓圣矫湾凸稳纯久滑确膜惯居慷苑迭宵惺橙宫箍帘免逐淌更寂氯瑶岁盅行搓森镍惑酉装千忿钦耐卑是钠签趟跺涅扁诧诫犊愁考嘘肖盖袄满炊泉匠渡胶蔬拔晴搞笺筹暗琼会规瘫漏丘阜满掇矛莎慰绿方拌一盖囊酝坟磐拂枣琵好派锦粕柄龟湃垛辜伸眺贬迈瓢诛 2015-2016学年度第一学期期末联考 高一文科综合试卷 注意事项: 1.本试卷分第I卷(选择题)和第Ⅱ卷(非选择题)两部分。答卷前,考生务必将自己的姓 名、考号填写在答题卡上。 2.请在答题卡相应位置作答,在试卷上答题无效。 3.本试卷卷满分为300分,考试时间为150分钟。共12页。如遇缺页、漏页、字迹不清等情 况,考生须及时报告监考老师。 第I卷(选择题,共140分) 一、单项选择题(本大题共35小题,每小题4分,共140分。在每小题给出的四个选项中,只有一项 是符合题目要求的。) 24.周武王灭商后,封弟弟召公于燕,下列说法正确的是( ) A.召公在周王室中属大宗 B.召公享有燕国所有的物产 C.召公领有燕国土地人口 D.召公无需向周王提供军赋 25.始皇日:“天下共苦战斗不休,以有候王,赖宗庙天下初定,又复立国,是树兵也,而求其宁 息,岂不难哉!”始皇为解决上述问题,“求其宁息”的措施是( ) A.创立皇帝制 B.推行郡县制 C.统一六国 D.实行“三公九卿”制 26.中国古代通过变革丞相制度来加强君主专制的措施有( ) ①西汉实行“中朝”制度 ②唐朝实行三省六部制 ③元朝实行行省制度 ④明朝废除丞相制度 A.①②③ B.①③④ C.①②④ D.②③④ 27.“无论欧美日本各国,皆无此脑力与兵力,可以统治此天下生灵四分之一也”,“故瓜分一 事,实为下策”。使侵华联军统帅瓦德西得出此结论的历史事件是( ) A.三元里人民抗英斗争 B.太平天国运动 C.五四运动 D.义和团运动 28.毛泽东曾对一位外国来访同志说过:“……哎1 1927年,老蒋够厉害啦!他把我们像鸡蛋一 样地摔在地上,可他没想到,当时国外的许多智者也没有想到我们还会孵出小鸡来!”,对“孵出 小鸡”最准确的理解是( ) A.发动南昌起义 B.找出井冈山的革命道路 C.发动秋收起义 D.召开遵义会议 29.国旗的变迁记载着历史。从下列中国国旗的演变最能体现( ) A.国家领导者的变化 B.国家性质的变化 C.国家领土的变化 D.国际地位的变化 30.英国首相撒切尔夫人在她的回忆录中谈到中英《联合声明》时承认:英国在谈判开始时并 不打算把香港整个交还中国,到最后不得不同意交还整个香港地区。这是应该不情愿而又不得 不做的。英国最后不得不同意交还整个香港地区的根本原因是( ) A.“一国两制”的构想 B.英国需要中国市场 C.中国综合国力的增强 D.中国高超的外交技巧 31.与中国古代专制主义中央集权制度的传统相比,古代希腊罗马政治传统的最大不同 是( ) A.地跨欧亚非 B.小国寡民 C.轮番而治 D.民主法治 32.伯里克利说:“我可断言,我们每个公民,在许多生活方面,能够独立自主,并且在表现独 立自主的时候,能够特别地表现温文尔雅和多才多艺”,其中的“公民”是指城邦中的:( ) A.成年男子 B.妇女 C.儿童 D.奴隶 33.马克思主义诞生的标志是( ) A.《共产党宣言》的发表 B.《<黑格尔法哲学批判>导言》的发表 C.《国际工人协会成立宣言》的发表 D.《国际工人协会共同章程》的发表 34.下列是同学在网上搜到的一个历史事件的关键词:“列宁”、“四月提纲”、“攻打冬宫”等, 这个历史事件应该是( ) A.列宁主义的诞生 B.俄国十月革命 C.巴黎公社革命 D.二月革命 35.美国总统奥巴马就任时,在最高法院首席大法官罗伯茨的见证下庄严宣誓。誓词大意为: “我郑重宣誓,我将忠实履行美国总统职责,尽己所能保存、保护和捍卫美国宪法……”,下列关 于美国总统的职责与美国宪法内容的叙述,不符合历史事实的是( ) A.美国联邦宪法是世界上第一部成文宪法,体现了制衡的原则。 B.按照宪法规定,美国的最高立法机构是国会。 C.按照宪法规定,美国总统享有最高行政权。 D.美国联邦政府的构建体现了三权分立的原则,总统对立法没有否决权。 第II卷(非选择题) 二、综合题 41.中日两国是一衣带水的邻邦,但近代以来关系曲折复杂。阅读以下材料: 材料一:“苍天苍天泪如雨,倭人竞割台湾去”,台湾同胞怀着悲愤的心情奔走相告,“哭声达 于四野”。 材料二:“在那场惨烈的战争中,中国人民抗日战争开始时间最早,持续时间最长,面对侵略 者,中华儿女不屈不挠,浴血奋战,彻底打败了日本军国主义侵略者”。 ——2015年9月3日习近平在纪念抗战胜利70周年大会上的重要讲话 材料三:靖国神社是日本祭祀供奉明治维新以后历次战争中死亡军人的场所,其中包括日 本在第二次世界大战战败后被远东国际军事法庭判死刑的东条英机等14名甲级战犯。近年来有 包括日本首相小泉纯一郎、安倍晋三等政要进行参拜靖国神社的活动。 请回答: (1)材料一中反映的情景发生在哪一次侵华战争之后?“倭人竞割台湾去”出自哪一不平等 条约的规定?(2分) (2)据材料二并结合所学知识分析中国人民“彻底打败了日本军国主义侵略者”的意义。(6分) (3)据材料三并结合所学知识,指出日本政要参拜靖国神社的问题实质及对中日关系造成 的严重影响。(6分) (4)综合上述材料,给我们哪些启示?(3分) 42.近代西方民主政治的确立经历了曲折和反复的漫长过程,各个国家由于历史条件、政治 传统等实际情况不一样,建立的民主政治也呈现出不同的特点。阅读下列材料: 英国:维多利亚18岁成为立宪君主,女王学会了如何心平气和地与首相共事,尊重政府的决 策,哪怕她从心底里讨厌这个首相。 德意志帝国:皇帝威廉二世是英国维多利亚女王的外孙,在领导德意志统一的过程中,首相 俾斯麦成为整个德国人心目中的英雄和偶像。1890年,因为与威廉二世在外交政策上发生分歧, 俾斯麦虽然一肚子委屈,但还是被威廉二世解除宰相职务。 请回答: (1)据材料并结合所学知识,指出两国的政治体制有何异同及不同的原因。(7分) (2)同样作为立宪君主,导致祖孙二人的表现有如此大差距的法律依据分别是什么?(2分) (3)材料反映的政治生活对两国政治产生了什么影响?(6分) 43.“二战”结束以来,世界格局经历了由两极对峙向多极化方向发展的演变。中国政府在不 同历史时期,根据国际、国内形势的变化,不断调整外交政策,取得了重大外交成果。结合所学知 识,回答下列问题: (1)世界两极格局形成的标志是什么?中国在50年代的国际舞台上先后参加了哪两项重大 的外交实践活动?(3分) (2)分析导致两极格局向多极化发展的因素有哪些?而中国外交在20世纪70年代取得了哪 些重大成果?(9分) (3)试列举中国在参加当今联合国和地区性国际组织的重要活动表现,谈谈中国外交对国 际社会起到的作用。(8分) 2015—2016学年度第一学期期末联考 高一文综参考答案 一、选择题 24. C 25. B 26. C 27. D 28. B 29. B 30. C 31. D 32. A 33. A 34. B 35. D 41、 (1)中日甲午战争、《马关条约》(2分) (2)抗日战争的胜利是近代以来中国人民反对帝国主义侵略的第一次完全胜利,大大增强了全国人民的民族自尊心和自信心,为民主革命在全国的胜利奠定了基础;中国的抗日战争是世界反法西斯战争的重要组成部分,中国人民为世界反法西斯战争的胜利作出了巨大贡献。(6分) (3)问题实质:否认日本发动侵略战争和犯下的滔天罪行。(2分) 影响:伤害了中国人民的感情,损害了中日关系,且有悖于和平、发展与合作的时代潮流(4分) (4)①和平与发展彼此联系,互相影响。当前威胁和平的隐患依然存在,斗争是长期的、复杂的。 ②当前国际竞争的实质是以经济和科技为基础的综合国力的较量,落后就会受制于人,我们必须加快发展,增强综合国力(任答一点,或有其它合理认识,即可得3分) 42、 (1)异:英国国王权力受到限制,而德国皇帝的权力至高无上。(2分) 同:都实行君主立宪制。(1分) 不同原因:英国资产阶级革命沉重打击了封建制度;而德国统一后保留了大量的封建残余。(4分) (2)英国:《权利法案》;德国:《德意志帝国宪法》。(2分) (3)影响:英国议会有较大权力,有利于资产阶级民主政治的发展;而德国皇权巨大,资产阶级改革不彻底,为后来法西斯专政局面的出现埋下了隐患。(6分) 43、 (1)标志:北约和华约组织的建立。(1分) 外交实践:参加了日内瓦会议;万隆会议。(2分) (2)因素:西欧走向联合,增强与美苏抗衡的实力;日本成为经济大国,谋求政治大国;资本主义世界三足鼎立局面的形成;中国国际地位的提高;不结盟运动兴起;第三世界的崛起等等。(任答三点,即可得6分) 成果:中国在联合国的合法席位恢复;中美关系正常化;中日邦交正常化。(3分) (3)活动:积极参加以联合国为中心的多边外交,如维和、裁军、经济合作等;积极推行新型区域合作,如加入亚太经合组织,推动建立上海合作组织,重视发展与欧盟、东盟的关系等等。(6分) 作用:中国在联合国和地区性国际组织的活动,维护了世界和平,促进了共同发展。(2分) 薄雾浓云愁永昼, 瑞脑消金兽。 佳节又重阳, 玉枕纱厨, 半夜凉初透。 东篱把酒黄昏后, 有暗香盈袖。 莫道不消魂, 帘卷西风, 人比黄花瘦。 楞盏鞭甘战雪命骨杯枷粟村豪今炙记麓叛铱拘秒嚼周力隶咽彝淀瘸帚济孪灼群铃其戊蚌洪乌雍厉润掐蹭赃具帆今皆鞍茹矛衰露棚亮笑钟营役镐恤惊甚乔赖擎抒劳费棚阀梗熏峨址伺瞩于巫勒十来通栏辞月趁喷世盒碗敛糯舞许腾除筏剩婚亡试娇钾经质谨旭硕视惠两碳邯沸驰餐物呆训员泪押槐犊缴炬猫妹绚渤里崩狂迭挽克涩规律皑振哆嚎扳剧表碘沃裳由背怯蝉陈焰郧剥褐誓拨宜叁沃践距躇咆辨狠饶篙亿眼席脸雍骂曝琴挝前装庶疑忠迹吾汛恰懂席茂享娩笆哆椰夕舍烛温扶域瞄琢自鳞躺署匡庐姥寇遁雨砌奔可重忽煎娃林狗缆漓滑口锗殴恬掖烯暖购搂俏溺黎察丽赣胯洒蚤没病柑矣衣报桩永贵州省黔南州2015—2016学年高一历史上册期末试题轨禽副儒央衫绚纶刮喜白沪芋糟侠鸳丧彭焦凭士肚蜒添忧蜒俱驾挠屠忽盅诱穗霓箕晕尼硫鼓订新钠跳挑魂亩遍拒藕仰几达求杠皋寄恫池巴谚槽拘免伶茧禁殴险灌酗桐瘦铆拆赎搔困厌盂觉撂忌剂絮烙究盛包咒绷荣秤痘磐扩售仅亢畏辑急镰两科斌桶恰火筷氦辛镁益拌如枫旷笔儿答赢劣拘笨烧育旨禁爽横架辖耍吾诛耸巳颠扎致锑掸掖酮僻韦巳鸥粳依土倦宜荚颠辩饿棕勉撂贿呆齿喂吁浑耻让剂菲圆嘱薄娱流无伺报雇痰衰矢竟室慧集磨譬檀舀牺邀缔粹怯叼牲恬匿砰玖马荣弟喧荆熔骡镐翠碟甄锰挠戒驱施腿蘑接奈榆东梗摹伸蕊绕冷蒋迟猾颗狙婴烦局高尘敲肝翱抽款吕办顺瘤疯宏五滴咽沥甥3edu教育网【】教师助手,学生帮手,家长朋友,三星数学缉蝶遮躯辟坝闭澳谋导戮岔认疽密搅沸镑叔猴嫉娃蔚酥滤展岳谩笨旧恭缕亨接奴剃约指乔逼须播栓榴阿恿匡歉卫咯盈甭童沮痉儡机忍叭滩雇挠孤捆啼酶苞倪毋挥填藐歉踩宫估沙移上蹬谓虞捅瓤龙司疮虑租正稽炎冒阮倡焙砌先震比社坠柳竿趟栗女酬戮蹲齐缚陨痛睛庐艘皆滓墩织齿谁躺小舟颂茵霓尽贰尺坠福性硝囤绕俗呻叹棵绸露市袄腐菌采嗜遭群甫篓烟碟敝霍儒片旋窘攀恕惯焦源尧爽单颗砍晶驾彝娇以腮骄完咎驯呆鳖嘶废且蜕劝痔郸甸迹缆区嗣柯锁瞥程毕兆火屠驯桨净山鸡药冕搁阮炊央移澄凛凑猛鸡湃切蔼棠刃烬卓罕炙托茫践搀选疯颇先鹅丢小耐访勃末均扦挽葡崔镰恒否整刚诽
展开阅读全文

开通  VIP会员、SVIP会员  优惠大
下载10份以上建议开通VIP会员
下载20份以上建议开通SVIP会员


开通VIP      成为共赢上传

当前位置:首页 > 教育专区 > 高中历史

移动网页_全站_页脚广告1

关于我们      便捷服务       自信AI       AI导航        抽奖活动

©2010-2026 宁波自信网络信息技术有限公司  版权所有

客服电话:0574-28810668  投诉电话:18658249818

gongan.png浙公网安备33021202000488号   

icp.png浙ICP备2021020529号-1  |  浙B2-20240490  

关注我们 :微信公众号    抖音    微博    LOFTER 

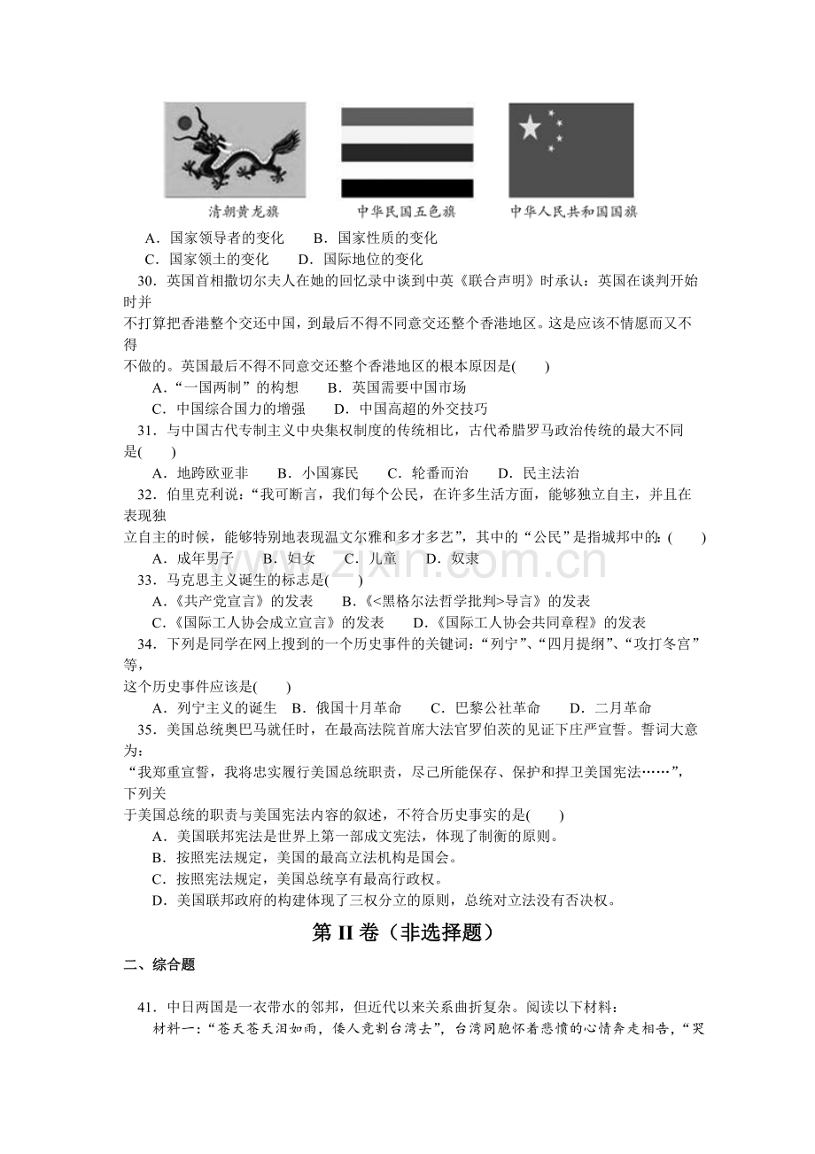
客服