收藏 分销(赏)

米糠在饲料中的应用.doc

上传人:精*** 文档编号:3315417 上传时间:2024-07-01 格式:DOC 页数:5 大小:55KB 下载积分:6 金币
下载 相关 举报
米糠在饲料中的应用.doc_第1页
第1页 / 共5页
米糠在饲料中的应用.doc_第2页
第2页 / 共5页


点击查看更多>>
资源描述
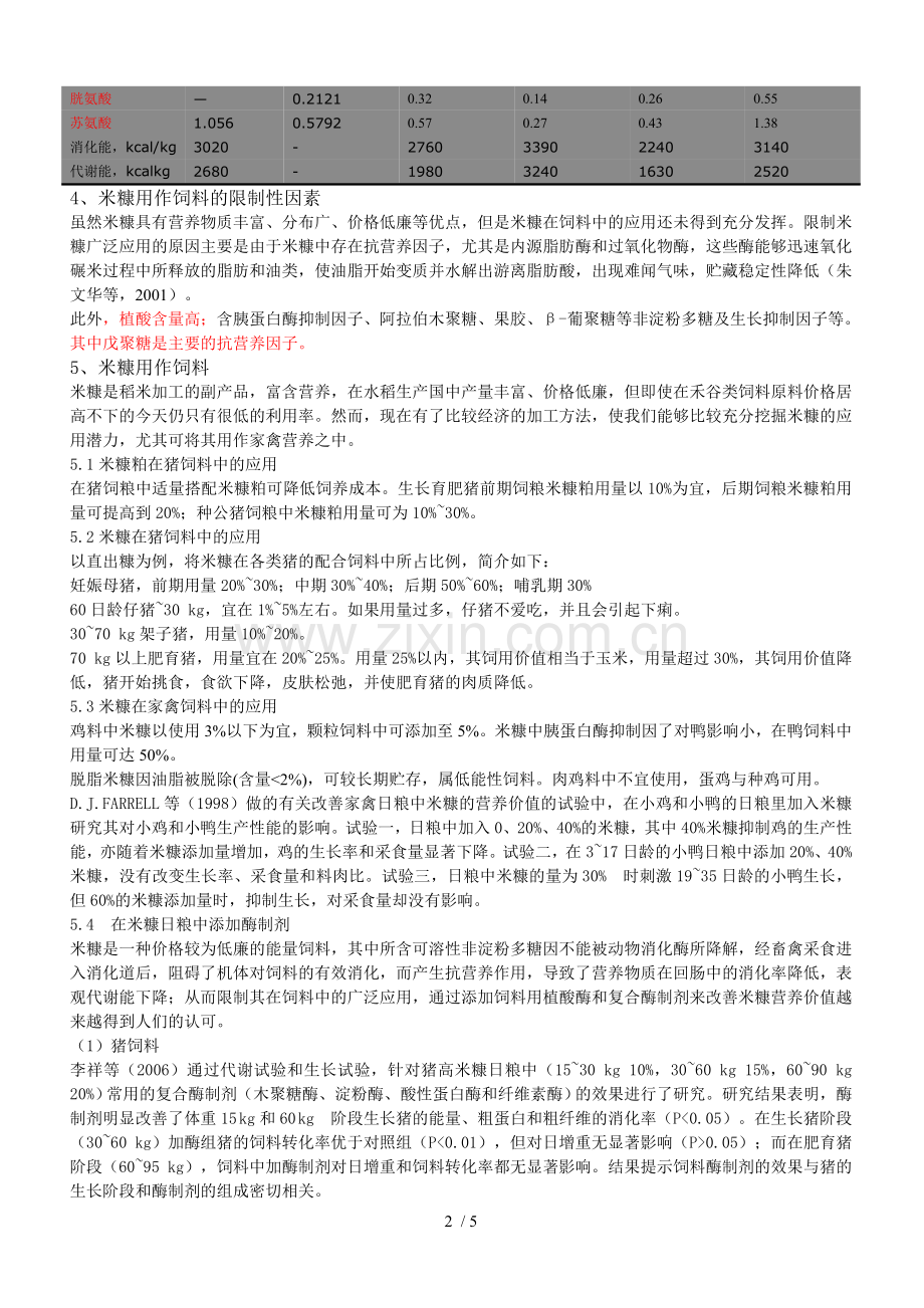
. 米糠在饲料中的应用 1、米糠 稻谷是我国第1大粮食品种,目前年产1.85亿t左右,占全国粮食总产量的42%,世界上稻谷产量占粮食总产量37%。出糠率按5%计算,则我国米糠产量约为920万t。米糠是稻谷加工过程中产生的富含营养物质的廉价副产品,是糙米精制过程中所脱果皮、种皮层及胚芽等的混合物。新鲜米糠呈黄色,有一股米香味,具有磷片状不规则结构。 国内外的研究结果和资料表明,米糠中富含各种营养素和生理活性物质。由于加工米糠的原料和所采用的加工技术不同,米糠的组成成分并不完全一样。一般来说,米糠中平均蛋白质15%,脂肪16%~22%,糖3%~8%,水分10%。脂肪中主要的脂肪酸大多为油酸、亚油酸等不饱和脂肪酸,并含有高量维生素、植物醇、膳食纤维、氨基酸及矿物质等。 2、米糠的分类 2.1 脱脂米糠 脱脂米糠也叫米糠粕,以米糠为原料以浸取法或预压榨法取油后得到的副产物。 2.2 普通米糠 普通米糠是指稻谷脱壳后的糙米加工成精米过程中所得的副产品。 2.3 细米糠 细米糠是一种混合物,主要是包括后序加工过程中脱落的米胚、糠粉和一些米粉,也包括极少量前道工序中未清除干净的细糠。 3、米糠的营养价值 3.1 米糠粕 米糠粕营养丰富(见下表),干物质含量与大豆饼、小麦麸持平,比玉米高1个百分点;无氮浸出物是玉米的75%;粗蛋白质含量比玉米高7.1个百分点;钙磷含量分别是玉米的7倍和6倍以上;磷及植酸磷含量是大豆饼的3倍和6倍以上;铁、锰、铜、锌、硒的含量分别比玉米高12倍、39倍、2.8倍、2.9倍、5倍。其中铁、锰、锌、硒的含量远高于大豆饼。重要氨基酸的含量均远高于玉米及小麦麸。可见米糠粕是较好的能量饲料,且价格低于玉米和小麦麸。 3.2 普通米糠 米糠概略养分含量和总能值及氨基酸(%)见下表。所含矿物质钙少(0.07%)磷(1.43%)多,钙磷比例极不平衡(1:20),80% 以上的磷为植酸磷。B族维生素和维生素E丰富,如维生素B1、维生素B5、泛酸含量分别为19.6 mg/kg、303.0 mg/kg、25.8 mg/kg。 3.3 细米糠 细米糠的营养成分,就粗蛋白而言,细米糠是14.93%,远比玉米(一级玉米8.7%)高,粗纤维含量为0.208%。细米糠是一种很好的能量饲料。营养成分详见表 表1、普通米糠、细米糠及米糠粕营养成分含量(%) 营养物质 普通米糠 细米糠 米糠粕 玉米 小麦麸 大豆饼 干物质,% 88.4 87.26 87 86 87 87 粗蛋白,% 14.5 14.93 15.1 8 15.7 40.9 粗脂肪,% 16.4 4.92 2 3.3 3.9 5.7 粗灰分,% 10.2 7.27 8.8 1.4 4.9 5.7 粗纤维,% 10.05 0.208 7.5 2.1 8.9 4.7 无氮浸出物,% — 59.93 53.6 71.2 53.6 30 钙,% 0.07 0.094 0.15 0.02 0.11 0.3 磷,% 1.43 1.623 1.82 0.27 0.92 0.49 植酸磷,% 1.23 1.4 1.58 1.43 0.69 0.25 赖氨酸 0.365 0.646 0.72 0.24 0.58 2.22 蛋氨酸 0.183 0.3001 0.28 0.12 0.13 0.48 胱氨酸 — 0.2121 0.32 0.14 0.26 0.55 苏氨酸 1.056 0.5792 0.57 0.27 0.43 1.38 消化能,kcal/kg 3020 - 2760 3390 2240 3140 代谢能,kcalkg 2680 - 1980 3240 1630 2520 4、米糠用作饲料的限制性因素 虽然米糠具有营养物质丰富、分布广、价格低廉等优点,但是米糠在饲料中的应用还未得到充分发挥。限制米糠广泛应用的原因主要是由于米糠中存在抗营养因子,尤其是内源脂肪酶和过氧化物酶,这些酶能够迅速氧化碾米过程中所释放的脂肪和油类,使油脂开始变质并水解出游离脂肪酸,出现难闻气味,贮藏稳定性降低(朱文华等,2001)。 此外,植酸含量高;含胰蛋白酶抑制因子、阿拉伯木聚糖、果胶、β-葡聚糖等非淀粉多糖及生长抑制因子等。其中戊聚糖是主要的抗营养因子。 5、米糠用作饲料 米糠是稻米加工的副产品,富含营养,在水稻生产国中产量丰富、价格低廉,但即使在禾谷类饲料原料价格居高不下的今天仍只有很低的利用率。然而,现在有了比较经济的加工方法,使我们能够比较充分挖掘米糠的应用潜力,尤其可将其用作家禽营养之中。 5.1米糠粕在猪饲料中的应用 在猪饲粮中适量搭配米糠粕可降低饲养成本。生长育肥猪前期饲粮米糠粕用量以10%为宜,后期饲粮米糠粕用量可提高到20%;种公猪饲粮中米糠粕用量可为10%~30%。 5.2米糠在猪饲料中的应用 以直出糠为例,将米糠在各类猪的配合饲料中所占比例,简介如下: 妊娠母猪,前期用量20%~30%;中期30%~40%;后期50%~60%;哺乳期30% 60日龄仔猪~30 kg,宜在1%~5%左右。如果用量过多,仔猪不爱吃,并且会引起下痢。 30~70 kg架子猪,用量10%~20%。 70 kg以上肥育猪,用量宜在20%~25%。用量25%以内,其饲用价值相当于玉米,用量超过30%,其饲用价值降低,猪开始挑食,食欲下降,皮肤松弛,并使肥育猪的肉质降低。 5.3米糠在家禽饲料中的应用 鸡料中米糠以使用3%以下为宜,颗粒饲料中可添加至5%。米糠中胰蛋白酶抑制因了对鸭影响小,在鸭饲料中用量可达50%。 脱脂米糠因油脂被脱除(含量<2%),可较长期贮存,属低能性饲料。肉鸡料中不宜使用,蛋鸡与种鸡可用。 D.J.FARRELL等(1998)做的有关改善家禽日粮中米糠的营养价值的试验中,在小鸡和小鸭的日粮里加入米糠研究其对小鸡和小鸭生产性能的影响。试验一,日粮中加入0、20%、40%的米糠,其中40%米糠抑制鸡的生产性能,亦随着米糠添加量增加,鸡的生长率和采食量显著下降。试验二,在3~17日龄的小鸭日粮中添加20%、40%米糠,没有改变生长率、采食量和料肉比。试验三,日粮中米糠的量为30% 时刺激19~35日龄的小鸭生长,但60%的米糠添加量时,抑制生长,对采食量却没有影响。 5.4 在米糠日粮中添加酶制剂 米糠是一种价格较为低廉的能量饲料,其中所含可溶性非淀粉多糖因不能被动物消化酶所降解,经畜禽采食进入消化道后,阻碍了机体对饲料的有效消化,而产生抗营养作用,导致了营养物质在回肠中的消化率降低,表观代谢能下降;从而限制其在饲料中的广泛应用,通过添加饲料用植酸酶和复合酶制剂来改善米糠营养价值越来越得到人们的认可。 (1)猪饲料 李祥等(2006)通过代谢试验和生长试验,针对猪高米糠日粮中(15~30 kg 10%,30~60 kg 15%,60~90 kg 20%)常用的复合酶制剂(木聚糖酶、淀粉酶、酸性蛋白酶和纤维素酶)的效果进行了研究。研究结果表明,酶制剂明显改善了体重15 kg和60 kg 阶段生长猪的能量、粗蛋白和粗纤维的消化率(P<0.05)。在生长猪阶段(30~60 kg)加酶组猪的饲料转化率优于对照组(P<0.01),但对日增重无显著影响(P>0.05);而在肥育猪阶段(60~95 kg),饲料中加酶制剂对日增重和饲料转化率都无显著影响。结果提示饲料酶制剂的效果与猪的生长阶段和酶制剂的组成密切相关。 (2)肉鸡饲料 王清吉(1997a)等的试验结果表明,7-21日龄AA肉仔鸡饲喂25%的米糠日粮,与玉米组比较,其生产性能未受到明显抑制;在此日粮基础上添加微生物来源的粗酶制剂,可提高7-14日龄AA肉用仔鸡的增重,不同程度的增加采食量和降低料肉比;对7-21日龄肉仔鸡的生产性能也有所改善。21-35日龄肉仔鸡米糠日粮中添加酶制剂可使肉鸡增重3.18%~4.36%,料重比降低1.25%~2.64%(王清吉,1997b)。 从这两个试验可看出,肉鸡日粮中可添加25%的米糠代替玉米,不会对肉自己的生产性能产生明显的抑制作用;在此日粮基础上添加微生物来源的粗酶制剂,其生产性能可得到部分改善。雏鸡日粮中添加酶制剂的效果来看,绝大多数有效,同样对生长期肉鸡也有效,这表明在饲料中添加酶制剂,不仅能补充动物内源酶的不足,同时还能不同程度的消除饲料中的抗营养因子,提高饲料利用率。 高峰(2002)等进行了2次重复试验研究小麦米糠基础日粮添加酶制剂和寡果糖对雏鸡生产性能、免疫功能和内分泌的影响。结果表明,酶制剂和寡果糖均能显著提高雏鸡增重和饲料转化率(P<0.05),使雏鸡的免疫器官相对重量增加(P<0.05),T淋巴细胞对PHA的反应性、NK细胞活力、血清新城疫疫苗抗体效价显著提高(P<0.05),血液T3和胰岛素水平显著提高(P<0.05),T4水平变化不显著。同时添加酶制剂和寡果糖与单独添加酶制剂和寡果糖相比,未见协同加性效应,提示酶制剂作用机制可能是通过降解日粮中多糖产生活性寡糖发挥其生理调节作用。 (3)鸭饲料 D.J. Farrell等(1998)做了改善米糠营养价值的试验,在含有米糠的鸭料中添加植酸酶(2~19日龄,米糠量为0、20%、40%;19~40日龄0、30%、60%),结果表明,添加植酸酶提高生长率和采食量。米糠量的增加,干物质消化率下降,但表观代谢能增加了。以上表明,在米糠日粮中添加植酸酶有很多不能预料的效应,改善营养价值和鸭的生产性能。 钱利钝等(2005)在22日龄商品代番鸭高米糠粕(占日粮31%)日粮中添加酶制剂可使番鸭日增重提高10.83%(P<0.01),饲料利用率提高10.35%(P<0.01),肝重率提高16.87%(P<0.01),腹脂率降低10.38%(P>0.05)。加酶组啄羽率比对照组下降50%。 沈伯根等(2003)用18日龄的樱桃谷鸭做试验,三种日粮:玉米日粮、米糠小麦日粮、米糠小麦加酶日粮。进行14天试验,结果表明,饲料消耗及料肉比各组以米糠小麦日粮加酶组最好,米糠小麦日粮组次之,玉米日粮组最差,其中加酶组与玉米组差异极显著(P<0.01);米糠、小麦日粮组及加酶组单位成本较玉米组低,差异显著。 高国宁(1997)等进行两系列试验研究米糠基础日粮(含米糠40%)添加不同剂量的粗酶制剂对肉雏鸭生长性能、消化和代谢机能的影响。结果表明,米糠日粮添加0.1%的粗酶制剂对肉雏鸭生长性能影响较小,但可以显著降低小肠和胰腺的相对重量及血液尿酸和血糖水平,使IGF-I水平提高近2倍(P<0.01)。而添加0.4%的粗酶制剂可以获得较好的增重效果,并且显著提高饲料转化率,以及降低小肠和胰腺的相对重量、血液尿酸及血糖水平。在相同蛋白质及能量水平的条件下,米糠对照组的生长性能并不比玉米对照组差,提示米糠日粮对肉鸭不具有明显的抗营养作用,但添加适量粗酶制剂可改善其生长性能。 (4)鹅饲料 给雏鹅饲以米糠(占30%)基础日粮,试验组添加0.2%的酶制剂,研究米糠日粮添加酶制剂对雏鹅的影响。试验期为7~63日龄,结果表明:试验组的体增重在整个试验期均高于对照组,体增重提高14.74%~23.60%,料重比下降了5.33%;结果表明,酶制剂通过作用于米糠中的抗营养因子,改善雏鹅米糠日龄的消化、提高机体对饲料的转化效率,从而促进生长(艾晓杰,2001)。 与对照组相比较,酶制剂使雏鹅血液胰岛素水平升高40.82%(P<0.01),血糖水平升高4.76%(P>0.05),胰高血糖素水平降低31.18%(P<0.01),胰岛素与胰高血糖素的比值升高104.18%(P<0.01);血浆谷丙转氨酶活性较对照升高38.39%(P<0.05),尿酸浓度下降10.60%(P<0.05);血浆T3水平较对照升高24.42%(P<0.05)。以上结果表明,酶制剂通过解除饲料中阿拉伯木聚糖等抗营养作用,能影响机体代谢激素水平,改变糖和蛋白质的代谢,从而促进雏鹅的生长(艾晓杰,2002a)。 与对照组相比较,试验组雏鹅胰腺和肝脏的相对重量较对照组分别轻27.14%(P<0.01)和11.78%(P<0.05),胃(肌胃+腺胃)较对照组低16.06%(P<0.05),十二指肠、空肠和回肠分别较对照组低11.09%(P<0.05)、11.48%(P<0.05)和11.52%(P<0.05),盲肠相对重量变化差异不显著(P>0.05);回肠食糜上清液黏度显著低于对照组(P<0.05)。以上结果表明:酶制剂通过降解米糠日粮中的木聚糖等抗营养因子,降低食糜粘度,从而影响雏鹅消化器官的发育(艾晓杰,2002b)。 结果表明,对照组雏鹅小肠各段食糜粘度依十二指肠、空肠和回肠次序逐渐显著增降,十二指肠和空肠食糜间pH值差异不显著,回肠食糜的黏度较十二指肠和空肠中分别高131.82%(P<0.01)和55.90%(P<0.01),而pH值则较十二指肠和空肠分别高7.68%(P<0.05)和8.83%(P<0.05)。试验组各段小肠食糜上清的黏度变化趋势与对照一致,回肠的黏度较对照组下降了19.61%(P<0.05);而十二指肠和空肠的黏度差异不显著;十二指肠、空肠和回肠食糜的pH值依次升高,与对照组比较,空肠高1.65%,回肠低1.93%,但差异不显著(P>0.05)。以上结果提示:酶制剂通过消除饲料中阿拉伯木聚糖等抗营养因子对消化的负面作用,改变了小肠食糜的理化特性,从而影响其化学性消化和吸收,提高了机体对饲料的转化效率,有利于雏鹅的生长(艾晓杰,2003)。 与对照相比较,酶制剂使雏鹅胰腺组织中蛋白酶活性低7.43%(P<0.05),空肠中高14.06%(P<0.05);胰腺组织中脂肪酶活性降低27.20%(P<0.01),空肠和回肠食糜脂肪酶活性分别低28.57%(P<0.05)和13.64%(P<0.05);胰腺组织中淀粉酶活性变化不大,十二指肠活性高17.29%(P<0.05),回肠低14.08%(P>0.05);各段小肠食糜pH值变化不大(P>0.05)。以上结果表明:酶制剂通过作用于米糠日粮中的抗营养因子,解除了抗营养效果,提高了十二指肠食糜中淀粉酶和空肠食糜中蛋白酶的活性,加强了对碳水化合物及其它营养物质的消化和吸收,从而提高了饲料的转化效率,促进了雏鹅的生长。酶制剂通过降解日粮中阿拉伯木聚糖酶等抗营养因子,使食糜粘性下降,减少食糜在小肠中的存留时间,从而影响到鹅胰液酶的分泌,导致小肠食糜中消化酶的活性发生改变,同时酶制剂对内源性酶起到相互补偿作用,由此加强了机体对饲料的消化与转化,从而有利于雏鹅的快速生长及生产性能的提高(艾晓杰,2004)。 米糠日粮对家禽消化代谢的负效应,主要是因为其中所含有的NSP(主要是阿拉伯木聚糖)在进入禽肠道后所形成的抗营养作用。饲料中添加含有来源于微生物的酶制剂,能降解NSP等抗营养因子,从而改善动物对营养物质的消化和吸收。由于米糠中还存在胰蛋白酶抑制因子,因此酶制剂的效果也可能使米糠中胰蛋白酶抑制因子失活有关。酶制剂能提高米糠日粮的营养利用价值,一方面是降解和消除其中抗营养因子的负面作用,加强机体对营养成分的消化吸收;另一方面可能酶制剂在机体内饲料的相互作用中还产生了活性寡糖或具有生物活性的调节肽类,参与了动物的神经内分泌调节,影响机体代谢。另外,某些寡聚糖能作用于肠道微生物,减轻了病原微生物对机体的毒害,提高免疫力,同样有利于生产性能的提高。因此酶制剂通过改善雏鹅对饲料的转化利用,从而促进机体的快速生长。 总之,酶制剂能解除米糠中NSP抗营养作用,降低食糜的黏度,加强消化液与营养成分的作用与吸收,同时调解动物的神经内分泌,影响甲状腺激素、胰岛素和胰高血糖素的水平,在激素、酶的协同下,使蛋白质及脂肪在体内的沉积增加,从而达到提高饲料利用率和促进生长的效应。 5.5 米糠日粮中加酶制剂建议 饲料中最好添加植酸酶降低饲料中磷的添加量,5000 U/g的溢多麟5000植酸酶在饲料中的添加量为100 g/t,可释放饲料中0.1%的有效磷,约相当于6 kg 磷酸氢钙所提供的有效磷。 (1)猪饲料 乳仔猪饲料中米糠添加量为5%,添加 10000 U/g 的木聚糖酶150 g/t 全价饲料或溢多酶A-F851/K851/P851或溢多酶A-F852/K852/P852 100 g/t全价饲料。 生长育肥猪饲料中米糠添加量为20%~25%,添加 10000 U/g 的木聚糖酶150 g/t全价饲料或溢多酶A-F851/K851/P851或溢多酶A-F852/K852/P852 100 g/t全价饲料。 (2)肉鸡饲料 小鸡饲料中米糠添加量为5%,同时添加10000 U/g 的木聚糖酶150 g/t全价饲料或溢多酶A-F851/K851/P851或溢多酶A-F852/K852/P852 100 g/t全价饲料。 中大鸡饲料中米糠添加量为15%~20%,同时添加10000 U/g 的木聚糖酶150 g/t全价饲料或溢多酶A-F851/K851/P851或溢多酶A-F852/K852/P852 100 g/t全价饲料。 (3)肉鸭饲料 小鸭饲料中米糠添加量为10%~15%,同时添加10000 U/g 的木聚糖酶150 g/t全价饲料或溢多酶A-F851/K851/P851或溢多酶A-F852/K852/P852 100 g/t全价饲料。 中大鸭饲料中米糠添加量为20%~30%,同时添加10000 U/g 的木聚糖酶150 g/t全价饲料或溢多酶A-F851/K851/P851或溢多酶A-F852/K852/P852 100 g/t全价饲料。 (4)蛋鸡和蛋鸭饲料 蛋鸡饲料中米糠的添加量为30%,同时添加10000 U/g 的木聚糖酶150 g/t全价饲料或溢多酶A-F851/K851/P851或溢多酶A-F852/K852/P852 100 g/t全价饲料。 蛋鸭饲料中米糠的添加量为40%,同时添加10000 U/g 的木聚糖酶150 g/t全价饲料或溢多酶A-F851/K851/P851或溢多酶A-F852/K852/P852 100 g/t全价饲料。 (5)酶制剂的使用方法 如果饲料蛋白原料以豆粕为主,可使用溢多酶A-851系列;如果饲料中蛋白原料以杂粕为主,则可使用溢多酶A-852系列。 F为粉状剂型:适用于各种全价料、浓缩料及预混料中。通过优选的微生物菌种,所产生的酶制剂具有一定的耐温性能,如果在颗粒料中使用建议提高添加量20%~30%。 K为微颗粒剂型:适用于制粒温度在85℃以下的颗粒料中、各种浓缩料及预混料中。 P为微丸剂型:适用于制粒温度在85℃以上的颗粒料中、各种浓缩料及预混料中。 6、建议饲料配方(略) 7、纤维的概念 粗纤维:概略养分分析方案将碳水化合物粗分为无氮浸出物和粗纤维两大类,也就是非结构碳水化合物和结构碳水化合物。按这种方案所测定得到的粗纤维包括纤维素、部分半纤维素及木质素以及果胶物质的混合物质,不是化学上的“匀质”化合物。 测定方法:用浓度准确的酸和碱,在特定条件下消煮样品,再用乙醇除去可溶物,经高温灼烧扣除矿物质的量,所余量为粗纤维,它不是一个确切的化学实体,只是在公认强制规定的条件下测出的概略成分,其中以纤维素为主,还有少量半纤维素和木质素。 中性洗涤纤维(NDF):中性洗涤纤维属不溶于中性洗涤剂(十二烷基硫酸钠)的物质,包括纤维素、半纤维素、木质素、硅酸盐及其中所含的微量含氮化合物等。 Van Soest测定步骤:先用洗涤剂将饲料样本中蛋白质络合物提出并溶解,再用EDTA螯合剂除去重金属和碱金属氧化物,后用中性洗涤剂煮沸饲料样本,不溶解部分即为中性洗涤纤维,其他可溶解的部分称细胞内容物(NDS)。 酸性洗涤纤维(ADF)和酸性洗涤木质素(ADL):将NDF用酸性洗涤剂(十六烷基三甲溴化铵)处理使半纤维素全部溶解,不溶解部分称为酸性洗涤纤维,包括纤维素、木质素及部分矿物质(主要是SiO2),可溶部分称为酸性洗涤可溶物(ADS)。ADF再用72%的硫酸进行消化,纤维素被分解,不溶解的残渣为木质素及矿物质,将残渣灼烧灰化后为矿物质,经计算即得木质素含量,称为酸性洗涤木质素。 纤维素:是植物细胞壁的主要成分。作物的秸秆、秕壳及其他植物饲料中的纤维素通常是与半纤维素、木质素共存于植物的细胞壁中。禾本科秸秆、豆科秸秆中纤维素含量分别为65%~70%、30%~40%。 纤维素是以β-1,4葡萄糖苷键连接成的直链多聚糖。这种聚合物在其结构链上形成上万个葡萄糖残基,且在链的内部、链与链之间的氢键可延伸,这样导致纤维素成为一种强度高、键合紧的结构物质。 半纤维素:半纤维素大量存在于植物的木质化,是戊聚糖、己聚糖等高分子多糖的混合物。戊聚糖主要是木聚糖和阿拉伯糖,己聚糖主要是甘露聚糖和多聚半乳糖。半纤维素可溶于稀碱液,也能被稀酸降解。半纤维素在半纤维素酶的作用下水解,该专一酶类包括L-阿拉伯聚糖酶、D-半乳聚糖酶、D-甘露聚糖酶和D-木聚糖酶等。 5 / 5
展开阅读全文

开通  VIP会员、SVIP会员  优惠大
下载10份以上建议开通VIP会员
下载20份以上建议开通SVIP会员


开通VIP      成为共赢上传

当前位置:首页 > 包罗万象 > 大杂烩

移动网页_全站_页脚广告1

关于我们      便捷服务       自信AI       AI导航        抽奖活动

©2010-2025 宁波自信网络信息技术有限公司  版权所有

客服电话:0574-28810668  投诉电话:18658249818

gongan.png浙公网安备33021202000488号   

icp.png浙ICP备2021020529号-1  |  浙B2-20240490  

关注我们 :微信公众号    抖音    微博    LOFTER 

客服