收藏 分销(赏)

人类染色体组型分析-实验报告.doc

上传人:a199****6536 文档编号:3121587 上传时间:2024-06-18 格式:DOC 页数:7 大小:2.96MB 下载积分:6 金币
下载 相关 举报
人类染色体组型分析-实验报告.doc_第1页
第1页 / 共7页
人类染色体组型分析-实验报告.doc_第2页
第2页 / 共7页


点击查看更多>>
资源描述
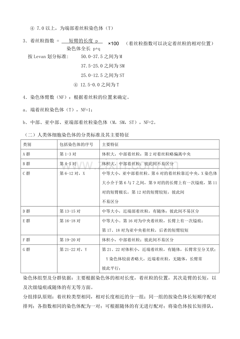
【实验题目】 染色体组型分析 【实验目的】 1. 掌握染色体组型分析的各种数据指标。  2. 学习染色体组型分析的基本方法。  3. 对照标准图型,学习识别人体各对染色体的带型特征。  4. 初步掌握人体染色体组型带型分析方法。  5. 了解染色体组型与带型分析的意义。 【实验材料与用品】 1. 器材:直尺、剪刀、胶水、计算器、白纸 2. 材料:人体细胞染色体放大图 【实验原理】 染色体组型又称核型,是指将动物、植物、真菌等的某一个体或某一分类群(亚种、种、属等)的体细胞内的整套染色体,按它们相对恒定的特征排列起来的图像。核型模式图是指将一个染色体组的全部染色体逐个按其特征绘制下来,再按长短、形态等特征排列起来的图像。  (一) 描述染色体的四个参数: ×100 (相对长度可以用来表示每条染色体的长度) 1. 相对长度= 每条染色体长度 单倍常染色体之和+X    ×100 (臂指数可以用来确定臂的长度)  2. 臂指数= 长臂的长度 q  短臂的长度 p  为了更准确地区别亚中部和亚端部着丝粒染色体,1964年Levan提出了划分标准:  1.0-1.7之间,为中部着丝粒染色体(M)   ‚ 1.7-3.0之间,为亚中部着丝粒染色体(SM)            ƒ 3.0-7.0之间,为压端部着丝粒染色体(ST)            ④ 7.0以上,为端部着丝粒染色体(T)  ×100 (着丝粒指数可以决定着丝粒的相对位置) 3. 着丝粒指数 = 短臂的长度 p 染色体全长 p+q   按Levan划分标准:  50.0-37.5之间为M            ‚ 37.5-25.0之间为SM            ƒ 25.0-12.5之间为ST            ④ 12.5-0.0之间为T  4.染色体臂数(NF):根据着丝粒的位置来确定。 a.端着丝粒染色体(T),NF=1;  b.中部、亚中部、亚端部着丝粒染色体(M,SM,ST),NF=2。  (二)人类体细胞染色体的分类标准及其主要特征 类别 包括染色体的序号 主要特征 A群 第1-3对 体积大,中部着丝粒;第2对着丝粒略偏离中央 B群 第4-5对 体积大,中部着丝粒;彼此间不易区分 C群 第6-12对,X 中等大小,亚中部着丝粒。第6对的着丝粒靠近中央,X染色体大小介于第6与7之间,第9对的的长臂上有一次缢痕,第11对的短臂极长,第12对的短臂较短,彼此间 不易区分  D群 第13-15对 中等大小,近端部着丝粒,有随体;彼此间不易区分  E群 第16-18对 中等大小。第16对为中央着丝粒,长臂上有一次缢痕; 第17、18对为亚中央着丝粒,后者的短臂较短 F群 第19-20对 体积小,中部着丝粒;彼此间不易区分 G群 第21-22对,Y 第21、22对体积小,近端着丝粒,有随体,长臂常呈分叉状; Y染色体较前者略大,近端着丝粒,无随体,长臂常 彼此平行; 染色体组型及分群依据:主要根据染色体的相对长度,着丝粒的位置,其次是臂的长短,以及次级缢痕或随体的有无等方面。  分组排队原则:着丝粒类型相同,相对长度相近的分一组;同一组的按染色体长短顺序配对排列;各指数相同的染色体配为一对;可根据随体的有无进行配对;将染色体按长短排队,短臂向上。 染色体组型图的应用  ① 鉴别生物种类:兔44条;小鼠40条;大鼠42条;鸡78条;猫38条;狗78条;马64  ② 遗传病的诊断和研究:三体综合征(含三条21号染色体)、卵巢退化症(含45条染色体,比正常人缺少一条性染色体)、睾丸退化症(含47条染色体,比正常人多一条X或Y染色体)等。因此,我们可以给孕妇抽取羊水检查器胎儿的染色体,做遗传病早期诊断。  【实验步骤】 1. 将染色体逐一剪下,并对每个中期染色体逐一进行测量,包括每条染色体的长度和每个臂的长度。 2. 根据测量数据,计算出每对染色体平均的相对长度、臂指数与着丝粒指数。 3. 把相对长度与臂指数相近者配成一对。 4. 参照相对长度、臂指数与着丝粒指数的数值,并根据标准顺序,编排出染色体组型图。 5. 用胶水或浆糊将每条染色体依照标准顺序粘贴在实验报告纸上。 【实验结果与分析】 I.实验结果   II. 实验总结 在实验中,要注意剪下的染色体的保存,认真比对染色体的四个参数,主要依据其长度大小进行初步排序,再根据人类体细胞染色体的分类标准及其主要特征进行分群,在每个染色体的类群中进行配对,最后进行染色体的粘贴工作。实验操作中要求认真仔细,有耐心。 通过本次实验,我们对描述染色体的各种数据指标有了更进一步的了解,学习并掌握了染色体组型分析的基本方法。此外,初步掌握人体染色体组型带型分析方法并了解染色体组型与带型分析的意义。 【注意事项】 (1) 注意剪下的染色体要小心存放,最好在无风的环境下进行操作; (2) 剪好染色体后,应先按照长短顺序进行初步排序,将染色体分好群,以便正确配对; (3) 严格参照染色体的四个参数对各群的染色体进行配对,排出染色体组型; (4) (5) (6) (7) (8) (注:专业文档是经验性极强的领域,无法思考和涵盖全面,素材和资料部分来自网络,供参考。可复制、编制,期待你的好评与关注) (9) (10)
展开阅读全文

开通  VIP会员、SVIP会员  优惠大
下载10份以上建议开通VIP会员
下载20份以上建议开通SVIP会员


开通VIP      成为共赢上传

当前位置:首页 > 教育专区 > 实验设计

移动网页_全站_页脚广告1

关于我们      便捷服务       自信AI       AI导航        抽奖活动

©2010-2026 宁波自信网络信息技术有限公司  版权所有

客服电话:0574-28810668  投诉电话:18658249818

gongan.png浙公网安备33021202000488号   

icp.png浙ICP备2021020529号-1  |  浙B2-20240490  

关注我们 :微信公众号    抖音    微博    LOFTER 

客服