收藏 分销(赏)

循证医学复习重点.doc

上传人:w****g 文档编号:3121160 上传时间:2024-06-18 格式:DOC 页数:6 大小:49.50KB 下载积分:6 金币
下载 相关 举报
循证医学复习重点.doc_第1页
第1页 / 共6页
循证医学复习重点.doc_第2页
第2页 / 共6页


点击查看更多>>
资源描述
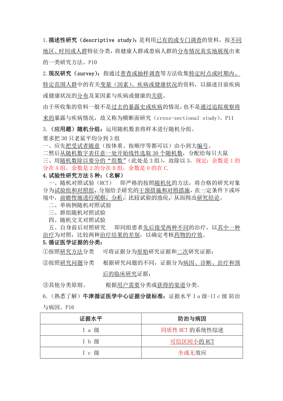
循证医学 第一章 1. 循证医学(Evidence-Based Medicine, EBM)是指所有医疗卫生的决策都应当依据当前最佳的、可获得的研究证据。P1 2. 学习和实践循证医学对临床医务工作者提出的要求,具体体现在三个方面: ①临床医生通过多年的临床实践熟悉并掌握临床专业技能,提高对疾病的判断能力并通过实践积累诊疗经验; ②现代的临床医生应掌握如何鉴定和评估临床研究技能。毕竟个人的临床经验往往是有限的,且不够全面; ③临床医生应从患者的实际需求出发,结合具体患者的情况恰当地应用现有的研究证据,采用利大于弊的治疗措施。P2 3. EBM的研究主要包括两个方面:①证据产出的研究;②传播和使用证据。 同时,这两方面的研究又有赖于方法学的研究。P3 4. 中医药学属于传统医学范畴,在西方国家被称之为补充与替代医学(complementary and alternative medicine, CAM)。P5 5. (熟悉了解)循证医学方法在中医药应用的现状 P5:1传统的临床评价多为经验总结,缺乏严格设计的前瞻性对照试验研究,使得好的治疗方法得不到广泛的推广应用。2.询证医学在中医理论的指导下对中医辩证和治疗在临床的应用加以验证,以确证其有效性和安全性。 6. 实践循证医学的中医药可能面对的挑战包括: ①中医师和研究人员的观念更新和转变,能够接受新的科学评价方法; ②其次,需要对中医药从业人员和临床研究人员进行方法学的培训与教育; ③培养循证实践的技能(提出正确的问题、查找文献与鉴定研究的能力、严格评价的技能、研究综合的能力、解释与使用证据的能力); ④此外,需要对现有研究方法学进行改进或创新,确定中医药临床研究的优先领域。P7 第二章 1. 描述性研究(descriptive study):是利用已有的或专门调查的资料,按不同地区、时间或人群特征分类,将健康人群或患病人群的分布情况真实地展现出来的一类研究方法。P10 2. 现况研究(survey):指通过普查或抽样调查等方法收集特定时点或时期内、特定范围人群中的有关变量(因素)、疾病或健康状况的资料,以描述目前疾病或健康状况的分布及某因素与疾病或健康的关联。 由于所收集的资料一般不是过去的暴露史或疾病的情况,也不是通过追踪观察将来的暴露与疾病情况,故又称为横断面研究(cross-sectional study)。P11 3. (应用题)随机分组:运用随机数表将样本进行随机分组。 要求把30只老鼠平均分到3组 一、应先把受试者随意(按体重、按顺序等都可以)由小到大编号。 二然后从随机数字表任意一处开始线性选取30个随机数,分配给每只大鼠 三、用随机数除以要分的“组数”(此处是3组),故除以3,规定:余数是1的分在A组,余数是2的分在B组,余数是0的在C. 4.试验性研究方法5种:(名解) 一、随机对照试验(RCT) 即严格的按照随机化的方法,将合格的研究对象分为试验组和对照组,分别给予研究的干预措施和对照措施,在一定条件下或环境中,前瞻性地进行观察、分析,比较试验的效应,从而得出研究结论。 二、单病例随机对照试验 三、群组随机对照试验 四、随机交叉对照试验 五、自身前后对照研究 即同组患者先后接受两种不同的治疗,以其中一种治疗为对照,比较两种治疗结果的差别,以确定考核药物的疗效。 5.循证医学证据的分类: ①按照研究方法分类 可将证据分为原始研究证据和二次研究证据; ②按照研究问题分类 根据研究问题的不同,证据分为病因、诊断、治疗和预后的临床研究证据; ③其他分类原则。 根据用户需要分类或获得的渠道分类。 6.(熟悉了解)牛津循证医学中心证据分级标准:证据水平I a级-II c级 防治与病因。P16 证据水平 防治与病因 I a 级 同质性RCT的系统性综述 I b 级 可信区间小的RCT I c 级 全或无效应 II a级 同质性队列研究的系统性综述 II b级 单个队列研究(包括低质量的RCT) II c级 “结局”性研究 第三章 1. 原始研究证据检索来源: 常用中文数据库:P20 ①中国学术期刊网络出版总库(China Academic Journal Network Publishing Database, CAJD)——中国“知识资源数据库”(CNKI)出版工程的重要组成部分 ②中文科技期刊数据库(VIP)——重庆维普 ③万方数据资源系统(WANFANG DATA) ④中国生物医学文献服务系统(SinoMED) ⑤中文生物医学期刊文献数据库(Chinese Medical Current Contents, CMCC) ⑥中国中医药数据库 常用英文数据库:P23 ①PubMed ②Embase 2. (应用题)制定检索策略:P27 1、主题词和自由词相结合 2、布尔逻辑运算符 :A and B 检索式同时含有A和B的文献 ;A or B 检索时至少含有A 或B其一的文献 ;A not B 排除文献中含有B的文献。 3、基于PICO四要素法确定个检索式之间的关系(Participants 患者或人群 Intervantions干预措施 Comparisions 对照 Outcomes 结果) 4、制定检索策略 3.分析判断检索结果,优化检索策略:需要在检索实践中不断调整检索策略,兼顾检索的查全率和查准率,检索漏检,避免误检,保证检索结果。 第四章 1. 证据评价的基本原则P32:(简答) ①研究证据的内部真实性 指研究结果正确反映被研究对象真实状况的程度。 ②研究证据的临床重要性 指是否有临床应用价值。 ③研究证据的适用性 即外部真实性指研究结果与推论对象的真实情况相符合的程度,多指研究结果和结论在不同人群、不同地点和针对具体病例的推广应用价值。 2. 判断随机分配方案是否进行了隐藏,概念和意义: 隐藏概念:在随机分配之后还应考虑随机分配方案是否被隐藏,即研究人员在分配研究对象时不知道下一位入选的患者将进入哪一组,接受何种治疗。 隐藏意义:这样就避免了分配入组的医生有意或无意的破坏随机分配的方法,造成组间的可比性降低,导致治疗效果被人为夸大或削弱,破坏了研究结果的真实性。P33 3. 隐藏随机分配方案的方法:①使用编号的容器;②研究中心控制的电话或传真;③序列编号置于密封且不透光的信封等。P33 4. Jadad 量表的质量标准(Jadad 1996):①随机分组序列的产生方法;②双盲法;③退出与失访。P34 Jadad 量表的质量标准(Jadad 1996) 随机分组序列的产生方法 2分 由计算机产生的随机序列或随机数表产生的序列 1分 试验提到随机分配,但产生随机序列的方法未予交代 0分 半随机或准随机试验,指采用交替分配病例的方法,如按入院顺序,出生日期单双数 双盲法 2分 描述了实施双盲的具体方法并且被认为是恰当的,如采用完全一致的安慰剂等 1分 试验仅提及采用双盲法. 0分 试验提及采用双盲法,但方法不恰当,如比较片剂与注射剂而未提到使用“双盲”的方法 退出与失访 1分 对退出与失访的病例数和退出的理由进行详细的描述 0分 没有提及退出或失访 第五章 1. 系统综述与meta分析的区别: 系统综述是指使用系统的、明确的方法针对某一特定的临床问题,尤其是医疗干预措施的有效性和安全性,对相关的临床研究进行鉴定、选择和严格评价,从符合纳入标准的研究中提取分析资料,得出综合性结论的研究。 meta分析:在系统综述中如采用统计学方法对资料进行定量的综合即称之为meta分析(meta analysis, 又称为荟萃分析)。P38 2.系统综述的适用范围: ①当某种疗法的多个临床试验显示的疗效在程度和方向上不一致或相反时; ②当单个试验的样本量偏小,不能显示出统计学差异而不足以得出可靠的结论时; ③当大规模的临床试验花费太大,消耗时间太长,不可能开展时; ④当临床研究者计划新的临床实验时,首先进行系统综述有助于课题的选定。P39 3. 进行系统综述的步骤: ①提出并形成问题;②检索并选择研究;③对纳入研究的质量进行评价;④提取资料;⑤分析并形成结果;⑥对结果的解释;⑦系统综述的改进与更新。P40 第六章 1. 临床实践指南的资源:P51 ①美国国家指南交换中心(National Guideline Clearinghouse,NGC); ②加拿大临床实践指南; ③新西兰临床实践指南研究组(New Zealand Guidelines Group, NZGG); ④苏格兰院际指南网络(the Scottish Intercollegiate Guidelines Network, SIGN); ⑤循证医学指南(EMB Guidelines)。 2. 临床实践指南:经由严格评价的证据构成的推荐依据,所有的推荐意见都应该有证据可循,所以制定良好的临床实践指南,最重要的方法学挑战即为证据的严格评价方法及以证据为基础的推荐意见级别的制定。 3. 制定临床实践指南的步骤: ①界定范畴; ②建立多学科指南制定小组并确定参与专家名单; ③形成关键问题; ④选择评价指标; ⑤证据的收集,评价和分析; ⑥同行评议(专家咨询)及更新计划; ⑦指南的发布。 P.S:名词解释题:注意英文单词; 应用题:1.检索策略的制定 2.随机分组:运用随机数表将样本进行随机分组。 (注:专业文档是经验性极强的领域,无法思考和涵盖全面,素材和资料部分来自网络,供参考。可复制、编制,期待你的好评与关注)
展开阅读全文

开通  VIP会员、SVIP会员  优惠大
下载10份以上建议开通VIP会员
下载20份以上建议开通SVIP会员


开通VIP      成为共赢上传

当前位置:首页 > 教育专区 > 其他

移动网页_全站_页脚广告1

关于我们      便捷服务       自信AI       AI导航        抽奖活动

©2010-2025 宁波自信网络信息技术有限公司  版权所有

客服电话:0574-28810668  投诉电话:18658249818

gongan.png浙公网安备33021202000488号   

icp.png浙ICP备2021020529号-1  |  浙B2-20240490  

关注我们 :微信公众号    抖音    微博    LOFTER 

客服