收藏 分销(赏)

建筑工程新规范功能性检测(附全套资料表格).doc

上传人:w****g 文档编号:3099959 上传时间:2024-06-17 格式:DOC 页数:15 大小:248.04KB 下载积分:8 金币
下载 相关 举报
建筑工程新规范功能性检测(附全套资料表格).doc_第1页
第1页 / 共15页
建筑工程新规范功能性检测(附全套资料表格).doc_第2页
第2页 / 共15页


点击查看更多>>
资源描述
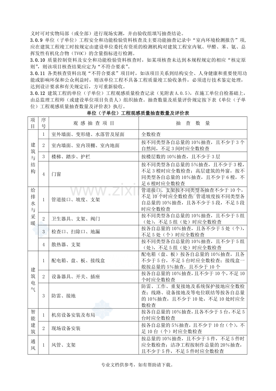
建筑工程文件管理规程 (施工分册) 1 总 则 1.0.1 为提高城乡建设工程质量,提高施工过程控制,完善工程技术资料,统一全省建设工程档案的验收标准,依据现行国家、行业、地方标准,结合我省情况制定本规程。 1.0.2 本规程适用于建筑工程施工文件的编制、整理归档。水利、交通、铁路等专业工程中与本规程有关专业相符的可参照使用,同时,应按相关专业有关规定执行。 1.0.3 单位(子单位)工程中电梯分部工程的质量控制资料、安全和功能检验资料的要求及其相关记录表格,仅供电梯安装单位使用参考。 1.0.4 执行本规程时,尚应遵守国家、行业和地方现行有关工程施工质量验收标准的规定。 2 术 语 2.0.1 建设工程:指土木工程、建筑工程、线路管道和设备安装工程及装修工程。 2.0.2 建筑工程:指为新建、改建或扩建房屋建筑物和附属构筑物所进行的规划、勘察、设计和施工、竣工等各项技术工作和完成的工程实体。 2.0.3 施工文件:指在施工过程中,施工单位执行工程建设强制性标准和国家、地方有关规定而填写、收集、整理的文字记录、图纸、表格、音像材料等必须归档保存的文件。 2.0.4 立卷:按照一定原则和方法,将具有保存价值的文件分门别类整理成案卷,也称组卷。 2.0.5 归档:文件形成单位完成其工作任务后,将形成的文件整理立卷后,按规定移交档案管理机构。 2.0.6 单位工程:具备独立的施工条件并能形成独立使用功能的建筑物及构筑物。 2.0.7 子单位工程:建筑规模较大的单位工程,可将其能形成独立使用功能的部分列为一个子单位工程。 3 基本规定 3.0.1 施工单位应按本规程规定,将工程施工文件的形成和积累纳入工程建设管理的各个环节和有关人员的职责范围。 3.0.2 建设、勘察、设计、监理等单位应按本规程要求做好相关工作,并积极协助施工单位完成工程施工文件的归档整理工作。 3.0.3 建设工程实行总承包的,总承包单位负责收集、整理、汇总各分包单位形成的工程档案,各分包单位应按本规程规定,将本单位形成的工程文件整理、立卷后及时移交总承包单位。建设工程由建设单位自行发包给几个单位承包的,各承包单位负责收集、整理、立卷其承包项目的工程文件,并应及时向监理(建设)单位移交。 3.0.4 建筑工程的施工现场质量管理检查记录(见附表A.0.1),主要是考核施工单位对施工现场质量管理的综合水平,如项目多,表中空格不够,可增添附页。该表由施工单位填写,总监理工程师或建设单位项目负责人进行检查,并填写检查结论,归入本规程的施工准备文件。 3.0.5 建筑工程的检验批、分项、分部(子分部)工程质量验收记录使用本规程各专业的工程质量验收记录表。分项工程质量验收记录应附有相关的检验批质量验收记录。分部(子分部)工程质量验收记录应附有相关的分项工程质量验收记录。 3.0.6 建筑工程的单位(子单位)工程质量竣工验收记录(见附表A.0.2),由施工单位在工程完工后,按国家相关规范及本规程规定,自行组织有关人员进行工程质量检查验收,并将验收结果填入表中验收记录栏。表中验收结论由监理(或建设)单位组织验收后填写。综合验收由建设单位组织的验收组进行验收,对验收结果进行商定后,建设单位根据参加验收各方所提意见填写验收结论。 3.0.7 建筑工程的单位(子单位)工程质量控制资料核查记录(见附表A.0.3),必须按本“规程”的规定在施工单位自检的基础上,经监理(或建设)单位逐项细致、认真地对照核查,提出核查意见交总监理工程师(或建设单位项目负责人)审核,由总监理工程师(或建设单位项目负责人)填写核查结论。 3.0.8 建筑工程的单位(子单位)工程安全和功能检验资料核查及主要功能抽查记录(见附表A.0.4)中,资料核查部分必须按本规程的规定在施工单位自检的基础上,经监理(或建设)单位逐项对照核查,提出核查意见,交总监理工程师(或建设单位项目负责人)审核后,由总监理工程师(或建设单位项目负责人)填写核查结论;主要功能抽查部分,由项目验收组成员商定抽查项目进行资料抽查,有疑义时可对实物局部(或全部)进行现场实测,并由验收组填写抽查结论。 3.0.9 单位(子单位)工程安全和功能检验资料核查及主要功能抽查记录中“室内环境检测报告”项,应在建筑工程竣工时按规定由建设单位委托有资质的检测机构对建筑工程室内氡、甲醛、苯、氨、总挥发性有机化合物(TVOC)的含量指标进行检测。 3.0.10 质量控制资料及安全和功能检验资料核查时,如某项核查未达到本规程规定的相应“核定原则”,则该项目核查结果应定为“不符合要求”。 3.0.11 各类核查资料出现“不符合要求”项目时,如该项目关系到结构安全、人身健康和重要使用功能或影响环保和公众利益时,则该单位工程不具备工程质量竣工验收条件,必须进行技术鉴定处理,达到设计要求和有关规定后,方可重新验收。 3.0.12 建筑工程的单位(子单位)工程观感质量检查记录(见附表A.0.5),在施工单位自检基础上,由总监理工程师(或建设单位项目负责人)组织抽查。抽查数量及质量评价规定按下表《单位(子单位)工程观感质量抽查数量及评价表》执行。 单位(子单位)工程观感质量抽查数量及评价表 项目 序号 观 感 抽 查 项 目 抽 查 数 量 建筑与结构 1 室外墙面、变形缝、水落管及屋面 全数检查 2 室内墙面、室内顶棚、室内地面 按不同类型各自总量的10%抽查,且不少于3个自然间,不足3间时应全数检查 3 楼梯、踏步、护栏 按楼层数的10%抽查,且不少于3层 4 门窗 按不同类型各自总量的5%抽查,且不少于3樘,不足3樘时应全数检查;高层建筑的外窗,按不同类型各自总量的10%抽查,且不少于6樘,不足6樘时应全数检查 给排水与采暖 1 管道接口、坡度、支架 管道接口、支架按不同类型各抽查不少于10个,不足10个时应全数检查;管道坡度按不同类型各自总量的10%抽查,且各不少于5段,不足5段时应全数检查 2 卫生器具、支架、阀门 按不同类型各自总量的10%抽查,且不少于5组(处),不足5组(处)时应全数检查 3 检查口、扫除口、地漏 按各自总量的10%抽查,且各不少于5处(个),不足5处(个)时应全数检查 4 散热器、支架 按不同类型各自总量的10%抽查,且不少于5组(处),不足5组(处)时应全数检查 建筑电气 1 配电箱、盘、板、接线盒 配电箱(盘、板)按各自总量的10%抽查,且各不少于5台,不足5台时应全数检查;接线盒一般按总量的5%抽查,且不少于10个 2 设备器具、开关、插座 按各自总量的10%抽查,且不少于10个,不足10个时应全数检查 3 防雷、接地 防雷、工作、重复接地及系统保护接地应全数检查;线路、设备接地及等电位联结等按各自总量的10%抽查,且不少于10处,不足10处时应全数检查 智能建筑 1 机房设备安装及布局 按各自总量的10%抽查,且各不少于5台,不足5台时应全数检查 2 现场设备安装 按各自总量的5%抽查,且不少于10台(个),不足10台(个)时应全数检查 通风与空调 1 风管、支架 按总量的10%抽查,且不少于5件,不足5件时应全数检查;洁净工程按制作总量的20%抽查,且不少于5件,不足5件时应全数检查 2 风口、风阀 按总量的10%抽查,且不少于5件,不足5件时应全数检查;洁净工程按制作总量的20%抽查,且不少于5件,不足5件时应全数检查 3 风机、空调设备 按总量的10%抽查,且不少于1台 4 阀门、支架 按总量的10%抽查,且不少于5件,不足5件时应全数检查;洁净工程按制作总量的20%抽查,且不少于5件,不足5件时应全数检查 5 水泵、冷却塔 全数检查 6 绝热 按总量的10%抽查,其中风管部件、阀门不少于2个,管道阀门、过滤器不少于5个,不足最低数时应全数检查 电梯 1 运行、平层、开关门 按电梯台数的50%抽查,不足10台时应全数检查;每部电梯除首层及顶层必查外,中间层抽查数量每10层抽查1层,不足10层抽查1层;自动扶梯运行应全数检查 2 层门、信号系统 按电梯台数的50%抽查,不足10台时应全数检查;每部电梯除首层及顶层必查外,中间层抽查数量每10层抽查1层,不足10层抽查1层 3 机房 按电梯台数的50%抽查,不足10台时应全数检查;自动扶梯机房按自动扶梯梯台数的50%抽查上下机房,且不少于5台,少于5台时应全数检查 质量评价: (1)抽查结果有90%及以上的点、处符合相应专业施工质量验收规范规定的外观质量,其余量不得有影响使用功能或明显影响外观质量的缺陷,评价为好。 (2)抽查结果有80%及以上的点、处符合相应专业施工质量验收规范规定的外观质量,其余量不得有影响使用功能或明显影响外观质量的缺陷,评价为一般。 (3)抽查结果达不到80%的点、处符合相应专业施工质量验收规范规定的外观质量,评价为差。评价为差的子目应进行返修。 3.0.13 工程质量控制资料及工程安全和功能检验资料是全面系统地反映工程主要结构技术性能、使用安全和使用功能的质量记录证实文件,各类证据、数据必须及时、真实、可靠、齐全,并统一使用国家法定计量单位。 3.0.14 各类检(试)验报告中的数据应按有关标准和规范的规定进行采集、检(试)验而得,检(试)验结果所代表的批量应符合有关标准、规范、规程的规定。 3.0.15 原材料、构配件进场检(试)验报告及施工试验报告应由企业实验室负责出具,当本企业试验室无法检(试)验时,应委托有资质的检测单位进行。见证检测报告必须由有资质检测单位出具。出具的检(试)验报告必须按本规程的表格填写,字迹清晰、数据真实、结论明确,不得涂改或错填、漏填,并予以编号,具有可追溯性。复印件应注明原件存放处。 3.0.16 检(试)验、测试所用的检(试)验测试设备、仪器等必须定期由相应的计量检测单位进行检定合格后,方可使用。 3.0.17 出厂合格证应随产品供货提供,重要设备应提供质量保证书及安装技术和使用说明书。进口材料或设备应提供商检证和有关中文技术说明书。 3.0.18 本规程所有工程施工文件的纸面尺寸统一采用A4幅面(297mm×210mm),书写应采用不易褪色的书写材料,如碳素墨水或兰黑墨水。 3.0.19 单位(子单位)工程竣工时,施工单位应按本规程规定将所有施工文件整理立卷后随工程竣工报告一并报建设(监理)单位。 附表:A.0.1 施工现场质量管理检查记录; A.0.2 单位(子单位)工程质量竣工验收记录; A.0.3 单位(子单位)工程质量控制资料核查记录; A.0.4 单位(子单位)工程安全和功能检验资料核查及主要功能抽查记录; A.0.5 单位(子单位)工程观感质量检查记录。 全文请搜索:建筑工程资料员工作手册(附全套资料表格)共865页 4 建筑工程质量控制资料 4.1 建筑与结构 4.1.1 图纸会审、设计变更、工程洽商记录 Ⅰ 基本要求和内容 (1)图纸会审 1)图纸会审由建设(监理)单位组织,设计单位交底,勘察、施工等单位参加(含分包)。 2)图纸会审前各单位应做好图纸自审,形成自审记录,报建设(监理)单位并由其转交设计单位进行设计交底准备。 3)图纸会审纪要由施工单位按建筑、结构、安装等顺序整理、汇总,各单位技术负责人会签并加盖公章形成正式文件。 4)图纸会审纪要是正式文件,不得在纪要上涂改或变更。 5)对图纸会审提出的问题,凡涉及设计变更的均应由设计单位按规定程序发出设计变更单(图),重要设计变更应由原施工图审查机构审核后方可实施。 6)图纸会审的主要内容:设计是否符合国家现行规范标准和施工技术装备条件;特殊技术措施在技术上是否有困难、能否保证施工安全;特殊材料的品种、规格、数量等是否满足需要;建筑、结构、水卫、电气、设备等之间有无矛盾;图纸尺寸、座标、标高及管线、道路交叉连接是否正确;图纸及说明是否齐全、清楚、明确;施工图审查机构的意见是否已反馈并通过其认可。 (2)设计变更 1)施工单位必须按照工程设计图纸和施工技术标准施工,不得擅自修改工程设计;施工过程中如发现设计文件和图纸有差错、不合理,或因施工条件、材料规格、品种、质量不能够完全符合设计要求需进行施工图修改时,应由设计单位修改设计并由建设(监理)单位签认。 2)建设(监理)单位对建筑工程提出的修改意见,须设计单位同意并由其修改设计。 3)涉及工程规模、规划、环境、消防、人防等政府监管內容的修改,须相关行政主管部门同意后,方可进行设计变更。 4)设计变更应及时办理,內容必须明确具体,变更应注明原图号,必要时应附图。 5)设计变更应严格执行变更签证制度,重要设计变更应由原施工图审查机构审核后方可实施。 6)分包工程的设计变更应通过工程总包单位确认后,方可办理设计变更。 7)所有设计变更应汇总于设计变更汇总记录,见质控(建)表4.1.1-1。 (3)工程洽商记录 1)工程洽商是有关单位就技术或其他事务交换意见的记录文件,其内容涉及设计变更的,应由建设(监理)单位、设计单位、施工单位各方签认并满足设计变更记录的有关规定。不涉及设计变更的,由洽商涉及各方签认。 2)工程洽商记录按日期先后顺序编号,填写质控(建)表4.1.1-2。 3)工程洽商经签认后不得随意涂改或删除。 4)工程洽商记录原件存档于提出单位,其他单位可复印(复印件应注明原件存放处)。 Ⅱ 核查办法 (1)核查图纸会审、设计变更、工程洽商程序是否正确,各方人员是否按规定要求到位,相关的主要负责人签字是否完整。 (2)核查重要设计变更是否有经过原施工图审查机构审查。 (3)核查涉及工程规模、规划、环境、消防、人防等政府监管內容的修改及设计变更,是否有相关行政主管部门同意。 (4)核查是否在图纸会审、设计变更、工程洽商记录上涂改。 Ⅲ 核定原则 凡出现下列情况之一,本项目核定为“不符合要求”。 (1)文件签章不完整或由不具备资格人员签字。 (2)重要设计变更未经原施工图审查机构审核。 (3)涉及政府监管內容的修改及设计变更,未获得相关行政主管部门同意。 (4)文件有涂改和删除且未按程序要求重新核定。 (5)图纸会审、设计变更、工程洽商中应变更的未有变更通知单。 4.1.2 工程定位测量、放线记录 Ⅰ 基本内容和要求 (1)测量工作开始前,应熟悉设计图纸及有关技术资料,根据设计图纸要求,结合现场实际情况,制定测量技术方案。 (2)建筑物定位测量、桩基定位测量、轴线及标高放线测量工作中,应注意内外业等复核检查,防止发生差错。测量工作结束后,应及时整理原始资料,并应进行验收。验收记录见质控(建)表4.1.2-1~3。 (3)根据施工场地控制点、水准点、城市规划部门确定的建筑红线桩等和有关设计图纸、技术资料,进行测量。 (4)当建筑区域范围较大、单位工程较多时,可根据设计总平面布置图和现场实际情况,在施工场地内布设平面控制网(点)和高程控制点,作为施工定位测量的依据。 (5)桩基应根据设计图纸进行定位测量,其桩位的放样允许偏差应符合国家现行标准《建筑地基基础工程施工质量验收规范》GB50202的规定。 (6)测量工具和测量人员应固定,测量前应严格校验仪器。测量所使用的仪器应定期进行检定,并在检定有效期内使用。 (7)建筑物定位测量、桩基定位测量,可根据施工现场实际情况,分段进行验收。轴线及标高放线测量每一楼(层)段均应进行验收。 (8)建筑物定位测量、桩基定位测量复核情况应以简图形式记录在验收表中,简图中应标明轴线控制桩的位置及标高、桩位偏差、轴线位置及偏差、轴线投测点、标高投测点等位置。 (9)建筑物轴线及标高放线测量复核情况应以简图形式记录在验收表中,简图中应标明轴线位置及偏差、轴线投测点、标高投测点的位置。 Ⅱ 核查办法 (1)根据现场的具体条件,核查施工场地控制点、水准点、城市规划部门确定的建筑红线桩、平面控制网(点)和高程控制点的布设是否稳定可靠。 (2)根据建筑物形式,核查轴线控制桩、轴线投测点、标高投测点布置是否合理,位置、数量是否能满足测量的要求。 (3)核查记录是否完整、准确。建筑物定位测量、桩基定位测量复核情况简图中是否标明轴线控制桩的位置及标高、桩位偏差、轴线位置及偏差、轴线投测点、标高投测点等位置。轴线及标高放线测量复核情况简图中是否标明轴线位置及偏差、轴线投测点、标高投测点等位置。 (4)核查测量仪器的精度是否符合规定,测量工具和人员是否固定,仪器是否校验。 (5)核查参加验收各方人员资格是否符合要求,验收记录上是否签字。 Ⅲ 核定原则 凡出现下列情况之一,本项目核定为“不符合要求”。 (1)无建筑物定位测量验收记录、桩基定位测量验收记录、轴线及标高测量放线验收记录。 (2)上述各项验收记录中验收意见不明确,签证不齐全。 4.1.3 原材料出厂合格证书及进场检(试)验报告 4.1.3.1 钢材出厂合格证及进场检验报告 Ⅰ 基本要求和内容 (1)凡结构设计施工图所配各种受力钢筋应有钢筋出厂合格证及力学性能现场抽样检验报告单,出厂合格证备注栏中应由施工单位注明单位工程名称、使用部位和进场数量。 (2)钢筋在加工过程中,如发现脆断、焊接性能不良或力学性能显著不正常现象,应进行化学成分检验或其它专项检验,并做出鉴定处理结论。 (3)使用进口钢筋应有商检证及主要技术性能指标。进场后应严格遵守先检验后使用的原则进行力学性能及化学成分检验,其各项指标符合国产相应级别钢筋的技术标准及有关规定后,方可根据其应用范围用于工程。当进口钢筋的国别及强度级别不明时,可根据检验结果确定钢筋级别,但不应用在主要承重结构的重要部位。 (4)冷拉钢筋、冷拔钢筋、冷轧扭钢筋、冷轧带肋钢筋除应有母材的出厂合格证及力学性能检验报告外,还应有冷拉、冷拔、冷轧后的钢筋出厂合格证及力学性能现场抽样检验报告。 (5)预应力砼工程所用的热处理钢筋、钢绞线、碳素钢丝、冷拔钢丝等材料应有出厂合格证及力学性能现场抽样检验报告,其技术性能和指标应符合设计要求及有关标准规范的规定。 (6)无粘结预应力筋(系指带有专用防腐油脂涂料层和外包层的无粘结预应力筋)现场抽样检验的力学性能技术指标应符合《钢绞线、钢丝束无粘结预应力筋》JG3006的要求。防腐润滑脂应提供合格证,其有关指标必须符合《无粘结预应力筋专用防腐润滑脂》JG3007标准的规定。 (7)预应力筋用锚具、夹具和连接器应有出厂合格证,进场后应按批抽样检验并提供检验报告,其指标应符合标准后方可用于工程。无合格证时,应按国家标准进行质量检验。 预应力筋用锚具系统的质量检验和合格验收应符合国家现行标准《预应力筋用锚具、夹具和连接器应用技术规程》JGJ85和《预应力筋用锚具、夹具和连接器》GB/T14370的规定。 (8)预应力混凝土用金属螺旋管应有出厂合格证,进场后应按批抽样检验,并提供检验报告,其指标应符合国家现行行业标准《预应力混凝土用金属螺旋管》JG/T 3013后方可用于工程。 (9)钢材检验报告应根据有关规定按质控(建)表4.1.3.1-1~12格式内容填写,检验方法应符合国家有关标准。 (10) 钢材进场后的抽样检验的批量应符合下列规定: 1)钢筋砼用热轧带肋钢筋、热轧光圆钢筋、余热处理钢筋、低碳钢热轧圆盘条以同一牌号、同一规格不大于60t为一批。 2)钢结构工程用碳素结构钢、低合金高强度结构钢以同一牌号、同一等级、同一品种、同一尺寸、同一交货状态的钢材不大于60t为一批。 3)预应力混凝土用钢丝及预应力混凝土用钢绞线以同一牌号、同一规格、同一生产工艺不大于60t为一批。 4)钢绞线、钢丝束无粘结预应力筋以同一钢号、同一规格、同一生产工艺生产的钢绞线、钢丝束不大于30t为一批。 5)预应力筋用锚具、夹具和连接器以同一类产品、同一批原材料、用同一种工艺一次投料生产不超过1000套组为一验收批。外观检查抽取10%,且不少于10套。对其中有硬度要求的零件,硬度检验抽取5%,且不少于5套。静载锚固能力检验抽取3套试件的锚具、夹具或连接器。 6)冷轧带肋钢筋以同一牌号、同一规格、同一外形、同一生产工艺和交货状态的钢筋为一验收批,每批不大于60t。取样数量:弯曲试验每批2个,拉伸试验每盘1个。 7)预应力混凝土用金属螺旋管每批抽检9件圆管试样(12件扁管试样)。 8)其它建筑用钢材按现行国家标准或行业标准的规定进行组批。 (11)钢材力学性能检验时,如某一项检验结果不符合标准要求,则应根据不同种类钢材的抽样方法从同批钢材中再取双倍数量的试件重做该项目的检验,如仍不合格,则该批钢材即为不合格,不得用于工程,不合格品的钢材必须有处理情况说明,并应归档备查。 (12)对有抗震设防要求的框架结构,其纵向受力钢筋的强度应满足设计要求;当设计无具体要求时,对一、二级抗震等级的框架结构,纵向受力钢筋检验所得的强度实测值应符合下列规定: 1)钢筋的抗拉强度实测值与屈服强度实测值的比值不应小于1.25; 2)钢筋的屈服强度实测值与钢筋的屈服强度标准值的比值不应大于1.3。 Ⅱ 核查办法 (1)按照单位工程结构设计、变更设计文件和单位工程材料用料汇总表(质控(建)表4.1.3.10),核查钢材出厂合格证(商检证)与进场检验报告是否一致,有否按批取样,取样所代表的批量之和是否与实际用量相符。 (2)核查预应力筋用锚具、夹具和连接器是否按批取样检验,检验结果是否符合标准、规范和规程要求。 (3)核查合格证、检验报告中各项技术数据、信息量是否符合标准规定,检验方法及计算结论是否正确,检验项目是否齐全,是否符合先检验后使用,先鉴定后隐蔽的原则。 (4)核查钢筋代换使用是否有设计签证。 Ⅲ 核定原则 凡出现下列情况之一,本项目核定为“不符合要求”。 (1)承重构件的受力钢筋(含预应力筋用锚具、夹具和连接器)无出厂合格证或进场检验报告。 (2)应见证的钢材检验未按规定见证取样送检;见证取样送检的材料种类、数量与规定不符。 (3)当钢材的品种、规格与设计文件不一致时,无钢材代换设计签证书。 (4)钢材力学性能检验项目不齐全、力学性能指标不合格,且未按规定进行复验。 (5)进口钢材技术指标经检验不符合国产相应级别的钢材技术标准,又未作技术鉴定。 4.1.3.2 水泥出厂合格证及进场检验报告 Ⅰ 基本要求和内容 (1)凡建设工程用的水泥均应按厂别、品种提供水泥出厂合格证,合格证备注栏中由施工单位填明单位工程名称及使用部位、进场数量,散装水泥还应提供出厂卡片。 (2)水泥进场使用前必须进行强度、凝结时间和安定性检验。 (3)凡属下列情况之一者,必须进行水泥物理力学性能检验,并提供水泥检验报告单: 1)水泥出厂时间超过3个月(快硬硅酸盐水泥超过1个月); 2)在使用中对水泥质量有怀疑; 3)水泥因运输或存放条件不良,有受潮结块等异常现象; 4)使用进口水泥; 5)设计中有特殊要求的水泥。 (4)水泥检验应按批进行,按同一生产厂家,同一强度等级,同一品种,同一批号且连续进场的水泥,袋装水泥不超过200t为一批,散装水泥不超过500t为一批,每批水泥抽样不少于一次,散装水泥取样必须在散装车上,以一辆次为一取样点,每点取样不少于1kg,累积留样不得少于12kg,袋装水泥可以20个以上不同部位取等量样品,总量至少12kg。 (5)水泥检验报告按质控(建)表4.1.3.2填写,并在混凝土配合比设计之前提供,检验结论要明确。 (6)当水泥质量合格证或检验报告中的初凝时间或安定性指标不符合有关标准时均为废品,不得用于工程。终凝时间、细度不符合标准规定或强度低于商品强度等级规定的指标时为不合格品,不合格品经鉴定可由企业技术负责人签章处理。 (7)钢筋砼结构、预应力砼结构中,严禁使用含氯化物的水泥。 (8)进口水泥除须按国产水泥检验标准做检验外尚应对水泥有害成分含量(氧化镁、三氧化硫)做检验符合规范标准要求后方可使用。 (9)特种水泥(白色硅酸盐水泥、低热水泥、膨胀水泥)也应提供合格证或按(2)条的要求提供检验报告,其性能指标应符合相应标准的规定。 (10)水泥检验报告上注明的水泥品种、出厂日期、强度等级、出厂编号等应与水泥合格证相一致。 Ⅱ 核查办法 (1)核查水泥出厂合格证或检验报告的项目(如水泥品种、各项技术性能、编号、出厂日期等)是否填写齐全,检验项目是否完整,数据指标是否符合要求。 (2)对照单位工程材料用料汇总表(质控(建)4.1.3.10),核对水泥出厂合格证与进场检验报告、砼配合比试配报告的水泥品种、强度等级、厂别、编号是否一致;核对出厂日期和实际使用的日期是否超期而未做抽样检验;各批量水泥之和是否与单位工程的需用量基本一致。 Ⅲ 核定原则 凡出现下列情况之一,本项目核定为“不符合要求”。 (1)无水泥出厂合格证和出厂检验报告。 (2)应见证的水泥检验未按规定见证取样送检;见证取样送检的材料种类、数量与规定不符。 (3)使用本节Ⅰ(3)条所列情况的各种水泥,未提供水泥检验报告。 (4)主要的检验项目(凝结时间、安定性、强度等)缺项或检验结果不符合要求。 (5)实际使用的水泥与出厂合格证或检验报告上的水泥品种、强度等级、厂家不相一致。 4.1.3.3 砖、砌块出厂合格证及进场检验报告 Ⅰ 基本要求和内容 (1)砌体工程所用砌墙砖应有出厂合格证,其外观检验、强度检验数据及结论均应满足设计要求,同时还要符合《烧结普通砖》GB/T5101、《烧结多孔砖》GB13544、《烧结空心砖和空心砌块》GB13545和《普通砼小型空心砌块》GB8239标准的要求。 (2)进场的砌墙砖应按规定取样检验,并提供强度检验报告。 (3)砖检验报告应按质控(建)表4.1.3.3填写。检验方法应符合国家标准《砌墙砖试验方法》GB2542规定,加气砼砌块检验方法应符合国家标准《加气混凝土性能试验方法总则》GB/T11969规定。 (4)砌墙砖应以同厂家、同规格3.5万~15万为一批,不足3.5万的按一批计算,普通砼小型空心砌块1万块为一批,每批按标准规定抽取一定数量做有关项目的检验。 Ⅱ 核查办法 (1)核查砖出厂合格证或检验报告的检验结果是否符合要求,砖的强度等级是否满足设计要求,检验项目是否齐全,检验结论是否正确。 (2)核查合格证或检验报告是否按批提供,批量总数是否和实际用量基本一致。 Ⅲ 核定原则 凡出现下列情况之一,本项目核定为“不符合要求”。 (1)无出厂合格证和检验报告。 (2)应见证的砖检验未按规定见证取样送检;见证取样送检的材料种类、数量与规定不符。 (3)检验项目缺项或检验结果不符合标准要求。 4.1.3.4 砂、石出厂合格证及进场检验报告 Ⅰ 基本要求和内容 (1)砼用砂、石及砂浆用砂应有出厂合格证或检验报告,同时砼用砂、石还要符合《普通砼用砂质量标准及检验方法》JGJ52、《普通砼用碎石或卵石质量标准及检验方法》JGJ53标准的要求。 (2)设计有特殊要求的必须按要求取样检验,并提供检验报告。 (3)砂、石检验报告应根据有关规定按质控(建)表4.1.3.4-1~2填写,对一些主要的检验指标不得缺检,检验方法应符合《普通砼用砂质量标准及检验方法》JGJ52和《普通砼用碎石或卵石质量标准及检验方法》JGJ53标准的规定。 (4)砂、石应按同产地同规格分批检验,用大型工具(如火车、货船、汽车)运输的,以400m3或600t为一批,用小型工具运输的,以200 m3或300t为一批,不足上述数量以一批论。 (5)每批砂应进行颗粒级配、含泥量、泥块含量检验,如为海砂还应检验其氯离子含量,对重要工程或特殊工程应根据工程要求,增加检测项目,如对其它指标合格性有怀疑时,应予以检验。使用新产源的砂时,应由供货单位按《普通砼用砂质量标准及检验方法》JGJ52的质量要求进行全面检验。 (6)每批石子应进行颗粒级配、含泥量、泥块含量及针、片状含量检验,高强度等级混凝土石子应有压碎指标检验。对重要工程或特殊工程应根据工程要求增加检测项目,对其它指标合格性有怀疑时,应予以检验。用新产源的石子时,应由供货单位按《普通砼用碎石或卵石质量标准及检验方法》JGJ53的质量要求进行全面检验。 Ⅱ 核查方法 (1)核查砂、石出厂合格证或检验报告的检验结果是否符合要求,检验项目是否齐全,检验结果是否正确。 (2)核查合格证或检验报告是否按批提供,批量总数是否和实际用量基本一致。 Ⅲ 核定原则 凡出现下列情况之一,本项目核定为“不符合要求”。 (1)无出厂合格证或检验报告。 (2)检验项目缺项或检验结果不符合标准要求。 附表A.0.2 单位(子单位)工程质量竣工验收记录 工程名称 结构类型 层数/建筑面积 / 施工单位 技术负责人 开工日期 项目经理 项目技术负责人 竣工日期 序号 项 目 验 收 记 录 验 收 结 论 1 分部工程 共 分部,经查 分部 符合标准及设计要求 分部 2 质量控制资料核 查 共 项,经审查符合要求 项,经核定符合规范要求 项 3 安全和主要 使用功能核查 及抽查结果 共核查 项,符合要求 项, 共抽查 项,符合要求 项, 经返工处理符合要求 项 4 观感质量验收 共抽查 项,符合要求 项 不符合要求 项 5 综合验收结论 参 加 验 收 单 位 建 设 单 位 监 理 单 位 施 工 单 位 设 计 单 位 (公章) 单位(项目)负责人: 年 月 日 (公章) 总监理工程师: 年 月 日 (公章) 单位负责人: 年 月 日 (公章) 单位(项目)负责人: 年 月 日 附表A.0.3 单位(子单位)工程质量控制资料核查记录 工程名称 施工单位 序号 项目 资 料 名 称 份数 核查意见 核查人 1 建 筑 与 结 构 图纸会审、设计变更、洽商记录 2 工程定位测量、放线记录 3 原材料出厂合格证书及进场检(试)验报告 4 施工试验报告及见证检测报告 5 隐蔽工程验收记录 6 施工记录 7 预制构件、预拌混凝土合格证 8 地基基础、主体结构检验及抽样检测资料 9 检验批、分项、分部(子分部)工程质量验收记录 10 工程质量事故及事故调查处理资料 11 新材料、新工艺施工记录 12 1 给 排 水 与 采 暖 图纸会审、设计变更、洽商记录 2 材料、配件出厂合格证书及进场检(试)验报告 3 管道、设备强度试验、严密性试验记录 4 隐蔽工程验收记录 5 系统清洗、灌水、通水、通球试验记录 6 施工记录 7 检验批、分项、分部(子分部)工程质量验收记录 8 1 建 筑 电 气 图纸会审、设计变更、洽商记录 2 材料、设备出厂合格证书及进场检(试)验报告 3 设备调试记录 4 接地、绝缘电阻测试记录 5 隐蔽工程验收记录 6 施工记录 7 检验批、分项、分部(子分部)工程质量验收记录 8 续表 工程名称 施工单位 序号 项目 资 料 名 称 份数 核查意见 核查人 1 智 能 建 筑 图纸会审、设计变更、洽商记录、竣工图及设计说明 2 材料、设备出厂合格证及技术文件及进场检(试)验报告 3 隐蔽工程验收记录 4 系统功能测定及设备调试记录 5 系统技术、操作和维护手册 6 系统管理、操作人员培训记录 7 系统检测报告 8 分项、分部(子分部)工程质量验收记录 9 1 通 风 与 空 调 图纸会审、设计变更、洽商记录 2 材料、设备出厂合格证书及进场检(试)验报告 3 制冷、空调、水管道强度试验、严密性试验记录 4 隐蔽工程验收记录 5 制冷设备运行调试记录 6 通风、空调系统调试记录 7 施工记录 8 检验批、分项、分部(子分部)工程质量验收记录 9 1 电 梯 土建布置图纸会审、设计变更、洽商记录 2 设备出厂合格证书及开箱检验记录 3 隐蔽工程验收记录 4 施工记录 5 接地、绝缘电阻测试记录 6 负荷试验、安全装置检查记录 7 分项、分部(子分部)工程质量验收记录 8 结论: 总监理工程师: 施工单位项目经理: (建设单位项目负责人) 年 月 日 年 月 日 附表A.0.4 单位(子单位)工程安全和功能检验 资料核查及主要功能抽查记录 工程名称 施工单位 序号 项目 安全和功能检查项目 份数 核查意见 抽查结果 核查(抽查)人 1 建筑与结构 屋面淋水试验记录 2 地下室防水效果检查记录 3 有防水要求的地面蓄水试验记录 4 建筑物垂直度、标高、全高测量记录 5 抽气(风)道检查记录 6 幕墙及外窗气密性、水密性、耐风压检测报告 7 建筑物沉降观测测量记录 8 节能、保温测试记录 9 室内环境检测报告 10 1 给排水与采暖 给水管道通水试验记录 2 暖气管道、散热器压力试验记录 3 卫生器具满水试验记录 4 消防管道、燃气管道压力试验记录 5 排水干道通球试验记录 6 1 建筑电 气 照明全负荷试验记录 2 大型灯具牢固性试验记录 3 避雷接地电阻测试记录 4 线路、插座、开关接地检验记录 5 1 智能建筑 系统试运行记录 2 系统电源及接地检测报告 3 1 通风与空调 通风、空调系统试运行记录 2 风量、温度测试记录 3 洁净室洁净度测试记录 4 制冷机组试运行调试记录 5 1 电梯 电梯运行记录 2 电梯安全装置检测报告 结论: 施工单位项目经理: 总
展开阅读全文

开通  VIP会员、SVIP会员  优惠大
下载10份以上建议开通VIP会员
下载20份以上建议开通SVIP会员


开通VIP      成为共赢上传

当前位置:首页 > 环境建筑 > 其他

移动网页_全站_页脚广告1

关于我们      便捷服务       自信AI       AI导航        抽奖活动

©2010-2026 宁波自信网络信息技术有限公司  版权所有

客服电话:0574-28810668  投诉电话:18658249818

gongan.png浙公网安备33021202000488号   

icp.png浙ICP备2021020529号-1  |  浙B2-20240490  

关注我们 :微信公众号    抖音    微博    LOFTER 

客服