收藏 分销(赏)

学生管理系统-课程设计详细说明(参考此文档进行设计).doc

上传人:可**** 文档编号:2929780 上传时间:2024-06-11 格式:DOC 页数:34 大小:1.71MB 下载积分:10 金币
下载 相关 举报
学生管理系统-课程设计详细说明(参考此文档进行设计).doc_第1页
第1页 / 共34页
学生管理系统-课程设计详细说明(参考此文档进行设计).doc_第2页
第2页 / 共34页


点击查看更多>>
资源描述
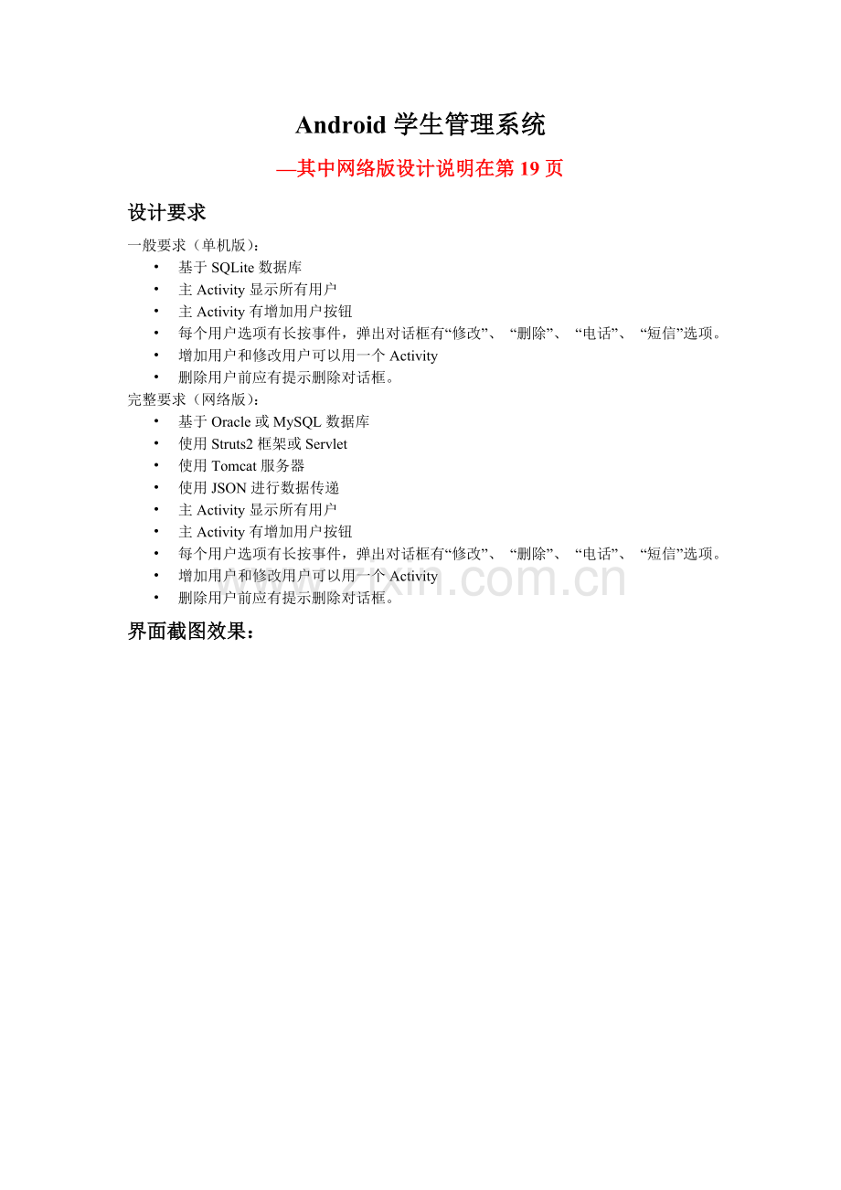
Android学生管理系统 —其中网络版设计说明在第19页 设计要求 一般要求(单机版): • 基于SQLite数据库 • 主Activity显示所有用户 • 主Activity有增加用户按钮 • 每个用户选项有长按事件,弹出对话框有“修改”、 “删除”、 “电话”、 “短信”选项。 • 增加用户和修改用户可以用一个Activity • 删除用户前应有提示删除对话框。 完整要求(网络版): • 基于Oracle或MySQL数据库 • 使用Struts2框架或Servlet • 使用Tomcat服务器 • 使用JSON进行数据传递 • 主Activity显示所有用户 • 主Activity有增加用户按钮 • 每个用户选项有长按事件,弹出对话框有“修改”、 “删除”、 “电话”、 “短信”选项。 • 增加用户和修改用户可以用一个Activity • 删除用户前应有提示删除对话框。 界面截图效果: 目录结构: 布局文件目录 关键代码截图: Activity_main.xml(主页面布局文件) stu_item.xml(条目布局文件) activity_edit.xml(修改和添加学生布局文件) activity_sms.xml(发送短信页面布局文件) Student.java(实体bean关键代码) 每个属性的Getter and Setter此处省略。。。 。。。。。。。。。。。。。。。。。。。。。。。。 } DataBaseHelper.java(数据库工具类关键代码) StudentDao.java() MainActivity EditStudentActivity.java(增加修改学生) SmsActivity.java(发送短信) 网络版说明: 1.学生管理系统服务器端程序 struts2(Servlet)+jsp+jdbc+mysql实现 目录结构: 需要的jar文件 代码截图: 数据库文件(mysql) CREATE DATABASE stu_db; CREATE TABLE `student` ( `id` int(11) NOT NULL AUTO_INCREMENT, `stu_code` int(11) DEFAULT NULL, `stu_name` varchar(50) DEFAULT NULL, `stu_phone` varchar(50) DEFAULT NULL, PRIMARY KEY (`id`) ) ENGINE=InnoDB AUTO_INCREMENT=10 DEFAULT CHARSET=utf8; insert into `student`(`id`,`stu_code`,`stu_name`,`stu_phone`) values (2,98545,'tom','13312345678'), (3,98544,'jack444','13312345644'), (6,45871,'王五','120'),(8,584564,'赵六','110'), (9,33544,'王刚','13812345678'); index.jsp(主页面) addStudent.jsp(添加学生页面) queryStudent.jsp(学生主页面) updateStudent.jsp(修改学生页面) Struts.xml(配置文件) StudentVo.java和Student.java() 。。。。。getter和setter Action基类 DBUtils(数据库连接类) studentDAO.java() StudentDAOIMPL.java(dao实现类) StudentService(业务逻辑接口) StudentServiceImpl(业务逻辑接口实现) StudentAction(Struts的action类) 客户端代码截图: JSON接收传递数据 目录结构: 代码截图: 其中四个布局文件与前面的单机版管理系统代码完全一样 Student.java实体Bean代码与单机版完全相同 三个Activity代码与前面的单机版管理系统代码完全一样 下面只给出与单机版不同的代码。 Global.java HttpBean.java(单例连接服务器) 数据访问对象实现类。 1. 基于C8051F单片机直流电动机反馈控制系统的设计与研究 2. 基于单片机的嵌入式Web服务器的研究 3. MOTOROLA单片机MC68HC(8)05PV8/A内嵌EEPROM的工艺和制程方法及对良率的影响研究 4. 基于模糊控制的电阻钎焊单片机温度控制系统的研制 5. 基于MCS-51系列单片机的通用控制模块的研究 6. 基于单片机实现的供暖系统最佳启停自校正(STR)调节器 7. 单片机控制的二级倒立摆系统的研究 8. 基于增强型51系列单片机的TCP/IP协议栈的实现 9. 基于单片机的蓄电池自动监测系统 10. 基于32位嵌入式单片机系统的图像采集与处理技术的研究 11. 基于单片机的作物营养诊断专家系统的研究 12. 基于单片机的交流伺服电机运动控制系统研究与开发 13. 基于单片机的泵管内壁硬度测试仪的研制 14. 基于单片机的自动找平控制系统研究 15. 基于C8051F040单片机的嵌入式系统开发 16. 基于单片机的液压动力系统状态监测仪开发 17. 模糊Smith智能控制方法的研究及其单片机实现 18. 一种基于单片机的轴快流CO〈,2〉激光器的手持控制面板的研制 19. 基于双单片机冲床数控系统的研究 20. 基于CYGNAL单片机的在线间歇式浊度仪的研制 21. 基于单片机的喷油泵试验台控制器的研制 22. 基于单片机的软起动器的研究和设计 23. 基于单片机控制的高速快走丝电火花线切割机床短循环走丝方式研究 24. 基于单片机的机电产品控制系统开发 25. 基于PIC单片机的智能手机充电器 26. 基于单片机的实时内核设计及其应用研究 27. 基于单片机的远程抄表系统的设计与研究 28. 基于单片机的烟气二氧化硫浓度检测仪的研制 29. 基于微型光谱仪的单片机系统 30. 单片机系统软件构件开发的技术研究 31. 基于单片机的液体点滴速度自动检测仪的研制 32. 基于单片机系统的多功能温度测量仪的研制 33. 基于PIC单片机的电能采集终端的设计和应用 34. 基于单片机的光纤光栅解调仪的研制 35. 气压式线性摩擦焊机单片机控制系统的研制 36. 基于单片机的数字磁通门传感器 37. 基于单片机的旋转变压器-数字转换器的研究 38. 基于单片机的光纤Bragg光栅解调系统的研究 39. 单片机控制的便携式多功能乳腺治疗仪的研制 40. 基于C8051F020单片机的多生理信号检测仪 41. 基于单片机的电机运动控制系统设计 42. Pico专用单片机核的可测性设计研究 43. 基于MCS-51单片机的热量计 44. 基于双单片机的智能遥测微型气象站 45. MCS-51单片机构建机器人的实践研究 46. 基于单片机的轮轨力检测 47. 基于单片机的GPS定位仪的研究与实现 48. 基于单片机的电液伺服控制系统 49. 用于单片机系统的MMC卡文件系统研制 50. 基于单片机的时控和计数系统性能优化的研究 51. 基于单片机和CPLD的粗光栅位移测量系统研究 52. 单片机控制的后备式方波UPS 53. 提升高职学生单片机应用能力的探究 54. 基于单片机控制的自动低频减载装置研究 55. 基于单片机控制的水下焊接电源的研究 56. 基于单片机的多通道数据采集系统 57. 基于uPSD3234单片机的氚表面污染测量仪的研制 58. 基于单片机的红外测油仪的研究 59. 96系列单片机仿真器研究与设计 60. 基于单片机的单晶金刚石刀具刃磨设备的数控改造 61. 基于单片机的温度智能控制系统的设计与实现 62. 基于MSP430单片机的电梯门机控制器的研制 63. 基于单片机的气体测漏仪的研究 64. 基于三菱M16C/6N系列单片机的CAN/USB协议转换器 65. 基于单片机和DSP的变压器油色谱在线监测技术研究 66. 基于单片机的膛壁温度报警系统设计 67. 基于AVR单片机的低压无功补偿控制器的设计 68. 基于单片机船舶电力推进电机监测系统 69. 基于单片机网络的振动信号的采集系统 70. 基于单片机的大容量数据存储技术的应用研究 71. 基于单片机的叠图机研究与教学方法实践 72. 基于单片机嵌入式Web服务器技术的研究及实现 73. 基于AT89S52单片机的通用数据采集系统 74. 基于单片机的多道脉冲幅度分析仪研究 75. 机器人旋转电弧传感角焊缝跟踪单片机控制系统 76. 基于单片机的控制系统在PLC虚拟教学实验中的应用研究 77. 基于单片机系统的网络通信研究与应用 78. 基于PIC16F877单片机的莫尔斯码自动译码系统设计与研究 79. 基于单片机的模糊控制器在工业电阻炉上的应用研究 80. 基于双单片机冲床数控系统的研究与开发 81. 基于Cygnal单片机的μC/OS-Ⅱ的研究 82. 基于单片机的一体化智能差示扫描量热仪系统研究 83. 基于TCP/IP协议的单片机与Internet互联的研究与实现 84. 变频调速液压电梯单片机控制器的研究 85. 基于单片机γ-免疫计数器自动换样功能的研究与实现 86. 基于单片机的倒立摆控制系统设计与实现 87. 单片机嵌入式以太网防盗报警系统 88. 基于51单片机的嵌入式Internet系统的设计与实现 89. 单片机监测系统在挤压机上的应用 90. MSP430单片机在智能水表系统上的研究与应用 91. 基于单片机的嵌入式系统中TCP/IP协议栈的实现与应用 92. 单片机在高楼恒压供水系统中的应用 93. 基于ATmega16单片机的流量控制器的开发 94. 基于MSP430单片机的远程抄表系统及智能网络水表的设计 95. 基于MSP430单片机具有数据存储与回放功能的嵌入式电子血压计的设计 96. 基于单片机的氨分解率检测系统的研究与开发 97. 锅炉的单片机控制系统 98. 基于单片机控制的电磁振动式播种控制系统的设计 99. 基于单片机技术的WDR-01型聚氨酯导热系数测试仪的研制 100. 一种RISC结构8位单片机的设计与实现 101. 基于单片机的公寓用电智能管理系统设计 102. 基于单片机的温度测控系统在温室大棚中的设计与实现 103. 基于MSP430单片机的数字化超声电源的研制 104. 基于ADμC841单片机的防爆软起动综合控制器的研究 105. 基于单片机控制的井下低爆综合保护系统的设计 106. 基于单片机的空调器故障诊断系统的设计研究 107. 单片机实现的寻呼机编码器 108. 单片机实现的鲁棒MRACS及其在液压系统中的应用研究 109. 自适应控制的单片机实现方法及基上隅角瓦斯积聚处理中的应用研究 110. 基于单片机的锅炉智能控制器的设计与研究 111. 超精密机床床身隔振的单片机主动控制 112. PIC单片机在空调中的应用 113. 单片机控制力矩加载控制系统的研究 项目论证,项目可行性研究报告,可行性研究报告,项目推广,项目研究报告,项目设计,项目建议书,项目可研报告,本文档支持完整下载,支持任意编辑!选择我们,选择成功! 项目论证,项目可行性研究报告,可行性研究报告,项目推广,项目研究报告,项目设计,项目建议书,项目可研报告,本文档支持完整下载,支持任意编辑!选择我们,选择成功! 单片机论文,毕业设计,毕业论文,单片机设计,硕士论文,研究生论文,单片机研究论文,单片机设计论文,优秀毕业论文,毕业论文设计,毕业过关论文,毕业设计,毕业设计说明,毕业论文,单片机论文,基于单片机论文,毕业论文终稿,毕业论文初稿,本文档支持完整下载,支持任意编辑!本文档全网独一无二,放心使用,下载这篇文档,定会成功!
展开阅读全文

开通  VIP会员、SVIP会员  优惠大
下载10份以上建议开通VIP会员
下载20份以上建议开通SVIP会员


开通VIP      成为共赢上传

当前位置:首页 > 学术论文 > 其他

移动网页_全站_页脚广告1

关于我们      便捷服务       自信AI       AI导航        抽奖活动

©2010-2025 宁波自信网络信息技术有限公司  版权所有

客服电话:0574-28810668  投诉电话:18658249818

gongan.png浙公网安备33021202000488号   

icp.png浙ICP备2021020529号-1  |  浙B2-20240490  

关注我们 :微信公众号    抖音    微博    LOFTER 

客服