收藏 分销(赏)

新产品开发试作管制制度样本.doc

上传人:精**** 文档编号:2821334 上传时间:2024-06-06 格式:DOC 页数:8 大小:56.04KB 下载积分:6 金币
下载 相关 举报
新产品开发试作管制制度样本.doc_第1页
第1页 / 共8页
新产品开发试作管制制度样本.doc_第2页
第2页 / 共8页


点击查看更多>>
资源描述
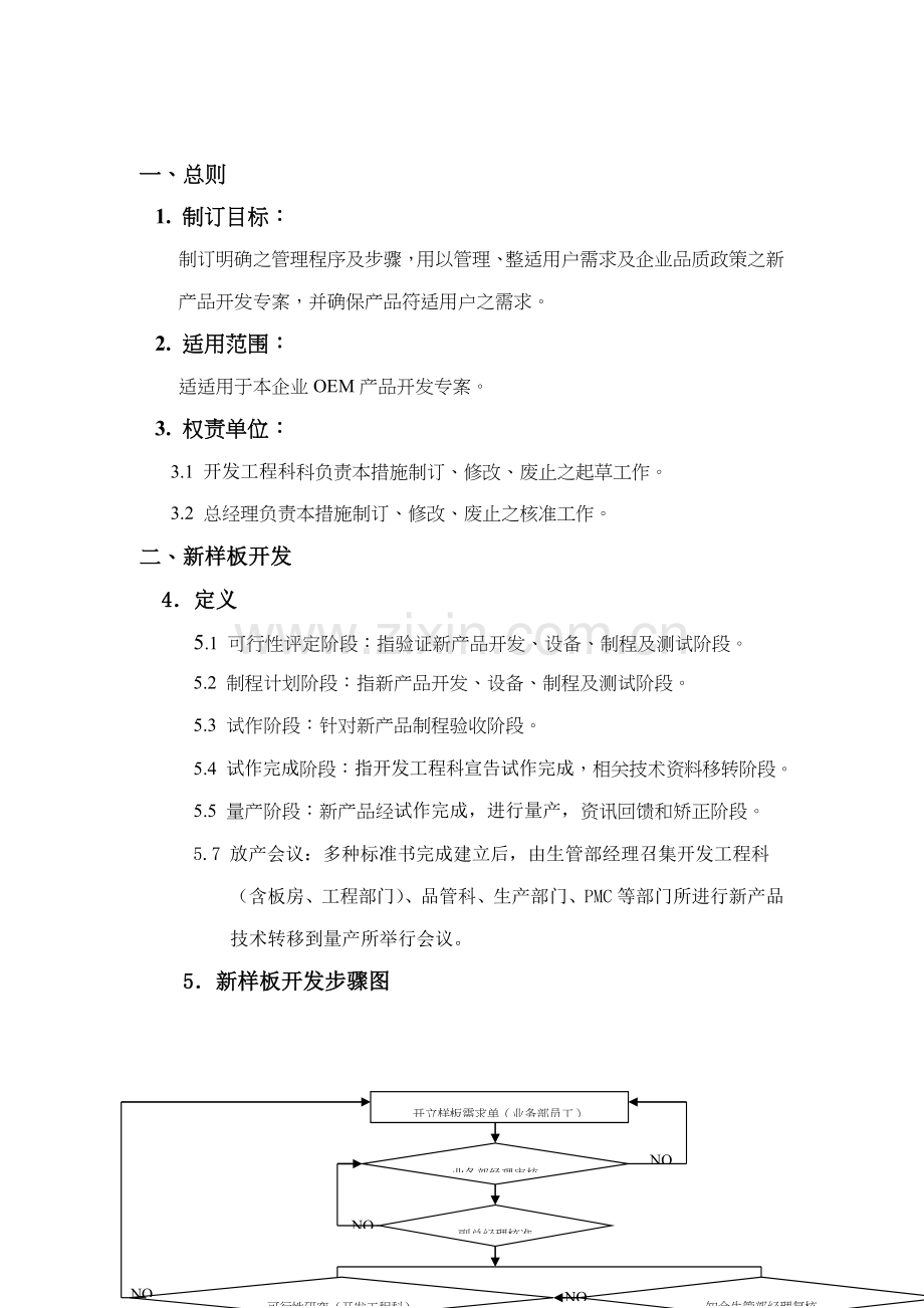
一、总则 1. 制订目标: 制订明确之管理程序及步骤,用以管理、整适用户需求及企业品质政策之新产品开发专案,并确保产品符适用户之需求。 2. 适用范围: 适适用于本企业OEM产品开发专案。 3. 权责单位: 3.1 开发工程科科负责本措施制订、修改、废止之起草工作。 3.2 总经理负责本措施制订、修改、废止之核准工作。 二、新样板开发 4.定义 5.1 可行性评定阶段:指验证新产品开发、设备、制程及测试阶段。 5.2 制程计划阶段:指新产品开发、设备、制程及测试阶段。 5.3 试作阶段:针对新产品制程验收阶段。 5.4 试作完成阶段:指开发工程科宣告试作完成,相关技术资料移转阶段。 5.5 量产阶段:新产品经试作完成,进行量产,资讯回馈和矫正阶段。 5.7 放产会议:多种标准书完成建立后,由生管部经理召集开发工程科(含板房、工程部门)、品管科、生产部门、PMC等部门所进行新产品技术转移到量产所举行会议。 5.新样板开发步骤图 开立样板需求单(业务部员工) 业务部经理审核 副总经理核准 知会生管部经理复核 开立样板交期计划表(开发工程科) 知会业务部、生管部经理复核 设计构思 开立样板材料需求单 副总经理核准 资材采购材料 首板制作 可行性研究(开发工程科) 生管部经理审核 开发工程科、生管部、业务部会审 完成成本报价单(成本核实员) 业务部经理审核 副总经理核准 首板资料存档管理 业务部给用户报价及首板运输 NO NO NO NO NO NO NO NO NO 准备材料 6.新样板开发步骤说明 6.1 业务部员工按需求开出《样板需求单》。 6.2 业务部经理审核相关资料。 6.3 副总经理依据实际情况核准《样板需求单》 6.4 开发工程科科长会同设计师、成本核实员对《样板需求单》数据、图画及用户要求详加审阅并提交初步报价,对不明或模糊及达不到玩具安全标准,应在1小时内联络业务部门。由业务部和客人协调,必需时由业务部会同开发工程科和用户协调。 生管部(分管)经理复核《样板需求单》后若有疑问应要求开发工程科和业务部门沟通、协调。 6.6 开发工程科科长依据新样板规格、特征、复杂性及其难易程度,计算新样板试作所需时间,确定完成日期,对不能依时完成新样板,最少要提前2个工作日知会业务部。开发工程科每七天提交《样板交期计划表》和业务部及生管部(分管)经理。 6.7 开发工程科科长依据新样板实际情况,按设计师实际能力分配任务,并指导各设计师完成各项新样板开发工作。 6.8 设计师接到任务后,应把自己设计构思和科长共同磋商,对不明之处向上司查询清楚,并做好材料选择工作。 6.9 如需外购或找供给商打板之材料,设计师应立即开具《物料采购申请单》,交科长审批后递交生管部(分管)经理核准交资材科采购材料。 6.10设计师把设计好纸样交制板员试作。 6.11对首板样板设计,设计师要依据用户要求做好材料、纸样等一切技术性、外观性审查、校对工作。 6.12首板完成后,设计师应会同科长及生管部(分管)经理对该样板作出评价,并对不适宜之处作出修改。 6.13设计师在样板完成后在当日1小时内将相关数据明细转交成本核实员,成本核实员应在当日3小时内完成《成本报价表》(已经开发工程科科长审核)并提交业务部。 6.14业务部对成本核实员提交《成本报价表》应在一个工作日内审核,如发觉有问题,应该日退还开发工程科科长,对符合要求或有异议《成本报价表》当日交副总经理核准。 6.15设计师应在一个工作日内对已制成样板资料交资料保管员存档,并按用户分存,全部样板资料需标明日期、名称、品名、样板数量、类别、所需物料及其编码等,若已更改新版本,则只保留最新版本,旧版本在咭牌上注明日期和版次另存。 7.新样板开发需求之表单 7.1 样板需求单 7.2 样板交期计划表 7.3 成本报价表 7.4样板物料采购申请单 三、工程作业 8.工程作业步骤图 生产订单 生管部 开发工程科 工程制作订单确定板 提供BOM草案给PMC及资材 生管部、开发工程科、业务部会审(封板) 业务送样 用户或业务签板 工程制作工程定案板,测量工时 送QA测试 制订BOM 制订作业指导书 制订工序任务表 开发工程科审核,生管部经理核准 开发工程科开立放订通知 PMC科 资材科采购及仓管 生产部 品管科 开发工程指导生产部门制作刀模板/生产板 业务部通知开发工程科开立放产通知书 开发工程科召开放产会议 工程、品管封板 工程、品管指导生产部门试产首检50-200PCS 品管开立首检汇报 工程指导生产部门生产/包装资料确定及发放 出货结束 NO 9.工程作业步骤说明 9.1 业务部接到用户订单后,在当日1小时内修缮打印成生产订单并分发至相关单位。 9.2 生管部(分管)经理接获新订单后,当日1小时内应和开发工程科共同磋商新订单情况。 9.3 开发工程科依据业务部门提供资料、信息及用户相关要求,可先用大板材料或替换料在2个工作日内试作订单确定样板,数量通常为3个或按用户要求数量。 注:替换料是指材质正确而颜色即使不一样但已征求业务认可之物料。 9.4 开发工程科提供BOM草案资料给PMC科及资材科,使相关部门有所准备。 9.5订单确定样板完成后,生管部、业务部、开发工程科应共同会审样板,确定OK后,其中一个样板封存于开发工程科。 9.6 业务部门将另外订单确定样板(初板)交付予用户。 9.7业务部门应在样板送达用户处一个工作日内跟催用户签板或由用户委托业务部门签板,业务部门应提供1个签板给开发工程科封存。 9.8 订单确定样板签署后,开发工程科应于当日发放《物料(放订)资料》单给采购部门及PMC科,方便采购部门争取时间采购物料。 9.9 开发工程科在放订同时,应依据已签订单确定样板,在3天内做出工程定案板6~12只,并做好以下工作: 9.9.1 试作工程定案板(6~12pcs); 9.9.2 产品安全及责任检测(通常为QA内部检测,如有需要可进行外部测试); 9.9.3 标准工时测试,作成标准工时预算表; 9.9.4 编制产品作业指导书; 9.9.5 制订工序任务表(包含排线参考、瓶颈工时/产量); 9.9.6权衡用户要求和生产部门职员水平,进行纸样最终查验及查对。 9.9.7 产品技术及作业关键点提醒,使生产过程中职员掌握难点; 9.9.8 编制BOM及制订物料实物卡; 9.9.9 确定物料编码资料及供给商。 9.10 以上资料开发工程科审核呈交生管部(分管)经理核准后,当日内资料发放到相关部门。 9.10.1 工程BOM第一版完成后,发放到PMC科、资材科采购/仓库、生产部、品管科; 9.10.2 工序任务表、标准工时预算表,发放到PMC科、生产部。 9.10.3 《物料(放订)资料》单及物料实物卡,发放到PMC科、采购部门、品管科,并抄送给生管部(分管)经理。 9.11 采购物料备齐后,当日内由开发工程科指导生产部门用新刀模裁剪4套校对刀模板,并作成正式样板及生产样板。 9.13 正式样板由品管科封存。 9.14 开发工程科整理相关资料,业务通知当日开立《放产通知单》。 9.15 《放产通知单》发出第二天由开发工程科主持新产品放产会议,应参与部门有业务部、PMC和采购、仓库、品管科、生产部各主管及车间验收员。开发工程科科长说明产品物性、技术要求及作业关键点、生产过程中需注意事项;PMC说明产品交货期,材料订购及进度情况,已到物料情况;业务部门说明用户对产品部分尤其要求。采购说明材料采购情况。 9.16 生产开线时,工程、品管指导生产车间试产50~200pcs首检产品,调整、处理流水线出现问题及技术缺点。 9.17 品管部门依据试产情况开立首检汇报。合格之首检样板由品管科签核后交生产部门作生产指导板并由其保管,并和作业指导书同挂在生产线上。 9.20 试产经过后,生产部门按要求生产,开发工程科派出技术人员指导车间生产线生产,并立即帮助职员处理技术困难。 9.21 开发工程科跟进确定包装资料,出货前10天发放完整资料给相关部门。 10.工程作业需求之表单 10.1工程定案资料A/B/C表 10.2 BOM表 10.3工序步骤表 10.4内部测试申请表(QA) 10.5工序步骤单价表 10.6作业指导书A/B
展开阅读全文

开通  VIP会员、SVIP会员  优惠大
下载10份以上建议开通VIP会员
下载20份以上建议开通SVIP会员


开通VIP      成为共赢上传

当前位置:首页 > 应用文书 > 规章制度

移动网页_全站_页脚广告1

关于我们      便捷服务       自信AI       AI导航        抽奖活动

©2010-2025 宁波自信网络信息技术有限公司  版权所有

客服电话:0574-28810668  投诉电话:18658249818

gongan.png浙公网安备33021202000488号   

icp.png浙ICP备2021020529号-1  |  浙B2-20240490  

关注我们 :微信公众号    抖音    微博    LOFTER 

客服