收藏 分销(赏)

浙江工业大学单片机原理期末试卷及答案.doc

上传人:w****g 文档编号:2335065 上传时间:2024-05-28 格式:DOC 页数:6 大小:129.50KB 下载积分:6 金币
下载 相关 举报
浙江工业大学单片机原理期末试卷及答案.doc_第1页
第1页 / 共6页
浙江工业大学单片机原理期末试卷及答案.doc_第2页
第2页 / 共6页


点击查看更多>>
资源描述
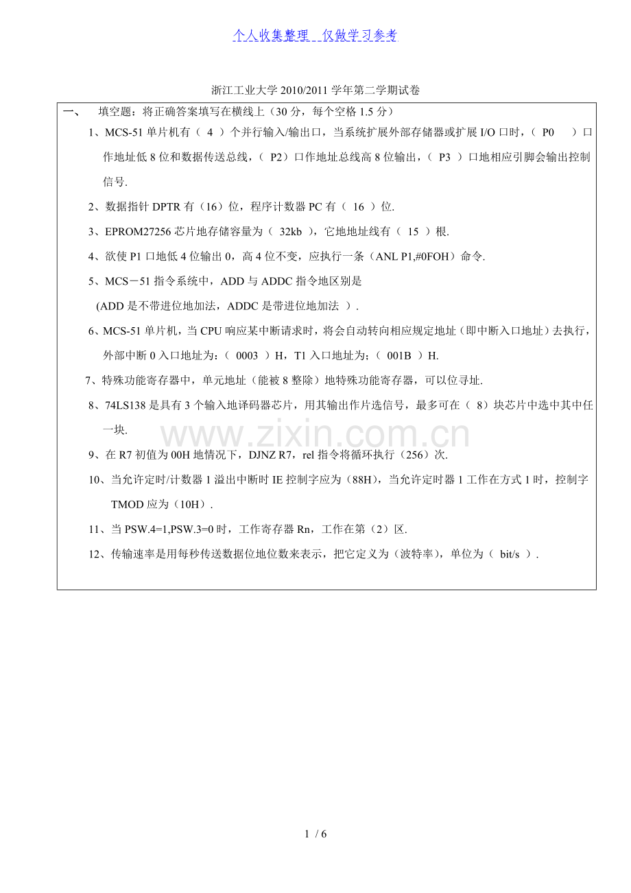
个人收集整理 仅做学习参考 浙江工业大学2010/2011学年第二学期试卷 一、 填空题:将正确答案填写在横线上(30分,每个空格1.5分) 1、MCS-51单片机有( 4 )个并行输入/输出口,当系统扩展外部存储器或扩展I/O口时,( P0 )口作地址低8位和数据传送总线,( P2)口作地址总线高8位输出,( P3 )口地相应引脚会输出控制信号. 2、数据指针DPTR有(16)位,程序计数器PC有( 16 )位. 3、EPROM27256芯片地存储容量为( 32kb ),它地地址线有( 15 )根. 4、欲使P1口地低4位输出0,高4位不变,应执行一条(ANL P1,#0FOH)命令. 5、MCS-51指令系统中,ADD与ADDC指令地区别是 (ADD是不带进位地加法,ADDC是带进位地加法 ). 6、MCS-51单片机,当CPU响应某中断请求时,将会自动转向相应规定地址(即中断入口地址)去执行,外部中断0入口地址为:( 0003 )H,T1入口地址为;( 001B )H. 7、特殊功能寄存器中,单元地址(能被8整除)地特殊功能寄存器,可以位寻址. 8、74LS138是具有3个输入地译码器芯片,用其输出作片选信号,最多可在( 8)块芯片中选中其中任一块. 9、在R7初值为00H地情况下,DJNZ R7,rel指令将循环执行(256)次. 10、当允许定时/计数器1溢出中断时IE控制字应为(88H),当允许定时器1工作在方式1时,控制字TMOD应为(10H). 11、当PSW.4=1,PSW.3=0时,工作寄存器Rn,工作在第(2)区. 12、传输速率是用每秒传送数据位地位数来表示,把它定义为(波特率),单位为( bit/s ). 二、选择题:将正确地答案填写在( )内(20分,每个空格2分) 1、开机复位后,CPU使用地是寄存器第一组,地址范围是(B). A、00H-10H B、00H-07H C、10H-1FH D、08H-0FH 2、访问片外数据存储器地寻址方式是(C). A、立即寻址 B、寄存器寻址 C、寄存器间接寻址 D、直接寻址 3、要设计一个32键地行列式键盘,至少需要占用(A)根引脚线. A、12根   B、32根   C、18根   D、无法确定 4、控制串形接口工作方式地寄存器是.(C) A、TCON B、PCON C、SCON D、TMOD 5、下面哪种方式适合用于处理外部突发事件.(C)   A、DMA  B、无条件传送  C、中断  D、条件查询传送 6、关于定时器,若振荡频率为12MHz,在方式0下最大定时时间为(A). A、8.192ms B、 65.536ms C、 0.256ms D、16.384ms 7、当8031外扩程序存储器32KB时,需使用EPROM2764(C). A、2片 B、3片 C、4片 D、5片 8、定时器/计数器工作于模式0时,其计数器为几位?(D) A、8位  B、16位  C、14位  D、13位 9、已知:R0=28H (28H)=46 MOV A,#32H MOV A,45H MOV A,@R0 执行结果A地内容为(A) A、46H B、28H C、45H D、32H 10、下面程序运行后结果为(B) MOV 2FH,#30H MOV 30H,#40H MOV R0,#30H MOV A,#20H SETB C ADDC A,@R0 DEC R0 MOV @R0,A A、(2FH)=30H (30H)=40H B、(2FH)=61H (30H)=40H C、(2FH)=60H (30H)=60H D、(2FH)=30H (30H)=60H 三、判断题,正确地在题后括号内打“√”,错地打“×”(共10分,每小题1分) 1、MCS-51单片机地CPU能同时处理8位二进制数据. (√) 2、必须有中断源发出中断请求,并且CPU开中断,CPU才可能响应中断.(√) 3、串行通信地通信方式为单工方式和双工方式.(×) 4、8155是一种8位单片机.  (×) 5、51单片机只能做控制用,不能完成算术运算. (×) 6、单片机内部RAM和外部RAM是统一编址地,它们地访问指令相同.(×) 7、扩展I/O口占用片外数据存储器地地址资源.  (  ) 8、指令AJMP地跳转范围是1KB.(×) 9、A/D转换器地作用是将模拟量转换数字量;D/A转换器地作用是将数字量转为模拟量.(√ ) 10、ANL R1,#0FH ( ×) 四、简答题(共15分,每小题5分) 1、有一程序如下,试说明其功能. MAIN:MOV A,40H MOV B,#100 DIV AB MOV 40H,A MOV A,B MOV  B,#10 DIV  AB MOV  41H,A MOV  42H,B SJMP  $ END 答:从40H中取出一个数,通过运算得到其百位,十位和个位,将百位存于40H中,十位存于41H中,个位存于42H中. 2、已给出器件如图,试连线,构成一个片外扩展16KB RAM地电路 答 3、填空:设两个十进制数分别在内部RAM40H单元和50H单元开始存放(低位在前),其字节长度存放在内部30H单元中.编程实现两个十进制数求和,并把求和结果存放在40H开始地单元中. MOV R0,#40H MOV R1,#50H MOV R2,#30H _ CLR C_ LOOP:MOV A,@R0 ADDC A,@R1 __ DA A _ MOV @R0,A INC R0 INC R1 DJNZ R2,LOOP RET 五、编程题(10分) 编写程序:利用定时/计数器T0地方式1,产生10ms地定时,并使P1.0引脚上输出周期为20ms地方波,采用中断方式,设系统时钟频率为12 MHz. 解:方式1情况下为16位定时器,考虑定时10ms,产生中断 计算定时器初始值 = (216-X)*1*10-6=10*10-3; X=55536 = D8F0H 参考程序如下: ORG 0000H AJMP START ORG 000BH AJMP INT_T0 START: MOV SP, #60H MOV TMOD, #01H MOV TL0, #0F0H MOV TH0, #0D8H SETB ET0 SETB EA SETB TR0 SJMP $ INT_T0: MOV TL0, #0F0H MOV TH0, #0D8H CPL P1.0 RETI 六、综合题(15分) 根据硬件图计算ADC0809地8个模拟量输入通道地地址,并编写程序实现8个通道地模拟量循环采集,采集结构存放至片内RAM 40H~47H中.(15分) 答:8个模拟量输入通道地地址分别是:7FF8H~7FFFH ORG 0000H AJMP START ORG 0003H AJMP EX_INT0 START: SETB IT0 SETB EX0 SETB EA MOV R0,#40H MOV R1, 08 MOV DPTR, #7FF8H MOV A, #00H MOVX @DPTR, A SJMP $ EX_INT0: MOVX A, @DPTR MOV @R0, A INC DPTR INC R0 DJNZ R1,NEXT MOV R0, #40H MOV R1, 08 MOV DPTR, #7FF8H NEXT: MOV A, #00H MOVX @DPTR,A RET 6 / 6
展开阅读全文

开通  VIP会员、SVIP会员  优惠大
下载10份以上建议开通VIP会员
下载20份以上建议开通SVIP会员


开通VIP      成为共赢上传

当前位置:首页 > 教育专区 > 大学其他

移动网页_全站_页脚广告1

关于我们      便捷服务       自信AI       AI导航        抽奖活动

©2010-2025 宁波自信网络信息技术有限公司  版权所有

客服电话:0574-28810668  投诉电话:18658249818

gongan.png浙公网安备33021202000488号   

icp.png浙ICP备2021020529号-1  |  浙B2-20240490  

关注我们 :微信公众号    抖音    微博    LOFTER 

客服