收藏 分销(赏)

地理环境对区域发展的影响.doc

上传人:精*** 文档编号:2309531 上传时间:2024-05-27 格式:DOC 页数:5 大小:45.01KB 下载积分:6 金币
下载 相关 举报
地理环境对区域发展的影响.doc_第1页
第1页 / 共5页
地理环境对区域发展的影响.doc_第2页
第2页 / 共5页


点击查看更多>>
资源描述
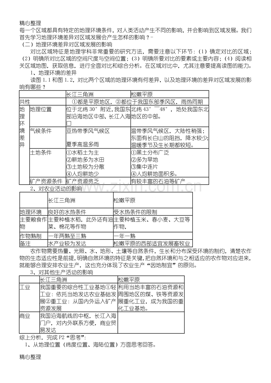
精心整理 第一节地理环境对区域发展的影响 教学目的: 1.举例说出区域的特征 2.以两个区域为例,比较分析地理环境差异对区域发展的影响 3.以某个区域为例,比较分析区域不同发展阶段地理环境的影响 教学重点: 1.比较分析地理环境差异对区域发展的影响 2.分析区域不同发展阶段地理环境的影响 教学难点: 1.区域的特征 2.以两个区域为例,比较分析地理环境差异对区域发展的影响 课时安排:3课时 第一课时 教学内容: 地理环境差异对区域发展的影响 教学过程: 一、导入新课: 不知道大家还记不记得我们在一年级的时候学过的“自然带”?针对我们国家来说。从东到西有哪些呢?(森林带、草原带、荒漠带)这说明地理环境存在什么特征?(差异性)地理环境不仅有差异性,还有整体性,对于每个自然带内部来说表现为一定程度的一致性,我们把这样的(具有整体性的)表达一定空间尺度的地球表面的空间单位称为区域。不同的地理环境会对人类的活动产生影响,而对于区域的发展同样有影响。 二、讲授新课 我们介绍自己家乡在某省某市,去过某风景区旅游等。我们经常听到省(直辖市、自治区)、流域、经济区、自然保护区等名词和反映区域的术语。你知道什么是区域吗? (一)区域 1.概念:区域是地球表面的空间单位,它是人们在地理差异的基础上,按一定的指标和方法划分出来的。 区域是我们人类活动的基础,也是地理研究的重要内容,区域的主要特征是什么?看地图册中国气候类型图,思考:此气候类型图划分出了几个气候区域?依据是什么?气候区的边界是明显的还是过渡的?同一气候区内部的气候特征有何特点?从而归纳出区域的特征。 2.特征: (1)层次性。即区域是有等级的。区域既是上一级区域的组成部分,又可进一步划分为下一级区域。例如,东北平原既是东北地区的一部分,又可划分为三江、松嫩和辽河平原。 (2)整体性。即区域内部的特定性质相对一致。区域内各组成部分间的内在联系,并经过这种长期的相互联系、相互渗透、融合,形成一种不可分割的统一整体。如干旱区的多年平均降水量都在200毫米以下。 (3)差异性。指区域与同级别区域之间的差异。一般说来,区域等级越高,区域内部越复杂,同一性越小,区域间差异性也就越大;反之,区域等级越低,区域本身简单,区域内同一性大,区域间差异也小。例如我国东部季风区南北跨纬度广,内部差异明显,根据气候等要素的区别,又可分为南方地区和北方地区。 (4)可变性。首先是指区域界线的模糊性。虽然有的区域的边界是明确的,如行政区,但大多数区域的边界具有过渡性质,如干湿地区。其次是指对同一地表空间,人们研究区域的目的不同,划分的角度、指标不同,可得到不同的区划方案。 每一个区域都具有特定的地理环境条件,对人类活动产生不同的影响,并会影响到区域发展。我们首先学习地理环境差异对区域发展会产生怎样的影响?- (二)地理环境差异对区域发展的影响 对比区域特征是地理学科非常重要的研究方法,需要注意以下环节:(1)确定对比的区域;(2)明确所对比区域的空间尺度与空间位置;(3)明确所要对比的要素或主要内容;(4)阅读相关区域地图,获取信息,进行全面对比和综合分析。在区域对比中,尤其注意要提高读图的能力。 1、地理环境的差异 读图1.1和图1.2,对比两个区域的地理环境有何差异,以及地理环境的差异对区域发展的影响有哪些? 长江三角洲 松嫩平原 共性 ①都是平原地区,②都位于我国东部季风区,雨热同期 地理环境差异 地理位置 位于北纬30°附近,我国东部沿海地区中部,长江入海口 北纬43°~48°,地处我国东北地区的中部。 气候条件 亚热带季风气候区 夏季高温多雨 温带季风气候区,大陆性稍强;东面有长白山的阻挡,降水较少;温暖季节及生长期都较短。 土地条件 ①水稻土为主 ②耕地多为水田 ③土地较为分散 ④人均耕地少 ①黑土分布广泛 ②多为旱地 ③集中连片 ④人均耕地面积多。 矿产资源条件 矿产资源贫乏 有较丰富的石油等矿产 2、对农业活动的影响 长江三角洲 松嫩平原 地理环境 良好的水热条件 受水热条件的限制 主要粮食作物 主要种植水稻,此外还有油菜、棉花等作物 主要种植玉米、春小麦、大豆等作物, 作物熟制 一年两熟至三熟 一年一熟 备注 水产业较为发达 松嫩平原的西部适宜发展畜牧业 农作物需要热量、光照、水、地形、土壤等自然条件,生长和分布深受环境的制约,清楚农作物的生态适应性是前提,明确自然环境的特征是关键,把自然环境和与之相适应的农作物对应进来,就能够合理安排农业生产,这也充分体现了农业生产“因地制宜”的原则。 3、对其他生产活动的影响 长江三角洲 松嫩平原 工业 我国重要的综合性工业基地①轻工业:依托当地发达农业基础发展②重工业:从国内外运入矿产资源发展 利用当地丰富的石油资源和周围地区的煤、铁等资源发展重化工业,成为我国的重化工业基地。 商业 我国沿海航线的中枢,长江入海门户,对内外联系方便,商业贸易发达 综上分析,完成P2“思考”: 1、从地理位置(纬度位置、海陆位置)方面思考回答。 2、长江三角洲的年降水量大致和我国降水量的普遍规律一致,原因从该地地形为平原,降水主要来自东南季风等方面分析;松嫩平原的年降水量由于受东面有长白山的阻挡,降水较少,基本呈现从东向西递减的规律。 3、长江三角洲地区因河网密布,湖泊众多,耕地多为水田,较为分散。松嫩平原地区河网密度小,导致耕地多为旱地,集中连片。 三、课堂小结: 今天我们认识了区域,了解了寻求区域差异的主要方法——对比法,希望大家通过学习,形成地理学习的基本方法和缜密的地理思维。 四、作业: 第二课时 教学内容: 完成P4“活动” 教学过程: 一、 复习导入 上节课我们对比了长江三角洲和松嫩平原两个区域,了解了不同的区域地理环境对人类活动的影响,导致人类活动如农业生产和工业生产的差异。其实不仅如此,地理环境对区域发展的影响还表现在许多人文景观上,不同的区域也有很大的差异。 二、 讲授新课 探究:地理环境与民居 同学们看一下我画的这两个房子,猜测一下,应该是我国哪个方位的?图略 从而说明不同地理环境对不同区域的建筑形态也产生重要影响,产生了差异。 下面再给大家讲一个历史故事,讨论为什么会产生这种现象,我们从中可以领悟到什么? 公元前200年,汉高祖刘邦进行了中国历史上空前绝后的城市复制——将自己的故乡丰县(今江苏丰县)按原样搬迁到关中的丽邑(今陕西临潼东北)。原来刘邦当了开国皇帝后,将自己的父亲尊为“太上皇”。在首都长安附近的丽邑为他建造了宫殿,让他安享荣华富贵。可是他老人家却闷闷不乐,想回丰县老家。刘邦好不奇怪,悄悄问左右是什么缘故。原来这位“太上皇”平生最喜欢与老家的屠夫、小贩、少年、沽酒的、卖饼的在一起斗鸡、玩蹴鞠,日子过得很开心。现在却一个都见不到,当然会感到乏味。于是刘邦下令,完全按照丰县的样子改建丽邑,城市的公共设施,如街道、商店、住宅等都一一仿造,务必保持原状。又下令将丰县的人口迁至丽邑,特别是“太上皇”熟识的屠夫、小贩、少年、沽酒的、卖饼的一个不缺。这座新城建的与丰县几乎一样,以致丰县移民将从家乡带来的鸡、狗放在街上,它们都会自己找到新建的“旧居”。丰县移民一方面获得减免赋役的优待和迁移津贴;另一方面也被限制在丽邑,终身不得迁回。三年后,“太上皇”驾崩了,刘邦将丽邑改名新丰,让他父亲永远不离开这个新的丰县。新丰从此成为关中一个名城大县,但却渐渐变得与周围的关中城市差不多,再也不具备丰县特色了。 故事讲完了,我想问问为什么“新丰再也不具备丰县特色了”? 解析:原来丰县迁入关中的移民在长期定居后发现,故乡的房屋难以适应关中的气候,于是他们不得不改建房屋。原来的屠夫、沽酒、蹴鞠、卖饼、斗鸡的职业在当地也没有多少市场,如果失去官府的补贴也未必维持的了生活,所以就改变了职业。新丰城的内部已经不同于丰县,新丰城的外貌必然也会渐渐变化,变得与周围的关中城市差不多。所以说公共建筑也许可以复制,但民居却不能完全移植,因为不考虑地理环境的差异,民居就很难让人能住、爱住、住得起。可见,“一方水土养一方人”,也造就了一方建筑。所以,民居往往成为地方文化最富有特色的部分,因为它最能反映当地独特的自然环境和人文景观。 下面我们就共同探究教材中的“活动”,看看南北方民居的不同特点与地理环境之间的关系究竟是怎样的? 完成“活动”: 1、(1)比较而言,北方的冬季寒冷而漫长,南方的夏季湿热而漫长。为了在冬季充分利用太阳光照和热量,北方民居正南正北的方位观比南方强。北方民居的墙体严实厚重,利于在冬季保温御寒;南方民居的墙体轻薄,利于在夏季通风透气。从北到南,年降水量逐渐增大,民居的屋顶坡度也逐渐增大(利于排水);随着对保温要求的降低和对通风纳凉要求的提高,民居的屋檐逐渐加宽,房屋进深和高度逐渐加大。 (2)北方的城市住宅楼建设要考虑冬季室内取暖和墙体保温,所以建筑成本较高,楼房间距的大小主要看冬季的正午太阳高度。冬季的正午太阳高度自北向南逐渐增大,为保证楼房底层正午有阳光照射,楼房间距自北向南逐渐减小。 2、略 三、课堂小结: 人类是地理环境的产物,也是地理环境的塑造者。通过对不同区域自然环境与民居、日常生活差异的分析中可看出,自然景观和人文景观从一定意义上看是地理环境的一面镜子,人类改造自然要与当地的地理环境相协调。 四、作业 第三课时 教学内容: 区域不同发展阶段地理环境的影响 教学过程: 一、 导入新课 同学们,请回忆一下你们的家乡自你记事以来有变化吗?是什么原因引起这样的变化呢?这节课我们就来讨论这个问题。 二、 讲授新课 (一) 区域不同发展阶段地理环境的影响 通过刚才你们的回答,我们知道同一区域的不同发展阶段对人类活动的作用与影响是不同的。也就是说,区域地理环境对人类活动的影响不是固定不变的,而是随着社会、经济、技术等因素的改变而改变。这是区域地理环境对人类活动的影响的一般特点。 1、区域地理环境对人类活动的影响的一般特点:不是固定不变的,而是随着社会、经济、技术等因素的改变而改变。 我国有三大经济圈,是我国经济最发达的区域:长三角、珠三角和京津冀。从总体上看,长三角经济实力最雄厚,位居三大经济圈之首,逐渐成为三大经济圈的领跑者。所以我们就以长江中下游平原为例探究在不同的社会、经济、科技条件下区域地理环境对人类活动的不同影响。 2、典型事例——长江中下游平原地区 ⑴该区地理环境:(如图1.3) ①由长江中下游沿岸若干平原组成 ②平原上河流、湖泊和沼泽分布较广 ③地势平坦,土质黏重。 ⑵不同时期对农业生产活动的影响 开发早期:稠密的水系成为人们交通的阻隔;黏重的土壤使人们开垦困难。耕作农业发展缓慢。 原因:人们利用和改造自然的能力低下。 农业社会:河流成为交通通道,土壤适宜耕种,水稻大面积种植,精耕细作。农业生产得到较快的发展,成为我国粮食、桑蚕、棉花的主要生产基地。 原因:船作为交通工具被广泛使用;农业生产工具的改进和生产技术的改良;劳动力丰富,气候优越。 工商业大发展时期到现在:全国“粮仓”的地位和全国棉花生产中的地位下降。 原因:人口、城市稠密,人均耕地面积远低于全国平均水平;稠密的水网,耕地被分割不利于机械化的推广,粮食商品率较低。 对策:发展科技,提高单产;提高机械化水平;控制人口增长。 过渡:不仅仅长江中下游地区在区域发展的过程中环境对人类活动有着动态的影响,可以说任何一个区域的发展与地理环境之间都是一种动态的相互作用。由此可以看出,区域发展一般分为三个阶段,分别为初期阶段、成长阶段和后期阶段。 社会经济特点 区位特点 人地关系 初期阶段 个别经济增长点或个别城镇发展 单一资源优势或交通便利 基本协调 成长阶段 经济增长点或城镇由点向面发展 产业结构、空间结构复杂 已显现出不协调 后期阶段 区域整体发展呈现萎缩阶段 资源耗竭 矛盾加剧 四、课堂小结 通过长江中下游平原地理环境对不同阶段农业发展的不同,使我们认识到地理环境在不同发展阶段对区域发展的影响是不同的,而不是说随着人类改造地理环境的能力加强了,地理环境的影响就会变得越来越小,关键要看区域在一定发展阶段人地关系的协调程度。 精心整理
展开阅读全文

开通  VIP会员、SVIP会员  优惠大
下载10份以上建议开通VIP会员
下载20份以上建议开通SVIP会员


开通VIP      成为共赢上传

当前位置:首页 > 教育专区 > 其他

移动网页_全站_页脚广告1

关于我们      便捷服务       自信AI       AI导航        抽奖活动

©2010-2025 宁波自信网络信息技术有限公司  版权所有

客服电话:0574-28810668  投诉电话:18658249818

gongan.png浙公网安备33021202000488号   

icp.png浙ICP备2021020529号-1  |  浙B2-20240490  

关注我们 :微信公众号    抖音    微博    LOFTER 

客服