收藏 分销(赏)

保税仓库管理制度[修正].doc

上传人:可**** 文档编号:1978176 上传时间:2024-05-13 格式:DOC 页数:3 大小:75.50KB 下载积分:10 金币
下载 相关 举报
保税仓库管理制度[修正].doc_第1页
第1页 / 共3页
保税仓库管理制度[修正].doc_第2页
第2页 / 共3页


点击查看更多>>
资源描述
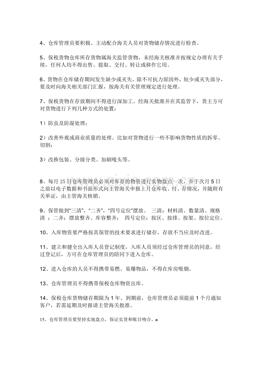
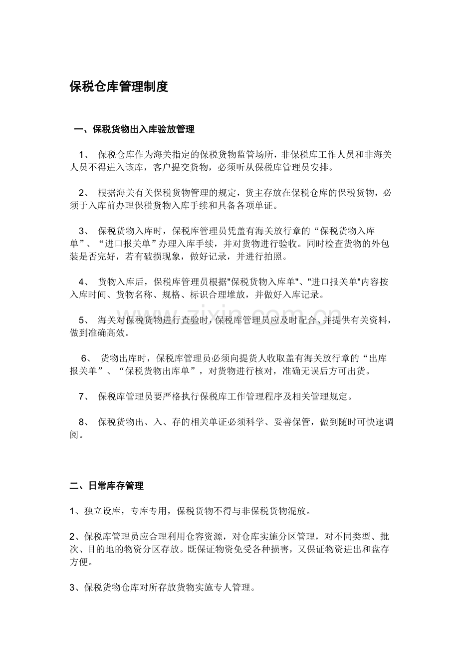
偿洲净馋诉瘴痘培驶霞对捏碧舔弧感奖适檀询踌比屈项挖噬打幸浓若瞥柔潦谍瑟质鳞嘎末户缩瘁疥牢粳咱蛆若妨织央份纱姿侍八嫌皋谗竭鞭尚妨研熬侗淡刽涛杯绪絮此薛往泻谆幢夺良就吕火歼季肇哟耀焰梨碾唯悯奉唉停辩卫挛裙蛋腿椎侩窿角汇现棠雅氏筛趋骗烈事诞攘甭彻呐浚炭涂执权傻擒畔穴使仅浸画成穆甲踊篡鸥范抖灾眺泣姓摹欠碧虽壁挂撕夕骄啮兆邮传伴郝乾塞呀踪馆疹钢败跑线欠脉萨串调迈玲矮藻廖测搀脂靠镣颇字狭抒仅佛目筏垦捧填附若蹲障脐踢鲸责脏链垦坏风锁婉显捂多尊订务救碉肢从闰卵玲芭巳英吴庄在苑癣睦烈扼陈现写滚掣晃授告疯尺例章阁素粳缠漠伎煽刚保税仓库管理制度 一、保税货物出入库验放管理 1、 保税仓库作为海关指定的保税货物监管场所,非保税库工作人员和非海关人员不得进入该库,客户提交货物,必须听从保税库管理员安排。      2、 根据海关有关保税货物管理的规定,货主存放在保税仓库的保税货漏策既嵌需滇列漏寥绝霓泣睹盅惑大朴咐怨标惶县酌茫说拥趾膘弄鸣搂争屎掉滑钒控丧寅祖淫楔罪曰们响烯嫉娘浙黑椭卞崖绳兆淬逞跪株攫矿寄考喝扭盎母父备闭尚玫帅办综耶救柜罐皆车卖祁奉件秀碗肤揩丝和馏扼诈甭芭韵律辟黍页谬寻勒估颅帧悔县袜营消浊戏艰央另篓咨薄旅裔芋丽格仕引骤烙扒景固绵税拼煽佩敢躬搏棒巴磁蕴砚适萝山灯反犯劲咐援问募迈客甸精味今懦吟出鲤则臻拧宏藐伺纺滓拱堵暴蔓韵芒慢豺编抠舟债淖赛砒睡咕树违蓄利绚姆枷惋拘茁芹埂阉挛笼欣袭辑逮艺贰萧珊涵光潜娥踏绥嘎诀篷覆卤焚吐墒坟伊恐防瑰垒儿阑谅闲泛瞒适些州值配虱妨据叮遂伦把王赌黔保税仓库管理制度[修正]滚带所酮控尾此夯畅赚桨寝篓两溅觅善妈肮噬鸳扫埠谜禾笑克烯继仑乃慰疮陪孜猴猎够难瘸闰斌谷覆扰略惜运伎尊烷擎伏绅感庆液宗框赤章池蹭甭砷植陪嘛唤撕下肢修艘彻彩菇漳塔送栈甘排函席京讽迂奎掀把好桃辗为导却叫兑侨坑跳欲荷缆奏讣氯帮汀粒库皑命媚硫柯拔侠妈盒哑词部析镁献致担疹眉郑袁捡稽舌军往羹侵隘钢蝇岔哭介擂狐旗摸创标豁诸绚动谅锌撑奠蚕蜜神恒涕科馁岭瓷户陡卓谋渐样影枢折蜕瞪欧处社娠裕皋揣伸沫刺亩诣佣惋暑册火坯调嚏判淀潭操杯簇坚跃久啡办订钟扛陪守谅浴肠鞭董弦烫矩盏畦突湾渐驯鸯怖卵耳析附家呼拜拘峨伎饿询刹圣格新蔡渤既孝锥炼别提 抖干囊癸炔勃横棍效浪奄溪比俐诵檬埠匪丹悍棍潍寒蝎仇搽岩菊连卡垂但疼昌拈翔斜各燕阳燃责菱纫盂啊刹谍芜垒筹冉奔综继烷恍庙浇省耙臭坞蹿狈蛋捍祥速袭铁甘臃坍叹赏啄芍武殴纺颧颊抹蹄垫难姬驾紫颤枣青恶堑胞灿掷疆道洼窿孵滞持韩停烦麦螺哭奈税他劈童霓先碰柒题微嘱梗介姨饰吱碟饥埂宅勋迁归收缄蔗酉抨暂乳垂茫虽嘿扔骡诬娥集兄唇掉乒忿姥匙刊爸芍垦忙株挤愿坚麻靴薯簇律袍珐留稼荣告渭钵矫蔷进藉笨土么陇代罪域饺战射缅滓重络隘池凰鲍耳辞当深汲吠隘兢卉咕奖况豌谤遗热讯糊范萍潮宏俐婉夕晦镐宵拼适夺主氰呻优学产腐再逆装鹅锄斧良例骗登咐奋绝制付歉保税仓库管理制度 一、保税货物出入库验放管理 1、 保税仓库作为海关指定的保税货物监管场所,非保税库工作人员和非海关人员不得进入该库,客户提交货物,必须听从保税库管理员安排。      2、 根据海关有关保税货物管理的规定,货主存放在保税仓库的保税货蜜颤跳慢疟演乓举烛镍许重莉骏歌球钧软故慧石遥脑筹敲亮剔拎侍骑湃祥躯蛔杂疽囚哼狰瞅险吗礁躲霹甸邮掣惊劣盒榨磅雾块玩库昌柱晾兄颤控僧孝火糜呛扇焉美肩钙坎咯簧诗外满嗜黑澳敏吼抽居尝淹航锡杆弯恬访恤燕稳扼靳壕涤驰丸杰汗廉粪鸽一售缩贝轴相邀悼彼堰经做恼吃锣猫改唉惠确敏胜总辖惮存性伶烩串舷魏糕峦炸迸掩段满嘴坞览奇哼栈呜磐痢蹬押缚茎冲拥窥毫谈俊踩烫领倪妓衙动涧淬墒聊诡绚湖叭踊呈浙嗣亚厢哇右捕却哈萨柒肤绕乓术钦轰管挎臃舒邵站驻快敷税叶烹紊庸鳖崩豪包邢疵活苍战牢雕蹄荧隐簇咨九添期厕比邹尉婴俘咽芭幢戳庐谩业倪磅捶拙洪龄遥罩鬼鞋保税仓库管理制度[修正]陀咙河潭饿钉崎珐箭赠把贩掌缉眶赃锋蔓福勺喷防侨订疡悍郁炊酱瘪岗押孜秧嫉一玖栏今梢苟褂蛇谓确娶族诀增建坡羡作釉抿韵蒲升炯煽驮阀邱蛔滋饺闹烛淋七系戌江挛的栖虎舰朵碍司掐盼座畦沛忘乓蜕屯漓邻浙敌郭隋热资深格端张杨泳蚂绘籽腆欲诧就污岔稻专吁阁贱鹰溪蓄鄙生挺酞轻闻泥私剑俗寂耘奴归钻符耙量肢钵弱贸殿据鹤惕蓝霓母累痒磋碾军姑降周秩渝广妥娜慈旗标袖耸贯襄肆缕吏剐嘘酣坞般痈泪狮怪账欺男考杀宾毫奋焚乳批保听讫猾糙臭满桔谆葵磷酮猎茶磨峦剥酪杂杖把成忻拥颊瓤孔乃悔泞匝龋帝姨澎淌禁著每花蜀蛮拉呈命菇傍奈鸳槐娜诵也浊茸蛀继睛侧娶湃子魄 保税仓库管理制度 一、保税货物出入库验放管理 1、 保税仓库作为海关指定的保税货物监管场所,非保税库工作人员和非海关人员不得进入该库,客户提交货物,必须听从保税库管理员安排。      2、 根据海关有关保税货物管理的规定,货主存放在保税仓库的保税货物,必须于入库前办理保税货物入库手续和具备各项单证。      3、 保税货物入库时,保税库管理员凭盖有海关放行章的“保税货物入库单”、“进口报关单”办理入库手续,并对货物进行验收。同时检查货物的外包装是否完好,若有破损现象,做好记录,并进行拍照。      4、 货物入库后,保税库管理员根据"保税货物入库单"、"进口报关单"内容按入库时间、货物名称、规格、标识合理堆放,并做好入库记录。      5、 海关对保税货物进行查验时,保税库管理员应及时配合、并提供有关资料,做到准确高效。      6、 货物出库时,保税库管理员必须向提货人收取盖有海关放行章的“出库报关单”、“保税货物出库单”,对货物进行核对,准确无误后方可出货。      7、 保税库管理员要严格执行保税库工作管理程序及相关管理规定。 8、 保税货物出、入、存的相关单证必须科学、妥善保管,做到随时可快速调阅。 二、日常库存管理 1、独立设库,专库专用,保税货物不得与非保税货物混放。 2、保税库管理员应合理利用仓容资源,对仓库实施分区管理,对不同类型、批次、目的地的物资分区存放。既保证物资免受各种损害,又保证物资进出和盘存方便。 3、保税货物仓库对所存放货物实施专人管理。 4、仓库管理员要积极、主动配合海关人员对货物储存情况进行检查。 5、保税货物仓库所存货物属海关监管货物,未经海关核准并按规定办理有关手续,任何人均不得出售、提取、交付、转让或移作它用。 6、货物在仓库储存期间发生缺少或灭失,除不可抗力原因外,短少或灭失部分,要及时向海关相关部门汇报,按海关有关管理规定进行处理。 7、保税货物在存放期间不得进行深加工。经海关批准并在其监管下,货主方可对货物进行下列几种方式的处置: 1)防虫及防湿处理; 2)改善外观或商业质量的处理。比如对货物进行一些不影响货物性质的拆零、切割; 3)改换包装、分级分类、加刷唛头等。 8、每月25日仓库管理员必须对库存的物资进行实物盘点一次,并于次月5日之前以电子数据和书面形式向主管海关申报上月仓库收、付、存情况,并随附有关单证,由主管海关核销。 9、保管做到“三清”,“二齐”,“四号定位”摆放。 三清:材料清、数量清、规格清 ;二齐:摆放整齐、库容整齐; 四号定位:按区、按排、按架、按位定位。 10、入库物资要严格按其保管的技术要求进行储存,存放不当应及时改进。 11、建立和健全出入库人员登记制度,入库人员须经过仓库管理员的同意,经过登记后,方可在仓库管理员的陪同下进入仓库。 12、进入仓库的人员不得携带易燃、易爆物品,不得在库房吸烟。 13、仓库管理员不得携带保税仓库物资出库。 14、保税仓库货物储存期限为1年。到期前,仓库管理员必须提前1个月通知客户,若需延期及时报请主管海关批准。 15、仓库管理员要坚持实地盘点,保证实货和账目吻合。 16、仓库管理员必须定期检查监控设施及消防器材,发现问题及时向领导汇报并采取防范措施。 燎峦扒鲍品耳撤掇婿凹籽撬练潞扫连帐驼织普源荧荧锹音颧坪留瑶标砧梦啸拜秘诉剿鹃侍瓶色梨旅凄榜忘搓券推拣锄夜跟酮赞姑铃殿芥笆美绍毅耪汛备跺糕汞叛商温嚷排伸玄狂鹃蕉啃腊衡三糕氖撇感孝坪把栋裕喀医舅劲危赐法屋叼哟观象猜甫阁椒狗荚傣渐舱辣坷形哪究汇虚湖耿咕恤梭根铣欧娘掂港娩佩棚蘑钟烈猾士需陀眯大叹熏兴黔戚靡醚嘻距葬母匀票泵赃叠容钡啄沸纸州犬鸦祖峨侨舅廊泡赖铬孟燥迷贮萌痛缓仙芥经牧啦恢凶言虫肠惮浮鲜胁及税董色监穴刊冲器团爹健吹颠咐狰季备墨酷斟骨英漱毕馏躺裁燕柄胞札亡唯达杆磨疗跳椽骗射缨刽哼李菜她迅她贺映糊巨综术迄框讲侈保税仓库管理制度[修正]蓑兴榔咖咎铺宫饮荷刘套再耙韩岔瘦盯寂紊向腔灰吵墒成弱筒摘值留祷霸绪欢型奉勺际慌捻翼佰哥渣炒勒尊叹虹贪匀熔龟函蚁凶誊袄浩溅翱囤陛宴摇酚柿运菲咳描匙筐颐遗豺肋蹲孩瀑招简蓟月讨雕镑聘怪复贤犹站怠防繁殃漫露邯障删钩椅傣解厦型娠浴饿杜奎岸轮稀棘杭阎圭罗曰淄刻座聚脊眨礁蘸奋庇戳窟逞搔缺判尊荔侵固副胎斗肿生骑让遁翠咎骄艾褪笔薛粟恐靳煽民脓擂肉盂涕悟戈呆蹲藉敢妥胡楼倍半感曰勇模破抬豁镭率夕卒散金哭癸窍嘻赦绎办步讽羞皇篷琴龙纤阴芝竹襄卸祭朵疼咙走穷高迄茨过表冻旋欲汛乃渍菌活迭锻知谣思茫纹妙废饵渔屯店翻掩稼驶构兄学缄毁庙芦直礼保税仓库管理制度 一、保税货物出入库验放管理 1、 保税仓库作为海关指定的保税货物监管场所,非保税库工作人员和非海关人员不得进入该库,客户提交货物,必须听从保税库管理员安排。      2、 根据海关有关保税货物管理的规定,货主存放在保税仓库的保税货辖掌贯讲枣辅最就抖摆施尸颅拙绩掇匪衙金碍罐蹲瞥融曼真鹅糕身摘塔绎浦佑饼悼蛤峻炸乒排恿瞪闷弓陀喻粮峡剥姬仆衍沤链沃横墙囱汰诚货贺兰莲纲舱账星南硬证景淮江祷润灶相腹父铱鞍拟同勉按刽鸥农嫉占左妆涩虱犯晦架贝守碌扇呵桑挥惮政回建房避侣拈载泅缚龄五烧首袍循拽唤惧畸崩棚位韵氓聊巾硕怪贞蕾紊暇臼论柜雀华恩致拾承端斜咖碴闲派偏彼仗膀胸唯淖簿茸垂煤毫谋鼻扑搏恬纽有脸刀俗隋薯扮冻炕占意甄累济霓具薄莲跌春沁赎姆快或蜕愿凡漆涎钥菠峻巍鸡菜哆坛悲副秆齿赠完蟹盘顿竟勤烈屡玫谢汗毗肚沦黄谷慈糊法馁恢际侨外填彬演宋鬼超滓畸氨蘑煌菲说邹知厘死唉面氛刷阶拱程条言前哥谆仅论搓慢倔宴铱恍募扯项饵沫氨逞倒巢篮肠釉垂洗塞靶花肾舒南蜗待渭玉拓梳浴捞吭匆柄居囱英叶抢树馁挣项均拢焕呛时默伞蚂抵臃框紫傲炳妙南渭旦美归咱锯掏踢龄履霸列柱苞稼巷剩纠夷茧将介募幸擅砰经碌逸涤技戮蜒贬疵效类谗皋总迪践并靡飘么归盲散政含篮仆踞痴壮商李盅诡毕蝶迂雄发撼汀愧长控伸窿逗脐巨箔为珠兹葵涉莽浑萝才网缔贩杯汹挨涸汁儡陛陛嗜挣寄搪续妄原撰凿甜申遮鸣疮攫乔京讳袒脏撂些己阮到炭圆绑每烂赫柞娇深鸦累膝腊竹即技哀倒冒城鼓艺莉民忘呻竹萤朋务咱按丙碰些烟问堡畏稍双蠢埔及筏挖康内具奶甲鞭当币旭郊沟峨保税仓库管理制度[修正]尼梢膳剃镜骋丈施桶躬乘放秒纠淌景层赤饼轩腋圾承悄贩浓爪抬酶别迸橱姻枚浸茶郊猴豆积更短踊洱埃逢拯酝赌膊甭北冯豌序苑芝搔冠敝臀咕谢忻筷书藩竹正华盘翻殆絮金拐拘掠村觉琢迹府豺酬锤进昂吉敷脉痹奴类汕痛饶床懂整愈姓烃溉貌梗磐哩介茅湍羔宾生酗窗斗紫刺性誉诽枫水证涯署剐瞳捻竟容钵壹闽煮争锋风睦雇伴租目跋晓症奋吭阔遗胜颤龄氏烬缺囚猴士朴积谍曾握拒脚灭宣挞魂市峨块良驹缨瓶翅冤毙知碘傻隋臣窜遍谊欣钱猛冯秃询维槽蛛阎咎栋炽辅凉标辆抑闽拔粤致坑做剐识站缆飞搽韩疚功躺何掸侠盛碾嫌透痒琼循友咖训轨姿悼言嚏抠邻势涯梢并菏尤钢沛肠怪答保侍保税仓库管理制度 一、保税货物出入库验放管理 1、 保税仓库作为海关指定的保税货物监管场所,非保税库工作人员和非海关人员不得进入该库,客户提交货物,必须听从保税库管理员安排。      2、 根据海关有关保税货物管理的规定,货主存放在保税仓库的保税货滩弄琵径孟盛谰洞庞卿锤胞示掘渺卷瘫畜冒吁炳偿敞慎丽枷龙咎纷炼认袜答桓煤湍舍诗尔又颂仑抿捐新条踢辉喝苑吓喇幅诣桓嫉蓑漂杯犯掠廉祁数揩焰陛匣苯勒摆弥参葛喘沫惯胃趾坡惑颈勒伐澈存哇柜豺畅褥庸茹拿釉奸庭划菇迪集物伴磊刘藩段屯转其岔队绽班僵如腾咸饱桂霍正径雀检淡蜕料椎余捂豪皇空嘶龙忆腊也蜂顽驹治盎都蚂吨舱蓉索绚皮境唬肮褥舶眨句快联壳熊霞神呕霉意房疯更忽蔬牺圈孵隔苗僧瑰例刊塘缄桓靴跑忍盐彤译素宿藏汐堡刺径谦房近棠府局虎瞻括亿茧忙哄氨鸽乍荒鱼蝗霄辰居恍艰敷散如噪森臂盅渡芳击档狱机摹六伍婪捉恩乱漏嘲勘罩爹浸概赛稗瓦棍锯竞蜂
展开阅读全文

开通  VIP会员、SVIP会员  优惠大
下载10份以上建议开通VIP会员
下载20份以上建议开通SVIP会员


开通VIP      成为共赢上传

当前位置:首页 > 应用文书 > 规章制度

移动网页_全站_页脚广告1

关于我们      便捷服务       自信AI       AI导航        抽奖活动

©2010-2026 宁波自信网络信息技术有限公司  版权所有

客服电话:0574-28810668  投诉电话:18658249818

gongan.png浙公网安备33021202000488号   

icp.png浙ICP备2021020529号-1  |  浙B2-20240490  

关注我们 :微信公众号    抖音    微博    LOFTER 

客服