收藏 分销(赏)

某金融公司公章使用管理办法.doc

上传人:a199****6536 文档编号:1969548 上传时间:2024-05-13 格式:DOC 页数:5 大小:111.50KB 下载积分:6 金币
下载 相关 举报
某金融公司公章使用管理办法.doc_第1页
第1页 / 共5页
某金融公司公章使用管理办法.doc_第2页
第2页 / 共5页


点击查看更多>>
资源描述
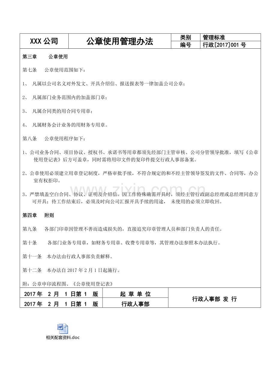
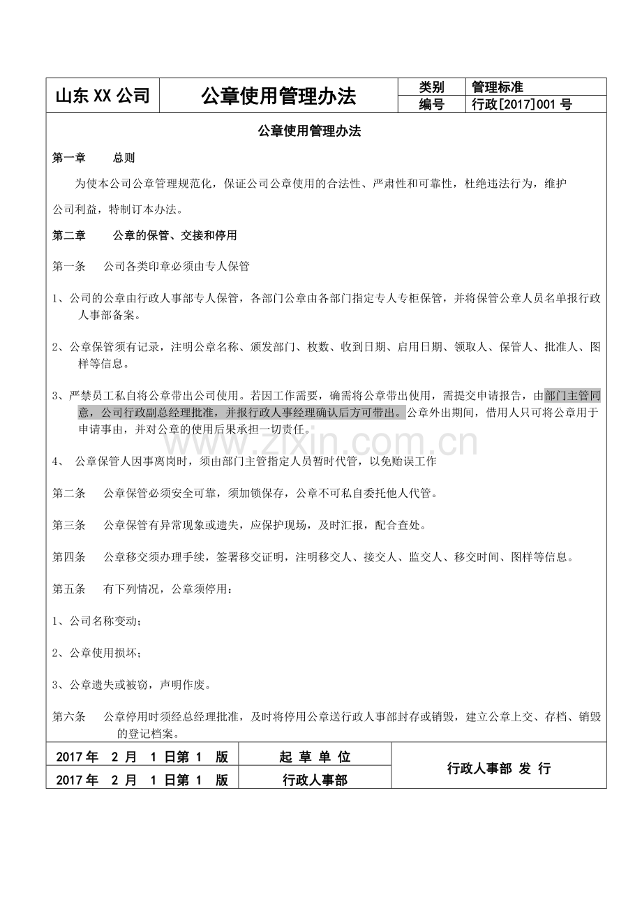
山东XX公司 公章使用管理办法 类别 管理标准 编号 行政[2017]001号 公章使用管理办法 第一章 总则 为使本公司公章管理规范化,保证公司公章使用的合法性、严肃性和可靠性,杜绝违法行为,维护公司利益,特制订本办法。 第二章 公章的保管、交接和停用 第一条 公司各类印章必须由专人保管 1、 公司的公章由行政人事部专人保管,各部门公章由各部门指定专人专柜保管,并将保管公章人员名单报行政人事部备案。 2、 公章保管须有记录,注明公章名称、颁发部门、枚数、收到日期、启用日期、领取人、保管人、批准人、图样等信息。 3、 严禁员工私自将公章带出公司使用。若因工作需要,确需将公章带出使用,需提交申请报告,由部门主管同意,公司行政副总经理批准,并报行政人事经理确认后方可带出。公章外出期间,借用人只可将公章用于申请事由,并对公章的使用后果承担一切责任。 4、 公章保管人因事离岗时,须由部门主管指定人员暂时代管,以免贻误工作 第二条 公章保管必须安全可靠,须加锁保存,公章不可私自委托他人代管。 第三条 公章保管有异常现象或遗失,应保护现场,及时汇报,配合查处。 第四条 公章移交须办理手续,签署移交证明,注明移交人、接交人、监交人、移交时间、图样等信息。 第五条 有下列情况,公章须停用: 1、公司名称变动; 2、公章使用损坏; 3、公章遗失或被窃,声明作废。 第六条 公章停用时须经总经理批准,及时将停用公章送行政人事部封存或销毁,建立公章上交、存档、销毁的登记档案。 2017年 2 月 1 日第 1 版 起 草 单 位 行政人事部 发 行 2017年 2 月 1 日第 1 版 行政人事部 XXX公司 公章使用管理办法 类别 管理标准 编号 行政[2017]001号 第三章 公章使用 第七条 公章使用范围如下: 1、 凡属以公司名义对外发文、开具介绍信、报送报表等一律加盖公司公章; 2、 凡属部门业务范围内的加盖部门章; 3、 凡属合同类的用合同专用章; 4、 凡属财务会计业务的用财务专用章。 第八条 公章使用程序如下: 1、 公司业务合同、项目协议、授权书、承诺书等用章都须先经部门主管审核、公司分管领导批准,填写《公章使用登记表》后方可盖章,同时需将用印文件的复印件提交行政人事部备案。 2、 公章使用必须建立用章登记制度,严格审批手续,不符合规定的和不经主管领导签发的文件、合同等,办公室有权拒印。 3、 严禁填盖空白合同、协议、证明及介绍信。因工作特殊确需开具时,须经主管行政副总经理或总经理同意方可开具;待工作结束后,必须及时向公司汇报开具手续的用途, 未使用的必须立即收回。 第四章 附则 第九条 各部门印章因管理不善而造成损失的,直接追究印章管理人员和部门负责人的责任。 第十条 各部门业务专用章,如财务专用章、收费专用章等,其管理办法参照本办法执行。 第十一条 本办法由行政人事部负责解释。 第十二条 本办法自2017年2月1日起施行。 附:公章申印流程图、《公章使用登记表》 2017年 2 月 1 日第 1 版 起 草 单 位 行政人事部 发 行 2017年 2 月 1 日第 1 版 行政人事部 公章申印流程 申请人 提出用章申请 部门负责人 部门负责人 同意 行政副总经理 批准 行政人事经理确认 保管人办理 保管人办理 公 章 驳 回 业 务 驳 专 用 回 章 登 记 登 记合同管理制度 1 范围 本标准规定了龙腾公司合同管理工作的管理机构、职责、合同的授权委托、洽谈、承办、会签、订阅、履行和变更、终止及争议处理和合同管理的处罚、奖励; 本标准适用于龙腾公司项目建设期间的各类合同管理工作,厂内各类合同的管理,厂内所属各具法人资格的部门,参照本标准执行。 2 规范性引用文件 《中华人民共和国合同法》 《龙腾公司合同管理办法》 3 定义、符号、缩略语 无 4 职责 4.1 总经理:龙腾公司经营管理的法定代表人。负责对厂内各类合同管理工作实行统一领导。以法人代表名义或授权委托他人签订各类合法合同,并对电厂负责。 4.2 工程部:是发电厂建设施工安装等工程合同签订管理部门;负责签订管理基建、安装、人工技术的工程合同。 4.3 经营部:是合同签订管理部门,负责管理设备、材料、物资的订购合同。 4.5 合同管理部门履行以下职责: 4.5.1 建立健全合同管理办法并逐步完善规范; 4.5.2 参与合同的洽谈、起草、审查、签约、变更、解除以及合同的签证、公证、调解、诉讼等活动,全程跟踪和检查合同的履行质量; 4.5.3 审查、登记合同对方单位代表资格及单位资质,包括营业执照、经营范围、技术装备、信誉、越区域经营许可等证件及履约能力(必要时要求对方提供担保),检查合同的履行情况; 4.5.4 保管法人代表授权委托书、合同专用章,并按编号归口使用; 4.5.5 建立合同管理台帐,对合同文本资料进行编号统计管理; 4.5.6 组织对法规、制度的学习和贯彻执行,定期向有关领导和部门报告工作; 4.5.7 在总经理领导下,做好合同管理的其他工作, 4.6 工程技术部:专职合同管理员及材料、燃料供应部兼职合同管理员履行以下职责: 4.6.1 在主任领导下,做好本部门负责的各项合同的管理工作,负责保管“法人授权委托书”; 4.6.2 签订合同时,检查对方的有关证件,对合同文本内容依照法规进行检查,检查合同标的数量、金额、日期、地点、质量要求、安全责任、违约责任是否明确,并提出补充及修改意见。重大问题应及时向有关领导报告,提出解决方案; 4.6.3 对专业对口的合同统一编号、登记、建立台帐,分类整理归档。对合同承办部门提供相关法规咨询和日常协作服务工作; 4.6.4 工程技术部专职合同管理员负责收集整理各类合同,建立合同统计台帐,并负责 合同管理制度 1 范围 本标准规定了龙腾公司合同管理工作的管理机构、职责、合同的授权委托、洽谈、承办、会签、订阅、履行和变更、终止及争议处理和合同管理的处罚、奖励; 本标准适用于龙腾公司项目建设期间的各类合同管理工作,厂内各类合同的管理,厂内所属各具法人资格的部门,参照本标准执行。 2 规范性引用 《中华人民共和国合同法》 《龙腾公司合同管理办法》 3 定义、符号、缩略语 无 4 职责 4.1 总经理:龙腾公司经营管理的法定代表人。负责对厂内各类合同管理工作实行统一领导。以法人代表名义或授权委托他人签订各类合法合同,并对电厂负责。 4.2 工程部:是发电厂建设施工安装等工程合同签订管理部门;负责签订管理基建、安装、人工技术的工程合同。 4.3 经营部:是合同签订管理部门,负责管理设备、材料、物资的订购合同。 4.5 合同管理部门履行以下职责: 4.5.1 建立健全合同管理办法并逐步完善规范; 4.5.2 参与合同的洽谈、起草、审查、签约、变更、解除以及合同的签证、公证、调解、诉讼等活动,全程跟踪和检查合同的履行质量; 4.5.3 审查、登记合同对方单位代表资格及单位资质,包括营业执照、经营范围、技术装备、信誉、越区域经营许可等证件及履约能力(必要时要求对方提供担保),检查合同的履行情况; 4.5.4 保管法人代表授权委托书、合同专用章,并按编号归口使用; 4.5.5 建立合同管理台帐,对合同文本资料进行编号统计管理; 4.5.6 组织对法规、制度的学习和贯彻执行,定期向有关领导和部门报告工作; 4.5.7 在总经理领导下,做好合同管理的其他工作, 4.6 工程技术部:专职合同管理员及材料、燃料供应部兼职合同管理员履行以下职责: 4.6.1 在主任领导下,做好本部门负责的各项合同的管理工作,负责保管“法人授权委托书”; 4.6.2 签订合同时,检查对方的有关证件,对合同文本内容依照法规进行检查,检查合同标的数量、金额、日期、地点、质量要求、安全责任、违约责任是否明确,并提出补充及修改意见。重大问题应及时向有关领导报告,提出解决方案; 4.6.3 对专业对口的合同统一编号、登记、建立台帐,分类整理归档。对合同承办部门提供相关法规咨询和日常协作服务工作; 4.6.4 工程技术部专职合同管理员负责收集整理各类合同,建立合同统计台帐,并负责
展开阅读全文

开通  VIP会员、SVIP会员  优惠大
下载10份以上建议开通VIP会员
下载20份以上建议开通SVIP会员


开通VIP      成为共赢上传

当前位置:首页 > 包罗万象 > 大杂烩

移动网页_全站_页脚广告1

关于我们      便捷服务       自信AI       AI导航        抽奖活动

©2010-2025 宁波自信网络信息技术有限公司  版权所有

客服电话:0574-28810668  投诉电话:18658249818

gongan.png浙公网安备33021202000488号   

icp.png浙ICP备2021020529号-1  |  浙B2-20240490  

关注我们 :微信公众号    抖音    微博    LOFTER 

客服