收藏 分销(赏)

景观园林成品保护措施.doc

上传人:天**** 文档编号:1968290 上传时间:2024-05-13 格式:DOC 页数:9 大小:90KB 下载积分:6 金币
下载 相关 举报
景观园林成品保护措施.doc_第1页
第1页 / 共9页
景观园林成品保护措施.doc_第2页
第2页 / 共9页


点击查看更多>>
资源描述
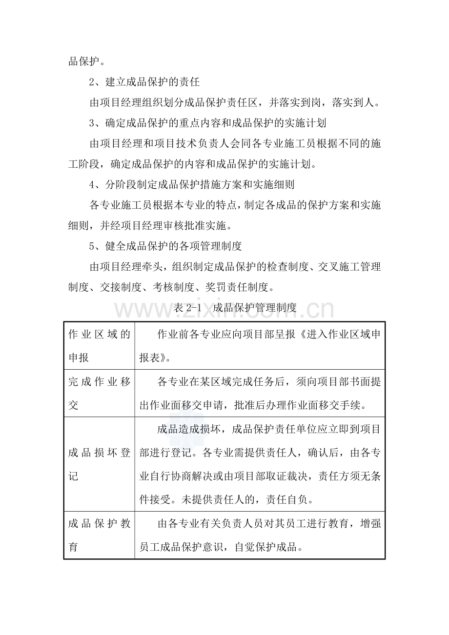
成品保护措施 1.1 成品保护的原则 1、合理安排工序,确定保护方案 在准备工作阶段,由项目经理领导,配合绿化、安装、土建等专业施工员对施工进行统一协调,合理安排工序,加强工种的配合,正确划分施工段,避免因工序不当或工种配合不当造成成品损坏,研究确定成品保护的组织管理方式以及具体的保护方案,对重要构件保护下发作业指导书。 2、建立成品保护责任制,责任到人。派专人负责各专业所属劳务成品保护工作的监督管理。 3、各专业施工员会同各分区的成品保护责任人进行定期的巡回检查,将成品的监护作为项目重要工作进行。 4、加强职工的质量和成品保护教育及成品保护人员岗前教育,树立工人的配合及保护意识,建立各种成品保护临时交接制,做到层层工序有人负责。 5、除在施工现场设标语外,在制成品或设备上贴挂成品保护醒目的警示标志,唤起来往人员的注意。 6、对成品保护不力的单位和个人以及因粗心、漠视或故意破坏工地成品的单位和个人,视不同情况和损失,予以不同程度的处罚。 1.2 成品保护管理制度 1、建立成品保护工作的组织机构 1) 以现场项目经理牵头组织并对成品保护工作负全面责任。 2) 项目部绿化、土建和水电安装施工员负责实施。 3) 各专业承包商主要领导负责自身施工范围内的作业面上的成品保护。 2、建立成品保护的责任 由项目经理组织划分成品保护责任区,并落实到岗,落实到人。 3、确定成品保护的重点内容和成品保护的实施计划 由项目经理和项目技术负责人会同各专业施工员根据不同的施工阶段,确定成品保护的内容和成品保护的实施计划。 4、分阶段制定成品保护措施方案和实施细则 各专业施工员根据本专业的特点,制定各成品的保护方案和实施细则,并经项目经理审核批准实施。 5、健全成品保护的各项管理制度 由项目经理牵头,组织制定成品保护的检查制度、交叉施工管理制度、交接制度、考核制度、奖罚责任制度。 表2-1 成品保护管理制度 作业区域的申报 作业前各专业应向项目部呈报《进入作业区域申报表》。 完成作业移交 各专业在某区域完成任务后,须向项目部书面提出作业面移交申请,批准后办理作业面移交手续。 成品损坏登记 成品造成损坏,成品保护责任单位应立即到项目部进行登记。各专业需提供责任人,确认后,由各专业自行协商解决或由项目部取证裁决,责任方须无条件接受。未提供责任人的,责任自负。 成品保护教育 由各专业有关负责人员对其员工进行教育,增强员工成品保护意识,自觉保护成品。 1.3 成品保护一般措施 表3-1 成品保护一般措施 名称 措 施 内 容 保护 提前保护,以防止成品可能发生的损伤和污染。如在门口推车易碰部位,在小推车车轴的高度钉防护条等。 包裹 成品包裹:防止成品被损伤或污染。如大理石或高级抛光砖贴好后,用立板包裹捆扎;木坐凳易污染变色,油漆前裹纸保护;电气开关、插座、灯具等设备也要包裹,防止施工过程中被污染。 采购物资的包装:防止物资在搬运、贮存至交付过程中受影响而导致质量下降。采购单位在订货时向供应商明确物资包装要求。包装及标志材料不能影响物资质量。对装箱包装的物资,保持物资在箱内相对稳定,有装箱单和相应的技术文件,包装外部必须有明显的产品标识及防护(如防雨、易碎、倾倒、放置方向等)标志 。 覆盖 对于地面成品主要采取覆盖措施,以防止成品损伤。如大理石地面用木板、加气板等覆盖,以防操作人员踩踏和物体磕碰;高级地面用苫布或棉毡覆盖。其它需要防晒、保温养护的项目,也要采取适当的措施覆盖。 封闭 对于混凝土地面工程,施工后可暂时封闭,待达到上人强度并采取保护措施后再开放。 巡逻看护 对已完产品实行全天候的巡逻看护,并实行标色管理,规定进入各个施工区域的人员必须佩戴由总包商颁发的贴上不同颜色标记的胸卡,防止无关人员进入重点、危险区域和不法分子偷盗、破坏行为,确保工程产品的安全。 搬运 物资的采购、使用单位应对其搬运的物资进行保护,保证物资在搬运过程中不被损坏,并保护产品的标识。搬运考虑道路情况、搬运工具、搬运能力与天气情况等。 对容易损坏、易燃、易爆、易变质和有毒的物资,以及业主有特殊要求的物资,物资的采购/使用单位负责人指派人员制订专门的搬运措施,并明确搬运人员的职责。 贮存 贮存物资要有明显标识,做到帐、卡、物相符。对有追溯要求的物资(如钢材、水泥)应做到批号、试验单号、使用部位等清晰可查。必要时(如安全、承压、搬运方便等)应规定堆放高度等。 对有环境(如温度、湿度、通风、清洁、采光、避光、防鼠、防虫等)要求的物资,仓库条件必须符合规定。 对有毒、有害的物资与其它物资分开存放。 对易燃、易爆的物资与助燃物资(如乙炔和氧气)分开存放,且保持规定的距离。 对保质期有要求的物资(如水泥)有明显的保质期标识,做到先进先出,并定期检查质量情况,发现有质量变化时,记录下来,报物资设备现场管理部评价和处置。 1.4 主要施工项目成品保护措施 1、测量定位 定位桩采取桩周围浇灌混凝土固定,搭设保护架,悬挂明显标志以提示,水准引测点设固定点,标志明显,不准堆放材料遮挡。 2、钢筋工程成品保护 钢筋加工制作时,焊接接头冷却时不得接触积水或雨水,以防钢筋成品存在接头隐患。加工成型的钢筋在存放和吊运过程中,选择合理的搁垫点或吊点,以防发生较大变形。 钢筋按图绑扎成型完工后,将多余的钢筋,扎丝及垃圾清理干净。 接地及预埋等焊接不能有咬口、烧伤钢筋现象,梁柱节点等钢筋密集区在钢材加工制作前编制详细的节点绑筋指导书,严禁私自烤弯及割断钢筋。 后道工序模板支设不能随意割断及拆除钢筋。涂刷隔离剂不能污染钢筋,模板支设过程中及时清理作业面的垃圾。钢管、模板堆放时不得直接压在成型钢筋上。 木工支模及安装预埋、混凝土浇筑时,不得随意弯曲、拆除钢筋。 浇筑砼时,地泵管用钢筋蹬架起并放置在跳板上,不允许直接铺放在绑好的钢筋上,以免泵管振动将结构钢筋振动移位。 浇筑砼时,设专人看钢筋,以防钢筋跑位。 3、模板工程成品保护 (1) 表面离层脱皮的胶合大模板不得使用。 (2) 模板支设时不得在承重架和平台模板上集中堆放重物。模板支模成型后及时清理干净板面多余材料。 (4) 安装预留、预埋在支模时配合进行,不得随意在模板上开孔穿管。 (5) 浇混凝土时,不准用振捣棒或扛撬动模板,以防模板变形或松动。 (6) 模板安装成型后派专人保护,并在浇混凝土前检查复核模板安装质量,浇混凝土时水平运输道不得搁置在侧模上。 (7) 采用泵送混凝土时活动泵管不得直接靠压于框架模板上,连接泵管在管路弯折处加强支撑和拉结,以防过大冲击力撞坏模板。 (8) 模板一律采用脱模剂,不得漏刷积液,在钢筋绑扎前涂刷均匀。 4、混凝土工程成品保护 混凝土浇筑完成后将散落在模板上的混凝土清理干净,并按方案要求进行覆盖保护。雨期施工混凝土,按雨期要求进行覆盖保护。 混凝土浇筑后未达到1.2MPa前严禁上人采踏或进行下道工序施工。 混凝土浇筑后,在没有达到设计强度之前严禁集中堆放模板、架料等集中荷载。 结构完成后不得随意开槽打洞,在混凝土浇筑前事先做好预留预埋。 5、砌筑工程保护 1) 砌块进场按要求堆放整齐,运输时轻拿轻放,缺棱掉角的砌块作半砖使用。 2) 墙体一次性砌筑高度不能大于规范要求,砌体完工后按要求进行养护,雨期施工按要求进行覆盖保护。 3) 管道安装及电线敷设,待墙体砌筑砂浆达75%以上设计强度方能开孔开槽。 4) 需预留预埋的管道铁件、门框等需与砌体有机配合。 5) 设备吊装时严禁撞击墙体。 6、防水工程成品保护 底板防水施工时,严禁穿硬底带钉的鞋在上面行走,底板防水施工完毕后,办理交接手续,及时做防水保护层。 防水砼浇筑完毕后,拆模时不得撞动金属止水带和扯破橡塑变形缝止水带,并且对该部分成品采取有针对性的保护措施,办理交接手续。 7、硬质铺装成品保护 硬质铺装完成后,3-5天严禁行人踩踏,对铺装区域拉好护栏做好防护措施。 8、苗木成品保护 1) 对已栽植苗木加强管理,做好养护管理工作。重视各类植物的病虫害防治工作,贯彻“预防为主,综合防治”的方针,依照生物防治、物理防治和化学防治相结合的原则控制各类病虫害的发生。严禁使用对环境有较强污染作用的各类化学杀虫和杀菌药物。应当通过加强养护,增强树势;保护鸟类,利用天敌;把握时机,物理消灭等方法,最大限度地体现人与动物、植物和谐共存的关系。 2) 对材料仓库要经常检查,做到通风、不漏雨、仓库周围排水畅通。 3) 雨天新到苗木要及时苫盖,以防雨水淋湿土球造成散球,不利于成活。 4) 调整施工计划,合理安排种植品种和时机。 5) 抽水设备必须保证绿地内无积水,做好排水防涝工作。 6) 掘苗时要在当天将土球包好,防止洒水浸泡,以免雨水冲刷散坨,成为裸根植株,致使成活率下降。 7) 运输苗木时,运输车辆要准备好蓬布,将下雨时要将苗木土球苫盖,防止雨水冲刷土球,造成根土流失,影响栽植后植株成活。 8) 栽植树木,花卉的地段要做好排水坡度,达到排水顺畅。低洼地段要开设明沟,挖设集水坑备好抽水泵,以便排除积水。 9) 保持支撑牢固,防止大风刮倒、刮歪、树木,及时排清围堰内积水。其中专业理论知识内容包括:保安理论知识、消防业务知识、职业道德、法律常识、保安礼仪、救护知识。作技能训练内容包括:岗位操作指引、勤务技能、消防技能、军事技能。 二.培训的及要求培训目的 安全生产目标责任书 为了进一步落实安全生产责任制,做到“责、权、利”相结合,根据我公司2015年度安全生产目标的内容,现与财务部签订如下安全生产目标: 一、目标值: 1、全年人身死亡事故为零,重伤事故为零,轻伤人数为零。 2、现金安全保管,不发生盗窃事故。 3、每月足额提取安全生产费用,保障安全生产投入资金的到位。 4、安全培训合格率为100%。 二、本单位安全工作上必须做到以下内容: 1、对本单位的安全生产负直接领导责任,必须模范遵守公司的各项安全管理制度,不发布与公司安全管理制度相抵触的指令,严格履行本人的安全职责,确保安全责任制在本单位全面落实,并全力支持安全工作。 2、保证公司各项安全管理制度和管理办法在本单位内全面实施,并自觉接受公司安全部门的监督和管理。 3、在确保安全的前提下组织生产,始终把安全工作放在首位,当“安全与交货期、质量”发生矛盾时,坚持安全第一的原则。 4、参加生产碰头会时,首先汇报本单位的安全生产情况和安全问题落实情况;在安排本单位生产任务时,必须安排安全工作内容,并写入记录。 5、在公司及政府的安全检查中杜绝各类违章现象。 6、组织本部门积极参加安全检查,做到有检查、有整改,记录全。 7、以身作则,不违章指挥、不违章操作。对发现的各类违章现象负有查禁的责任,同时要予以查处。 8、虚心接受员工提出的问题,杜绝不接受或盲目指挥; 9、发生事故,应立即报告主管领导,按照“四不放过”的原则召开事故分析会,提出整改措施和对责任者的处理意见,并填写事故登记表,严禁隐瞒不报或降低对责任者的处罚标准。 10、必须按规定对单位员工进行培训和新员工上岗教育; 11、严格执行公司安全生产十六项禁令,保证本单位所有人员不违章作业。 三、 安全奖惩: 1、对于全年实现安全目标的按照公司生产现场管理规定和工作说明书进行考核奖励;对于未实现安全目标的按照公司规定进行处罚。 2、每月接受主管领导指派人员对安全生产责任状的落
展开阅读全文

开通  VIP会员、SVIP会员  优惠大
下载10份以上建议开通VIP会员
下载20份以上建议开通SVIP会员


开通VIP      成为共赢上传

当前位置:首页 > 包罗万象 > 大杂烩

移动网页_全站_页脚广告1

关于我们      便捷服务       自信AI       AI导航        抽奖活动

©2010-2026 宁波自信网络信息技术有限公司  版权所有

客服电话:0574-28810668  投诉电话:18658249818

gongan.png浙公网安备33021202000488号   

icp.png浙ICP备2021020529号-1  |  浙B2-20240490  

关注我们 :微信公众号    抖音    微博    LOFTER 

客服