收藏 分销(赏)

轻质隔墙施工质量通病防治.doc

上传人:胜**** 文档编号:1961064 上传时间:2024-05-12 格式:DOC 页数:5 大小:77KB 下载积分:10 金币
下载 相关 举报
轻质隔墙施工质量通病防治.doc_第1页
第1页 / 共5页
轻质隔墙施工质量通病防治.doc_第2页
第2页 / 共5页


点击查看更多>>
资源描述
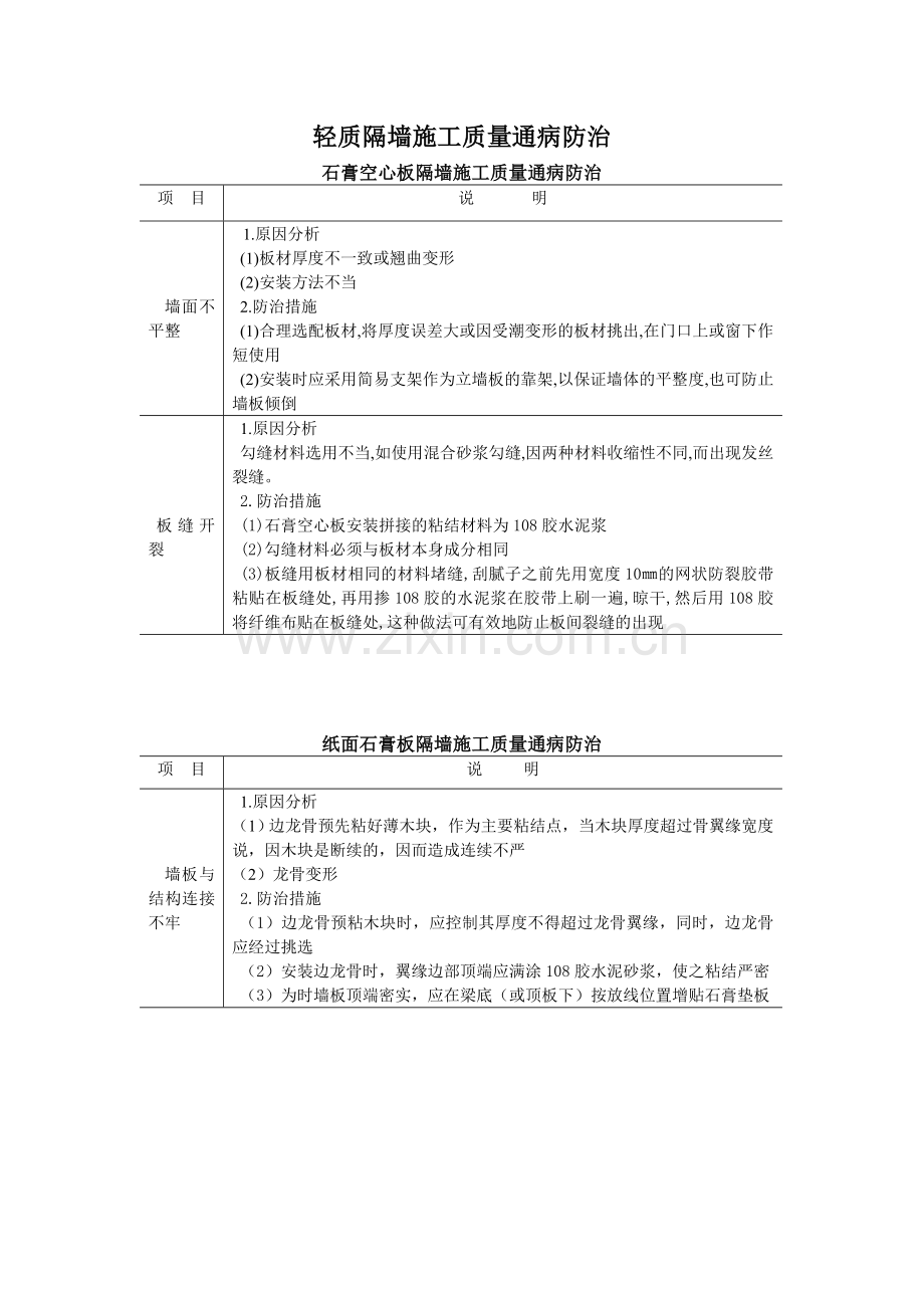
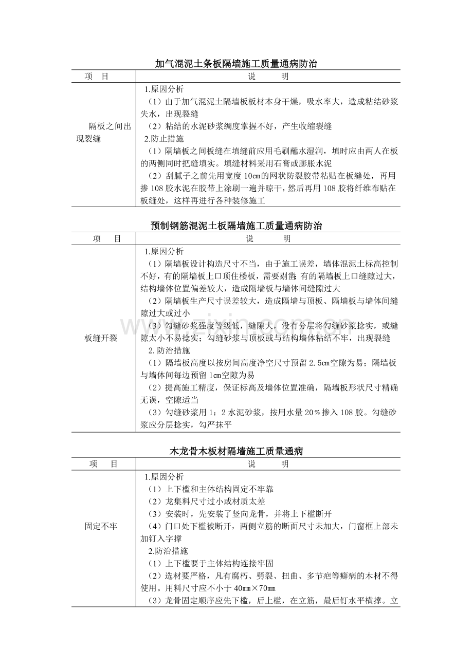
轻质隔墙施工质量通病防治 石膏空心板隔墙施工质量通病防治 项 目 说 明 墙面不平整 1.原因分析 (1)板材厚度不一致或翘曲变形 (2)安装方法不当 2.防治措施 (1)合理选配板材,将厚度误差大或因受潮变形的板材挑出,在门口上或窗下作短使用 (2)安装时应采用简易支架作为立墙板的靠架,以保证墙体的平整度,也可防止墙板倾倒 板缝开裂 1.原因分析 勾缝材料选用不当,如使用混合砂浆勾缝,因两种材料收缩性不同,而出现发丝裂缝。 2.防治措施 (1)石膏空心板安装拼接的粘结材料为108胶水泥浆 (2)勾缝材料必须与板材本身成分相同 (3)板缝用板材相同的材料堵缝,刮腻子之前先用宽度10㎜的网状防裂胶带粘贴在板缝处,再用掺108胶的水泥浆在胶带上刷一遍,晾干,然后用108胶将纤维布贴在板缝处,这种做法可有效地防止板间裂缝的出现 纸面石膏板隔墙施工质量通病防治 项 目 说 明 墙板与结构连接不牢 1.原因分析 (1)边龙骨预先粘好薄木块,作为主要粘结点,当木块厚度超过骨翼缘宽度说,因木块是断续的,因而造成连续不严 (2)龙骨变形 2.防治措施 (1)边龙骨预粘木块时,应控制其厚度不得超过龙骨翼缘,同时,边龙骨应经过挑选 (2)安装边龙骨时,翼缘边部顶端应满涂108胶水泥砂浆,使之粘结严密 (3)为时墙板顶端密实,应在梁底(或顶板下)按放线位置增贴石膏垫板 加气混泥土条板隔墙施工质量通病防治 项 目 说 明 隔板之间出现裂缝 1.原因分析 (1)由于加气混泥土隔墙板板材本身干燥,吸水率大,造成粘结砂浆失水,出现裂缝 (2)粘结的水泥砂浆绸度掌握不好,产生收缩裂缝 2.防止措施 (1)隔墙板之间板缝在填缝前应用毛刷蘸水湿润,填时应由两人在板的两侧同时把缝填实。填缝材料采用石膏或膨胀水泥 (2)刮腻子之前先用宽度10㎝的网状防裂胶带粘贴在板缝处,再用掺108胶水泥在胶带上涂刷一遍并晾干,然后再用108胶将纤维布贴在板缝处,这样再进行各种装修施工 预制钢筋混泥土板隔墙施工质量通病防治 项 目 说 明 板缝开裂 1.原因分析 (1)隔墙板设计构造尺寸不当,由于施工误差,墙体混泥土标高控制不好,有的隔墙板上口顶住楼板,需要剔凿;有的隔墙板上口缝隙过大,结构墙体位置偏差较大,造成隔墙板与墙体间缝隙过大 (2)隔墙板生产尺寸误差较大,造成隔墙与顶板、隔墙板与墙体间缝隙过大或过小 (3)勾缝砂浆强度等级低,缝隙大,没有分层将勾缝砂浆捻实,或缝隙太小不易捻实;勾缝砂浆与顶板或与结构墙体粘结不牢,出现裂缝 2.防治措施 (1)隔墙板高度以按房间高度净空尺寸预留2.5㎝空隙为易;隔墙板与墙体间每边预留1㎝空隙为易 (2)提高施工精度,保证标高及墙体位置准确,隔墙板形状尺寸精确无误,空隙适当 (3)勾缝砂浆用1:2水泥砂浆,按用水量20﹪掺入108胶。勾缝砂浆应分层捻实,勾严抹平 木龙骨木板材隔墙施工质量通病 项 目 说 明 固定不牢 1.原因分析 (1)上下槛和主体结构固定不牢靠 (2)龙集料尺寸过小或材质太差 (3)安装时,先安装了竖向龙骨,并将上下槛断开 (4)门口处下槛被断开,两侧立筋的断面尺寸未加大,门窗框上部未加钉入字撑 2.防治措施 (1)上下槛要于主体结构连接牢固 (2)选材要严格,凡有腐朽、劈裂、扭曲、多节疤等癖病的木材不得使用。用料尺寸应不小于40㎜×70㎜ (3)龙骨固定顺序应先下槛,后上槛,在立筋,最后钉水平横撑。立筋要求垂直,两端顶紧上下槛,用钉斜向钉牢。靠墙立筋与预留木砖的空隙应用木垫垫实并钉牢,以加墙隔墙的整体性 (4)遇有门口时,因下槛在门口处被断开,其两侧应用通天立筋,下脚卧入楼板内嵌实。门窗框上部宜加入字撑 木板条隔墙施工质量通病防治 项 目 说 明 隔墙与结构或门架固定不牢 1.原因分析 (1)上下槛和立体结构固定不牢 (2)龙骨不合设计要求 (3)安装时,施工顺序不正确 (4)门口处下槛被断开后未采取加强措施 2.防治措施 (1)横撑不宜与隔墙立筋垂直,而应倾斜一些,以便调节松紧和钉钉子。其长度应比立筋净空大10~15㎜,两端头按相反方向锯成斜面,以便与立筋连接紧密,增强墙身的整体性和刚度 (2)立筋间距应根据进场板条长度考虑,量材使用,但最大间距不的超过500㎜ (3)上下槛要与主体结构连接固牢。能伸入结构部分应伸入嵌牢 (4)选材符合要求,不得有影响使用的疾病,断面应不小于40㎜×70㎜ (5)正确按施工顺序安装 (6)门口等处应按实际补强,采用加大用料断面,通天立筋卧入楼板锚固等 石膏板隔墙施工质量通病防治 项 目 说 明 板缝开裂 1.原因分析 板缝节点构造不合理,板账缩变形,刚度不足,嵌缝材料选择不当,施工操作及工序安排不合理等,都会引起板缝开裂 2.防治措施 (1)首先应选择合理的节点构造。节点上部做法是:清除缝内杂物,嵌缝腻子填至位置,待腻子初凝时(大约30~40min),再刮一层较稀的腻子,厚度1㎜,随即贴穿孔纸带,纸带贴好后放置一段时间,待水分蒸发后,在纸带上再刮一层腻子,将纸带压住,同时把接缝板面找平。节点下端部做法是:在对头缝中勾嵌缝腻子,用特制工具把主缝勾成明缝,安装时应将多余的胶粘剂及时刮净,保持明缝顺直清晰 (2)为了防止施工水分引起石膏板变形裂缝,墙面应尽量采用贴墙纸或刷涂料的做法 轻钢龙骨石膏板隔断施工质量通病防治 项 目 说 明 结构裂缝 1.原因分析 (1)轻钢龙骨有的出现变形,有的通贯横撑龙骨、支撑卡装得不够,致使整片隔墙骨架没有足够的刚度和强度,受外力碰撞而出现裂缝 (2)隔墙与侧面墙体及顶板相接处,没有粘结50㎜宽玻璃纤维带,只用接缝腻子找平 2.防治措施 (1)将边框龙骨即沿地龙骨、沿顶龙骨、沿墙(柱)龙骨与主体结构固定,固定前先铺垫一层橡胶条或沥清泡沫塑料条。边框龙骨与墙、顶、地固定做法。边框龙骨与主体结构连接采用射钉或电钻打眼安膨胀螺栓 (2)根据设置要求,在沿顶、沿地龙骨上分档画线,按分档位置安装竖龙骨,竖龙骨上端、下端插入沿顶和沿地龙骨的凹槽内,翼缘朝向拟安装罩面板的方向 (3)安装门窗洞口的加强龙骨后,再安装通贯横撑龙骨和支撑卡。通贯横撑龙骨必须与竖向龙骨的冲孔保持在同一水平上,并卡紧牢固,不得松动,这样可将竖向龙骨撑牢,使整片隔墙骨架有足够的刚度和强度 (4)石膏板的安装,两侧买的石膏板应错缝排列,石膏板与龙骨采用十字头自攻螺钉固定,螺钉长度一层石膏板用25㎜,两层石膏板用35㎜ (5)与墙体、顶板接缝处粘结50㎜宽玻璃纤维带在分层刮腻子,以避免出现裂缝 (6)隔墙下端的石膏板不应直接与地面接触,应留有10~15㎜的缝隙,用密封膏嵌严 合同管理制度 1 范围 本标准规定了龙腾公司合同管理工作的管理机构、职责、合同的授权委托、洽谈、承办、会签、订阅、履行和变更、终止及争议处理和合同管理的处罚、奖励; 本标准适用于龙腾公司项目建设期间的各类合同管理工作,厂内各类合同的管理,厂内所属各具法人资格的部门,参照本标准执行。 2 规范性引用 《中华人民共和国合同法》 《龙腾公司合同管理办法》 3 定义、符号、缩略语 无 4 职责 4.1 总经理:龙腾公司经营管理的法定代表人。负责对厂内各类合同管理工作实行统一领导。以法人代表名义或授权委托他人签订各类合法合同,并对电厂负责。 4.2 工程部:是发电厂建设施工安装等工程合同签订管理部门;负责签订管理基建、安装、人工技术的工程合同。 4.3 经营部:是合同签订管理部门,负责管理设备、材料、物资的订购合同。 4.5 合同管理部门履行以下职责: 4.5.1 建立健全合同管理办法并逐步完善规范; 4.5.2 参与合同的洽谈、起草、审查、签约、变更、解除以及合同的签证、公证、调解、诉讼等活动,全程跟踪和检查合同的履行质量; 4.5.3 审查、登记合同对方单位代表资格及单位资质,包括营业执照、经营范围、技术装备、信誉、越区域经营许可等证件及履约能力(必要时要求对方提供担保),检查合同的履行情况; 4.5.4 保管法人代表授权委托书、合同专用章,并按编号归口使用; 4.5.5 建立合同管理台帐,对合同文本资料进行编号统计管理; 4.5.6 组织对法规、制度的学习和贯彻执行,定期向有关领导和部门报告工作; 4.5.7 在总经理领导下,做好合同管理的其他工作, 4.6 工程技术部:专职合同管理员及材料、燃料供应部兼职合同管理员履行以下职责: 4.6.1 在主任领导下,做好本部门负责的各项合同的管理工作,负责保管“法人授权委托书”; 4.6.2 签订合同时,检查对方的有关证件,对合同文本内容依照法规进行检查,检查合同标的数量、金额、日期、地点、质量要求、安全责任、违约责任是否明确,并提出补充及修改意见。重大问题应及时向有关领导报告,提出解决方案; 4.6.3 对专业对口的合同统一编号、登记、建立台帐,分类整理归档。对合同承办部门提供相关法规咨询和日常协作服务工作; 4.6.4 工程技术部专职合同管理员负责收集整理各类合同,建立合同统计台帐,并负责
展开阅读全文

开通  VIP会员、SVIP会员  优惠大
下载10份以上建议开通VIP会员
下载20份以上建议开通SVIP会员


开通VIP      成为共赢上传

当前位置:首页 > 环境建筑 > 其他

移动网页_全站_页脚广告1

关于我们      便捷服务       自信AI       AI导航        抽奖活动

©2010-2025 宁波自信网络信息技术有限公司  版权所有

客服电话:0574-28810668  投诉电话:18658249818

gongan.png浙公网安备33021202000488号   

icp.png浙ICP备2021020529号-1  |  浙B2-20240490  

关注我们 :微信公众号    抖音    微博    LOFTER 

客服