收藏 分销(赏)

工程部工作总结.doc

上传人:精*** 文档编号:1862265 上传时间:2024-05-10 格式:DOC 页数:3 大小:26.50KB 下载积分:5 金币
下载 相关 举报
工程部工作总结.doc_第1页
第1页 / 共3页
工程部工作总结.doc_第2页
第2页 / 共3页


点击查看更多>>
资源描述
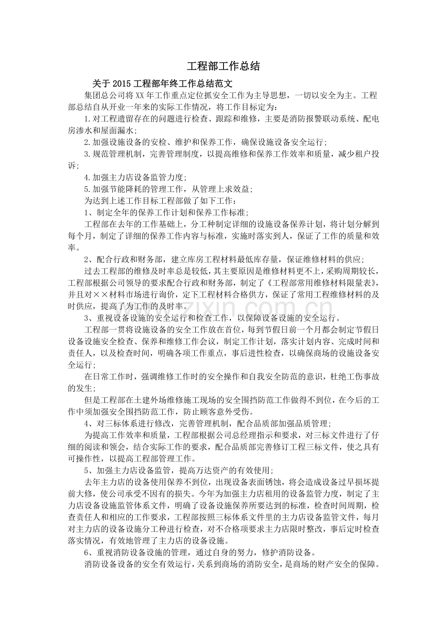
工程部工作总结   关于2015工程部年终工作总结范文   集团总公司将XX年工作重点定位抓安全工作为主导思想,一切以安全为主。工程部总结自从开业一年来的实际工作情况,将工作目标定为:   1.对工程遗留存在的问题进行检查、跟踪和维修,主要是消防报警联动系统、配电房渗水和屋面漏水;   2.加强设施设备的安检、维护和保养工作,确保设施设备安全运行;   3.规范管理机制,完善管理制度,以提高维修和保养工作效率和质量,减少租户投诉;   4.加强主力店设备监管力度;   5.加强节能降耗的管理工作,从管理上求效益;   为达到上述工作目标工程部做了如下工作:   1、制定全年的保养工作计划和保养工作标准;   工程部在去年的工作基础上,分工种制定详细的设施设备保养计划,将计划分解到每个月,制定了详细的保养工作内容与标准,实施时落实到人,保证了工作的质量和效率。   2、配合行政和财务部,建立库房工程材料最低库存量,保证维修材料的供应;   过去工程部的维修及时率总是较低,其主要原因是维修材料更不上,采购周期较长,工程部根据公司领导的要求配合行政和财务部,制定了《工程部常用维修材料限量表》,并且对××材料市场进行询价,定下工程材料合格供方,保证了常用工程维修材料的及时供应,提高了为工作的及时率。   3、重视设备设施的安全运行和检查工作,以保障设备设施的安全运行。   工程部一贯将设施设备的安全工作放在首位,每到节假日前一个月都会制定节假日设备设施安全检查、保养和维修工作会议,制定工作计划,落实计划内容、完成时间和责任人,以及检查时间,明确各项工作重点,事后进性检查,以确保商场的设施设备安全运行;   在日常工作时,强调维修工作时的安全操作和自我安全防范的意识,杜绝工伤事故的发生;   但是工程部在土建外场维修施工现场的安全围挡防范工作做得不到位,在今后的工作中须加强安全围挡防范工作,防止顾客意外受伤。   4、对三标体系进行修改,完善管理机制,配合品质部加强品质管理;   为提高工作效率和质量,工程部根据公司总经理指示和要求,对三标文件进行了仔细的阅读和领会,结合实际工作的要求,配合品质部完善修订工程三标文件,使之具有可操作性,以提高工程部管理工作。   5、加强主力店设备监管,提高万达资产的有效使用;   去年主力店的设备使用保养不到位,出现设备表面锈蚀,将会造成设备过早损坏提前大修,使公司承受不因有的损失。今年为加强主力店租用的设备监管力度,制定了主力店设备设施监管体系文件,明确了设备设施保养所要达到的标准,检查时间周期,检查责任人和相应的工作要求,工程部按照三标体系文件里的主力店设备监管文件,每月对主力店的设备设施分工种进行检查,对不合格项要求主力店限时整改,事后定时检查落实情况,有效地管理了主力店的设备设施。   6、重视消防设备设施的管理,通过自身的努力,修护消防设备。   消防设备设备的安全有效运行,关系到商场的消防安全,是商场的财产安全的保障。工程部从商场的消防设施设备安装时就非常重视这项工作,招聘了具有消防安装经验的弱电技工,全程跟踪该项工程,具体了解和熟悉整个线路的布置与调试情况,为今后处理消防设施设备的故障打好基础。由于工程安装调试时间紧,不可避免出现各种各样的问题。工程部弱电团队对消防报警联动系统进行全面的检查,一一列出每个报警探头,联动设备的地址码和逻辑关系,逐点进行测试,查出问题。进行维修,消除故障,使消防报警联动系统和消防给水系统完好率保持在95%以上,消防报警探头无故障率保持在98%以上。   7、加强内部管理,提高工作效率;   工程部为了提高工作效力对内部管理作了以下要求:   l班长负责接听保修电话,安排技工日常维修和设备的保养工作,负责处理日常维修出现的各类问题;   l工程部工程师每周两次对所管辖的机房和楼层机房内的设备设施进行巡视检查,对发现的问题通知责任人限时整改;   l工程部经理每天检查日常维修工作的完成情况,并每周对所有的设备设施进行一次检查,对发现的问题要求工程师限时整改,一周内回访限时整改的机房设备设施,检查整改落实情况;   l每月定期对技工的工作进行绩效考核,以提高技工的工作效率和服务质量;   8、严格控制设备的运行,力求节能降耗;   在节能方面,今年的主要工作是加强设备的保养,控制设备的运行时间和参数,以及环境的要求,以达到节能降耗的目的。   9、加强广场内外装饰面的维修工作,以保证广场良好的形象品质;   由于广场人流量大,以及路面设计等因素,地面损坏率较高,如不及时加强维修工作,整个广场内外形象很差,严重损坏万达广场的声誉,为保障维修工作的及时,工程部安排专人每天不间断地检查和维修。   10、配合项目公司完成遗留问题,以及德克德家的工程建设和验收工作;   ××万达广场交接时预留三百多项主要遗留工程问题,通过一年的整改,去年底还有11项重要预留问题没有得到有效地解决,今年工程部配合项目公司主要解决了外广场盲道改造,电梯机房加装空调的改造项目,目前正在配合改造的项目有:沿河餐饮路面的改造工程,高低压配电室电缆地沟渗水的维修工作,地下停车场地面维修工作。   11、配合施工单位对广场设施设备进行维修;   ××万达广场是万达开发的第三代店,面积大,距离长,施工材料使用了新型复合材料,在前期施工期间,由于施工时间的急促,施工工艺的控制不到位,在交付使用后出现了许多的工程问题,工程部积极的主动工作,一方面在自己有条件能维修的情况下及时主动维修,减少问题的扩大。另一方面联系施工单位前来维修,督促和配合施工单位,并检查其维修情况和质量。   12、配合营运部搞好多种经营;   每到周末和节假日是工程部最忙的时候,工程部除了要及时解决完成客服的报修工作,还要积极配合营运部搞好多种经营户的接电接水,以及其他工作,只要电话打过来,有求必应;   13、加强培训工作,组织员工参加团队活动,增加团队精神和凝聚力;   a)组织员工参加文艺活动和各项活动文体活动;   b)组织技工学习公司月刊,了解万达企业文化;   c)不定期给员工进行技术培训,提高员工的技术水平;   XX年工作亮点   通过弱电班组的团队努力修复了消防报警联动系统中存在的大量问题,使消防报警联动系统工作正常,并在总部的消防检查中未发现重要问题,被总部领导评为万达广场消防报警联动系统性能维护地最好的单位之一。   XX年工作计划   1、加强工程部内部管理,落实各岗位工作责任制,提高工作效率;   2、根据实际情况修改业务流程及体系,强化管理控制,规范作业程序和标准,固化管理机制;   3、每月对技工进行工作考评,提高技工的服务质量;   4、配合空调节能改造工作,做好运行管理,力求达到预期的节能效果。   5、通过对广场的硬件设施的优化改造,提升广场硬件设施的品质;   6、定期对技工进行企业文化和技术培训。   7、组织技工参加公司的各项活动,做好团队建设工作
展开阅读全文

开通  VIP会员、SVIP会员  优惠大
下载10份以上建议开通VIP会员
下载20份以上建议开通SVIP会员


开通VIP      成为共赢上传

当前位置:首页 > 应用文书 > 报告/总结

移动网页_全站_页脚广告1

关于我们      便捷服务       自信AI       AI导航        抽奖活动

©2010-2025 宁波自信网络信息技术有限公司  版权所有

客服电话:0574-28810668  投诉电话:18658249818

gongan.png浙公网安备33021202000488号   

icp.png浙ICP备2021020529号-1  |  浙B2-20240490  

关注我们 :微信公众号    抖音    微博    LOFTER 

客服