收藏 分销(赏)

国珍松花粉奖金制度.doc

上传人:胜**** 文档编号:1753043 上传时间:2024-05-08 格式:DOC 页数:3 大小:38.50KB 下载积分:10 金币
下载 相关 举报
国珍松花粉奖金制度.doc_第1页
第1页 / 共3页
国珍松花粉奖金制度.doc_第2页
第2页 / 共3页


点击查看更多>>
资源描述
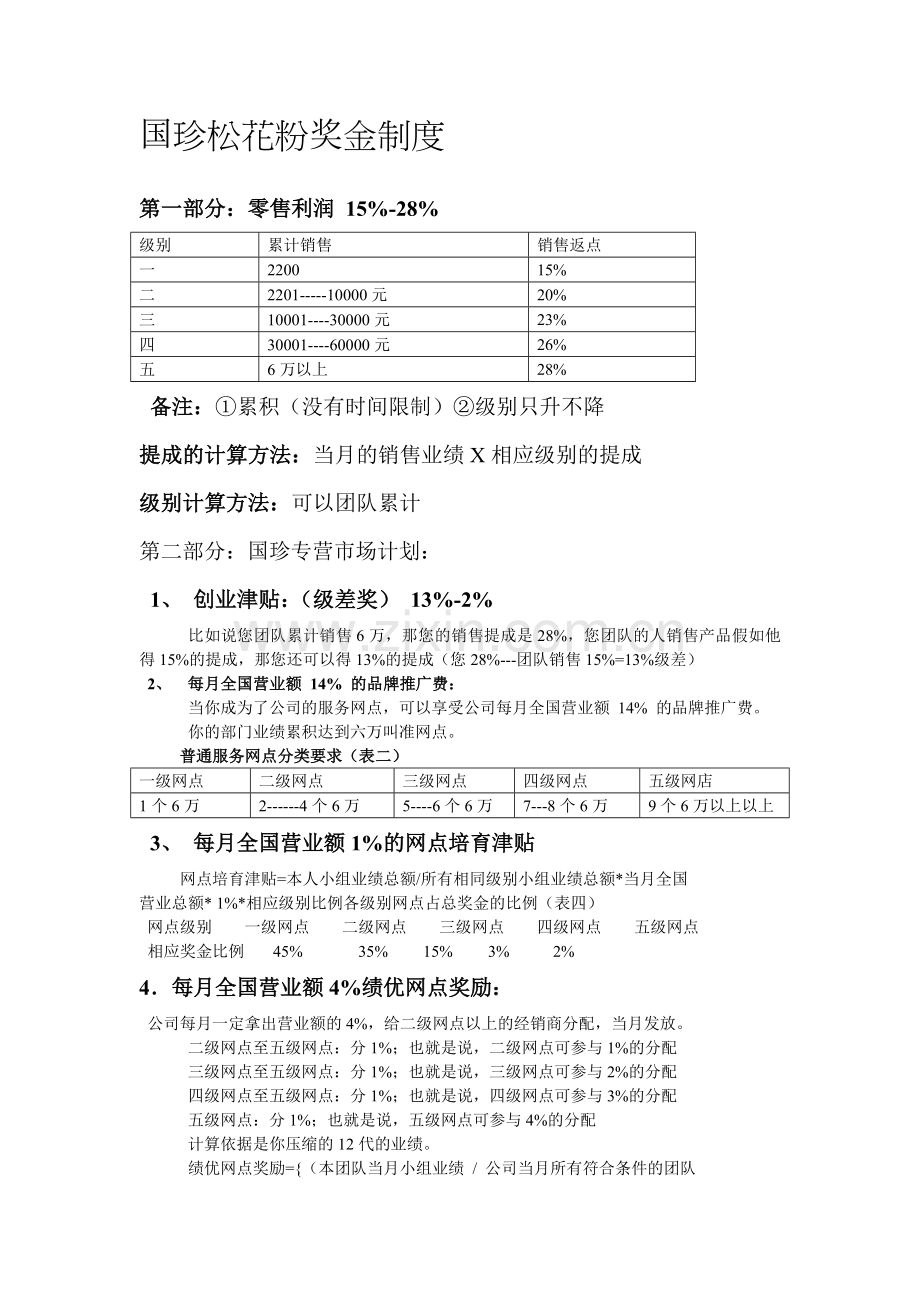
国珍松花粉奖金制度 第一部分:零售利润 15%-28% 级别 累计销售 销售返点 一 2200 15% 二 2201-----10000元 20% 三 10001----30000元 23% 四 30001----60000元 26% 五 6万以上 28% 备注:①累积(没有时间限制)②级别只升不降 提成的计算方法:当月的销售业绩X相应级别的提成 级别计算方法:可以团队累计 第二部分:国珍专营市场计划: 1、 创业津贴:(级差奖) 13%-2% 比如说您团队累计销售6万,那您的销售提成是28%,您团队的人销售产品假如他得15%的提成,那您还可以得13%的提成(您28%---团队销售15%=13%级差) 2、 每月全国营业额 14% 的品牌推广费: 当你成为了公司的服务网点,可以享受公司每月全国营业额 14% 的品牌推广费。 你的部门业绩累积达到六万叫准网点。 普通服务网点分类要求(表二) 一级网点 二级网点 三级网点 四级网点 五级网店 1个6万 2------4个6万 5----6个6万 7---8个6万 9个6万以上以上 3、 每月全国营业额1%的网点培育津贴 网点培育津贴=本人小组业绩总额/所有相同级别小组业绩总额*当月全国 营业总额* 1%*相应级别比例各级别网点占总奖金的比例(表四) 网点级别 一级网点 二级网点 三级网点 四级网点 五级网点 相应奖金比例 45% 35% 15% 3% 2% 4.每月全国营业额4%绩优网点奖励: 公司每月一定拿出营业额的4%,给二级网点以上的经销商分配,当月发放。 二级网点至五级网点:分1%;也就是说,二级网点可参与1%的分配 三级网点至五级网点:分1%;也就是说,三级网点可参与2%的分配 四级网点至五级网点:分1%;也就是说,四级网点可参与3%的分配 五级网点:分1%;也就是说,五级网点可参与4%的分配 计算依据是你压缩的12代的业绩。 绩优网点奖励={(本团队当月小组业绩 / 公司当月所有符合条件的团队 小组业绩)*50%+(当月本团队及格部门业绩总额 / 公司当月所有符合条件 团队的及格部门业绩总额)*50%}*公司当月全国营业额*基金比例 5.每月全国营业额1%星级服务网点奖励 当您培养出至少一个或以上的五级网点的经销商,公司每月拿出全国总 营业额的1%奖励给星级经销商。您培养得五级网点越多,您得到的星级分 红越高。五星级服务网点是公司的最高级别。 星级网点奖励考核标准(表五) 标准 一星 二星 二星 四星 五星 直接开发的五级网点当月合格数量 1-2 3-4 5-6 7-8 9 星级网点当月销售定额=> 当月网点负责人自销定额=> 2000 选择新时代的四大重要因素 1:国家军工企业,国资委直属企业,做的有保障,不用担心以后公司不干。 2:中国唯一国家直销企业,国家支持民族企业。 3:天然养生药食同源产品,无法超越的产品。 4:制度人性化,累积不归零,总有一天能达到。 直销成功的6大众要因素 1:稳固好的公司2:独特的产品3:完善好的系统4:付出和有经验的领导人 5:听话照做6:坚持到底 苗木供应合同书 甲方: 乙方:周至县哑柏镇绿星苗圃 经甲乙双方协商同意,  (以下简称甲方)从周至县哑柏镇绿星苗圃(以下简称乙方)购买银杏苗木,(用于渭政办发[2010]205号文件,渭南市区绿化),并就相关事宜达成以下协议: 一、 苗木数量: 二、 苗木规格:胸径15cm以上,主干通直,树头完整,枝条匀称、丰满,无病虫害,树形美观。 三、 苗木价格:每株计人民币 四、 该价格包括:苗木费、挖掘费、包装费、装车费、拉运费五项。合计人民币( ) 五、 付款方式:任务完成后,10日内一次付清。 六、 有关事项: 1、 土球规格:苗木所带土球直径1.2米以上,厚度60cm以上,卸车前完整不破裂。 2、 包装规格:土球包装腰带无间隙宽度12cm以上,纵扎草绳间隙在2cm以下。绳杆高度40cm,缠冠高度2米。 3、 所有苗木必须是播种培育,均为本苗圃苗木,严禁从外省、外地调动,由此产生的不良后果,由乙方负责。 4、 乙方必须按照甲方时间、地点、数量要求按时送苗。(送苗地点,渭南市城区)并保证我县任务完成居全市前三名。 5、 苗木结算数量以接收方接收单上的数据为准,因不符合合同条款中苗木规格要求的,接收方拒绝接收的苗木由乙方自行处理。 六、本合同未尽事宜,甲乙双方同意协商解决。 七、合同条款违约,造成经济损失,由造成损失方全额赔偿。 八、本合同一式两份,甲乙双方各执一份,自签字盖章之日起生效 二0一0年十二月
展开阅读全文

开通  VIP会员、SVIP会员  优惠大
下载10份以上建议开通VIP会员
下载20份以上建议开通SVIP会员


开通VIP      成为共赢上传

当前位置:首页 > 包罗万象 > 大杂烩

移动网页_全站_页脚广告1

关于我们      便捷服务       自信AI       AI导航        抽奖活动

©2010-2026 宁波自信网络信息技术有限公司  版权所有

客服电话:0574-28810668  投诉电话:18658249818

gongan.png浙公网安备33021202000488号   

icp.png浙ICP备2021020529号-1  |  浙B2-20240490  

关注我们 :微信公众号    抖音    微博    LOFTER 

客服