收藏 分销(赏)

农业政策学复习重点.pdf

上传人:w****g 文档编号:1472025 上传时间:2024-04-28 格式:PDF 页数:32 大小:417.32KB 下载积分:12 金币
下载 相关 举报
农业政策学复习重点.pdf_第1页
第1页 / 共32页
农业政策学复习重点.pdf_第2页
第2页 / 共32页


点击查看更多>>
资源描述
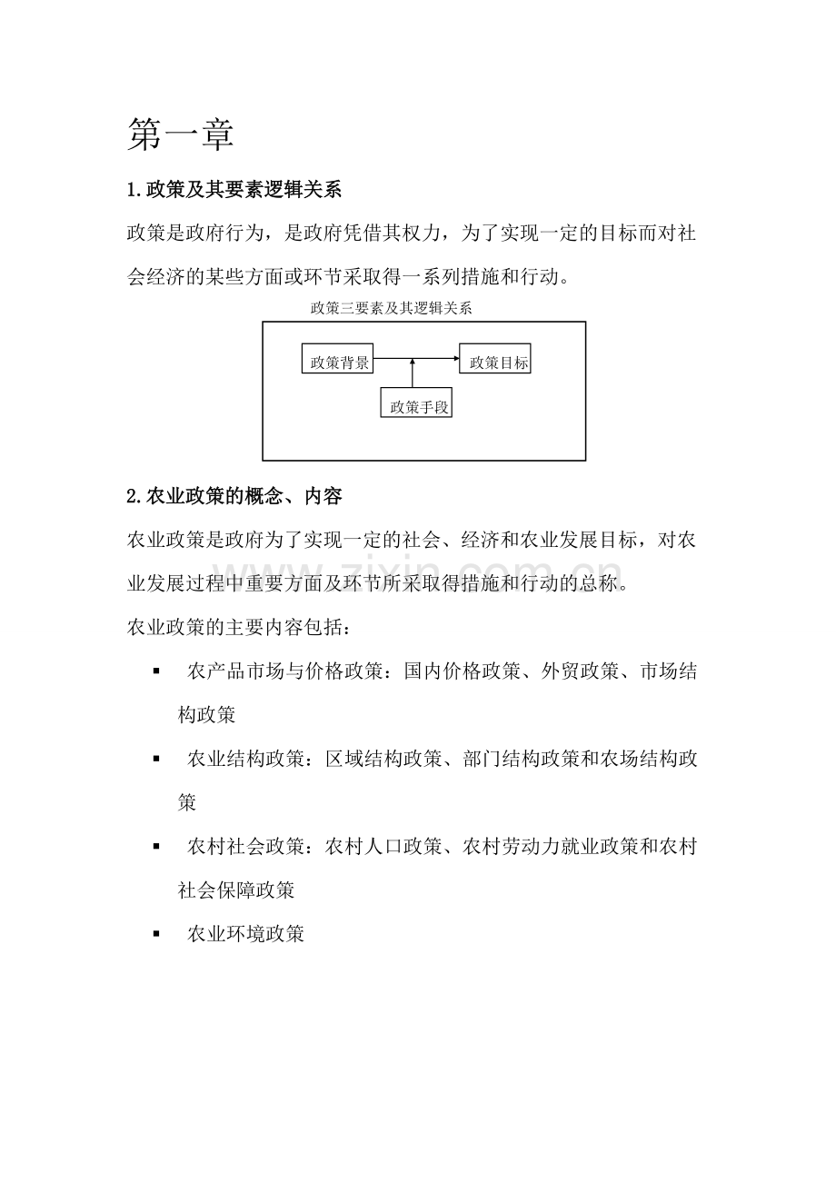
第一章1.1.政策及其要素逻辑关系政策及其要素逻辑关系政策是政府行为,是政府凭借其权力,为了实现一定的目标而对社会经济的某些方面或环节采取得一系列措施和行动。2.2.农业政策的概念、内容农业政策的概念、内容农业政策是政府为了实现一定的社会、经济和农业发展目标,对农业发展过程中重要方面及环节所采取得措施和行动的总称。农业政策的主要内容包括:农产品市场与价格政策:国内价格政策、外贸政策、市场结构政策 农业结构政策:区域结构政策、部门结构政策和农场结构政策 农村社会政策:农村人口政策、农村劳动力就业政策和农村社会保障政策 农业环境政策政策背景政策目标政策手段政策三要素及其逻辑关系第二章1.1.什么是农业政策背景分析,有哪些方法?什么是农业政策背景分析,有哪些方法?农业政策背景分析是指对农业经济发展各个方面的现状、形成这种现状的历史演变过程以及各个主要影响因素的分析。农业政策背景分析的方法1、实证研究的方法2、历史分析方法3、结构分析方法4、模型分析方法2.2.农业政策背景分析的程序是什么?农业政策背景分析的程序是什么?选题;收集资料;分析研究;形成研究报告3.3.对某一农产品市场分析应主要考虑哪几个方面?对某一农产品市场分析应主要考虑哪几个方面?消费需求分析消费需求分析:人均消费量分析,消费支出结构分析,需求弹性分析,消费量地区差异分析,供求平衡表分析生产供给分析生产供给分析:产量变化过程及原因分析,人均占有量分析,产量地区差异分析,成本及地区差异分析对外贸易状况分析:对外贸易状况分析:某一农产品在外贸中的地位分析,进出口数量变化及原因分析,进出口结构分析,进口来源与出口去向分析价格分析:价格分析:价格种类,各种价格变化情况及原因分析,价格比较分析,价格波动分析营销状况分析:营销状况分析:营销渠道分析,营销组织分析,营销设施分析政府现行政策分析:政府现行政策分析:政府现行政策措施描述,政府现行政策措施效果评价第三章1.1.什么是农业政策目标?有什么基本特征?什么是农业政策目标?有什么基本特征?农业政策目标是政府通过农业政策的实施所要达到的一种理想状态或结果,它是农业政策的出发点和归宿。基本特征:1、层次性 2、时序变化性 3、相关性 相互促进关系:即一项农业政策目标的实现有助于另一项农业政策目标的实现。相互冲突关系:即一项农业政策目标的实现有碍于另一项农业政策目标的实现。相互独立关系:即一项农业政策目标的实现与另一项农业政策目标的实现无关。4、量化特征2.2.发展中国家与发达国家农业政策目标体系特点有哪些?发展中国家与发达国家农业政策目标体系特点有哪些?发达国家农业政策目标体系及特点1、农业政策目标体系:提高并稳定农民收入,保证农民具有满意公平的生活水平;保证食物安全;稳定农产品市场 扩大农产品贸易 促进环境保护2、农业政策目标体系的特点 保护农业生产者的利益占据中心地位 较为强调农产品供给的质量 非常注重农业环境保护发展中国家农业政策目标体系及特点1、农业政策目标体系 确保粮食安全 提高农民收入 稳定生产者价格及消费者价格 扩大农产品出口,减少进口 为工业化提供资源与积累2、农业政策目标体系的特点 特别倾向于照顾城市消费者的利益 特别强调农产品供给的数量 农产品出口换取外汇的重要性比较突出3.粮食安全的概念及判定方法,如何提高粮食安全水平粮食安全的概念及判定方法,如何提高粮食安全水平概念:所有的人在任何时间,都能够买得到和买得起足够、安全和营养的食物,以满足活跃、健康生活所需的饮食需求和消费偏好。粮食安全包括以下几个方面的内容:数量方面:总量上要足够,时间上要持续,地点上要够得着,即涉及到生产、储备和运输。质量方面:要有营养、卫生安全,要满足消费者的偏好。经济可获得性:要人人买得起。这隐含着对价格和收入方面的要求。粮食安全的最终目的:活跃、健康的生活。判定方法 粮食总产量波动系数Vt=(Yt-Yt*)/Yt*其中:Vt 为粮食总产量波动系数Yt 为 t 年的实际粮食产量Yt*为 t 年的粮食趋势产量Vt 的绝对值越大,粮食安全水平越低;Vt 的绝对值越小,粮食安全水平越高。粮食自给率一般而言:自给率越高,粮食安全水平越高自给率越低,粮食安全水平越低较高的自给水平只是实现粮食安全的必要条件,而非充分条件粮食储备率粮食储备率粮食储备量/总消费量 X100FAO 关于粮食储备的定义:粮食储备(粮食结转储备):是指在新的作物年度开始时,可从上一年度收获的作物中得到(包括进口)的粮食储备量。周转储备(商业储备):是保证从产地或从进口地平稳顺利、连续不断地得到供应并周转到加工厂、最后到达消费者手中的储备。后备储备:是一个国家除去周转储备和完全用于战略目的而进行的储备以外的全部粮食储备。FAO70 年代提出一个确保粮食安全的最低储备水平:储备率:1718其中:周转储备 12,后备储备 56。粮食安全系数:对粮食安全水平的整体判断粮食安全系数是对一个国家各项粮食安全指标进行加权平均后得到的综合评分值,可反映一个国家粮食安全的总体水平。各个指标加权平均解决中国粮食问题的主要对策解决中国粮食问题的主要对策实行世界上最严格的耕地保护制度 加强农业基础设施建设 大力采用先进科学技术 完善我国农业技术推广体系 积极推进并完善农民直接补贴政策 完善农业保险制度完善粮食市场宏观调控体系引导消费,减少产后损失适当利用进口 5.5.判定收入分配差异程度的方法有哪些?判定收入分配差异程度的方法有哪些?最高收入组与最低收入组平均收入的比值;洛伦茨曲线 基尼系数法:具体计算方法有三种:逐户法 分组法 积分法经济学家钱纳利提出的标准:基尼系数 收入差异程度0.2-0.35 相对平均0.35-0.5 合理0.5-0.7 高度不平均中国国家统计局提出的标准:基尼系数 收入差异程度小于 0.2 高度平均0.2-0.3 相对平均0.3-0.4 比较合理第四章1.1.农产品市场与价格政策有哪些农产品市场与价格政策有哪些政策措施政策措施2.2.限价政策的目的和作用效果是什么?限价政策的目的和作用效果是什么?目的:使农产品价格低廉并且稳定作用效果:农产品市场与价格政策价格政策国内价格政策限价政策支持价格政策稳定价格政策补贴政策限量政策对外贸易政策进口关税出口关税进口补贴出口补贴进口限额技术性与行政性管理限制措施市场结构政策市场管制措施提高市场透明度措施改善市场技术和物理设施措施在采取限价措施且限定价格为 P0 时,会发生以下作用效果:(1)供给量将减少,从 Qc 减为 Q1,而需求量将增加,从 QC 增至Q2,市场出现了供不应求现象,供求差额为 Q2 Q1,(2)如果政府采取进口的办法来填补国内供给缺口,则:进口量为 Q2Q1。如果世界市场价格 PW 高于限价 P0,则国家需要进行补贴,补贴额(不考虑营销费用)为(PWP0)(Q2Q1)国内农民的收入减少,减少额为面积 PCP0AE;消费者受益(消费量增加、支付价格降低),增加额为 PCP0BE。(3)如果政府采取定量配给措施来实现供求平衡,即对消费者按国内可获供给量 Q1 进行定量分配,则:农民收入减少,减少数量同(2);消费者有得有失,得:支付价格降低,失:消费数量减少。(4)如果政府采取强制性收购的办法(使生产者被迫将生产规模扩大到 Q2)来实现供求平衡,则:农民收入损失程度加大,(PCP0AE 加上 ABC)消费者受益,数量与(2)相同。在实际生活中,上述三种平衡市场的办法经常同时并用在采用定量配给措施并当配给数量小于 QC 时,消费者有得有失当配给量大于 QC 以及采用进口和强制性收购措施时,消费者只受益而无损对于生产者来说,在任一情况下,均受损失限价政策是一种对生产者不利而对消费者有利的市场政策措施3.3.支持价格政策的目的、作用效果和实施的前提条件是什么?支持价格政策的目的、作用效果和实施的前提条件是什么?目的 保证农民收入稳定农产品市场作用效果(1)当支持价格水平高于市场均衡价格时的作用效果:造成结构性过剩(数量为 Q2-Q1)农民获益(净收入增加量为 PiPcEE)消费者受到不利影响(消费数量减少、支出价格提高)政府要付出财政补贴,以处理过剩问题(2)当支持价格水平低于市场均衡价格时的作用效果A 市场波动为收敛型波动(供给价格弹性小于需求价格弹性)支持价格 P0 具有如下作用:防止价格过低对生产者的不利影响 促进供给与需求尽快达到均衡点B 市场波动为循环型波动(供给价格弹性等于需求价格弹性)支持价格 P0 具有如下作用:缩小市场价格波动的幅度 保护生产者的利益C 市场波动为扩散型波动(供给价格弹性大于需求价格弹性)支持价格 P0 具有如下作用:阻止了价格波动幅度扩大 保护了生产者利益实行支持价格政策的前提条件实行支持价格政策的前提条件 必须实施必要的贸易保护措施,从而使得实施支持价格政策所带来的好处只为国内生产者所得;农产品需求的价格弹性要很小;支持价格与出口价格(或与农产品降级使用所获得到价格)之差不应太大;4.4.稳定价格的措施有哪几种?这些措施各适用于什么条件?稳定价格的措施有哪几种?这些措施各适用于什么条件?5.5.限量政策限量政策对生产要素投入量的限制(上、下限)对市场供给量的限制(上、下限)对消费量的限制(上、下限)1、对生产要素投入量的限制上限限制:农产品过剩的发达国家采用较多下限限制:农产品供给不足国家较多采用2、对市场供给量的限制(1)上限限制作用效果:价格升高,需求价格弹性越小,价格升高幅度越大,农民收入增加(当需求价格弹性小于 1 时)(2)下限限制 我国对粮食实行定购政策,就是对供给量实行下限限制的一个实例3、对消费量的限制(1)上限限制作用效果:均衡价格下降,供给的价格弹性越小,下降幅度越大实例:对食品实行定量配给制度(2)下限限制下限限制通常是对中间消费量的限制对最终消费量一般没有下限限制。6.6.补贴农产品的目的是什么?在实践中有哪些因素制约着目的的实补贴农产品的目的是什么?在实践中有哪些因素制约着目的的实现程度?现程度?目的:降低农业生产成本、增加农产品产量对农用品补贴效果的影响因素;补贴方式 流通渠道 分配方式7.7.对生产者补贴分为哪几类?差价补贴的作用原理、作用效果及适对生产者补贴分为哪几类?差价补贴的作用原理、作用效果及适用条件是什么?用条件是什么?差价补贴概念:政府每年定出一个目标价格,其高于市场价格,农民每出售一个单位的农产品,便相应地从国家获得一笔补贴,其为目标价格与市场价格之差。补贴方式:第一种:按原计税面积对农民进行粮食直接补贴(如安徽、黑龙江等省);第二种:按实际种植面积对农民进行直接补贴;第三种:按第二轮土地承包面积对农民进行直接补贴(如辽宁省);第四种:按农户向国有粮食收购企业交售的商品粮数量进行补贴作用效果 均衡数量增加,均衡价格降低;来自国外的供给减少;来自国内的供给量增加,且自给率提高;农民的收入提高;生产者价格几乎完全稳定。我国对农民的直接补贴有哪几种类型?存在什么问题?如何完善?我国对农民的直接补贴有哪几种类型?存在什么问题?如何完善?差价补贴,限额补贴,消减限额补贴中国对农民直接补贴需要解决的问题其一,尽量减少中间环节,避免政府对农民的直接补贴被截留或挪用。这些年,一些地方拨付给农民的征地补偿款被层层截留、挪用,导致干群关系紧张的诸多事例,就是前车之鉴。笔者以为对农民进行直接补贴,可以借鉴前些年为解决拖欠教师工资问题而采取的通过银行直接发放教师工资的办法,这样做不仅可以确保农民真正得到实惠,也有利于降低行政成本。退一步讲,即使暂时无法实现通过银行直接对农民进行补贴,也应该加强对农民“直补”的监督检查,把钱发到农民手里。其二,对农民进行直接补贴,不应附加任何条件,剥夺农民的生产自主权。国家之所以实行对农民的直接补贴政策,最终目的还在于要营造良好的农业宏观发展环境,而不是取代市场对农业的调节作用。政府鼓励农民种植什么、限制农民种植什么,完全可以通过对不同的农产品实行不同的补贴标准来实现,用行政命令“逼农致富”的做法已经被实践证明是错误的。其三,对农民进行“直补”不能取代国家给予农民的其他方面的优惠。对农业而言,“直补”并不能解决所有问题,在农业科技、农业环保等领域,农民仍然需要国家的大力扶持。而且,如果因为对农民进行了直接补贴就取消农民在其他方面享受的优惠政策,则“直补”也将难以达到预期效果。8.8.食品补贴有哪几类?食品补贴有哪几类?9.9.进口关税包括哪几种?进口关税包括哪几种?从量关税、从值关税、调节关税、差价关税1、从量关税定义:从量关税(specific duty/specific tariff)是以货物的计量单位(重量、数量、体积)为计征标准而计算征收的一种关税。(2)作用效果 均衡数量减少,均衡价格升高;国内供给增加,国内供给价格弹性越大,增幅越大;国外供给降低,国外供给价格弹性越大,降幅越大;自给率提高,且当需求价格弹性和国内供给价格弹性越大,效果越好;农民收入增加,且当需求价格弹性和国内供给价格弹性越小,效果越好2、从值关税(1)概念(2)作用效果同从量关税3、调节关税(1)概念(2)作用效果同从量关税4、差价关税(撇油关税)(1)概念:当某种商品的进口价格低于国内价格时,为保护国内生产和国内市场,按两者间价格差额征收的进口关税(2)作用效果 提高国内农产品自给水平;增加农民收入 稳定价格(3)前提条件所定的国内市场的目标价格应高于国外市场价格,并且必须低于 Sd与 D 的交点;国外市场必须很大;产品的标准等级的到岸价格必须较易确定。10.10.实行出口关税的目的是什么?出口关税有哪几种形式?实行出口关税的目的是什么?出口关税有哪几种形式?目的:限制某种产品外流,避免由此引起的国内价格波动;保护国内某种稀缺资源从量关税;从值关税;调节关税;差价关税11.11.出口补贴有哪几种形式?出口补贴有哪几种形式?出口差价补贴;退还增值税;统包补贴12.12.进口限额作用原理和效果进口限额作用原理和效果1、作用原理:国内生产者以消费者的损失为代价,也以国外供给者的损失为代价而获得好处,只要国内需求中有相当一部分是通过进口来满足的,就可以借助进口限额政策来提高农产品自给率,提高农民收入及稳定价格。2、作用效果 提高农产品自给率,国内供给和需求的价格弹性越大,效果越好;提高农民收入,国内供给和需求的价格弹性越小,效果越好;稳定价格(理论上可行,但实际中难以实现)13.13.什么是市场结构政策?包括哪几种具体的政策措施?什么是市场结构政策?包括哪几种具体的政策措施?市场结构政策是指那些不直接制约价格,而是制约市场各方的竞争关系,影响市场透明度,关系到市场的组织与技术设施,旨在提高市场运行效率的各种政策措施。市场管制措施;提高市场透明度措施;改善市场技术设施措施。市场管制措施;提高市场透明度措施;改善市场技术设施措施。市场管制措施表现为垄断措施与反垄断措施 垄断措施是计划经济国家经常采用的措施,其目的为:体现国民经济的计划特征 有效地冻结价格 平均分配稀缺产品 垄断措施可能产生的负作用:经营部门经营效率较低 供求关系的变化不能得到及时反映,导致供求失衡 反垄断措施具体表现为制定、执行反垄断法改善市场透明度的具体措施改善市场透明度的具体措施 实行质量分等定级 实行产品标识管理 举办有组织的市场活动 进行市场行情通报 进行市场研究与预测14.14.市场透明度的含义、重要性以及提高市场透明度的措施是什么?市场透明度的含义、重要性以及提高市场透明度的措施是什么?市场透明度是指市场活动参加者对于市场行情,既对供求数量、质量和价格的了解程度。市场透明度的重要性 对生产者来讲,较好的市场透明度是其利润最大化的重要前提条件;对消费者来讲,一个好的市场透明度是消费者的需求得到最充分满足的必要条件;对营销者来讲,一个好的市场透明度是实现利润最大化的前提条件;对国家行政管理机关而言,市场透明度对实行高效的市场管理具有十分重要的意义。改善市场透明度的具体措施改善市场透明度的具体措施 实行质量分等定级 实行产品标识管理 举办有组织的市场活动 进行市场行情通报 进行市场研究与预测15.农业保护水平的概念,测度方法农业保护水平的概念,测度方法农业保护水平是指一国政府为了实现其农业政策目标所实施的农业政策措施对农业发生作用与影响的总程度。农业保护水平0,说明农业正保护政策占主导地位,称为农业正保护农业保护水平=0,说明政府实行中性农业政策,称为零保护农业保护水平0,说明农业负保护政策占主导地位,称为农业负保护农业保护水平的测度方法农业保护水平的测度方法目前用于测度农业保护水平的方法主要有三种:(1)名义保护率 NRP(Nominal Rate of Protection)1965 年由世界银行经济学家 Bela Balassa 提出,定义为:农产品国内市场价格高于世界市场价格的百分比,即:NRP=(Pd-Pw)/Pw Pd:国内市场价格,Pw:世界市场价格(2)有效保护率 ERP(Effective Rate of Protection)1966 年有澳大利亚学者 W.M.Corden 提出,定义为:以国内市场价格计算的农产品产出增值高于以世界市场价格计算的农产品产出增值得百分比,即:ERP(Vad-Vaw)/VawVad:以国内价格计算的产出增值;Vaw:以世界市场价格计算的产出增值;(3)生产者补贴等值 PSE(Producer Subsidy Equivalent)1973 年由美国教授 T.Josling 提出,定义为:政府对农业提供的补贴与农产品生产价值或与生产者总收入之比。具体有三种表现形式:生产者补贴等值百分比:PPSE=Qp(Pd-Pw)+D-L+B/(QpPd+D_L)Qp:农产品生产水平;Pd:国内市场价格;Pw:世界市场价格D:政府对农业的直接补贴L:对农业的征税额B:政府对农业的间接补贴16.16.政策由负保护到正保护时期的经济特征政策由负保护到正保护时期的经济特征经济快速增长农业 GDP 占总 GDP 比例下降,人均 GDP 上升第五章1.1.农业部门结构政策的目标和措施有哪些?农业部门结构政策的目标和措施有哪些?农业部门结构政策的目标1、根据农产品的消费需求结构提供充足优质的农产品;2、保证农业部门结构能充分合理地利用各种农业资源;3、保证农业内部各部门相互促进,协调发展。农业部门结构政策措施1、价格政策措施 一个合理的价格体系(农产品比价),是保证部门结构的基本合理的一个重要措施;在部门结构处于不合理的情况下,政府可以通过相关政策(如最低收购价格政策)把过剩产品的价格降低,提高短缺产品的价格;价格是非常重要的指挥棒,它可以在很大程度上调整农业部门生产结构。2、税收政策 对生产过热的品种课以重税,如烟草等;对生产经济效益较差的产品,新型的产品或政府拟以扶持的产品给予减税或免税,如饲料;3、信贷政策 对重点扶持发展的生产部门给予信贷优惠;对拟限制的生产部门给予限制贷款等。4、政府直接投资或补贴投资对一些新型的发展速度较慢或民间难以承担的项目,政府可以给予直接投资或补贴投资。5、行政措施主要是对一些过剩的产品或生产部门,或者严重影响环境的生产部门予以行政限制。第六章1.1.人口政策措施体系包括哪几项主要措施?人口政策措施体系包括哪几项主要措施?1、思想教育措施2、行政组织措施3、法律措施4、经济措施5、技术措施2.2.什么是孩子成本什么是孩子成本效应理论?有何重要意义?效应理论?有何重要意义?家庭是否选择生育某个边际孩子,取决于该家庭在该孩子身上投入的成本和该边际孩子向家庭提供的效益。若效益大于成本则生,小于成本则不生,等于成本则取决于随机因素。该理论将人们的生育行为和生育子女的数量和家庭的经济利益联系起来,从利益的得失上来说明人们的生育愿望。用“孩子成本效应理论”可以较好的解释生育率的高低与经济发展水平总体上成反比这一普遍现象。这是因为,在经济发展水平比较低的国家,家庭边际孩子的成本低,效益高,so 生育率高。发达国家反之。根据该理论,一个国家可以通过采取各种经济措施来人为地对边际孩子的成本于效益的关系进行调整,从而实现人口政策的目标。3.3.如何提高我国农业劳动力的就业水平?如何提高我国农业劳动力的就业水平?1、继续调整农业内部结构;2、加快并正确引导农村中小企业的发展;3、开发第三产业吸收剩余劳动力的潜力;4、加速我国的城市化进程;5、继续做好农村劳动力技能培训工作6、培育和完善劳动力市场。第七章1.1.我国土地资源保护政策的措施我国土地资源保护政策的措施1、严格控制各种非农占地2、建立基本农田保护区3、防止土地污染4、防治水土流失第八章1.1.什么是农业政策的主体?具体包括哪几个?什么是农业政策的主体?具体包括哪几个?农业政策的主体是指制定农业政策和对农业政策的制定具有影响作用的机构、团体或个人。直接主体:立法机关、行政机关、执政党、领袖人物间接主体:利益集团、选民、政党第九章1.1.影响农业政策执行的因素有哪些?影响农业政策执行的因素有哪些?农业政策方案本身的因素农业政策方案本身的因素1、农业政策问题的性质 所谓农业政策问题的性质,是指农业政策所涉及的范围、问题的类别、程度和规模等。农业政策能否顺利执行,与农业政策所要解决的问题性质密切相关。一般而言,有益于政策对象的农业政策好执行(如粮食补贴政策),有损于政策对象的农业政策执行较为困难(如收缴农业税)。2、农业政策的稳定性 某一项农业政策的执行,需要一个“反应过程”;在政策多变的情况下,甚至还没等完全“反应”过来,政策的变化又一次发生,这样就不利于农业政策的执行。3、农业政策的合理性 所谓农业政策的合理性,是指农业政策针对了客观存在的问题,并且能够切实解决这一问题。农业政策是否合理,对农业政策能否有效执行具有重要影响。4、农业政策的明确具体性 一项农业政策,如果目标、措施和行动步骤明确,则就容易执行;如果目标不明,给人以一种不知为什么要执行的感觉,那么就不容易执行;如果措施与行动步骤不明,给人以一种不知如何执行的感觉,那么也不容易执行。农业政策执行的资源农业政策执行的资源1、资金资源:包括农业政策执行人员的工资、办公费用,以及政策本身所需要的支出(如支持价格政策、直接补贴政策)。2、物资资源:如稳定农产品市场价格政策中,需要有农产品储备。3、人力资源:合理的人力资源投入有力于农业政策的执行。4、信息资源:如对农产品市场价格的调控,必须掌握关于农产品价格的变动情况。5、权威资源:是有助于农业政策执行的一种重要资源。农业政策的执行机构与人员执行机构执行机构 一般来说,组织机构的以下几个要素对农业政策的执行具有较大的影响:1、组织机构的层级与幅度 层级是指组织机构纵向的层次划分;幅度是指组织机构横向的部门划分。适宜的层级与幅度能够有利于农业政策目标的分解,以及农业政策方案的具体化,从而有利于农业政策的执行。2、组织机构的命令与服从体系 合理的命令与服从体系,是有效执行农业政策的组织保证;如果某一层机构有多个上级或多个领导,而他们的意见又不一致,常常使得下级不知所措,不利于农业政策的执行;如果最高行政首长虽然具有权力,可却不具有权威,发出的命令有误或不准,下属不愿接受或接受了不愿执行,就必然会影响到农业政策的有效执行。执行人员执行人员 农业政策的执行者主要是各级政府机构内的领导干部和公务人员。1、执行者的农业政策水平 首先体现在对农业政策的理解上。农业政策需要执行者对它的性质、精神、涵义、内容等有充分的理解,才能得以推行。而且农业政策执行者在其执行过程中,一般都具有初始解释权。因此,如果执行者没有完全理解农业政策,那么农业政策的执行肯定要受到影响。其次,由于农业政策执行具有多层次决策的特点,执行者在农业政策执行过程中,常常具有一定的决策权,他们对于具体的执行事项,往往根据不同的时间、地点和条件,作出各种不同的调整。因此,执行者对农业政策执行过程中各种具体问题的应变处理能力,也是他们农业政策水平的一种重要表现,这也会影响到农业政策的执行效果。2、执行者的政治观念和行为倾向 农业政策的执行在某种意义上就是对利益的分配和对行为的调整,执行者是否具有高度的思想政治觉悟,对农业政策的执行过程具有极为重要的影响。农业政策对象农业政策对象1、农业政策对象对农业政策的接受程度 农业政策对象对农业政策是否接受以及接受程度,对农业政策的执行具有重要影响;政策对象是否接受某项农业政策和接受程度如何,主要取决于农业政策执行对他们切身经济利益的影响程度。2、农业政策对象的数量及其行为 农业政策所涉及的人员数量及其行为由于农业政策的执行会发生什么样的变化,在一定程度上决定了农业政策活动的复杂程度,进而影响农业政策的执行;一般来说,农业政策所涉及到的对象人数越少,政策界限就会越明确,执行越来也就越容易;政策对象及其行为变化的类型越多,在农业政策的执行中也就越难有清楚而明确的规定,从而会引起许多矛盾,影响农业政策的执行效果。第十章1.1.什么是假象的补偿原则和长期自然补偿原则?什么是假象的补偿原则和长期自然补偿原则?卡尔多的“假想补偿原则”是指:某种政策变动,可能会使一些人得益,而使另一些人遭受损失,但是如果由于这种变动获得的利益大于损失,我们可以假设采取一些措施,例如通过税收政策向得利者征税,来补偿受损失者,如果补偿以后还有余额,则这种政策变动就是可取的,因为从整体来看,它增加了社会福利。希克斯认为,只要受益者的所得大于受损者的所失,就是增大了社会经济福利。如果的境况由于某项政策的变动变得这样的好,在它补偿了的损失后还有剩余,那么这种政策的变动就是一种毫不含糊的改进。他认为,用不着对受损者作任何的“假想”的或“真实”的补偿,补偿可以自然而然地进行。因为只要一种政策的变动提高了生产效率,尽管它不会使社会全体成员的境况变好,但是经过一个相当长的时间之后,几乎所有人的境况都会变好,遭受损失的人也就会自然而然地得到了补偿。这就是希克斯的“长期自然补偿标准”。2.2.农业政策成本农业政策成本效益分析步骤是什么?效益分析步骤是什么?农业政策成本效益分析的步骤如下:1、正确列出所有的政策成本和政策效益,该列入的,应统统列出,不该列入的,一项也不能列入;2、对每项政策成本和政策效益均打上一个价值标签,即将其货币化表示,从而使不同的政策成本以及不同的政策效益可以相比较和相加减;3、考虑时间因素的影响,即将不同时期的政策成本与政策效益向基期折算,以便使得不同时期的政策成本和政策效益可以相比较和汇总;4、最后通过比较总政策成本与总政策效益,便可判断某一项农业政策的优劣。
展开阅读全文

开通  VIP会员、SVIP会员  优惠大
下载10份以上建议开通VIP会员
下载20份以上建议开通SVIP会员


开通VIP      成为共赢上传

当前位置:首页 > 教育专区 > 其他

移动网页_全站_页脚广告1

关于我们      便捷服务       自信AI       AI导航        抽奖活动

©2010-2026 宁波自信网络信息技术有限公司  版权所有

客服电话:0574-28810668  投诉电话:18658249818

gongan.png浙公网安备33021202000488号   

icp.png浙ICP备2021020529号-1  |  浙B2-20240490  

关注我们 :微信公众号    抖音    微博    LOFTER 

客服