收藏 分销(赏)

第三章:船舶主机安装工艺.doc

上传人:胜**** 文档编号:1423433 上传时间:2024-04-26 格式:DOC 页数:27 大小:1.96MB 下载积分:10 金币
下载 相关 举报
第三章:船舶主机安装工艺.doc_第1页
第1页 / 共27页
第三章:船舶主机安装工艺.doc_第2页
第2页 / 共27页


点击查看更多>>
资源描述
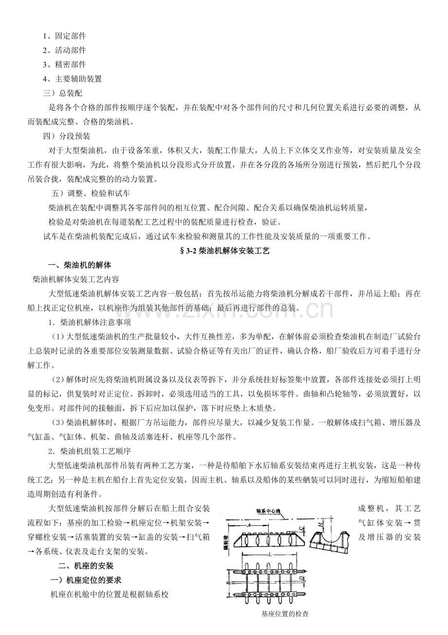
第三章:船舶主机安装工艺 船舶主机是船舶动力装置的核心,其安装质量的优劣将直接关系到动力装置的正常运行和船舶的航行性能。 §3-1主机安装工艺概述 一、船舶主机安装方法 1、整机安装和解体安装 对于质量较轻、体积较小的主机或主机与减速箱构成的主机组,一般都采用整机吊装的安装工艺。但是对于大型柴油机,整机质量较大(如),可采取解体安装工艺。若是外厂订货,考虑到交通运输的方便性,大都是拆成部件运输到船厂,再将部件分别吊运到舱内进行组装,即使是船厂自己制造的主机也要在权衡厂内运输和吊运能力,吊运上船的可能性和经济性后,才能决定是选择整体吊装还是解体安装工艺。 2、主机与轴系的安装顺序 主机发出的功率要通过轴系传递到推进器,主机与轴系、推进器必须安装成一个有机整体,因而主机的安装应与轴系的安装一并考虑。造船时,主机与轴系的安装顺序无外乎三种情况。 一种是先装轴系再装主机,即在船台上先安装轴系,船舶下水后,再以轴系为基准安装主机,这种方法容易使主机的输出轴回转中心与轴系回转中心同轴,可以自由地找正主机位置,同时,由于是下水后安装主机,避免了下水后船体对主机安装质量的影响。这是长期以来一直沿用的一种安装工艺,这种方法和缺点是生产周期长。 第二种是先装主机再装轴系,即在船台上以轴系理论中心线为基准,先安装主机,然后再根据主机的实际位置确定轴系的位置并进行轴系安装。 第三种是主机与轴系和轴系同时安装。在主机定位后可以进行管系与各种附属设备的安装,扩大了并行安装工作面,缩短了生产周期。但这种方法往往难以避免船舶下水后船体变形带来的影响,而在安装轴系时由于主机已固定,尾轴也已固定,两者固定所产生的偏差只能由轴系来消化,约束增加,轴系安装难度较大。在造船工程实践中,究竟采用何种安装顺序,要视造船总工艺、工厂的实际条件和工期而定。一般适用于小型及成批建造船舶。 二、主机安装前提条件和工艺内容 主机安装时必须保证主机与传动轴系的相对位置正确,并且在工作时保持这种相对关系。因而必须保证主机及轴系的工作区域内,船舶结构的装配、上层建筑等质量较大的设备吊运安装等工作基本完成后,即形成一个稳定的基础,再进行主机及轴系的安装工作。主机在安装前必须完成下列工作: (1)轴系主机工作区域内船体结构的装配、主机座的装配及焊接等项工作应全部结束并经火工矫正。 (2)机舱及临近部位的双层底、尾尖舱、油舱、水舱等密性试验全部结束,并经稳定24h后方可施工。 (3)轴系区域主要的辅机座也已装配焊接完毕。 (4)船体垫墩、侧支撑合理并牢固可靠,船体基线符合规定的技术要求,并提供船体基线的测量数据,而且还要在工作中定期检查基线变化。 三、柴油机的装配工艺流程 一)装配前的准备工作 1、熟悉柴油机产品的装配图 2、确定柴油机装配方法及顺序,工属具的准备。这需根据各类主机不同的结构特点,确定不同的装配方法和配置相应的工属具; 3、专用工具的使用方法 4、对相应零件的尺寸形状进行测量和分档,清洗。各零部件在装配前应进行清理、清洗,对相互配合的零部件间的表面粗糙度及配合精度进行测量和配制; 5、对某些零件进行研磨、刮削、动静平衡试验。 二)部件装配 1、固定部件 2、活动部件 3、精密部件 4、主要辅助装置 三)总装配 是将各个合格的部件按顺序逐个装配,并在装配中对各个部件间的尺寸和几何位置关系进行必要的调整,从而装配成完整、合格的柴油机。 四)分段预装 对于大型柴油机,由于设备笨重,体积又大,装配工作量大,人员上下立体交叉作业等,对安装质量及安全工作有很大影响,为此,将整个柴油机以分段形式分开放置,并在各分段的各场所分别进行预装,然后把几个分段吊装合拢,装配成完整的的动力装置。 五)调整、检验和试车 柴油机在装配中调整其各零部件间的相互位置、配合间隙、配合关系以确保柴油机运转质量, 检验是对柴油机在每道装配工艺过程中的装配质量进行检查,验证。 试车是在柴油机装配完成后,通过试车来检验和测量其的工作性能及安装质量的一项重要工作。 §3-2柴油机解体安装工艺 一、柴油机的解体 柴油机解体安装工艺内容 大型低速柴油机解体安装工艺内容一般包括:首先按吊运能力将柴油机分解成若干部件,并吊运上船;再在船上找正定位机座,以机座作为组装其他部件的基础;最后再进行部件的总装。 1.柴油机解体注意事项 (1)大型低速柴油机的生产批量较小,大件互换性差,多为单配,在解体前必须检查柴油机在制造厂试验台上总装时记录的各重要部位安装测量数据、试验合格证等有关出厂的证件,确认合格,船厂验收后方可着手进行分解工作。 (2)解体时应先将柴油机附属设备以及仪表等拆下,并分系统挂好标签集中放置,各部件连接处必须打上明显的标记,供复装时对正定位。拆卸时,必须选用适当的工具,以免损坏零件。曲轴和凸轮轴等,必须放置好,以免变形。对部件间的接触面,拆下后应加以保护,落下时应垫上木质垫。 (3)柴油机解体时,根据厂方吊运能力,部件应尽量大,以减少复装工作量。一般解体成扫气箱、增压器及气缸盖、气缸体、机架、曲轴及活塞连杆、机座等几个部件。 2.柴油机组装工艺顺序 大型低速柴油机部件吊装有两种工艺方案,一种是待船舶下水后轴系安装结束再进行主机安装,这是一种传统工艺;另一种是主机在船台上首先定位安装,因而主机、轴系以及船体的某些舾装可以同时进行,为缩短船舶建造周期创造有利条件。 大型低速柴油机按部件分解后在船上组合安装成整机,其工艺流程如下:基座的加工检验→机座定位→机架安装→气缸体安装→贯穿螺栓安装→活塞装置的安装→缸盖的安装→扫气箱及增压器的安装→各系统、仪表及走台支架的安装。 基座位置的检查 二、机座的安装 一)机座定位的要求 机座在机舱中的位置是根据轴系校 中方法和轴系两端轴(尾轴和主机曲轴)的安装顺序来确定的。轴系按直线校中法时,以曲轴与轴系连接法兰上的偏中值定位;轴系按合理校中法时,以轴系理论中心线定位。 机座定位的内容: 1、上平面的平直度及臂距差误差检验; 2、轴向位置确定; 3、中心线确定 二)安装机座的准备工作 1、主机基座的检验与加工 1)基座的基本结构 柴油机机座安装固定在船体双层底的基座(也称底座),机座定 位前应完成基座的定位、制作和加工工作。基座的形式很多,随着柴油机机座结构的不同而异。常用型钢与钢板焊制与此种机座结构相适应的基座,然后将其焊装在船体双层底上用以支承机座。 2)对基座的要求 (1)基座在机舱中的位置 ,首尾(轴向)方向是以基座端面至机舱隔舱壁的距离而定(即以肋位为基准)(在造船放样时就已标出主机曲轴输出端法兰端面在船体中纵剖面上的位置),允许偏差为±10mm,左右方向是以轴系理论中心线为基准而定(即以船舶舯线为基准)上下方向以(船舶基线为基准) (2)基座应焊装在双层底上 (3)对基座上平面应加工 (4)对基座的技术要求 3)垫块形式及准备 机座垫块分为固定垫块和活动垫块,船用主机常采用钢质或铸铁 矩形垫块、环氧树脂垫块。船用副机除用以上两种垫块外还用弹性垫块。 ①垫块形式: 固定式矩形垫片 无论大型机、还是中小型机主机以采用矩形垫片为最多,矩形垫片一般都由铸铁或锻钢制造,两平面经机械加工并留有0.1—0.2mm的研磨余量,垫片的厚度一般为16—75mm。加工成具有1:100向外的斜度,焊装于基座面板上或双层底上,不仅减少基座面板的加工量还可以调节基座的高度。 活动式圆形调节垫块 是由两个具有1:20斜度的倾斜圆盘所组成。相对转动上下圆盘来调节垫块上下面的斜度,以适应主机底平面与基座平面的斜度。 活动式球形垫块 是由两个带有凹凸球面的圆盘所组成,具有自位的性能,以适应各种不同的斜度。 活动垫块;一般多采用铸铁,最小厚度不小于20mm,钢质活动垫块的最小厚度不小于12mm。 垫块的实际厚度必须是在现场测量获得,虽然垫块的上下两面都是平面,但由于主机经校中后机座下各垫块的高度是不等高的,用内卡钳测量时精度较差,因此在加工垫块前需用专用的测量工具(内径百分表、垫块厚度测量器)来测量,图是目前普遍采用的一种测量工具。将四个量柱1压至最低位置,拧紧紧固螺栓3,将工具放在固定垫片上,四边大致对准后分别旋松坚固螺栓,量柱靠弹簧2的弹力向上弹出,顶着机座支承脚下平面,这时再拧紧紧固螺栓,将量柱的高度固定下来,抽出工具后,用外径千分尺测量四个量柱的高度,四个量柱的高度尺寸就是垫片四个角的高度尺寸。测量后,可用小平板来检查四个量柱顶点是否在同一平面上。若四点不在同一平面则说明测量有误差,必须重新测量。也可用对角尺寸之和相等来检验尺寸之正确性。来测量各垫块处的厚度,附加0.10mm—0.20mm的研配余量作为垫块精加工的厚度尺寸。 环氧树脂树脂垫块 金属垫块在可靠性上是无可置疑的,但研磨垫块费时且劳动强度大,近年来船厂开始采用树脂垫片,加工快了主机及轴系的安装速度。 以环氧树脂为主要成分的环氧树脂垫块具有室温下黏度低、流动性好、浇铸后不沉淀、不分层、收缩率小、材质均匀、耐油、耐海水、不腐蚀、性能稳定和机械性能良好等到特点。 树脂垫块所使用的树脂、稀释剂、固化剂各企业都各不尽相同,目前已有专门的企业为船厂提供树脂垫块的制作及安装工作。 树脂垫块的制作都是在已调整好的主机机座、或轴系轴承下的空 间内灌注树脂以垫充机座或轴承下部空间作为垫块使用。 但在主机的飞轮端仍应用金属垫块,而主机自由端等部位可以用环氧树脂垫块。 4)基座支承面的加工 可采用风动砂轮和平板研磨的手工加工方法,亦可以采用专用铣削设备进行加工。加工后应达到: ① 基座支承面或固定垫块支承面应平整,用直尺和塞尺测0.05mm 应插不进; ② 基座支承面或固定垫块支承面应横向加工成自里向外倾斜的 平面,倾斜度为1:100,以便活动垫块的拆装; ③ 加工平面的粗糙度为Ra25μm—Ra6.3。 5)主机基座垫块及螺栓孔位置的确定及加工 基座上固定垫块及螺栓孔的位置确定和固定垫块的焊接 基痤上不是每螺栓孔处都要设垫块的而只是分别置于柴油机各主轴承的横梁下。 (1)定位 A、拉线法定位 以轴系理论中心线(船体中纵剖面线)为中心,在基座左右位置横向放置一根平尺,测出基座螺栓孔距中心线位置(两边)而后以机舱后舱壁距机座后端面为起点,以机座各螺栓孔分布尺寸划出基座上各螺孔的十字中线。 拉线法确定基座螺孔位置线 用样板在基座上划螺孔位置 1-基座;2-样板;3-轴系中心线; 4-基座边框线;5-飞轮法兰端面线 B、样板法 用木板或铝板按机座上螺孔分布实际为样板进行制作,而后以轴系中心线及机舱后舱壁距机座后端面规定距离为基准,将样板放置在基座上划线定位(适用于成批建造) (2)钻孔、焊接垫块 当基座平面上的螺孔定位后,将1:100斜度的垫块设于各主轴承的横梁处并焊接在基座上,焊接时必须保证垫块向外倾斜。(并初钻孔) 三)机座的校中 机座校中是实现机座定位技术要求,准确地确定主机在机舱中 的位置的工艺。机座校中工艺应是在基座等准备就绪和基座上安装好临时支承后进行的。 工艺流程: 1、吊运 机座连同曲轴一起吊运至机舱放置在可调临时支承上并在机座首尾和左右和两侧安装调位工具。通过调位工具调整机座的左右、前后位置。 主机调位用的调位工具有以下几种: 1)调整螺钉: 只适用于调节小型机的上下; 2)液压千斤顶: 适用于调节重型机的上下左右; 3)楔形调位器: 利用拧动螺栓的移动带动楔形块的前后移动从而移动支承块的上下移动来达到调位的作用。(只适用调高低) 2、机座上平面平面度的检验校正 机座位置调整后,为了消除由于调位工具的顶推作用力的不均匀 而使机座产生变形,为此必须对机座上平面平直度及臂距差进行测量。 1)基本要求 ①平直度误差 机座上平面的平直度度误差一般应小于0.04mm。可用直尺塞尺 检查或用拉线法检查; ②水平度误差 水平度误差一般应小于0.05mm/m。可用水平仪或水准面法来测 量检查 2)测量方法 ①测量条件: 为减少温度影响,应尽可能在夜间、清晨或阴雨天进行; ② 拉线法 在机座上平面的适当高处,在机座四角安装4个拉线架调节使之等高,用细钢丝(0.30mm—0.50mm)拉出四根钢丝线(二根平行二根交叉)。先拉出二根平行于机座主轴承座孔轴心线的左右平行钢丝,并以此二线来测定机座左右二边上平面的平直度,对于机座较大的考虑到扭曲变形的可能性就需在机座对角方向再拉二根对角钢丝线来进行检测。检查机座上平面有无翘曲变形。测量值应与台架测量值接近。另外在测量时还应注意以下几点: 测量交叉钢丝线时,应在两线互不接触的情况下进行,以免影响测量精度;为消除钢丝下垂的影响,应对测量值进行修正。 经修正后的机座上平面度误差如不符合要求,可通过调节临时支承的高低,予以调整。机座上平面应平直或在允许的误差范围内略有上拱的变形,但不允许出现下塌变形。 ③光学仪器法 将光学直角扫描仪放置在机座外合适的位置,并分别在机座的三个角上设立三个等标高的基准光靶,而后调整仪器使它旋转扫描时,仪器的十字基准中心与三个光靶上的十字相重合(三个基准光靶的中心为机座上平面的基准面),这时仪器上的十字中心点已调整到三个基准光靶十字中心所组成的平面上,如此时望远镜的十字中心不能与光靶的中心等高则表明该被测处与基准平面有偏差。旋转五棱镜的调节器,使望远镜上十字线中心与光靶中心等高,这时调解器上的读数便是与被测处平面的偏差值,如为正值时,表示被测点一侧高于基准平面,为负值,表示被测点一侧低于基准平面。要求测量值应与台架测量值接近。 当测量值大于偏差要求时,应将五梭镜调节器调到原值,对准光靶观察机座调整的量值变化,并通过调整该机座处的高度,直至测量偏差值小于要求为止。 用扫描光学直角仪测量机座上平面的俯视图 3、机座上平面水平度测量 1)水平仪测量 2)水准面测量 利用U形管两端设两容器,分别各个容器内水平面距机座上平 面间的距离 三、主轴承和曲轴的装配 一)主轴承和曲轴装配的技术要求: 1、相邻两个主轴承中心的偏差 2、主轴承中心线与机座上平面的平行 3、曲轴臂距差值 4、推力轴承的端面间隙(应大于轴系推力轴承前后的间隙) 5、曲轴主轴承座与主轴承轴瓦接触面(大小及夹角) 6、主轴承下轴瓦厚度 7、各主轴承间隙 8、主轴颈与主轴承瓦间均匀接触夹角为400C—600C 二)主轴承和曲轴安装工艺流程 1、机座定位及上平面平面度检验; 2、主轴承下瓦与主轴承孔拂配及上轴瓦与主轴承端盖孔拂配; 3、安装全部主轴承下瓦; 4、用假轴或曲轴本身拂配各主轴承下瓦; 5、测量臂距差,调整曲轴中心线(轴心) 6、测量各主轴承下瓦厚度; 7、安装曲轴,测量各主轴颈跳动量和桥规值; 8、用假轴或曲轴本身拂配主轴承上瓦; 9、调整和测量主轴承径向间隙; 三) 调整主轴承间隙的方法 1)先预装主轴承在旋紧主轴承盖螺母的情况下用内径千分尺测量主轴承轴瓦内径垂直与水平方向尺寸。然后用改变其垫片的方式来达到所要求的间隙。 2)待曲轴安装在主轴承上,采用传统压铅丝方法来获得其安装间隙。 10、安装主轴上瓦和主轴承端盖; 11、调整和测量主轴承轴向间隙; 12、主轴承磨合运转。 四)机座在机舱中位置的校中 调位工具 (a)调节螺钉;(b)楔形调位工具 1)按轴系法兰偏移値和曲折値定位 按轴系直线校中定位是在生产中一种能得到广泛应用的方法。 按轴系理论中线校中,主机首先要根据设计图纸,调准轴向位置,而后有以下两种情况: A、轴系已安装 通过调整机座位置使曲轴输出端法兰端面与第一节中间轴前法 兰端面(或推力轴前法兰)间的偏移值与曲折量符合规定要求的范围内,机座位置就已准确定位; 轴系偏移量、曲折值的测量计算: 曲折值 φ垂直=Y上—Y下/S (mm/m) φ水平=Y左—Y右/S (mm/m) 偏移量 δ垂直=Z上+Z下/2 (mm) δ水平=Z左+Z右/2 (mm) ①直尺、塞尺法测量机理: 测量前必须将连接两法兰螺栓松开,并且应在两法兰间留有一定的间隙。如法兰间有定位凸肩,应使凸肩脱开,并使两者有0.5—1mm的间隙。 用直尺及塞尺测出两法兰间上下左右的距离差代入偏移量计算公式即可求出两法兰间的偏移量; 用直尺及塞尺测出前后两法兰间上下左右的开档距离差代入曲折量计算公式即可求出两法兰间的曲折量。 ②指针法测量机理 测量前必须将连接两法兰螺栓松开,并且应在两法兰间留有一定的间隙,并在各自法兰上安装两对测量指针(测量指针为成对使用,每对测量指针均有一对可分别测量上下及左右间距离的指针及测量面)。 指针法适用于以下情况: 法兰直径较小,法兰厚度较小,; 法兰外圆及端面加工不正确或严重腐蚀; 齿形牙嵌式联轴节、弹性联轴节、气胎离合器等。 先分别在上下左右对称位置分别安装两对测量指针,而后同时转动两轴至一相对位置后,用塞尺分别测出各对指针与测量端面间的上下左右(径向、轴向)Z1上Z2下Y1上Y2下四个间隙,而后将两轴同时转动1800后再测出各对指针与测量端面间的上下左右(径向、轴向)Z1下Z2下Y1上Y2上四个间隙,代入公式分别计算出曲折量和偏移值, 曲折值: φ垂直= 〔(Y1下+Y2下)—(Y1上+Y2上)〕/2S(mm/m) 偏移量 δ垂直=〔(Z1上+Z2上 )+(Z1下+Z2下 )〕/4 (mm) B、按轴系合理校中法校中 当轴系已按合理校中法计算出的偏移值和曲折量对各对法兰调 整安装后,通过调节机座位置使曲轴输出端法兰端面与第一节中间轴前法兰端面(或推力轴前法兰)间的偏移值与曲折量符合校中计算书规定要求的范围内,机座位置就已准确定位 2)按轴系理论中心线校中 机座校中时,首先按机舱布置图的要求,调整机座的前后位置, 使曲轴输出端法兰端面至某号肋位将机座在机舱中的纵向位置准确确定,然后以轴系理论中心线为基准调整机座的高低、左右位置。可用以下方法之一校中主机。 光学仪器法 只适用于中间轴未安装情况下使用。 A、两台投射仪校中法 将两台投射仪分别装在主机前后端法兰上,分别调整各投射仪中心为曲轴中心线的延长线的方法是:在前后舱壁上各贴一张带有中心十字线的白纸,将投射仪投射到白纸的十字线上并画下A,而后将曲轴转1800再投射到白纸十字线上并画下B。然后将不重合的AB两点平分得到C点,再以C点距白纸十字中心任务的垂直距离为依据通过调整调位工具调整直至A和B两点重合。此时投射仪投出的射线即是曲轴中心线的延长线。分别将投射仪转1800,使投射仪上十字中心调整到曲轴的延长线上,再将投射仪转1800,,利用调整主机的位置使前后投射仪上的十字中心线分别与设在机舱前后舱壁上的轴系中心线基准点相重合,这时主机的位置就已确定。 B、一台投射仪校中法 将投射仪装在主机的输出端法兰上,将投射仪转1800调整投射 仪的位置使投射仪的十字中心线与曲轴轴线重合后,将投射仪再转1800,,这时就可认为投射仪投出的十字中心即是曲轴的中心。而后就以投射仪与设在机舱前后壁上的轴系中心线基准进行对中校中。 主机用两个投射仪定位示意图 拉线法 拉线法对中主机,只需在确定机座轴向位置后的机座位置间拉一短钢丝。在拉短钢丝前应在机座的前后位置处预先架设好拉线架及在架上画出十字线及检验圆弧,此时检验圆弧中心应分别调整至与机舱前后的轴系中心线基准点相重合,这时前后拉线架上圆弧中心即可认为在拉线架上拉出的钢丝即代表了曲轴的轴线,以它作为机座对中的依据。求出钢丝线在机座首、尾轴承孔处的下垂量f1、f2。及测出轴承座孔与钢丝间垂直和水平方向的距离a.b.c要求a=b;c+f=a=b (轴向)方向是以基座端面至机舱隔舱壁的距离而定(即以肋位为基准) 五)柴油机的曲轴臂距差及其测量 一)曲轴臂距差的概念 臂距差的概念在柴油机课中已详细讲授在此不再细述。 二)影响曲轴臂距差的因素: 分析臂距差的变化因素能有效地掌握其调整方法从而采取相应措施,使曲轴长期处于良好状态,延长其使用寿命,影响曲轴臂差的因素有以下几个方面: 1、主轴承不均匀磨损的影响 曲轴在运行中,由于各缸功率不一,润滑不良,安装质量不尽完善等原因造成各主轴承磨损不一,使主轴承中心线偏移,因而曲轴发生挠曲,臂距差也随之变化,这也是常见的主要因素之一,主轴承的不均匀磨损,一般是中间几道和靠近飞轮端主轴承磨损较快而致。 2、船体变形的影响 船舶在各种装载情况下,船体会发生相应的变形,机座随船体的变形而造成臂距差也随之相应地发生一些变化。 船舶在重载时整个船体呈上弯曲(上拱),柴油机机座也相应地产生类似的变形,这种变形使曲轴中部出现较大的负臂距差,或正值减少而负值增加的趋势。 空载到满载时的臂距差变化较大,因此在分析和调整其臂距差时,必须与船舶装载情况对照考虑。 3、与轴系连接的影响 由于轴系与曲轴一般是采用刚性连接,若在与轴系连接前两法兰端面间就已存在曲析或偏移,这样连接后即对曲轴臂距差产生直接影响,其变化规律如下: 当轴系中心线高于曲轴中心线,则两连接法兰呈下开口,当轴系中心线低于曲轴中心线,则连接法兰间呈上开口。 此外影响臂距差的因素还有海况、柴油机冷却状态、柴油机安装垫块的安装质量、和飞轮的质量等。 六)臂距差值与桥规差值间的关系: 讲述桥规的测量方法:用桥规测量出曲轴各道主轴承的下沉量,如测出的下沉量与厂方出厂记录一致,则主轴承没下沉,如与出厂记录不符则说明该主轴承已下沉。 桥规测量主轴颈下沉量 若测得臂距差值与桥规测量得的主轴承下沉量变化趋势一致,则说明曲轴的轴线的挠曲是由于主轴承本身中心线不在同一直线上(各主轴承磨损量不同)所致。若两者有矛盾,则说明机座有变形。 如确认主机主轴承因机座变形而偏移,就应对该轴承及其邻近机座下的垫块厚度进行调整。使曲轴臂距差达到规定的范围内。 臂距差的绝对值通常是由主机生产厂规定的。 机座定位后测量曲轴臂距差并应符合相关要求。 七)定位块定位 在机座定位后,为使其位置不发生移动,对大型机采用侧向和轴 向定位块定位。对于小型机及紧配螺栓定位。 八)机座的固定 为使机座在船上校中定位后,柴油机位置不再发生移动,对大型柴油机采用侧向和轴向定位,中小柴油机则采用紧配螺栓定位。主机都采用配制垫块调整主机轴线高低位置,最后用螺栓将机座、活动垫块、固定垫块和基座用底脚螺栓牢固地连接在一起拧紧,机座固定时应按以下步骤进行: 1、确定活动垫块厚度 机座定位后仍落座在可调临时支承上,此时机座底面与固定垫块 间的距离即是活动垫块的实际厚度。可采用内卡钳测量固定垫块四角至机座底面的尺寸即是活动垫块四角厚度尺寸。 2、垫块的研配 为了使活动垫块与机座底面紧密接触应对活动垫块上下表面修磨并与机座底面、固定垫块支承面研配。对于重型机机座垫块应分批进行,首先研配对臂距差影响大的主轴承附近的垫块并钻孔紧固,然后按顺序研配其它垫块。研配后要求用0.5mm的塞尺插不进及每25mm×25mm的面积上的色油沾点不少于2—3个。 测量垫片厚度的专用工具 1-量柱;2-弹簧;3-紧固螺栓 加工垫片专用工具 3、钻孔 可以通过机座上的孔直接在活动垫块、固定垫块和基座上用风钻钻孔,也可按照划线或用样板预先确定的位置在固定垫块和基座上钻孔。但对紧配螺栓孔应用手铰或机铰 4、机座底脚螺栓的紧固 采用手动工具或液压拉伸器按照规定顺序对称地由中间向两端 分批紧固。 主机侧向和轴向定位块简图 1-基座;2-机座;3-活动垫片;4-紧固螺栓;5-过渡套筒;6-侧向定位垫块;7-侧向支承; 8-轴向定位垫块;9-轴向支承 如采用紧配螺栓的应分两次紧固,先紧固紧配螺栓的后紧固不采用紧配螺栓的。 5、检验 ① 中心线检验; ② 上平面平直度检验; ③ 紧固质量检验 在固紧后应用小尖锤敲击螺母以检查固紧程度,以不应产生移动且声音清脆为合格。 四、机架的装配 柴油机经过台架安装后,准确地确定了固定件间的相对位置, 为了便于柴油机在船上的安装,一般在台架上安装时已分别对机座、机架、气缸体间的结合面进行了钻、铰定位销孔和安装 销钉。在船上安装时,只需将相应的销与孔对准即可安装,也就完成了固定件的组装。 十字头式柴油机的机架多采用焊接结构,十字头机架安装质量主要是指正、倒车导板的安装质量,安装中要保证气缸套中心线和正倒车导板平行,导板与十字头滑块之间间隙以及气缸套中心线与活塞中心线重合。 一)技术要求 1、机架上平面与下平面应平行,平行度偏差不得超过0.05mm/m,全长不得大于0.10mm—0.20mm; 2、每片机架高度应相等; 3、正倒车导板的工作面应平行平行度偏差不得超过0.05mm/m 在宽度方向的偏差总值不大于0.02mm; 4、正倒车导板的工作面应平直,平直度偏差不大于0.05mm/m; 5、导板基面与上下端面的不垂直度不大于0.05mm / m; 6、机架安装时,机架下平面与机座上平面应紧密贴合,0.05mm塞尺应插不进,局部用0.10mm塞尺插入深度应不大于0.30mm。 二)机架安装程序 1、平板准备 2、机架可以在组合而成后,直接吊运至船上,也可以单个A型架吊运上船组装,在船上安装时应先在机架与机座的接合面间涂一层密封胶,在机架预装时,应对机架上平面的平直度、上下平面的平行度进行测量检查 A形机架导板甚而垂直度与平行度测量 3、检查导板座平面的平直性和垂直性,允许通过修磨导板座平面 ,直至符合要求; 4、预先检查正倒车导板的平面的平面度,并根据十字头滑块的实际尺寸配妥倒车导板调节垫片,调好油隙; 5、正车导板装上机架,通过调整垫片,使各导板的工作面处于同一平面上,并且平行于机架中心线; 6、检查导板工作面与机架上平面的垂直性及导板工作面的平直性; 7、配制定位销; 8、上紧导板螺栓及绞配螺栓; 9、安装定时齿轮; 10、种双头螺栓。 五、气缸体的定位装配 重型柴油机的气缸体一般都是铸成单缸体,各缸之间用螺栓连接成一整体。因此,气缸之间的接触面,必须平行于气缸中心线,并且垂直于底平面,这样才能保证气缸体定位装配后具有正确位置。气缸体的校正与机架一样,必须在平台上进行。如图 一)气缸体定位要求 1、气缸体之间的接触面必须平行于气缸中心中心线,并且垂直于底平面; 2、气缸体组合后应在平台上检查各气缸体接合面的紧密度,要求间隙不大于0.08mm; 3、其底平面与平台应紧密贴合,不允许0.05mm塞尺插入。 二)气缸体的组合 将气缸体底面朝上,竖放于平台上,气缸与平台之间用千斤顶支撑,在气缸体内拉一根钢丝线垂直于平台,以中心钢丝线为基准在缸体前后各设置一根钢丝线,使三根钢丝相互平行,用内径分厘卡测量缸体前后接合面与钢丝线之间的平行度。 气缸体组合后应检查气缸体接合面间的紧密度,另检查各缸中心线与纵向钢丝绳间的垂直度后,进行各缸连接螺栓的铰配。 三)气缸体的定位 气缸体在船上安装,主要应保证各缸中心线与曲轴中心线互相垂直且相交,并位于两曲臂之中点的位置上为达这一要求,需对气缸体定位。常采用的定位方法有拉线法、光学仪器法、工具定位法和辅助基准面法。而拉线法和光学仪器法比较烦也较少应用。 气缸体的定位常是利用机架和气缸体上的定位销和孔,使气缸体在机架上平面能准确定位。 1、工具定位法 利用工艺活塞杆和十字头作为定位工具进行气缸体定位。 定位前先在柴油机第一缸和最后一缸的机架导板上,吊装上十字头和滑块,并使其处于活塞行程的中间位置,将其压靠在机架导板上,待吊装气缸体后,再把工艺活塞杆装妥在十字头的销孔内,这样可通过校正和调整活塞杆中心线,使其在气缸套内的前后和左右间隙值符合要求,从而确定气缸体相对于机架的定位位置。定位后配制紧配螺栓和定位销。 气缸体校正平台 2、辅助基准面法 利用气缸体及机架制造加工时的装夹定位基准面作为气缸体的定位之用。气缸套中心线相对于机架导板间的相对位置测量时,只要利用相应两个基准之间在前后和左右两个方向上相对位置来使其达到定位要求,定位后也得配制紧配螺栓和定位销。 气缸体组合平台校正 三)气缸体的安装 1、将气缸体组合合格后,整体吊起,仔细清洁下平面、去除毛刺,并涂上密封胶,小心将其移至A字架上; 2、移动气缸体总成,使其纵横向位置达到与定位销孔对准,这样气缸体的初步定位完成 ; 3、气缸体定位后,用专用量具分别紧贴左右导板工作面上,以其为基准测量填料函孔的左右部位的测量数值,要求首尾和左右的数值应相等; 紧固气缸体与机架,紧固后气缸体与机架的结合面应紧密贴合, 用0.05mm的塞尺检查,局部的插入深度不大于30mm,0.10mm塞尺应插不进。 四)气缸套的安装与检测 安装步骤如下: 1、橡胶密封圈的安装 先在清洁气缸套密封槽内涂密封胶后,将新的密封圈套入相应的环槽内,这时密封圈在槽内不得扭曲。一般要求密封圈的截面积为环槽截面积的80—90%为妥,而且要求其密封圈装入气缸体后在气缸壁接触处的截面直径为原直径的70—80%,这时的密封性最佳。 2、紫铜密封圈的检查 紫铜密封圈主要是对排气口、扫气口的高温燃气及新鲜空气的密封。密封圈平面应平整,其直径应比气缸体的内径稍大一般大0.14—0.16mm,并且安装时习惯气缸套能靠自重滑入气缸体内为宜。 密封圈槽形状和橡胶圈尺寸 3、气缸套的安装 气缸装入前先应对缸套修整,而后用压缩空气吹净,并检查其上部各注油孔眼已经畅通。并且在气缸体内壁及气缸套外表面涂以足够的润滑剂(一般是肥皂水)。 然后用吊车将气缸套缓缓放置于气缸内,直至紫铜密封圈落入气缸体内孔为止。将气缸盖放置在气缸套上并均匀上紧缸套螺栓,直至缸套压入规定的位置。缸套装内后必须进行必要的测量与检查。新装入的缸套内径缩小量应不超过0.02—0.03mm。 待气缸套润滑用的滑油注油口全部装妥后,对气缸套周围的冷却水腔进行0.7MPa的水压试验,历时5分钟不得有任何渗漏. 六、贯穿螺栓的装配 贯穿螺栓是将机座、机架和缸体紧固在一起的螺栓。只有当气缸体和机架定位后方可进行,为了使贯穿螺栓的张紧力能与柴油机运转时的气缸燃烧压力相适应,而且要求每个螺栓的受力均匀,以避免机座、机架和气缸体因紧固力不均匀而引起变形。 为了检验贯穿螺栓的紧固质量,在上紧贯穿螺栓前应对曲轴臂距差进行测量。如主轴承的螺栓中顶撑式的应在上紧贯穿螺栓前将其先松开。 1、上紧贯穿螺栓的步骤 1、测量曲轴臂距差; 2、在安装贯穿螺栓及螺母时可在下端螺帽的下面放置一个平 面止推轴承,并在螺母与机体接触处涂二硫化钼润滑剂 3、上紧螺栓的次序应从柴油机的中间向两端依次上紧。如采用双拉伸器紧固时,要求两拉伸器的活塞面积和油压必须一致; 4、上紧螺栓时应分两步进行,第一步上紧油压应为标准上紧压力 的60—70%左右,然后按规定压力作第二次上紧,每次上紧都必须测量螺栓的伸长长度,并做好记录。 二)检验 贯穿螺栓结构 1、检查螺母与支承面之间的贴合情况,用0.03mm塞尺检查,不允许插入任何位置; 液压拉伸装置 2、测量曲轴臂距差与安装前相比较,如仍保持在预紧前的数值或变化甚微,紧固才算合格,如变化较大,则重新调整螺栓的紧固程度。 七、连杆的装配 连杆装置上船安装,必须在贯穿螺栓紧固后,臂距差符合技术要求以及连杆装置已在检验平台上检验合格后方可进行。 一)安装技术要求: 1、表面应打磨光滑; 2、大小端轴承中心线与杆身中心线的不相交偏差小于0.5mm; 3、大小端轴承中心线平行度偏差在垂直杆身方向上不大于0.10mm/m,歪扭不大于0.10mm/m,大小端轴承孔中心线与连杆体中心线,偏差不大于0.10mm; 4、大端如是分开式,两端面间应接触良好,用塞尺检查无间隙; 5、各杆身质量应均匀,一般规定不超过质量的2%; 6、连杆螺栓表面不应有麻点、裂纹、碰伤、氧化皮等,也不允许有横向微裂纹,每根连杆螺栓都要探伤; 7、轴瓦的合金层和瓦背接合牢固性; 8、连杆螺栓安装的旋紧力应均匀,伸长量应符合要求。 二)轴承衬套安装 具体安装步骤: 1、测量衬套内外径; 2、将连杆放入油中加热; 3、吊出连杆放平,迅速将衬套按油槽的正确方向压入连杆小端孔中; 4、待连自然冷却后再配制动销钉; 5、操作时应做好个人防护工作。 三)轴承检查 四)杆身、轴承体安装 1、杆身、轴承体贴合面检查, 以及连杆大小端轴承孔中心线平行度检查; 2、轴承接触面拂配,对轴承表面进行刮配,要求其贴合点应在900-1200内均匀分布(可以用假轴) 五)连杆的检查 主要检查内容有: 1、轴承孔间隙、轴承两侧间隙垫片的厚度及数量应相等; 2、连杆螺栓与大端接合面应完全贴合,用塞尺检查无间隙; 3、连杆螺栓上紧后的伸长量应符合要求; 4、连杆螺栓应按顺序分次上紧,并在连杆螺栓上安装完整的防松装置(销、锁帽等) 5、测得的连杆螺栓伸长量应做好记录发现有永久变形的就换新; 6、连杆轴承间隙应在要求范围内。 八、十字头和滑块的装配 一)安装技术要求: 1、十字头两段轴颈中心线应在同一直线上; 2、十字头与活塞杆接触平面应平行于十字头销中心线,其平行度偏差不大于0.04mm/m; 3、活塞杆与活塞接触平面应平行于十字头销中心线; 4、十字头滑块接合面与活塞杆接合面应垂直,其垂直度偏差不大于0.10mm/m; 5、滑块的正倒车工作面用平板涂色检查应平整,贴合点均匀分布; 6、滑块的侧面工作面应平行,平行度偏差不大于0.05mm/m; 7、单导板式滑块工作面与安装接合面应平行,偏差不大于0.05mm/m; 8、滑块的侧面工作面与正车工作面和安装基准面或孔垂直,偏差不大于0.05mm/m; 9、与活塞杆装配后十字头销中心线与活塞杆中心线垂直,偏差不大于0.10mm/m,滑块正车工作面与十字头销中心线平行,偏差不大于0.10mm/m,滑块正车工作面与活塞杆中心线平行,偏差不大于0.10mm/m。 气缸中心线与导板之平行度测量 十字头滑块可在平台上进行安装成组件,并用水平仪或百分表检查十字头销相对于活塞杆的垂直、滑块工作面相对于十字头销的平行、滑块工作面相对于活塞杆的平行、滑块两个侧面相对于活塞 对称性和平行性、在定位准确后钻铰定位销。 双导板与活塞装配
展开阅读全文

开通  VIP会员、SVIP会员  优惠大
下载10份以上建议开通VIP会员
下载20份以上建议开通SVIP会员


开通VIP      成为共赢上传

当前位置:首页 > 品牌综合 > 技术交底/工艺/施工标准

移动网页_全站_页脚广告1

关于我们      便捷服务       自信AI       AI导航        抽奖活动

©2010-2025 宁波自信网络信息技术有限公司  版权所有

客服电话:0574-28810668  投诉电话:18658249818

gongan.png浙公网安备33021202000488号   

icp.png浙ICP备2021020529号-1  |  浙B2-20240490  

关注我们 :微信公众号    抖音    微博    LOFTER 

客服