收藏 分销(赏)

2025年秋新教材八上《历史》第一单元必背知识(背诵版+默写版).docx

上传人:优****虫 文档编号:13015295 上传时间:2026-01-05 格式:DOCX 页数:8 大小:478.91KB 下载积分:5 金币
下载 相关 举报
2025年秋新教材八上《历史》第一单元必背知识(背诵版+默写版).docx_第1页
第1页 / 共8页
2025年秋新教材八上《历史》第一单元必背知识(背诵版+默写版).docx_第2页
第2页 / 共8页


点击查看更多>>
资源描述
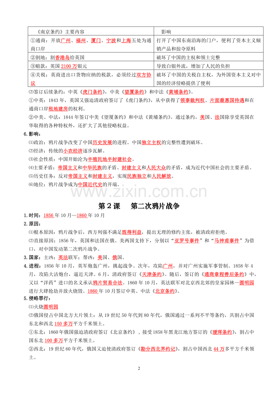
2025年秋新教材八上《历史》必背知识(背诵版) 班级 姓名 第一单元 中国开始沦为半殖民地半封建社会 第1课 鸦片战争 一、鸦片走私与林则徐禁烟 1.鸦片走私 ⑴背景 ①中国:1840年鸦片战争爆发前,清朝统治下的中国危机四伏,对外奉行闭关政策。 ②英国:西方已进入资本主义时代,英国成为头号工业强国,并向外进行殖民主义扩张,掠夺殖民地,开辟海外市场。 ⑵目的 为改变在中英正当贸易中英国处于不利局面。 ⑶危害 ①鸦片泛滥给中华民族带来深重灾难。 ②经济:白银大量外流直接威胁到清政府的财政。 ③政治军事:许多官员、士兵吸食鸦片,不但严重摧残他们的体质,更导致政治腐败和军队战斗力削弱。 2.林则徐禁烟 ⑴背景:1838年底,道光皇帝派力主禁烟的林则徐为钦差大臣,前往广东查禁鸦片 ⑵概况:在林则徐主持下,1839年6月3日至25日,收缴的鸦片在虎门海滩被当众销毁 ⑶意义:虎门销烟是中国人民禁烟斗争的伟大胜利,显示了中华民族反抗外来侵略的坚强意志 二、鸦片战争 1.时间:1840年6月—1842年8月。 2.原因:⑴根本原因:英国为了打开中国市场,掠夺原料,倾销商品。 ⑵直接原因(导火线):林则徐虎门销烟。 3.进程 ⑴1840年6月,英国舰队封锁广东珠江口,鸦片战争爆发。 ⑵英军为逼迫琦善就范,于1841年1月攻占虎门附近的大角、沙角炮台,并非法强占香港岛。道光皇帝随即下诏对英作战。英军进攻虎门炮台,广东水师提督关天培督率将士殊死抵抗,终因弹尽援绝,壮烈殉国。接着,英军又占领广州城北的四方炮台。 ⑶1841年秋,英军再次北上,先后攻占厦门、定海、宁波。在定海,守将葛云飞、王锡朋、郑国鸿三总兵皆力战殉国。1842年6月,英军进犯长江门户吴淞。江南提督陈化成虽年近七旬,仍率众抵抗,在身负重伤的情况下,挥旗督战,力竭牺牲。8月初,英军到达南京下关江面。清政府向侵略者屈服。 4.失败原因 ⑴政治:清朝封建专制制度腐败,统治者昏庸愚昧,对内敌视人民,对外妥协投降。 ⑵经济军事:再加上经济落后与武器装备落后。 5.结果: ⑴清政府战败,被迫与英国签订《南京条约》(性质:是中国近代史上第一个丧权辱国的不平等条约)。 《南京条约》主要内容 影响 ①通商:开放广州、福州、厦门、宁波和上海五处为通商口岸 打开了中国东南沿海的门户,便利了资本主义倾销产品和掠夺原料 ②割地:割香港岛给英国 破坏了中国的主权和领土完整 ③赔款:英国2100万银元 导致白银外流,增加了人民的负担 ④关税:英商进出口货物应纳的税款,必须经过双方协议 破坏了中国的关税自主权,为外国资本主义对中国的经济侵略提供了便利 ⑵签订后续条约:中英《虎门条约》,中美《望厦条约》和中法《黄埔条约》。 ①中英:1843年,英国又强迫清政府签订了《虎门条约》,从中获得了领事裁判权、片面最惠国待遇和在通商口岸租地建房的权利。 ②中美、中法:1844年签订中美《望厦条约》和中法《黄埔条约》。通过条约,美国、法国除享受英国在华取得的各种特权外,还扩大了其他侵略权益。 6.影响: ⑴政治:鸦片战争改变了中国历史发展的进程。中国独立主权的完整性遭到破坏。 ⑵经济:传统的小农经济逐步瓦解。 ⑶社会性质:中国开始沦为半殖民地半封建社会。 ⑷主要矛盾:帝国主义和中华民族的矛盾、封建主义和人民大众的矛盾,成为近代中国社会的主要矛盾。 ⑸历史任务:反对帝国主义和封建主义,实现民族独立和人民解放。 ⑹地位:鸦片战争成为中国近代史的开端。 第2课 第二次鸦片战争 1.时间:1856年10月—1860年10月 2.原因: ⑴根本原因:鸦片战争后,西方列强不满足既得利益,提出无理的修约主张,被清政府拒绝。 ⑵直接原因:1856年,英国和法国在俄、美两国支持下,分别以“亚罗号事件”和“马神甫事件”为借口,对中国发动第二次鸦片战争。 3.国家:主凶:英法联军;帮凶:美国、俄国。 4.进程:1856年10月,英军炮轰广州,挑起战争。次年,攻陷广州,并对广州实施军事管制。1858年4月,攻陷大沽炮台,逼近天津。6月,清政府签订《天津条约》。随后,签订的《通商章程善后条约》中,又以“洋药”进口的名义承认鸦片贸易合法。1860年10月,英法联军对北京西北郊的皇家园林—圆明园进行大肆抢劫并放火烧毁。1860年10月签订中英、中法《北京条约》。 5.侵略罪行: ⑴火烧圆明园 ⑵俄国侵占中国北方大片领土:从19世纪50年代到80年代,俄国通过一系列不平等条约,共割占中国东北和西北150多万平方千米领土。 ①东北:1860年俄国强迫清政府签订《北京条约》 , 接受1858年黑龙江地方签订的《瑷珲条约》,割占中国东北100多万平方千米领土。 ②西北:19世纪60年代,俄国又迫使清政府签订《勘分西北界约记》,割占中国西北44万多平方千米领土。 6.结果: 时间 条约 签订国 主要内容 1858年 《天津条约》 清政府与俄、美、英、法四国 ⑴驻京:西方列强获得外国公使进驻北京 ⑵通商:增开汉口、南京等十处为通商口岸 ⑶通航:外国商船和军舰可以在长江各口岸自由航行等特权 ⑷赔款:英、法两国还得到巨额赔款 1858年 《通商章程善后条约》 清政府与英、法、美 清政府又以“洋药”进口的名义承认鸦片贸易合法 1860年 《北京条约》 清政府与英、法 ⑴清政府承认《天津条约》继续有效 ⑵通商:增开天津为通商口岸 ⑶割地:割九龙半岛南端给英国 ⑷赔款:赔款额也大幅增加 7.影响: ⑴第二次鸦片战争使中国丧失更多主权,英国、法国、美国等西方侵略势力由东南沿海一带深入长江中下游地区,俄国侵占中国北方大片领土。 ⑵中国的半殖民地半封建化程度进一步加深。 第3课 太平天国运动 1.时间:1851—1864年 2.领导人:洪秀全 3.背景:⑴鸦片战争的失败,进一步加深了清政府的统治危机。 ⑵随着剥削的加重,统治阶级与劳动群众之间的矛盾日益尖锐。 4.经过: ⑴兴起:1843年,洪秀全创立“拜上帝会”。 ⑵开始:金田起义。1851年1月11日,洪秀全在广西桂平县金田村发动武装起义,建号太平天国,起义军称太平军。不久,洪秀全称天王。 ⑶发展:永安建制。攻克永安后,洪秀全封杨秀清为东王,萧朝贵为西王,冯云山为南王,韦昌辉为北王,石达开为翼王,东王以下诸王均受东王节制。太平天国初步建立起政权组织。 ⑷全盛:1853年3月,攻占南京,改名天京,作为都城。后颁布了《天朝田亩制度》。 ⑸衰亡:①由盛转衰:1856年,天京事变使太平天国由盛转衰。 ②巩固措施:洪秀全封洪仁玕为干王,总理朝政;提拔陈玉成、李秀成等一批青年将领。 ③失败:1864年,洪秀全病逝,湘军攻陷天京,标志着太平天国农民运动的失败。 5.重要文献 《天朝田亩制度》 ⑴内容:规定不分男女,按人口和年龄平均分配土地。 ⑵目的:建立“有田同耕,有饭同食,有衣同穿,有钱同使,无处不均匀,无人不饱暖”的理想社会。 ⑶评价: ①积极:反映了千百年来农民要求得到土地的强烈愿望,对于发动和鼓舞广大农民起来参加反封建斗争起了积极的作用。 ②消极:这个制度带有浓厚的空想色彩,在长期的战争环境下未能推行。 《资政新篇》 ⑴作者:洪仁玕 ⑵内容:提出向西方学习、改革内政等一系列主张,得到洪秀全的赞赏。 ⑶结果:受当时历史条件的限制,未能付诸实践。 6.意义 ⑴性质:太平天国起义是中国历史上一次规模宏大的农民战争。 ⑵作用:它坚持斗争14年,转战大半个中国,沉重打击了清朝的统治和外国侵略势力,谱写了中国近代史上的壮烈篇章。 7.失败原因 ⑴主观原因:农民阶级的局限性,太平天国无法提出切合实际的革命纲领,无法制止和克服领导集团的腐败,也无法长期保持领导集团的团结。 ⑵客观原因:中外反动势力的联合绞杀。 2025年秋新教材八上《历史》必背知识(默写版) 班级 姓名 第一单元 中国开始沦为半殖民地半封建社会 第1课 鸦片战争 一、鸦片走私与林则徐禁烟 1.鸦片走私 ⑴背景 ①中国:1840年鸦片战争爆发前,清朝统治下的中国危机四伏,对外奉行 政策。 ②英国:西方已进入 时代,英国成为头号 强国,并向外进行 ,掠夺 ,开辟 。 ⑵目的 为改变在中英正当贸易中英国处于 局面。 ⑶危害 ①鸦片泛滥给中华民族带来深重灾难。 ②经济: 直接威胁到清政府的财政。 ③政治军事:许多官员、士兵吸食鸦片,不但严重摧残他们的 ,更导致 和 削弱。 2.林则徐禁烟 ⑴背景: 年底,道光皇帝派力主禁烟的 为钦差大臣,前往 查禁鸦片 ⑵概况:在林则徐主持下,1839年6月3日至25日,收缴的鸦片在虎门海滩被当众销毁 ⑶意义: 是中国人民禁烟斗争的伟大胜利,显示了中华民族 的坚强意志 二、鸦片战争 1.时间: 年6月— 年8月。 2.原因:⑴根本原因:英国为了 ,掠夺 ,倾销 。 ⑵直接原因(导火线): 。 3.进程 ⑴1840年6月,英国舰队封锁 珠江口,鸦片战争爆发。 ⑵英军为逼迫琦善就范,于1841年1月攻占虎门附近的大角、沙角炮台,并非法强占 。道光皇帝随即下诏对英作战。英军进攻虎门炮台,广东水师提督 督率将士殊死抵抗,终因弹尽援绝,壮烈殉国。接着,英军又占领广州城北的 。 ⑶1841年秋,英军再次北上,先后攻占厦门、定海、宁波。在定海,守将 、 、 三总兵皆力战殉国。1842年6月,英军进犯长江门户吴淞。江南提督 虽年近七旬,仍率众抵抗,在身负重伤的情况下,挥旗督战,力竭牺牲。8月初,英军到达南京下关江面。清政府向侵略者屈服。 4.失败原因 ⑴政治:清朝封建专制制度 ,统治者昏庸愚昧,对内 ,对外 。 ⑵经济军事:再加上经济 与武器装备 。 5.结果: ⑴清政府战败,被迫与英国签订《 》(性质:是中国近代史上第一个 的 条约)。 《南京条约》主要内容 影响 ①通商:开放 、 、 、 和 五处为通商口岸 打开了中国东南沿海的门户,便利了资本主义倾销产品和掠夺原料 ②割地:割 给英国 破坏了中国的主权和领土完整 ③赔款:英国 银元 导致白银外流,增加了人民的负担 ④关税:英商进出口货物应纳的税款,必须经过 破坏了中国的关税自主权,为外国资本主义对中国的经济侵略提供了便利 ⑵签订后续条约:中英《 》,中美《 》和中法《 》。 ①中英:1843年,英国又强迫清政府签订了《虎门条约》,从中获得了 、 和在通商口岸 的权利。 ②中美、中法:1844年签订中美《望厦条约》和中法《黄埔条约》。通过条约, 国、 国除享受英国在华取得的各种特权外,还扩大了其他侵略权益。 6.影响: ⑴政治:鸦片战争改变了中国 的进程。中国 的完整性遭到破坏。 ⑵经济:传统的 逐步瓦解。 ⑶社会性质:中国开始沦为 。 ⑷主要矛盾: 和 的矛盾、 和 的矛盾,成为近代中国社会的主要矛盾。 ⑸历史任务:反对 和 ,实现 和 。 ⑹地位:鸦片战争成为 的开端。 第2课 第二次鸦片战争 1.时间: 年10月— 年10月 2.原因: ⑴根本原因:鸦片战争后,西方列强不满足 ,提出无理的修约主张,被清政府拒绝。 ⑵直接原因:1856年,英国和法国在俄、美两国支持下,分别以“ ”和“ ”为借口,对中国发动第二次鸦片战争。 3.国家:主凶: 联军;帮凶: 国、 国。 4.进程:1856年10月,英军炮轰广州,挑起战争。次年,攻陷 ,并对广州实施军事管制。1858年4月,攻陷大沽炮台,逼近天津。6月,清政府签订《 》。随后,签订的《 》中,又以“洋药”进口的名义承认 。1860年10月,英法联军对北京西北郊的皇家园林— 进行大肆抢劫并放火烧毁。 年10月签订中英、中法《 》。 5.侵略罪行: ⑴火烧 ⑵俄国侵占中国北方大片领土:从19世纪50年代到80年代,俄国通过一系列不平等条约,共割占中国东北和西北 平方千米领土。 ①东北:1860年俄国强迫清政府签订《北京条约》 , 接受1858年黑龙江地方签订的《 》,割占中国东北 平方千米领土。 ②西北:19世纪60年代,俄国又迫使清政府签订《 》,割占中国西北 多平方千米领土。 6.结果: 时间 条约 签订国 主要内容 1858年 《天津条约》 清政府与俄、美、英、法四国 ⑴驻京:西方列强获得 进驻北京 ⑵通商:增开 、 等十处为通商口岸 ⑶通航:外国商船和军舰可以在 等特权 ⑷赔款:英、法两国还得到巨额赔款 1858年 《通商章程善后条约》 清政府与英、法、美 清政府又以“洋药”进口的名义承认 1860年 《北京条约》 清政府与英、法 ⑴清政府承认《 》继续有效 ⑵通商:增开 为通商口岸 ⑶割地:割 给英国 ⑷赔款:赔款额也大幅增加 7.影响: ⑴第二次鸦片战争使中国丧失更多主权,英国、法国、美国等西方侵略势力由东南沿海一带深入 ,俄国侵占中国北方大片领土。 ⑵中国的 程度进一步加深。 第3课 太平天国运动 1.时间: — 年 2.领导人: 3.背景:⑴ 的失败,进一步加深了清政府的统治危机。 ⑵随着剥削的加重, 与 之间的矛盾日益尖锐。 4.经过: ⑴兴起:1843年,洪秀全创立“ ”。 ⑵开始: 起义。1851年1月11日,洪秀全在广西桂平县金田村发动武装起义,建号太平天国,起义军称太平军。不久,洪秀全称天王。 ⑶发展: 建制。攻克永安后,洪秀全封杨秀清为东王,萧朝贵为西王,冯云山为南王,韦昌辉为北王,石达开为翼王,东王以下诸王均受东王节制。太平天国初步建立起政权组织。 ⑷全盛:1853年3月,攻占南京,改名 ,作为都城。后颁布了《 》。 ⑸衰亡:①由盛转衰:1856年, 使太平天国由盛转衰。 ②巩固措施:洪秀全封 为干王,总理朝政;提拔陈玉成、李秀成等一批青年将领。 ③失败: 年,洪秀全病逝,湘军攻陷 ,标志着太平天国农民运动的失败。 5.重要文献 《天朝田亩制度》 ⑴内容:规定不分男女,按人口和年龄平均分配土地。 ⑵目的:建立“ , , ,有钱同使,无处不均匀,无人不饱暖”的理想社会。 ⑶评价: ①积极:反映了千百年来农民要求得到 的强烈愿望,对于发动和鼓舞广大农民起来参加 斗争起了积极的作用。 ②消极:这个制度带有浓厚的 色彩,在长期的战争环境下未能推行。 《资政新篇》 ⑴作者: ⑵内容:提出向 学习、改革内政等一系列主张,得到洪秀全的赞赏。 ⑶结果:受当时历史条件的限制,未能付诸实践。 6.意义 ⑴性质:太平天国起义是中国历史上一次规模宏大的 战争。 ⑵作用:它坚持斗争14年,转战大半个中国,沉重打击了 和 ,谱写了中国近代史上的壮烈篇章。 7.失败原因 ⑴主观原因: 的局限性,太平天国无法提出切合实际的革命纲领,无法制止和克服领导集团的腐败,也无法长期保持领导集团的团结。 ⑵客观原因: 的联合绞杀。 8
展开阅读全文

开通  VIP会员、SVIP会员  优惠大
下载10份以上建议开通VIP会员
下载20份以上建议开通SVIP会员


开通VIP      成为共赢上传

当前位置:首页 > 教育专区 > 初中历史

移动网页_全站_页脚广告1

关于我们      便捷服务       自信AI       AI导航        抽奖活动

©2010-2026 宁波自信网络信息技术有限公司  版权所有

客服电话:0574-28810668  投诉电话:18658249818

gongan.png浙公网安备33021202000488号   

icp.png浙ICP备2021020529号-1  |  浙B2-20240490  

关注我们 :微信公众号    抖音    微博    LOFTER 

客服