收藏 分销(赏)

甘肃省嘉峪关市2025年生物高一上期末达标检测模拟试题含解析.doc

上传人:cg****1 文档编号:12768830 上传时间:2025-12-04 格式:DOC 页数:5 大小:208.50KB 下载积分:12.58 金币
下载 相关 举报
甘肃省嘉峪关市2025年生物高一上期末达标检测模拟试题含解析.doc_第1页
第1页 / 共5页
甘肃省嘉峪关市2025年生物高一上期末达标检测模拟试题含解析.doc_第2页
第2页 / 共5页


点击查看更多>>
资源描述
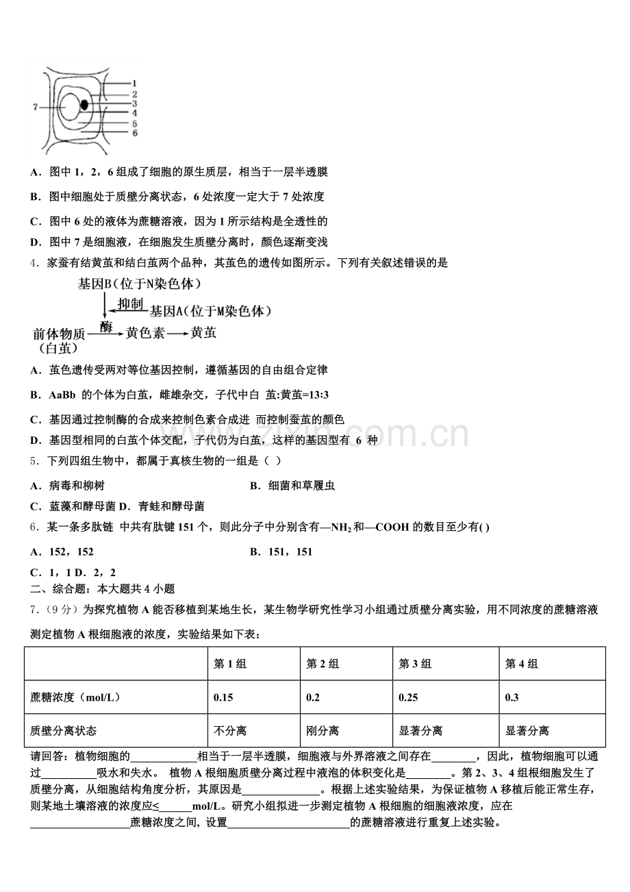
甘肃省嘉峪关市2025年生物高一上期末达标检测模拟试题 注意事项 1.考试结束后,请将本试卷和答题卡一并交回. 2.答题前,请务必将自己的姓名、准考证号用0.5毫米黑色墨水的签字笔填写在试卷及答题卡的规定位置. 3.请认真核对监考员在答题卡上所粘贴的条形码上的姓名、准考证号与本人是否相符. 4.作答选择题,必须用2B铅笔将答题卡上对应选项的方框涂满、涂黑;如需改动,请用橡皮擦干净后,再选涂其他答案.作答非选择题,必须用05毫米黑色墨水的签字笔在答题卡上的指定位置作答,在其他位置作答一律无效. 5.如需作图,须用2B铅笔绘、写清楚,线条、符号等须加黑、加粗. 一、选择题:(共6小题,每小题6分,共36分。每小题只有一个选项符合题目要求) 1.下图为细胞膜的流动镶嵌模型示意图,有关叙述正确的是(  ) A.细胞膜的识别与e有关 B.c指磷脂分子的疏水性“头”部 C.构成细胞膜的蛋白质分子是静止的 D.a指磷脂分子的“尾”部,具有亲水性 2.内共生起源学说认为线粒体起源于被原始真核生物吞噬的好氧细菌,这种细菌和原始真核生物共生,并在长期的共生中逐渐演化成线粒体,其过程如下图所示。下列叙述错误的 A.据内共生起源学说可推测线粒体中含有DNA、RNA和核糖体 B.原始真核生物吞噬好氧细菌过程与生物膜的流动性有关 C.线粒体双层膜结构的事实支持内共生起源学说 D.线粒体DNA分子不与蛋白质结合形成染色体的事实不支持内共生起源学说 3.如图为某学生在用紫色洋葱鳞片叶外表皮细胞做一定浓度的蔗糖溶液对细胞影响的实验中所观察到的细胞,请判断下列叙述中正确的是 A.图中1,2,6组成了细胞的原生质层,相当于一层半透膜 B.图中细胞处于质壁分离状态,6处浓度一定大于7处浓度 C.图中6处的液体为蔗糖溶液,因为1所示结构是全透性的 D.图中7是细胞液,在细胞发生质壁分离时,颜色逐渐变浅 4.家蚕有结黄茧和结白茧两个品种,其茧色的遗传如图所示。下列有关叙述错误的是 A.茧色遗传受两对等位基因控制,遵循基因的自由组合定律 B.AaBb 的个体为白茧,雌雄杂交,子代中白 茧:黄茧=13∶3 C.基因通过控制酶的合成来控制色素合成进 而控制蚕茧的颜色 D.基因型相同的白茧个体交配,子代仍为白茧,这样的基因型有 6 种 5.下列四组生物中,都属于真核生物的一组是( ) A.病毒和柳树 B.细菌和草履虫 C.蓝藻和酵母菌 D.青蛙和酵母菌 6.某一条多肽链 中共有肽键151个,则此分子中分别含有—NH2和—COOH的数目至少有( ) A.152,152 B.151,151 C.1,1 D.2,2 二、综合题:本大题共4小题 7.(9分)为探究植物A能否移植到某地生长,某生物学研究性学习小组通过质壁分离实验,用不同浓度的蔗糖溶液测定植物A根细胞液的浓度,实验结果如下表:  第1组 第2组 第3组 第4组 蔗糖浓度(mol/L) 0.15 0.2 0.25 0.3 质壁分离状态 不分离 刚分离 显著分离 显著分离 请回答:植物细胞的____________相当于一层半透膜,细胞液与外界溶液之间存在________,因此,植物细胞可以通过__________吸水和失水。 植物A根细胞质壁分离过程中液泡的体积变化是________。第2、3、4组根细胞发生了质壁分离,从细胞结构角度分析,其原因是______________。根据上述实验结果,为保证植物A移植后能正常生存,则某地土壤溶液的浓度应≤______mol/L。研究小组拟进一步测定植物A根细胞的细胞液浓度,应在__________________蔗糖浓度之间, 设置______________________的蔗糖溶液进行重复上述实验。 8.(10分)下图1是人甲状腺细胞摄取原料合成甲状腺球蛋白的基本过程,图2表示两种跨膜运输方式,请据图回答问题: 细胞内的碘浓度远远高于血浆,这表明图1中a过程跨膜运输的方式是 ,这种运输方式对活细胞的生理意义是 。苯进出细胞的方式一般是图2中的 。若对离体的心肌细胞使用某种毒素,结果Mg2+的吸收显著减少,而Ca2+、K+、葡萄糖等物质的吸收没有受到影响,其原因是 ,这表明细胞膜具有的特性是 。甲状腺细胞分泌甲状腺球蛋白过程中体现了细胞内生物膜的 和结构相似,在结构和 上紧密联系。 9.(10分)根据下列化合物的结构分析回答: 该化合物中,①表示 ,⑦表示 。 该化合物由 个氨基酸失去 个水分子而形成,这种反应叫做 。 该化合物中的氨基酸种类不同,是由 决定的,其编号是 。 该化合物称为 ,含 个肽键,编号是 。 10.(10分)生物体内的新陈代谢与ATP、酶有密切关系。下面甲图表示了细胞某些代谢过程与ATP的关系;乙图表示酶在化学变化中的作用。请分析回答下列问题。 甲图中,若生物体为蓝藻,细胞消耗ADP的主要场所是________________。而在玉米体内,叶肉细胞通过生理过程①产生ATP的具体部位是________________________。从太阳光能转变为骨骼肌收缩所需的能量,需要依次经过甲图中____________________(填数字)过程。乙图中,若表示过氧化氢酶作用于一定量的H2O2(温度和pH等条件都保持最适宜)时生成物量与反应时间的关系,在d分钟后曲线变成水平的主要原因是_________________。若其他条件不变,将该酶的浓度增加一倍,请在图上画出生成物量变化的曲线。___________过氧化氢酶之所以能够加快化学反应的速率是因为它能________________________________。Fe3+也能催化H2O2的分解,但与过氧化氢酶相比,要达到生成物量的最大值,反应时间一般________d分钟。 11.(15分)下图为高等动物细胞和高等植物细胞亚显微结构局部模式图,请据图回答: 若A图为人的造血干细胞,则在其进行有丝分裂时4纺锤体形成有关的细胞器是[ ] ___________ ;若为胰腺泡细胞,则与胰蛋白酶合成、加工、分泌有关的细胞器有___________(填序号)。研究表明硒对线粒体膜有稳定作用,当缺硒时下列细胞中受损的是___________。 A.脂肪细胞 B.淋巴细胞 C.心肌细胞 D.口腔上皮细胞在动植物细胞中都有而功能不同的细胞器是[ ]___________, B图中含有遗传物质DNA的结构有___________(填序号)。若B图为洋葱根尖伸长区的细胞,则不应该含有的细胞器是[ ]___________,你判断的理由是___________ 。 参考答案 一、选择题:(共6小题,每小题6分,共36分。每小题只有一个选项符合题目要求) 1、A 2、D 3、C 4、D 5、D 6、C 二、综合题:本大题共4小题 7、原生质层 浓度差 渗透作用 逐渐变小 原生质层比细胞壁的伸缩性更大,当细胞不断失水时,原生质层与细胞壁逐渐分离 0.15 0.15mol/L~0.2 mol/L 一系列浓度梯度 8、(1)主动运输 保证了细胞生命活动的正常进行 (2)甲 抑制了细胞膜上运输Mg2+载体的活性 选择透过性 (3)组成 功能 9、(1)氨基 羧基 (2)四 三 脱水缩合 (3)R 基团 ②④⑧⑨ (4)四肽  三  ③⑤⑥ 10、细胞质 叶绿体类囊体膜 ①②③④ 底物已完全被消耗尽 降低化学反应的活化能 大于(长于) 11、13中心体 11、8、5、9 C 5高尔基体 7、4、9 4叶绿体 该细胞有叶绿体,能进行光合作用或根尖伸长区细胞不进行光合作用
展开阅读全文

开通  VIP会员、SVIP会员  优惠大
下载10份以上建议开通VIP会员
下载20份以上建议开通SVIP会员


开通VIP      成为共赢上传

当前位置:首页 > 教育专区 > 高中生物

移动网页_全站_页脚广告1

关于我们      便捷服务       自信AI       AI导航        抽奖活动

©2010-2026 宁波自信网络信息技术有限公司  版权所有

客服电话:0574-28810668  投诉电话:18658249818

gongan.png浙公网安备33021202000488号   

icp.png浙ICP备2021020529号-1  |  浙B2-20240490  

关注我们 :微信公众号    抖音    微博    LOFTER 

客服