收藏 分销(赏)

室外贴面砖技术交底.doc

上传人:ha****ot 文档编号:12719 上传时间:2020-07-09 格式:DOC 页数:5 大小:36KB 下载积分:1 金币
下载 相关 举报
室外贴面砖技术交底.doc_第1页
第1页 / 共5页
室外贴面砖技术交底.doc_第2页
第2页 / 共5页


点击查看更多>>
资源描述
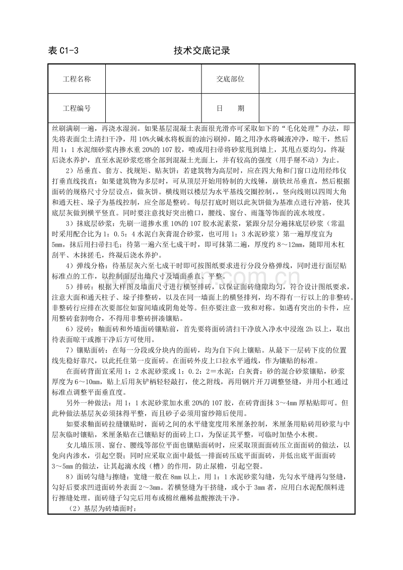
表C1-3 技术交底记录 工程名称 交底部位 工程编号 日 期 交底内容: 室外贴面砖 本技术交底适用于工业与民用建筑的外墙饰面贴面砖工程。 1.材料要求 (1)水泥:325号矿渣水泥或普通硅酸盐水泥。应有出厂证明或复试单,当出厂超过三个月按试验结果使用。 (2)白水泥:325号白水泥。 (3)砂子:粗砂或中砂,用前过筛。 (4)面砖:面砖的品种、规格、图案、颜色应均匀,必须符合设计规定,砖表面平整方正,厚度一致,不得有缺楞、掉角和断裂等缺陷。釉面砖的吸水率不得大于10%。 (5)石灰膏:使用前一个月用块状生石灰淋制,用3mm孔径的筛子过滤,淋成石灰膏贮存在灰池中,用时灰膏内不应含有未熟化的颗粒及杂质。 (6)生石灰粉:细度应通过4900孔/cm筛并提前一周用水浸泡熟化。 (7)粉煤灰:细度过0.08mm方孔筛,筛余量不大于5%。 (8)107胶和矿物颜料等,应符合质量要求。 2.主要机具 磅秤、铁板、孔径5mm筛子、窗纱筛子、手推车、大桶、小水桶、平锹、木抹子、铁抹子、大杠、中杠、小杠、靠尺、方尺、铁制水平尺、灰槽、灰勺、米厘条、毛刷、钢丝刷、扫帚、錾子、锤子、粉线包、小白线、擦布或棉丝、钢片开刀、小灰铲、手提电动小圆锯、勾缝溜子、勾缝托灰板、托线板、线锤、盒尺、钉子、红铅笔、铅丝、工具袋等。 3.作业条件 (1)外架子(高层多用吊篮或吊架)应提前支搭和安设好,多层房屋最好选用双排架子或桥架,其横竖杆及拉杆等应离开墙面和门窗口角150~200mm。架子的步高要符合施工要求。 (2)阳台栏杆预留孔洞及排水管等应处理完毕,门窗框要固定好,并用1:3水泥砂浆将缝隙堵塞严实,铝合金门窗框边缝所用嵌塞材料应符合设计要求,且应塞堵密实并事先粘好保护膜。 (3)墙面基层清理干净,脚手眼、窗台、窗套等事先砌堵好。 (4)按面砖的尺寸、颜色进行选砖,并分类存放备用。 (5)大面积施工前应先放样并做样板,确定施工工艺及操作要点,并向施工人员交好底再做。样板完成后必须经质检部门鉴定合格后方可组织班组按样板要求大面积施工。 4.操作工艺 工艺流程: 基层处理→吊垂直、套方、找规矩→贴灰饼→抹底层砂浆→ →弹线分格→排砖→浸砖→镶贴面砖→面砖勾缝与擦缝 (1)基层为混凝土墙面时: 1)基层处理:首先将凸出墙面的混凝土剔平、对大钢模施工的混凝土墙面应凿毛,并用钢丝刷满刷一遍,再浇水湿润。如果基层混凝土表面很光滑亦可采取如下的“毛化处理”办法,即先将表面尘土清扫干净,用10%火碱水将板面的油污刷掉,随之用净水将碱液冲净,晾干,然后用1:1水泥细砂浆内掺水重20%的107胶,喷或用扫帚将砂浆甩到墙上,其甩点要均匀,终凝后浇水养护,直至水泥砂浆疙瘩全部到混凝土光面上,并有较高的强度(用手掰不动)为止。 2)吊垂直、套方、找规矩、贴灰饼:若建筑物为高层时,应在四大角和门窗口边用经纬仪打垂直线找直;如果建筑物为多层时,可从顶层开始用特制的大线锤,崩铁丝吊垂直,然后根据面砖的规格尺寸分层设点,做灰饼。横线则以楼层为水平基线交圈控制,,竖向线则以四周大角和通天柱、垛子为基线控制,应全部是整砖。每层打底时则以此灰饼做为基准点进行冲筋,使其底层灰做到横平竖直。同时要注意找好突出檐口,腰线、窗台、雨篷等饰面的流水坡度。 3)抹底层砂浆:先刷一道掺水重10%的107胶水泥素浆,紧跟分层分遍抹底层砂浆(常温时采用配合比为1:0.5:4水泥白灰膏混合砂浆,也可用1:3水泥砂浆)第一遍厚度宜为5mm,抹后用扫帚扫毛;待第一遍六至七成干时,即可抹第二遍,厚度约8~12mm,随即用木杠刮平、木抹搓毛,终凝后浇水养护。 4)弹线分格:待基层灰六至七成干时即可按图纸要求进行分段分格弹线,同时进行面层贴标准点的工作,以控制面层出墙尺寸及墙面垂直、平整。 5)排砖:根据大样图及墙面尺寸进行横竖排砖,以保证面砖缝隙均匀,符合设计图纸要求,注意大面和通天柱子、垛子排整砖,以及在同一墙面上的横竖排列,均不得有一行以上的非整砖。非整砖行应排在次要部位如窗间墙或阴角处等。但亦要注意一致和对称。如遇有突出的卡件,应用整砖套割吻合,不得用非整砖拼凑镶贴。 6)浸砖:釉面砖和外墙面砖镶贴前,首先要将面砖清扫干净放入净水中浸泡2h以上,取出待表面晾干或擦干净后方可使用。 7)镶贴面砖:在每一分段或分块内的面砖,均为自下向上镶贴。从最下一层砖下皮的位置线先稳好靠尺,以此托住第一皮面砖。在面砖外皮上口拉水平通线,作为镶贴的标准。 在面砖背面宜采用1:2水泥砂浆或1:0.2:2=水泥:白灰膏:砂的混合砂浆镶贴,砂浆厚度为6~10mm,贴上后用灰铲柄轻轻敲打,使之附线,再用钢片开刀调整竖缝,并用小杠通过标准点调整平面垂直度。 另外一种做法:用1:1水泥砂浆加水重20%的107胶,在砖背面抹3~4mm厚粘贴即可。但此种做法基层灰必须抹得平整,而且砂子必须用窗纱筛后使用。 如要求釉面砖拉缝镶贴时,面砖之间的水平缝宽度用米厘条控制,米厘条用贴砖用砂浆与中层灰临时镶贴,米厘条贴在已镶贴好的面砖上口,为保证其平整,可临时加垫小木楔。 女儿墙压顶、窗台、腰线等部位平面也镶贴面砖时,应采取顶面面砖压立面面砖的做法,以免向内渗水,引起空裂;同时应采取立面中最低一排面砖压底平面面砖,并低出底平面面砖3~5mm的做法,让其起滴水线(槽)的作用,防止尿檐,引起空裂。 8)面砖勾缝与擦缝:宽缝一般在8mm以上,用1:1水泥砂浆勾缝,先勾水平缝再勾竖缝,勾好后要求凹进面砖外表面2~3mm。若横竖缝为干挤缝,或小于3mm者,应用白水泥配颜料进行擦缝处理。面砖缝子勾完后用布或棉丝蘸稀盐酸擦洗干净。 (2)基层为砖墙面时: 1)抹灰前墙面必须清扫干净,浇水湿润。 2)大墙面和四角、门窗口边弹线找规矩,必须由顶层到底一次进行,弹出垂直线,并决定面砖出墙尺寸分层设点、 做灰饼。横线则以楼层为水平基线交圈控制,竖向线则以四周大角和通天垛、柱子为基线控制。每层打底时则以此灰饼做为基准点进行冲筋,使其底层灰做到横平竖直。同时要注意找好突出檐口、腰线、窗台、雨篷等饰面的流水坡度。 3)抹底层砂浆:先将墙面浇水湿润,然后用1:3水泥砂浆刮一道约6mm厚,紧跟用同标号灰与所冲的筋找平、随即用木杠刮平,木抹搓毛。终凝后浇水养护。 4)~8)同基层为混凝土墙面做法。 (3)冬期施工:一般只在冬施初期施工,严寒阶段不能施工。 1)砂浆的使用温度不得低于5℃。砂浆硬化前,应采取防冻措施。 2)用冻结法砌筑的墙,应待其解冻后再抹灰。 3)镶贴砂浆硬化初期不得受冻。气温低于5℃时,室外镶贴砂浆内可掺入能降低冻结温度的外加剂,其掺量应由试验确定。 4)为防止灰层早期受冻,并保证操作质量,其砂浆内的白灰膏和107胶不能使用,可采用同体积粉煤灰代替或改用水泥砂浆抹灰。 5.质量标准 (1)保证项目: 1)饰面砖的品种、规格、颜色、图案必须符合设计要求和符合现行标准规定。 2)饰面砖镶贴必须牢固、严禁空鼓无歪斜、缺楞、掉角和裂缝等缺陷。 (2)基本项目: 1)表面平整、洁净、色泽协调一致。 2)接缝填嵌密实、平直、宽窄一致、颜色一致、阴阳角处的砖压向正确,非整砖的使用部位适宜。 3)套割:用整砖套割吻合,边缘整齐;墙裙、贴脸等突出墙面的厚度一致。 4)流水坡向正确,滴水线顺直。 (3)外饰面砖允许偏差项目:见表4—15。          外饰面砖允许偏差     表4—15 项目 允许偏差(mm) 检验方法 外墙面砖 釉面砖 1 立面垂直 3 3 用2m托线板检查 2 表面平整    2 2 用2m靠尺和楔形塞尺检查 3 阳角方正 2 2 用20cm方尺和楔形塞尺检查 4 接缝平直 3 2 拉5m小线,不足5m拉通线和尺量检查 5 墙裙上口平直 2 2 6 接缝高低 1 1 用钢板短尺和楔形塞尺检查 6.成品保护 (1)要及时清擦干净残留在门窗框上的砂浆,特别是铝合金门窗框宜粘贴保护膜,预防锈蚀。 (2)认真贯彻合格施工顺序,少数工种(水电、通风、设备安装等)的活应提前完成,防止损坏面砖。 (3)油漆粉刷不得将油浆喷滴在已完的饰面砖上,如果面砖上部为外涂料或水刷石墙面,宜先做外涂料或水刷后,然后贴面砖,以免污染墙面。若需先做面砖时,完工后必须采取贴纸或塑料薄膜等措施,防止污染。 (4)各抹灰层在凝结前应防止快干、暴晒、水冲和振动,以保证其灰层有足够的强度。 (5)拆架时注意不要碰撞墙面。 7.应注意的质量问题 (1)空鼓、脱落: 1)因冬季气温低,砂浆受冻,到来年春天化冻后容易发生脱落。因此在进行室外贴面砖操作时应保持正温,尽量不在冬期施工。 2)基层表面偏差较大,基层处理或施工不当如每层抹灰跟的太紧,面砖勾缝不严,又没有洒水养护,各层之间的粘结强度很差,面层就容易产生空鼓、脱落。 3)砂浆配合比不准,稠度控制不好,砂子含泥量过大,在同一施工面上采用几种不同的配合比砂浆,因而产生不同的干缩亦会空鼓。应在贴面砖砂浆中加适量107胶,增强粘结力,严格按工艺操作,重视基层处理和自检工作,要逐块检查发现空鼓的应随即返工重做。 (2)墙面不平:主要是结构施工期间,几何尺寸控制不好,造成外墙面垂直、平整偏差大,而装修前对基层处理又不够认真。应加强对基层打底工作的检查,合格后方进行下道工序。 (3)分格缝不匀、不直:主要是施工前没有认真按照图纸尺寸,核对结构施工的实际情况,加上分段分块弹线,排砖不细,贴灰饼控制点少,以及面砖规格尺寸偏差大、施工中选砖不细、操作不当等造成。 (4)墙面脏:主要原因是勾完缝后没有及时擦净砂浆以及其他工种污染所致,可用棉丝蘸稀盐酸20%水刷洗,然后用自来水冲净。同时应加强成品保护。 技术负责人: 交底人: 接交人:
展开阅读全文

开通  VIP会员、SVIP会员  优惠大
下载10份以上建议开通VIP会员
下载20份以上建议开通SVIP会员


开通VIP      成为共赢上传

当前位置:首页 > 品牌综合 > 技术交底/工艺/施工标准

移动网页_全站_页脚广告1

关于我们      便捷服务       自信AI       AI导航        抽奖活动

©2010-2025 宁波自信网络信息技术有限公司  版权所有

客服电话:0574-28810668  投诉电话:18658249818

gongan.png浙公网安备33021202000488号   

icp.png浙ICP备2021020529号-1  |  浙B2-20240490  

关注我们 :微信公众号    抖音    微博    LOFTER 

客服