收藏 分销(赏)

【名师原创 全国通用】 2025- 2025学年高三寒假作业 物理(五)Word版含答案.docx

上传人:x****s 文档编号:12693605 上传时间:2025-11-25 格式:DOCX 页数:10 大小:385.17KB 下载积分:15 金币
下载 相关 举报
【名师原创 全国通用】 2025- 2025学年高三寒假作业 物理(五)Word版含答案.docx_第1页
第1页 / 共10页
【名师原创 全国通用】 2025- 2025学年高三寒假作业 物理(五)Word版含答案.docx_第2页
第2页 / 共10页


点击查看更多>>
资源描述
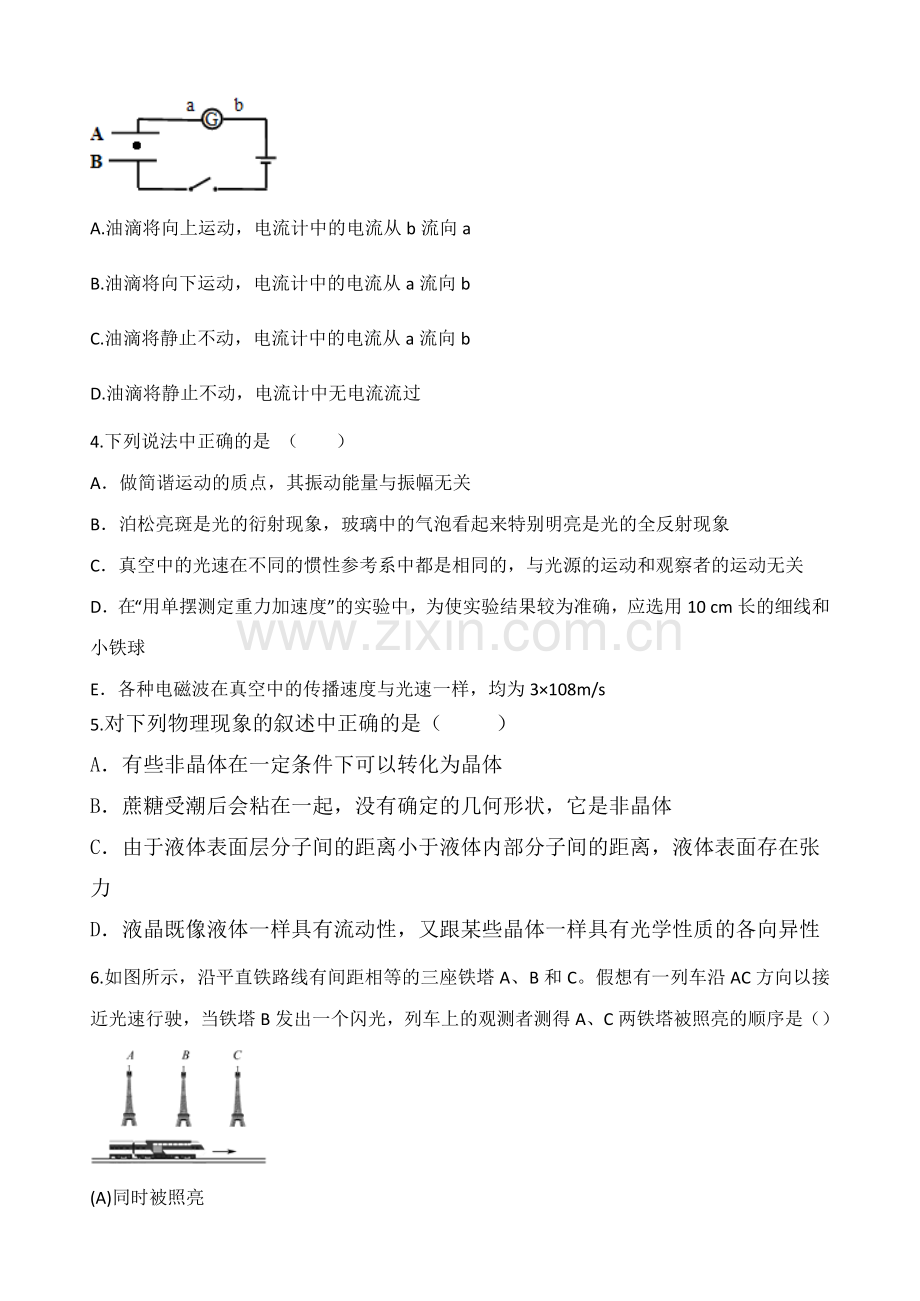
【原创】高三物理寒假作业(五) 一、 选择题 1.如图所示,长为L的轻杆,一端固定一个质量为m的小球,另一端固定在水平转轴O上,杆随转轴O在竖直平面内匀速转动,角速度为ω,某时刻杆对球的作用力恰好与杆垂直,则此时杆与水平面的夹角是(  )   A. sinθ= B. tanθ= C. sinθ= D. tanθ= 2.一列波速为2.0m/s,沿x轴正向传播的简谐机械横波某时刻的波形图如图所示,P为介质中的一个质点.关于这列机械波,下列说法中正确的是(  )   A. 该机械波的振幅为0.2m   B. 该机械波的波长为10m   C. 从此时刻起再经过10s,质点P通过的路程为0.8m   D. 此时刻质点P的加速度方向与速度方向相同 3.两个较大的平行板A、B相距为d,分别接在电压为U的电正负极上,开关S闭合时质量为m,带电量为-q的油滴恰好静止在两板之间,如图所示,在保持其他条件不变的情况下,将两板非常缓慢地水平错开一些,以下说法正确的是(  ) A. 油滴将向上运动,电流计中的电流从b流向a B.油滴将向下运动,电流计中的电流从a流向b C.油滴将静止不动,电流计中的电流从a流向b D.油滴将静止不动,电流计中无电流流过 4.下列说法中正确的是 ( ) A.做简谐运动的质点,其振动能量与振幅无关 B.泊松亮斑是光的衍射现象,玻璃中的气泡看起来特别明亮是光的全反射现象 C.真空中的光速在不同的惯性参考系中都是相同的,与光源的运动和观察者的运动无关 D.在“用单摆测定重力加速度”的实验中,为使实验结果较为准确,应选用10 cm长的细线和小铁球 E.各种电磁波在真空中的传播速度与光速一样,均为3×108m/s 5.对下列物理现象的叙述中正确的是( ) A.有些非晶体在一定条件下可以转化为晶体 B.蔗糖受潮后会粘在一起,没有确定的几何形状,它是非晶体 C.由于液体表面层分子间的距离小于液体内部分子间的距离,液体表面存在张力 D.液晶既像液体一样具有流动性,又跟某些晶体一样具有光学性质的各向异性 6.如图所示,沿平直铁路线有间距相等的三座铁塔A、B和C。假想有一列车沿AC方向以接近光速行驶,当铁塔B发出一个闪光,列车上的观测者测得A、C两铁塔被照亮的顺序是() (A)同时被照亮 (B)A先被照亮 (C)C先被照亮 (D)无法判断 二、 实验题 7.在做“用油膜法估测分子的大小”实验中,实验简要步骤如下: ①.取一定量的无水酒精和油酸,制成一定浓度的油酸酒精溶液; ②.在量筒中滴入一滴该溶液,测出它的体积; ③.在蒸发皿内盛一定量的水,在水面上撒上薄薄的一层痱子粉再滴入一滴油酸酒精溶液,待其散开稳定; ④.在蒸发皿上覆盖透明平玻璃,描出油膜形状,用透明方格纸测量油膜的面积; (1)上面有一个步骤有问题,出错的步骤是:________,应改正为____________________ (2) 此实验中油酸酒精溶液的浓度为每104mL溶液中有纯油酸1mL.用注射器测得1mL上述溶液中有液滴100滴.把1滴该溶液滴入盛水的浅水盘里,待水面稳定后,将玻璃板放在浅水盘上,在玻璃板上描出油膜的轮廓,随后把玻璃放在坐标纸上,其形状如图所示,坐标中正方形小方格的边长为1cm,则油膜面积为______m2,此油酸分子的直径为________________m.(保留两位有效数字) 8.影响材料电阻率的因素很多,一般金属材料的电阻率随温度的升高而增大,半导体材料的电阻率则与之相反,随温度的升高而减小.某学校研究小组需要研究某种材料的导电规律,他们用这种材料制作成电阻较小的元件P,测量元件P中的电流随两端电压从零逐渐增大过程中的变化规律. (1)图a是他们按设计好的电路连接的部分实物图,请添加两根导线,使电路完整. (2)改变滑动变阻器的阻值,记录两电表的读数.根据表中数据,在图b中画出元件P的I-U图象,并判断元件P是金属材料还是半导体材料?答: U/V 0 0.40 0.60 0.80 1.00 1.20 1.50 I/A 0 0.04 0.09 0.16 0.25 0.36 0.56 (3)若可供选择的滑动变阻器有R1(最大阻值2Ω,额定电流为0.3A)、R2(最大阻值10Ω,额定电流为1A),则本实验应该选用滑动变阻器 .(填器材前的编号) (4)把元件P接入如图c所示的电路中,已知定值电阻R阻值为4Ω,电电动势为2V,内阻不计,则该元件实际消耗的电功率为 W. 三、计算题 9.(2025•扬州模拟)如图所示,在投球游戏中,小明坐在可沿竖直方向升降的椅子上,停在不同高度处将小球水平抛出落入固定的球框中.已知球框距地面的高度为h0,小球的质量为m,抛出点与球框的水平距离始终为L,忽略空气阻力. (1)小球距地面高为H0处水平抛出落入球框,求此过程中小球重力势能的减少量; (2)若小球从不同高度处水平抛出后都落入了球框中,试推导小球水平抛出的速度v与抛出点高度H之间满足的函数关系; (3)为防止球入框时弹出,小明认为球落入球框时的动能越小越好.那么,它应该从多高处将球水平抛出,可以使小球入框时的动能最小?并求该动能的最小值. 10.质量为m的均匀方形木块在平静的水面上处于平衡状态,用力F缓慢向下压木块使之向下移动距离d,然后松开手,不计水的粘滞作用,木块做简谐运动. (1)当木块正好经过平衡位置向下运动时,某同学开始观察木块的振动过程,该同学发现经过0.5 s后木块第一次回到平衡位置.已知d=2 cm,取竖直向上为正方向,请在图甲中将该同学观察到的木块的振动过程用振动图象描述出来。另一位同学在该同学观察3.5 s后开始计时,请在图乙中画出后一位同学观察的振动图象。(请至少画出一个周期) (2)如果由于该木块的振动,在水面形成机械波,3.5 s内传播了3.5 m,则该波的波长是多少? 11.如图所示,上端开口的光滑圆形气缸竖直放置,活塞将一定质量的气体封闭在气缸内。在气缸内距缸底60cm处设有卡环ab,使活塞只能向上滑动。开始时活塞搁在ab上,缸体内气体的压强等于大气压强为p0,活塞因重力而产生的压强为0.2p0,气体起始温度为300K,现缓慢加热气缸内气体,求: (1)温度为多少时活塞开始离开ab? (2)当温度缓慢升为多少时,活塞活塞离缸底80cm? 【原创】高三物理寒假作业(五)参考答案 1.解:小球所受重力和杆子的作用力的合力提供向心力,根据牛顿第二定律有: mgsinθ=mLω2,解得sin.故A正确,B、C、D错误. 2.ABD解:A、由图可知,机械波的波长为10m,振幅为0.2m,故A、B正确. C、机械波的周期T=,则经过10s,即2个周期,质点P的路程s=8A=8×0.2m=1.6m,故C错误. D、此时P质点处于上坡,则速度方向向下,而加速度方向向下,可知加速度方向与速度方向相同,故D正确. 3.C 解析:将两板缓慢地错开一些,两板正对面积减小,根据电容的决定式C=得知,电容减小,而电压不变,则由C=知,电容器带电量减小,电容器处于放电状态,电路中产生顺时针方向的电流,则电流计中有a→b的电流.由于电容器板间电压和距离不变,则由E=,知板间场强不变,油滴所受电场力不变,仍处于静止状态.故C正确.ABD错误. 4.BCE 5.AD A、晶体和非晶体区别在于内部分子排列,有些通过外界干预可以相互转化,如把晶体硫加热熔化(温度超过300℃)再倒进冷水中,会变成柔软的非晶硫,再过一段时间又会转化为晶体硫,故A正确; B、蔗糖是多晶体,没有固定的形状,故B错误; C、液体表面层分子间距离大于液体内部分子间距离,故而液体表面形成表面张力,故C错误; D、液晶既像液体一样具有流动性,又跟某些晶体一样具有光学性质的各向异性,故D正确。 6.C 解析: 列车上的观察者看到的是由B出发后经过A和C反射的光,由于列车在这段时间内向C运动靠近C,而远离A,所以C的反射光先到达列车上的观察者,看到C先被照亮. 7.(1)②在量筒中滴入50滴溶液后测量它的体积,并求出一滴溶液的体积。 (2), 8.(1)如图所示 (2)如图所示 半导体材料 I/A U/V 0 0.2 1 2 0.4 0.6 V A 元件P 9.解:(1)小球重力势能的减少量为:△Ep=mg(H0﹣h0). (2)设小球做平抛运动的时间为t,则 水平方向有:L=vt 竖直方向有: 解得:(H>h0)或:. (3)小球平抛过程,只受重力,机械能守恒,则得: 结合上题结论有: 得:EK=+mg(H﹣h0) 当H=h0+L时,EK有极小值,得:EKmin=mgL 答:(1)此过程中小球重力势能的减少量为mg(H0﹣h0). (2)球水平抛出的速度v与抛出点高度H之间满足的函数关系是:(H>h0). (3)球应该从h0+L高处将球水平抛出,可以使小球入框时的动能最小,该动能的最小值是mgL.  10.(1)如下图 (2)1m 解析解析:(1)图象如图所示 (2)因为水波在3.5 s内传播了3.5 m, 所以波速为v==1 m/s,又由图象得T=1 s, 根据v=,所以λ=1 m. 11. 【知识点】气态方程H3 【答案解析】(1)T1=360k(2) T2=480k解析:(1)由等容变化有: 解得:T1=360k (2)设横截面积为s, 由等压变化有: 解得:T2=480k 【思路点拨】根据活塞静止则气体向上的压力等于活塞的重力与大气压力的和,由等容变化求出温度;活塞缓慢上升过程是等压变化,由盖吕萨克定律易得末温度.
展开阅读全文

开通  VIP会员、SVIP会员  优惠大
下载10份以上建议开通VIP会员
下载20份以上建议开通SVIP会员


开通VIP      成为共赢上传

当前位置:首页 > 教育专区 > 高中物理

移动网页_全站_页脚广告1

关于我们      便捷服务       自信AI       AI导航        抽奖活动

©2010-2026 宁波自信网络信息技术有限公司  版权所有

客服电话:0574-28810668  投诉电话:18658249818

gongan.png浙公网安备33021202000488号   

icp.png浙ICP备2021020529号-1  |  浙B2-20240490  

关注我们 :微信公众号    抖音    微博    LOFTER 

客服