收藏 分销(赏)

焊线作业指导书.doc

上传人:鼓*** 文档编号:12100744 上传时间:2025-09-12 格式:DOC 页数:4 大小:978.50KB 下载积分:8 金币
下载 相关 举报
焊线作业指导书.doc_第1页
第1页 / 共4页
焊线作业指导书.doc_第2页
第2页 / 共4页


点击查看更多>>
资源描述
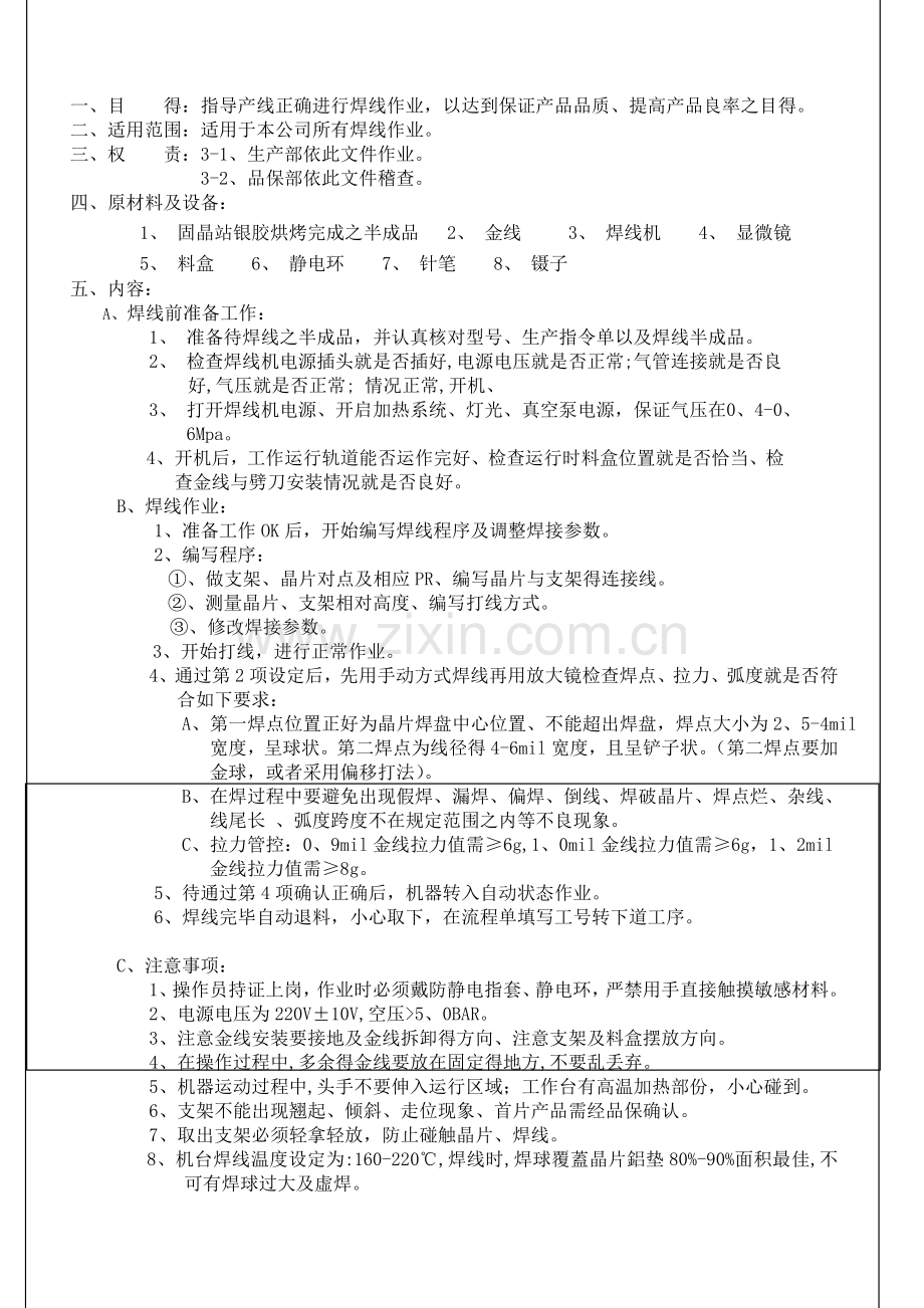
一、目 得:指导产线正确进行焊线作业,以达到保证产品品质、提高产品良率之目得。 二、适用范围:适用于本公司所有焊线作业。 三、权 责:3-1、生产部依此文件作业。 3-2、品保部依此文件稽查。 四、原材料及设备: 1、 固晶站银胶烘烤完成之半成品 2、 金线 3、 焊线机 4、 显微镜 5、 料盒 6、 静电环 7、 针笔 8、 镊子 五、内容: A、焊线前准备工作: 1、 准备待焊线之半成品,并认真核对型号、生产指令单以及焊线半成品。 2、 检查焊线机电源插头就是否插好,电源电压就是否正常;气管连接就是否良好,气压就是否正常; 情况正常,开机、 3、 打开焊线机电源、开启加热系统、灯光、真空泵电源,保证气压在0、4-0、6Mpa。 4、 开机后,工作运行轨道能否运作完好、检查运行时料盒位置就是否恰当、检查金线与劈刀安装情况就是否良好。 B、焊线作业: 1、准备工作OK后,开始编写焊线程序及调整焊接参数。 2、编写程序: ①、做支架、晶片对点及相应PR、编写晶片与支架得连接线。 ②、测量晶片、支架相对高度、编写打线方式。 ③、修改焊接参数。 3、开始打线,进行正常作业。 4、通过第2项设定后,先用手动方式焊线再用放大镜检查焊点、拉力、弧度就是否符合如下要求: A、第一焊点位置正好为晶片焊盘中心位置、不能超出焊盘,焊点大小为2、5-4mil宽度,呈球状。第二焊点为线径得4-6mil宽度,且呈铲子状。(第二焊点要加金球,或者采用偏移打法)。 B、在焊过程中要避免出现假焊、漏焊、偏焊、倒线、焊破晶片、焊点烂、杂线、线尾长 、弧度跨度不在规定范围之内等不良现象。 C、拉力管控:0、9mil金线拉力值需≥6g,1、0mil金线拉力值需≥6g,1、2mil金线拉力值需≥8g。 5、待通过第4项确认正确后,机器转入自动状态作业。 6、焊线完毕自动退料,小心取下,在流程单填写工号转下道工序。 C、注意事项: 1、操作员持证上岗,作业时必须戴防静电指套、静电环,严禁用手直接触摸敏感材料。 2、电源电压为220V±10V,空压>5、0BAR。 3、注意金线安装要接地及金线拆卸得方向、注意支架及料盒摆放方向。 4、在操作过程中,多余得金线要放在固定得地方,不要乱丢弃。 5、机器运动过程中,头手不要伸入运行区域;工作台有高温加热部份,小心碰到。 6、支架不能出现翘起、倾斜、走位现象、首片产品需经品保确认。 7、取出支架必须轻拿轻放,防止碰触晶片、焊线。 8、机台焊线温度设定为:160-220℃,焊线时,焊球覆蓋晶片鋁垫80%-90%面积最佳,不可有焊球过大及虛焊。 9、焊线弧度为线弧最高点至晶片表面约5~10mil为佳。 10、对塌线、杂线、倒线、断线、弧度过高、弧度过低、晶片破损、松动、晶片变色、尾线过长等用刺笔挑掉,然后进行重工。 11、焊线拉力标准依《拉力测试作业指导书 》,并认真确实做记录存档。 六、焊线检验标准: 1、 漏焊:不能出现未焊线得晶片。 2、 断线:不能出现断线。 3、 第一焊点不粘:焊球不得从晶片电极表面脱落,如图一。 4、 第二焊点不粘:焊点不得从支架表面脱落,如图一。 5、 吸接垫:晶片电极表面金属膜吸落,如图二。 6、 拔接垫:晶片电极拔落,造成凹洞,如图二。 7、 弧度不良: 焊线机弧最高点距离晶片表面应为5~10mil之间,若超出规格则作弧度不良处理,如图三。 8、 第一焊点不当:第一焊点不能出现焊球1/4以上不与电极接触或颈部超出球型焊点得面积之外作为不良品,如图四。 9、 第二焊点不当:第二焊点应该不得触及支架小端边缘,如图四。 10、拉力不足: 待检材料中抽取一支,测試支架左中右各1pcs拉力,拉力各点之规格如下B、C、D最小拉力为5g,中间值≧6g,不可有A、E点脱落之情形,如图五。 11、线受损:金线不可有受损之情形,如图六。 12、第一焊点形狀:焊球宽度为2、5-4mil、厚度1、0-1、1mil,如图七-1。 13、第二焊球形狀:焊球宽度为4-6mil,如图七-2。 14、双重焊线:不能出現双重焊线,如图八。 15、未压住颈部:对于第二焊点焊二条线之作业,第二条线不能出現未压住第二焊点颈部之情形,如图一。 16、塌线:不能出现塌线,如图九。 17、线尾:线尾不可超过晶片电极及支架上得焊点凸出约5mil,如图十。 18、打错点:焊点沒有打到正确焊线位上。 19、 第一焊点不能出现焊球1/4以上不与电极接触或颈部超出球形焊点得面积之外,对于双接垫蓝、绿光之晶片,焊点可以偏移接垫1/4,具体偏移位置如图四。 B点 良品 A点 C点 E点 D点 C点 E点 D点 4、0~6、0mil C点 良品(第二焊点焊二条线) E点 D点 不良品(第二焊点不粘) 良品(俯视图) 图一 第二焊点未压住颈部 不良品(第一焊点不粘) 正 常 吸电极 拔电极 晶片电极表面金属膜吸落 第二焊點良品 晶片接墊金屬膜 晶片接墊金屬膜 晶片接墊金屬膜 正常 晶片电极金属膜 晶片电极金属膜 晶片电极金属膜 图二 最低弧度 最高弧度 5~10mil 负極 正極 负极 正极 负 正極 图三 双电极晶片焊球可以偏移得位置 不良(第一点不当) 第二焊点良品 良品 < 1/3 L 不良品 > 1/4 L L 良品 不良品 L 图四 裂纹 B点不能出现线受损 D点不能出现线受损 图五 第一焊点形狀 焊球厚度 1、0~1、1mil 图六 图七-1 焊球宽度 焊球颈部 支架 2、5~4、0mil 晶片 圖八 金线 双重焊线不良 第二焊点形狀 图七-2 图八 线尾 线尾 塌线 晶片表面线尾 图九 图十 附属表单: 1:《焊线自主检查表》 2:《拉力记录表》 3:《焊线参数记录表》 4:《设备保养表》
展开阅读全文

开通  VIP会员、SVIP会员  优惠大
下载10份以上建议开通VIP会员
下载20份以上建议开通SVIP会员


开通VIP      成为共赢上传

当前位置:首页 > 包罗万象 > 大杂烩

移动网页_全站_页脚广告1

关于我们      便捷服务       自信AI       AI导航        抽奖活动

©2010-2026 宁波自信网络信息技术有限公司  版权所有

客服电话:0574-28810668  投诉电话:18658249818

gongan.png浙公网安备33021202000488号   

icp.png浙ICP备2021020529号-1  |  浙B2-20240490  

关注我们 :微信公众号    抖音    微博    LOFTER 

客服