收藏 分销(赏)

2025届黑龙江省龙东联盟高三下学期10月月考-历史试题(含答案).docx

上传人:优****虫 文档编号:11721166 上传时间:2025-08-09 格式:DOCX 页数:12 大小:3.75MB 下载积分:5 金币
下载 相关 举报
2025届黑龙江省龙东联盟高三下学期10月月考-历史试题(含答案).docx_第1页
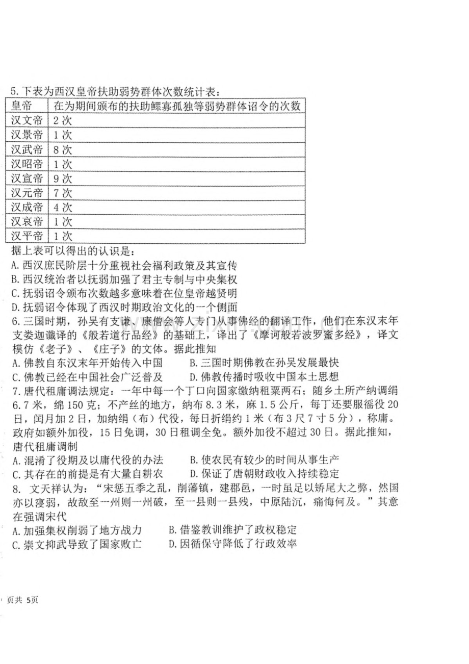
第1页 / 共12页
2025届黑龙江省龙东联盟高三下学期10月月考-历史试题(含答案).docx_第2页
第2页 / 共12页


点击查看更多>>
资源描述
展开阅读全文

开通  VIP会员、SVIP会员  优惠大
下载10份以上建议开通VIP会员
下载20份以上建议开通SVIP会员


开通VIP      成为共赢上传

当前位置:首页 > 教育专区 > 高中历史

移动网页_全站_页脚广告1

关于我们      便捷服务       自信AI       AI导航        抽奖活动

©2010-2025 宁波自信网络信息技术有限公司  版权所有

客服电话:0574-28810668  投诉电话:18658249818

gongan.png浙公网安备33021202000488号   

icp.png浙ICP备2021020529号-1  |  浙B2-20240490  

关注我们 :微信公众号    抖音    微博    LOFTER 

客服