收藏 分销(赏)

对外经济贸易大学-战略管理复习.pdf

上传人:a199****6536 文档编号:1143381 上传时间:2024-04-16 格式:PDF 页数:14 大小:3.16MB 下载积分:8 金币
下载 相关 举报
对外经济贸易大学-战略管理复习.pdf_第1页
第1页 / 共14页
对外经济贸易大学-战略管理复习.pdf_第2页
第2页 / 共14页


点击查看更多>>
资源描述
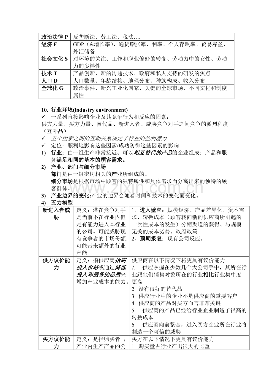
1 选择题10概念题2画图题1问答题课堂知识点“分析某行业等”案例分析作业+课堂讨论(要有框架,在框架下分析)第一章第一章1.战略战略战略是设计用来开发核心竞争力、获取竞争优势的一系列 综和的、协调的约定和行动 战略是公司所采取的旨在实现一个或多个目标的行动 2.愿景愿景 vision是对公司期望成为什么,从广义上讲,是对公司期望最终成为什么所做的描绘愿景是使命的基础3.使命使命 mission指明了一个公司从事和想要从事的业务,以及所要服务的顾客比愿景更加具体4.利益相关者(利益相关者(Stakeholder)一群能够影响企业的愿景和使命,同时受企业战略产出的影响的人。三类:资本市场利益相关者、产品市场利益相关者、组织利益相关者5.战略管理过程战略管理过程第二章第二章6.外部环境的层次:外部环境的层次:总体环境(general environment)行业环境(industry environment)竞争环境(competitor environment)7.外部环境分析的目的:确认企业的机会外部环境分析的目的:确认企业的机会 O 和威胁和威胁 T。机会:能够开发出来,便能帮企业获得战略竞争力的一系列条件。威胁:指总体环境中妨碍公司获得竞争优势的一系列条件。8.外部环境分析过程:扫描、检测、预测、评估外部环境分析过程:扫描、检测、预测、评估9.总体环境总体环境(general environment)由社会中影响行业和公司的所有因素组成。细分为六个方面及每个环境因素包含的具体环境要素:2政治法律政治法律 P反垄断法、劳工法、税法.经济经济 EGDP(&增长率)、通货膨胀率、利率、个人存款率、贸易赤盈、外汇储备社会文化社会文化 S对环境的关注、工作和职业偏好的转变、劳动力中的女性、劳动力的多样性技术技术 T产品创新、新的沟通技术、政府和私人支持的研发的焦点人口人口 D人口数量、年龄结构、地理分布、种族构成、收入分布全球化全球化 G政治事件、新兴工业化国家、关键的全球市场、不同文化和制度属性10.行业环境行业环境(industry environment)一系列直接影响企业及其竞争行为和反应的因素:供方力量、买方力量、替代品、新进入者、威胁竞争对手之间竞争的激烈程度(互补品)五个因素之间的互动关系决定了行业的盈利潜力定位:顺利地影响这些因素/成功防御这些因素的影响1)行业:行业:由一组生产非常接近、可以相互替代的产品相互替代的产品的企业组成;产品和服务满足相同的基本的顾客需求。满足相同的基本的顾客需求。2)产业、部门与细分市场产业、部门与细分市场部门部门是由一组密切相关的产业产业所组成的。细分市场细分市场是根据市场中顾客的独特属性和具体需求而分离出来的独特的顾客群体。3)产业边界的变化产业边界的变化:产业的边界会随着时间和技术的变化而变化。4)五力模型五力模型新进入者威新进入者威胁胁定义:潜在竞争对手是当前不在行业内但是有能力进入本行业的公司。可能威胁现有竞争者的市场份额;可能带来额外的行业产能1、进入壁垒:进入壁垒:规模经济、产品差异化、资本需求、转换成本(顾客转向新的供应商所引起的一次性成本的发生)分销渠道的获得、与规模无关的成本劣势、政府政策2、预期报复:预期报复:现有公司反应。供方议价能供方议价能力力定义:指供应商抬高抬高投入价格投入价格或通过降低降低投入和服务的品质投入和服务的品质来增加产业成本的能力。供应商在以下情况下将更具有议价能力1.供应掌握在少数几个大公司手中,其所在行业跟他们销售对象所在的行业相比相比行业集中度更高2.没有很好的替代品3.供应行业中的企业不是供应商的重要客户4.供应商的产品对买方而言非常关键5.供应商的产品已经给行业企业制造了很高的转换成本 6.供应商向前整合,进入买方企业所在行业将制造一个可信的威胁买方议价能买方议价能力力定义:是指购买者与产业内生产产品的公买方在以下情况下更具有议价能力1.购买量占行业产出很大的比重3(买方:产业的购买者可能是产品的终端用户终端用户,也可能是将产业的产品向终端用户进行分销的分销的企业企业,例如零售商和批发商。)司砍价砍价的能力,或者购买者通过要求更好要求更好的品质与服务抬高这的品质与服务抬高这些公司成本些公司成本的能力2.购买产品产生的销售收入占卖方年收入的大部分3.低转换成本(向其他行业产品转换)4.行业产品差别不大或标准化,并且存在可信的买方向后整合进入卖方行业的可能性 替代品威胁替代品威胁来自于特定行业以外特定行业以外的产品和服务,而且这些产品和服务与现有行业提供类似或相提供类似或相同的功能同的功能其他企业或者产业的能够满足顾客类似需求的产品。密切替代性产品的存在是一种强大的竞争性威胁,限制了产品的价格和盈利能力。如果产业的产品几乎没有替代品,替代性产品的竞争力量较弱,则在其他条件不变的情况下,产业内的公司有更多的机会提高价格和赚取更多的利润。e.g.报纸广告,互联网广告现有竞争对现有竞争对手之间竞争手之间竞争的激烈程度的激烈程度竞争对手:产业内产业内互相竞争市场分额的企业。竞争激烈意味着:1、价格下降、成本上升,整个产业利润下降2、导致行业整合、使弱小的企业被淘汰出局决定因素:1)产业的竞争结构:产业的竞争结构:产业内企业数目或大小的分布。少量势均力敌竞争加剧2)产业需求:产业需求:行业增长缓慢竞争加剧3)产业成本产业成本:固定&库存成本高竞争加剧4)差异化差异化:缺少差异化&转换成本低竞争加剧1)退出壁垒:退出壁垒:阻止企业离开本产业的因素,包括经济、战略和情感的因素。影响因素:专门化的资本 退出的固定成本 战略相关性(i.e.,一种业务与其他业务之间相互依存)情感障碍(i.e.,对员工忠诚等)政府和社会约束互补者互补者销售能够增加(互补)产品价值的产品的企业。如果互补产品对产业产品的需求具有重要影响,则产业的利润特别地取决于互补型产品的充分供应。当互补者数量增加并且生产的产品有吸引力时,将会刺激需求,提高产业利润。5)战略群组战略群组(集团集团):定义:指重视相似的战略维度,采用相似战略的公司。定义:指重视相似的战略维度,采用相似战略的公司。战略群组内公司间竞争更为激烈维度:分销渠道、细分市场、产品质量、技术领先程度、顾客服务、定价政策、广告政策、促销由于不同的战略群组面对竞争力量时的立场不同,不同的战略群组可能面4对不同的机会和威胁。行业五种竞争力量会由于产业内不同战略群组的竞争定位方法的不同而变得强或弱。行业五种竞争力量的强度在不同的战略群组中各不相同。战略群组之间采取的战略越相近,它们之间产生竞争的可能性就越大由于同一战略群组内企业之间的竞争非常激烈(销售相似的产品)。竞争越激烈,每企业的利润受到的威胁就越大11.竞争者环境竞争者环境(competitor environment)聚焦于与企业直接竞争的一些企业对彼此的目标、战略、假设和能力等有高度兴趣1)竞争对手定义:与某公司直接竞争的一些企业竞争对手定义:与某公司直接竞争的一些企业2)竞争对手分析帮助企业建立起对每个竞争者的预期反应档案,预测竞争对手的行为和反应。研究主要竞争对手以便形成和执行相应的战略来对抗竞争者的优势,发掘竞争者的缺点。目的:提高市场地位,增加投资回报率目的:提高市场地位,增加投资回报率3)是什么驱动竞争对手?即它的未来目标是什么竞争对手正在做什么,能够做什么?其当前战略所揭示的竞争对手对行业是怎么看的?即其假设是什么竞争对手的能力是什么?即它的强项和弱项在哪里12.产业生命周期模型产业生命周期模型产业竞争力量和由此而来的机会和威胁可能会随时间而发生变化。随着时间变化,产业内企业间的相似和差异会更加清晰,战略群组的结构也常常会发生变化波特五种竞争力量的每一种力量的强度和本质也会发生变化,尤其是其中的潜在竞争者进入风险潜在竞争者进入风险和现有企业间竞争强度现有企业间竞争强度这两种竞争力量。对应五种不同的产业环境,产业生命周期模型将产业分为 5 个连续的阶段:萌芽萌芽成长成长震荡震荡成熟成熟衰退衰退5战略经理在制定战略时必须考虑产业环境的变化。产业生命周期只是一种归纳,必按照图示的 5 个阶段发展。第三章第三章 内部环境内部环境1.资源基础观(资源基础观(resource-based view,RBV)资源:资源:指企业所控制的,能用于构造和实施其战略的各种有形和无形资产。能力:能力:企业协调和利用这些资源的企业特质。能力包括了企业管理层的管理技能、团队及协作等。主要观点:企业所控制的资源和能力是其竞争优势的来源主要观点:企业所控制的资源和能力是其竞争优势的来源2.价值链价值链将企业作为一个整体来看无法认识竞争优势。竞争优势来源于企业在设计、生产、营销、交货等过程及辅助过程中所进行的许多相互分离的活动。这些活动中的每一种都对企业的相对成本地位有所贡献。价值链:是指企业的一系列商业活动,包括产品和服务的开发、生产及价值链:是指企业的一系列商业活动,包括产品和服务的开发、生产及营销。营销。6一个产业内企业有相似的价值链,但竞争对手的价值链常常有所不同。竞争者价值链之间的差异是竞争优势的一个关键来源。价值活动价值活动1)基本活动:包括内部物流,运营,外部物流,市场营销及销售,服基本活动:包括内部物流,运营,外部物流,市场营销及销售,服务。务。内部物流:内部物流:与接收、存储和分配相关联的各种活动,如原材料搬运、仓储、库存控制、车辆调度和向供应商退货。运营:运营:将投入转化为最终产品形式相关的各种活动。例如机械加工、包装、组装、设备维护、检测、印刷和各种设施管理。外部物流:外部物流:与集中、存储和产品送给买方有关的活动,例如库存管理、原材料搬运、送货车辆调度、订单处理等。市场和销售:市场和销售:与提供一种买方购买产品的方式和引导他们进行购买有关的各种活动。例如广告、促销、销售队伍、报价、渠道选择、渠道关系和定价。服务:服务:与提供服务以增加或保持产品价值有关的各种活动,例如安装、维修、培训、零部件供应和产品调整。2)辅助活动:包括企业基础设施,人力资源管理,技术开发,采购。辅助活动:包括企业基础设施,人力资源管理,技术开发,采购。采购采购购买用于企业价值链各种投入的活动,而不是外购投入本身。人力资源管理:人力资源管理:各种涉及所有类型人员的招聘、雇用、培训、开发和报酬等各种活动。企业基础设施(一般管理):企业基础设施(一般管理):很多活动组成。包括总体管理、计划、财务、会计、法律、政府事务和质量管理。基础设施通过整个价值链而不是单个活动起作用。细分价值链举例:复印机7价值链的内部联系:价值链的内部联系:价值链不是独立活动的集合,而是相互依存的活动构成的一个系统。协调不同价值活动可能带来竞争优势。价值链的纵向联系:价值链的纵向联系:价值链的联系不仅发生在一个企业价值链的内部,还发生在企业价值链和供应商、渠道商的价值链之间。3.VRIO 框架框架可持续竞争优势的四个标准(可持续竞争优势的四个标准(VRIN)有价值的(Value),稀缺的(Rare),难以模仿的(Imperfectly-imitable),不可替代的(Non-substitutable)VRIO 框架框架:内部分析工具内部分析工具.对于任何尝试将资源或能力作为竞争来源的企业,VRIO 代表了他们必须审视的四个问题 V:价值问题:价值问题:相比于没有使用这些资源和能力,使用这些资源和能力给企业是否带来更高的收入或者更低的成本?R:稀缺性问题:稀缺性问题:有多少彼此竞争的企业拥有特殊的有价值的资源和能力呢?总的来说,在一个行业中,只要拥有特殊有价值资源或者能力的企业数据少于达到完全竞争状态所需的企业数目时这类资源就可以被认为是稀缺的,可能给企业带来竞争优势。I:可模仿性问题:可模仿性问题:如果竞争者在模仿成功企业的有价值的资源时,可能会面临一个巨大的成本劣势,那么这个成功的创新企业将获得持续竞争优势(持续竞争优势:不会随战略模仿而消失的竞争优势)。O:组织问题:组织问题调节因素。正式报告结构管理控制系统、薪酬政策、补充性的资源和能力(独立对竞争优势的贡献小,但是一旦结合起来,就能实现竞争优势的全面开发。)VRIO 框架的应用框架的应用8第五章第五章 业务层战略业务层战略1.业务层战略业务层战略(对每个战略进行五力分析)(对每个战略进行五力分析)定义:定义:业务层战略指企业在单一市场或产业中,为获取竞争优势所采取的行动。目的目的:在公司与其竞争对手的定位之间形成差异2.五种业务层战略五种业务层战略3.成本领先战略成本领先战略(Cost Leadership)通过一整套行动,与竞争对手相比,以最低的成本提供具有某种特性的以最低的成本提供具有某种特性的产品或服务,产品或服务,这些特性是被消费者所接受的 竞争优势竞争优势:成本领先者获得比其他竞争者更高的利润成本领先者获得比其他竞争者更高的利润9风险:风险:过时、过分削减成本、模仿4.差异化战略(差异化战略(Differentiation Strategy)竞争优势竞争优势:差异化差异化/独特性独特性集成的一系列行动,以对顾客来说很重要的方式向他们提供不同的产品或服务(可以接受的成本)目的:通过创造一种顾客认为重要的有差别的或者独特的产品来获得竞争优势5.两种聚焦战略(两种聚焦战略(Focus Strategy)当企业想利用其核心竞争力以满足某一特定行业细分市场的需求而不考虑其他需求时,采用聚焦战略.聚焦成本领先战略聚焦成本领先战略聚焦差异化战略聚焦差异化战略聚焦战略的竞争风险聚焦战略的竞争风险 1)竞争对手可能会集中在一个更加狭窄的细分市场上,使原来的聚焦战略不再聚焦。2)在整个行业内竞争的企业可能会认为由执行聚焦战略的公司所服务的细分市场很有吸引力,值得展开竞争.3)狭窄的竞争性细分市场中的顾客需求可能会与一般顾客的需求趋同 6.整体成本领先整体成本领先/差异化战略差异化战略高效地生产差异化的产品效率:低成本的来源差异化:独特价值的来源同时满足低成本和差异化要求的主要活动和辅助活动风险:Stuck in the Middle第六章第六章 公司层战略公司层战略101.公司多元化战略:定义公司多元化战略:定义公司多元化战略公司多元化战略指的是企业同时在多个行业或者多个市场内经营。如果企业同时在多个行业内经营,我们就说它采用的是产品多元化战略产品多元化战略如果企业同时在多个地域市场经营,我们就说它采用的是地域多元化战地域多元化战略略如果企业同时在多个行业以及多个地域市场经营,我们就说它采用的是产品产品-市场多元化战略市场多元化战略企业在纵向一体化一体化时候也可能意味着它在采用多元化多元化战略2.多元化的类型多元化的类型有限公司多元化有限公司多元化如果企业全部或者大部分业务都在某一个行业或者地理市场,我们就说企业采取的是有限公司多元化战略有限公司多元化战略。相当于对业务层战略分析这类多元化包括两类企业:单一业务型企业(single-business):95%;(例:茅台酒)主导业务型企业(dominant business):70-95%收入来自单一产品市场相关公司多元化战略相关公司多元化战略当企业不到 70%的收入是来自于某一产品市场,且多种业务间存在显著联系的时候,我们说这家企业实行的是相关公司多相关公司多元化战略元化战略。相关公司多元化战略的两种类型相关公司多元化战略的两种类型相关约束型(相关约束型(related constrained):):定义:如果企业所有的业务在很大程度上均在投入、生产技术、分销渠道、或者客户等方面存在广泛的协同和共享,那么这样的多元化战略叫做相关约束型。相关联系型相关联系型(related linked)定义:如果一个企业的不同业务只在某一方面有联系,或者不同业务间的联系各为不同,那么这样的多元化战略就叫做相关联系型。不相关公司多元化不相关公司多元化当不到 70%的企业收入是来自某一产品市场,并且不同业务间有极少的协同和资源共享时,这家企业采用的是不相关公司多不相关公司多元化战略。元化战略。3.什么时候多元化是有价值的?什么时候多元化是有价值的?两个条件:a)企业的多种业务间存在某种程度的、有价值的范围经济()b)企业管理层开发这些范围经济的成本要比外部股东独立开发的要低。4.范围经济范围经济当同时生产两种或多种产品的支出低于分别生产每种产品时,所存在的状况就被称为范围经济。类型:经营性范围经济(共享活动和核心能力);财务型范围经济;反竞争性范围经济;雇员和利益相关者多元化动机第七章第七章 国际化战略国际化战略1.国际化战略国际化战略定义:定义:国际化战略是指对企业在外国市场上竞争所采用的战略的统称按照一般的发展阶段,国际化战略包括:出口(出口(Exporting)11许可证许可证/特许经营特许经营(Licensing/Franchising strategy)(指特许经营权拥有者以合同约定的形式,允许被特许经营者有偿使用其名称、商标、专有技术、产品及运作管理经验等从事经营活动的商业经营模式。)外国直接投资(外国直接投资(Foreign Direct Investment)国际战略 International strategy多国战略 Multi-country strategy全球战略 Global strategy跨国战略 Transnational strategy2.国际化战略和多元化战略国际化战略和多元化战略多元化战略包括产品多元化和地域多元化,当企业跨越国界在外国市场上直接投资进行生产经营活动,我们将之叫做国际多元化战略。(对外直接投(对外直接投资)资)3.内向型国际化内向型国际化&外向型国际化外向型国际化外向型国际化-相当于狭义的国际化定义内向型国际化-国际合资企业(IJV),OEM4.外国直接投资(外国直接投资(Foreign Direct Investment)定义定义:在投资人以外的国家对所经营的企业拥有持续利益的一种投资,其目的在于对该企业的经营管理具有发言权。跨国公司必须是跨国公司必须是 FDI5.FDI 动机:动机:寻求资源(resource-seeking)寻求市场(market-seeking)、战略导向(Strategy-seeking)6.进入模式:绿地进入、进入模式:绿地进入、M&A7.跨国公司战略跨国公司战略国际战略国际战略 International strategy关注在全球基础上的创造和创新的利用,利用母国创新来提高海外子公司的地位。强调全球的学习能力(辉瑞制药)多国战略多国战略 Multi-country strategy通过差异化的产品和服务对当地的消费者偏好和政府法规作出反应,提高经济效率.资产和资源分散,子公司自治开展研发销售等活动强调全球灵活性(联合利华,Philips,)全球战略全球战略 Global strategy通过全球规模实现规模经济、通过快速大规模的投资占领优先位置以及是在相互依赖的国家市场之间取得平衡从而获得规模经济和范围经济。丰田、佳能强调效率跨国战略跨国战略 Transnational strategy同时强调效率、全球灵活性和全球学习能力同时实现规模经济、范围经济和相应国家差异。多样化的资产和能力组合,第八章第八章 垂直一体化、并购与联盟垂直一体化、并购与联盟1.垂直一体化垂直一体化 Vertical Integration12垂直一体化垂直一体化分为前向一体化前向一体化和后向一体化后向一体化后向一体化战略(后向一体化战略(backward integration)是指获得供货方公司的所有权或者增强对其的控制。、前向一体化战略(前向一体化战略(forward integration)是指获得分销商或零售商的所有权或者加强对其的控制。2.影响垂直一体化的三个因素影响垂直一体化的三个因素机会主义机会主义(指存在于交易中的不正当行为)只有当纵向一体化成本小于机会主义成本的时候,企业才应该把市场交易纳入到企业边界内。这点对前向和后向一体化都成立。当交易发生了所谓的交易专用性投资交易专用性投资(指专门用于某项交易的投资,相对于其他投资活动而言,这项投资的价值很低或者没有价值。)时,机会主义的威胁最大。企业的资源和能力。企业的资源和能力。如果针对某些业务活动,企业拥有有价值、稀缺和难以模仿的资源和能力,企业就应该进行纵向一体化。通过运用这些能力去发掘周围的机会,企业可以赚取一定的利润。如果针对某些业务活动,企业不具有能带来竞争优势的必需能力和资源,则企业就不应该对这些活动进行纵向一体化。战略灵活性战略灵活性灵活性是指企业改变战略决策和组织决策的成本。改变战略选择的成本高,则灵活性低,反之,改变战略选择的成本低,则灵活性高。一般来讲,当灵活性水平低的时候,纵向一体化比较容易有价值纵向一体化优劣:纵向一体化优劣:优:优:带来经济性。有助于开拓技术。确保供给和需求。削弱供应商或顾客的价格谈判能力。削弱供应商或顾客的价格谈判能力。提高进入壁垒。进入高回报产业。劣劣:带来风险。代价昂贵。不利于平衡。需要不同的技能和管理能力。延长了时间。3.外包战略外包战略零部件来源决策(make-or-buy decisions):决定自己从事某种价值创造还是从其他公司购买那些进入它们最终产品的零部件。外包优劣优:优:战略灵活性:改变供应商,可能实现更低的成本,抵销贸易劣劣:受到要挟、信息不灵4.兼并兼并&收购(收购(M&A)收购(收购(Acquisition):指一家企业用现金或有价证券购买另一家企业的股票或者资产,以获得对该企业的全部资产或者某项资产的所有权,或获得对该企业的控制权。收购的方式:善意收购、恶意收购收购的方式:善意收购、恶意收购善意收购是指目标公司的管理层同意了公司被收购;而收购若是在违背公司意愿的情况下进行,就是恶意收购。收购方式:要约收购和签订合约收购方式:要约收购和签订合约有些收购活动是通过并购方与目标公司签订合约签订合约来实现的,没有上市的企业或在证券市场上发行的股票占股本很小比例的企业一般采用这种方式。收购方也可能通过公开叫价的方式来实现收购,如果收购方在收购之前就公开收购意向,并且给出愿意购买的价格,这个价格通常会大于目标公司目前的市场价格,这两个价格之差就是收购溢价。这种收购方主动出价的方式叫要约收购要约收购。要约收购可能是13善意收购也可能是恶意收购。兼并(兼并(Merger):):规模相似的两家公司的资产也可以结合,这种交易通常被称为兼并或者合并。兼并的方式:和收购大体相同。使用现金、股票等方式。不同点:兼并一般没有恶意。在兼并的事件中,A 公司购买了 B 公司的部分资产,同时 B 也购买了 A 的部分资产。实力相当的两家公司合并之后,往往会有一家在管理和战略上占据主要地位。5.战略联盟战略联盟定义:定义:战略联盟就是两个或两个以上的企业为了达到共同的战略目标而采取的相互合作、共担风险、共享利益的联合行动。广义分类:非股权联盟、股权联盟以及合资广义分类:非股权联盟、股权联盟以及合资非股权联盟:非股权联盟:企业达成共识致力于产品或者服务的开发、生产或者销售,但是并不持有对方股权,也没有成立一个独立的组织部门来管理其合作项目。许可协议:允许其他公司使用自己的品牌生产产品分销协议:承诺为别的公司销售产品供应协议:承诺为别的公司供应产品股权联盟:公司间的合作通过持有股份的形式对合约进一步作出补充。合资:合作的公司共同投资建立一家法律上独立运作的公司狭义:是超过正式公司之间的交易,但是低于拥有正式所有权或兼并的合资企业的合作协议。(非股权联盟)(非股权联盟)战略联盟如何创造价值?战略联盟如何创造价值?改善公司的运营绩效:改善公司的运营绩效:实现规模经济、学习竞争者、管理风险和分摊费用。创造有利的竞争环境:创造有利的竞争环境:促进行业标准的制定、促成暗中勾结(提高价格)降低进入和退出壁垒降低进入和退出壁垒:以低成本进入一个新的行业和细分市场、以低成本退出一个新的行业和细分市场、使不确定性得到控制。风险:风险:潜在合作伙伴夸大自己能为联盟带来的技术、能力和其他资源、合作伙伴提供的技术、能力低于承、利用联盟成员的交易专用性投资敲竹杠、重点:重点:战略,愿景,使命,概念战略管理过程外部环境分析内部组织能力分析 价值链,VER 框架,业务层战略 几个战略都是重点:注意总体框架多元化战略,类型,区分。国际化战略,为什么施行?模式?类型,区分垂直一体化战略,(后向,前向)外包战略,并购:很多知识点联盟基本概念,创造价值,风险。14
展开阅读全文

开通  VIP会员、SVIP会员  优惠大
下载10份以上建议开通VIP会员
下载20份以上建议开通SVIP会员


开通VIP      成为共赢上传

当前位置:首页 > 教育专区 > 大学其他

移动网页_全站_页脚广告1

关于我们      便捷服务       自信AI       AI导航        抽奖活动

©2010-2026 宁波自信网络信息技术有限公司  版权所有

客服电话:0574-28810668  投诉电话:18658249818

gongan.png浙公网安备33021202000488号   

icp.png浙ICP备2021020529号-1  |  浙B2-20240490  

关注我们 :微信公众号    抖音    微博    LOFTER 

客服