收藏 分销(赏)

公共卫生间的布置和设计总结.doc

上传人:知****运 文档编号:11424101 上传时间:2025-07-23 格式:DOC 页数:7 大小:385.19KB 下载积分:6 金币
下载 相关 举报
公共卫生间的布置和设计总结.doc_第1页
第1页 / 共7页
公共卫生间的布置和设计总结.doc_第2页
第2页 / 共7页


点击查看更多>>
资源描述
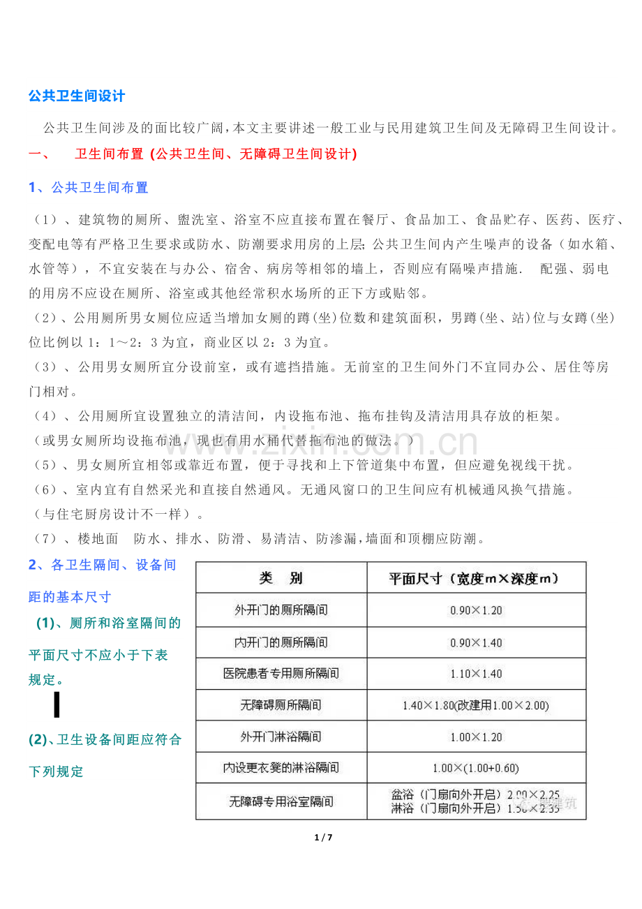
公共卫生间设计  公共卫生间涉及的面比较广阔,本文主要讲述一般工业与民用建筑卫生间及无障碍卫生间设计。 一、 卫生间布置 (公共卫生间、无障碍卫生间设计) 1、公共卫生间布置 (1)、建筑物的厕所、盥洗室、浴室不应直接布置在餐厅、食品加工、食品贮存、医药、医疗、变配电等有严格卫生要求或防水、防潮要求用房的上层;公共卫生间内产生噪声的设备(如水箱、水管等),不宜安装在与办公、宿舍、病房等相邻的墙上,否则应有隔噪声措施. 配强、弱电的用房不应设在厕所、浴室或其他经常积水场所的正下方或贴邻。 (2)、公用厕所男女厕位应适当增加女厕的蹲(坐)位数和建筑面积,男蹲(坐、站)位与女蹲(坐)位比例以1:1~2:3为宜,商业区以2:3为宜。 (3)、公用男女厕所宜分设前室,或有遮挡措施。无前室的卫生间外门不宜同办公、居住等房门相对。 (4)、公用厕所宜设置独立的清洁间,内设拖布池、拖布挂钩及清洁用具存放的柜架。 (或男女厕所均设拖布池,现也有用水桶代替拖布池的做法。) (5)、男女厕所宜相邻或靠近布置,便于寻找和上下管道集中布置,但应避免视线干扰。 (6)、室内宜有自然采光和直接自然通风。无通风窗口的卫生间应有机械通风换气措施。 (与住宅厨房设计不一样)。 (7)、楼地面 防水、排水、防滑、易清洁、防渗漏,墙面和顶棚应防潮。 2、各卫生隔间、设备间距的基本尺寸 (1)、厕所和浴室隔间的平面尺寸不应小于下表规定。 (2)、卫生设备间距应符合下列规定 ① 洗脸盆或盥洗槽水嘴中心与侧墙面净距不宜小于0.55m; ② 并列洗脸盆或盥洗槽水嘴中心间距不应小于0.70m; ③ 单侧并列洗脸盆或盥洗槽外沿至对面墙的净距不应小于1.25m; ④ 双侧并列洗脸盆或盥洗槽外沿之间的净距不应小于1.8 m;                   ⑤ 浴盆长边至对面墙面的净距不应小于0.65m;无障碍盆浴间短边净宽度不应小于2m; ⑥ 并列小便器的中心距离不应小于0.65m;有隔板的小便器的中心距离不应小于0.80m; ⑦ 单侧厕所隔间至对面墙面的净距:当采用内开门时,不应小于1.10m;当采用外开门时不应小于1.30m;双侧厕所隔间之间的净距:当采用内开门时,不应小于1.10m; ⑧ 单侧厕所隔间至对面小便器或小便槽外沿的净距:当采用内开门时,不应小于1.10m;当采用外开门时,不应小于1.30 m。 (3)、常用几种布局最小开间尺寸 小结: 1、洗脸盆水嘴中心与侧墙面净距不宜小于0.55 m,双侧并列洗脸盆外沿之间的净距不应小于1.80 m; 2、并列洗脸盆或盥洗槽水嘴中心间距不应小于0.70m,单侧并列洗脸盆或盥洗槽外沿至对面墙的净距不应小于1.25m; 3、并列小便器的中心距离不应小于0.65m 4、外开门厕所到对面墙尺寸:1.20+1.30=2.50m;   内开门厕所到对面墙尺寸:1.40+1.10=2.50 m   外开门厕所到对面小便器墙边距离:1.20+1.30+0.40=2.90 m 5、双厕所隔间之间的净距,当内开门时:1.4×2+1.1=3.9 m,当外开门时:1.2×2+1.3=3.7 m 3、无障碍厕所设计 A、公共厕所无障碍设施与设计要求 B、专用厕所无障碍设施与设计要求 C、公共浴室无障碍设施与设计要求 二、公共卫生间案例 ▲新建公共厕所无障碍厕位示例 注释: 1、公共厕所无障碍厕位男女公共厕所应各设一个无障碍隔间厕位; 2、公共厕所无障碍厕位设置在近出入口处; 3、新建无障碍厕位面积应不应1.80m×1.40m; 4、改建无障碍厕位面积应不应小于2.00m×1.00m; 5、厕位门扇向外开启后,门洞口净宽不应小于0.80m,门扇内侧应设关门拉手。 ▲新建专用无障碍厕所 注释: 1、无障碍专用卫生间面积≥4㎡。 2、乘轮椅者开启的推拉门和平开门,在门把手一侧的墙面应留有不小于0.50m的墙面宽度(厕所宜采用推拉门,采用平开门时门扇应向外开启)。 3、门扇在一只后操纵下应易于开启,门槛高度及门内外地面高差不应大于15㎜,并应以斜面过度。 4、无障碍专用卫生间距地面高0.40~0.50m处应设置求助呼叫按钮。 5、坐便器两侧设高0.70m水平抓杆(固定式或旋转式)和高1.40m垂直抓杆,距洗手盆边缘0.05m处设抓杆,抓杆要安装牢固。 6、卫生间设置1.20m高的挂衣钩。 总结:(需要掌握) 7 / 7
展开阅读全文

开通  VIP会员、SVIP会员  优惠大
下载10份以上建议开通VIP会员
下载20份以上建议开通SVIP会员


开通VIP      成为共赢上传

当前位置:首页 > 包罗万象 > 大杂烩

移动网页_全站_页脚广告1

关于我们      便捷服务       自信AI       AI导航        抽奖活动

©2010-2026 宁波自信网络信息技术有限公司  版权所有

客服电话:0574-28810668  投诉电话:18658249818

gongan.png浙公网安备33021202000488号   

icp.png浙ICP备2021020529号-1  |  浙B2-20240490  

关注我们 :微信公众号    抖音    微博    LOFTER 

客服