收藏 分销(赏)

机电专业顶岗实习教学大纲.doc

上传人:快乐****生活 文档编号:11252780 上传时间:2025-07-10 格式:DOC 页数:6 大小:81.55KB 下载积分:6 金币
下载 相关 举报
机电专业顶岗实习教学大纲.doc_第1页
第1页 / 共6页
机电专业顶岗实习教学大纲.doc_第2页
第2页 / 共6页


点击查看更多>>
资源描述
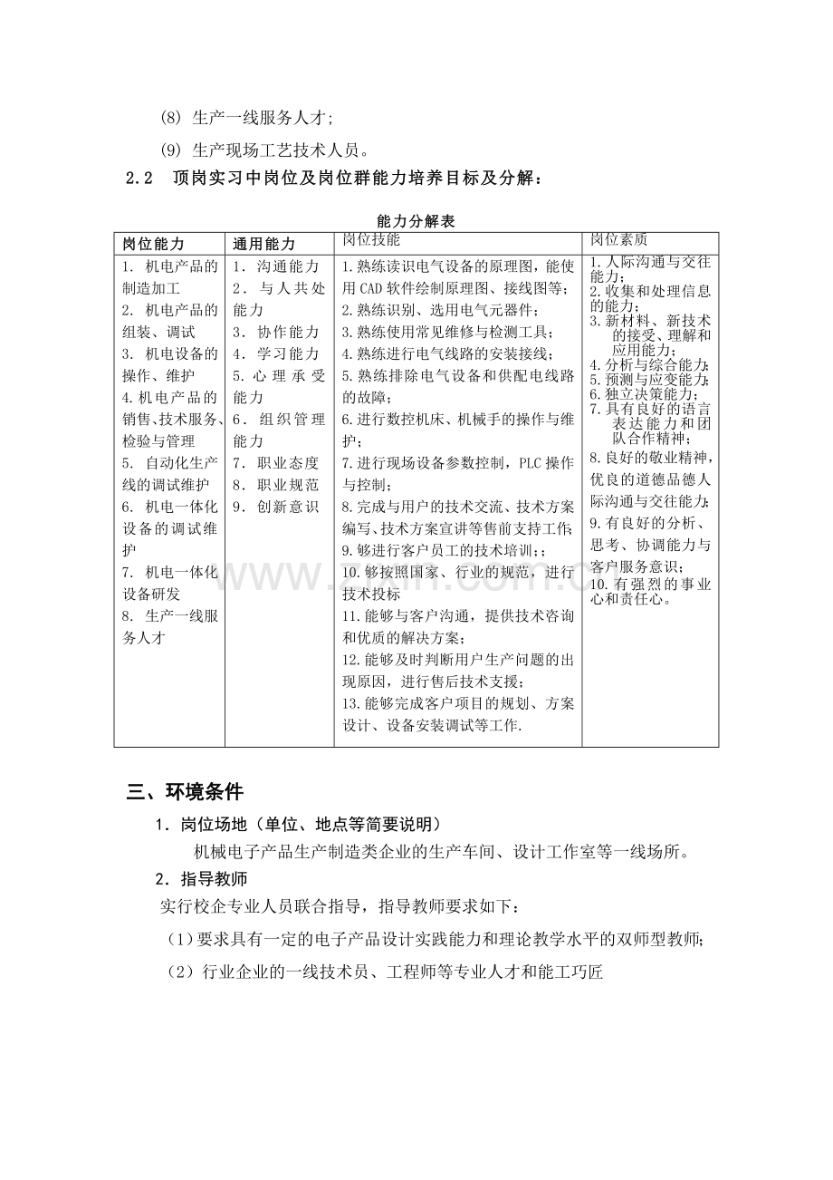
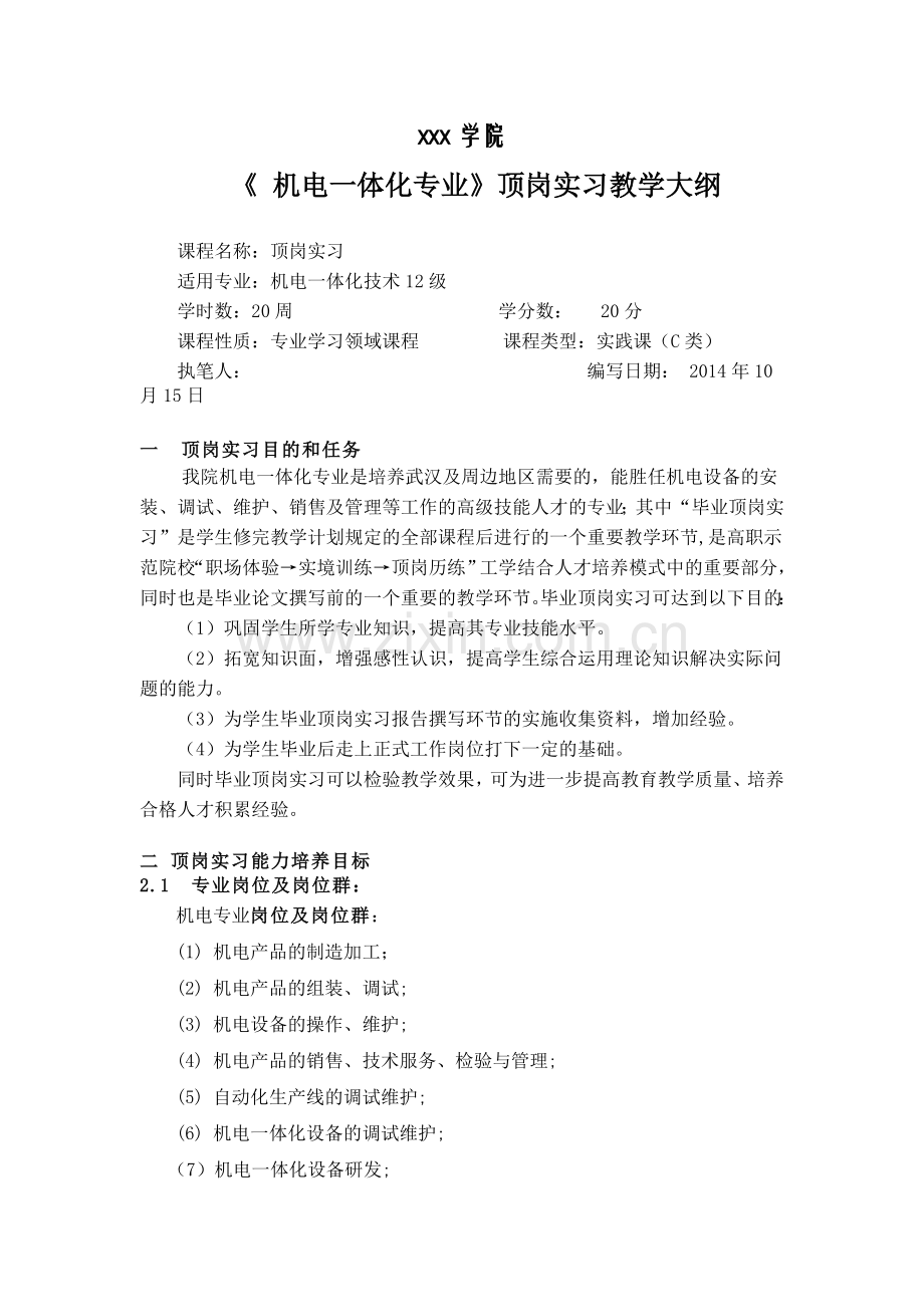
xxx学院 《 机电一体化专业》顶岗实习教学大纲 课程名称:顶岗实习 适用专业:机电一体化技术12级 学时数:20周 学分数: 20分 课程性质:专业学习领域课程 课程类型:实践课(C类) 执笔人:                 编写日期: 2014年10月15日 一 顶岗实习目的和任务 我院机电一体化专业是培养武汉及周边地区需要的,能胜任机电设备的安装、调试、维护、销售及管理等工作的高级技能人才的专业;其中“毕业顶岗实习”是学生修完教学计划规定的全部课程后进行的一个重要教学环节,是高职示范院校“职场体验→实境训练→顶岗历练”工学结合人才培养模式中的重要部分,同时也是毕业论文撰写前的一个重要的教学环节。毕业顶岗实习可达到以下目的: (1)巩固学生所学专业知识,提高其专业技能水平。 (2)拓宽知识面,增强感性认识,提高学生综合运用理论知识解决实际问题的能力。 (3)为学生毕业顶岗实习报告撰写环节的实施收集资料,增加经验。 (4)为学生毕业后走上正式工作岗位打下一定的基础。 同时毕业顶岗实习可以检验教学效果,可为进一步提高教育教学质量、培养合格人才积累经验。 二 顶岗实习能力培养目标 2.1 专业岗位及岗位群: 机电专业岗位及岗位群: (1) 机电产品的制造加工; (2) 机电产品的组装、调试; (3) 机电设备的操作、维护; (4) 机电产品的销售、技术服务、检验与管理; (5) 自动化生产线的调试维护; (6) 机电一体化设备的调试维护; (7)机电一体化设备研发; (8) 生产一线服务人才; (9) 生产现场工艺技术人员。 2.2 顶岗实习中岗位及岗位群能力培养目标及分解: 能力分解表 岗位能力 通用能力 岗位技能 岗位素质 1. 机电产品的制造加工 2. 机电产品的组装、调试 3. 机电设备的操作、维护 4.机电产品的销售、技术服务、检验与管理 5. 自动化生产线的调试维护 6. 机电一体化设备的调试维护 7. 机电一体化设备研发 8. 生产一线服务人才 1.沟通能力 2.与人共处能力 3.协作能力 4.学习能力 5.心理承受能力 6.组织管理能力 7.职业态度 8.职业规范 9.创新意识 1.熟练读识电气设备的原理图,能使用CAD软件绘制原理图、接线图等; 2.熟练识别、选用电气元器件; 3.熟练使用常见维修与检测工具; 4.熟练进行电气线路的安装接线; 5.熟练排除电气设备和供配电线路的故障; 6.进行数控机床、机械手的操作与维护; 7.进行现场设备参数控制,PLC操作与控制; 8.完成与用户的技术交流、技术方案编写、技术方案宣讲等售前支持工作; 9.够进行客户员工的技术培训;; 10.够按照国家、行业的规范,进行技术投标 11.能够与客户沟通,提供技术咨询和优质的解决方案; 12.能够及时判断用户生产问题的出现原因,进行售后技术支援; 13.能够完成客户项目的规划、方案设计、设备安装调试等工作. 1.人际沟通与交往能力; 2.收集和处理信息的能力; 3.新材料、新技术的接受、理解和应用能力; 4.分析与综合能力; 5.预测与应变能力; 6.独立决策能力; 7.具有良好的语言表达能力和团队合作精神; 8.良好的敬业精神,优良的道德品德人际沟通与交往能力; 9.有良好的分析、思考、协调能力与客户服务意识; 10.有强烈的事业心和责任心。 三、环境条件 1.岗位场地(单位、地点等简要说明) 机械电子产品生产制造类企业的生产车间、设计工作室等一线场所。 2.指导教师 实行校企专业人员联合指导,指导教师要求如下: (1)要求具有一定的电子产品设计实践能力和理论教学水平的双师型教师; (2)行业企业的一线技术员、工程师等专业人才和能工巧匠 四、实习要求 1.技术要求 (1)将所学的专业理论知识同实习单位实际和企业实践相结合。 (2)将思想品德的修养同良好职业道德的培养相结合。 (3)对实习单位的管理有较全面的了解,并进行必要的实际操作。听取实习单位有关负责同志和部门业务指导人员对企业情况进行讲解、介绍。 (4)在实习过程中要网上记好实习日志,每天把实习的内容、搜集的资料如实地记录下来,使日记成为学生写实习日志和实习报告的主要资料依据。日志每周记录一次,每一次记录完以后交指导教师审阅。 (5)实习结束后,要写出实习报告。内容包括实习(训)目的、任务,实习(训)过程、收获及心得体会。按实习大纲,全面系统地总结实习收获与心得体会,也可以对会计处理中的某些问题进行分析,并提出建议。要求报告字数不低于3000字。 (6)实习生实习结束时必须获得毕业实习鉴定,实习鉴定须经实习单位与实习指导教师审阅签字,并写出评语加盖实习单位公章方可。 2.安全要求 (1) 端正态度、明确实习目的,严肃认真地完成实习任务。 (2)尊重校内外实习指导老师及实习单位工作人员,服从领导安排,虚心求教,勤奋工作。不得无故迟到、早退、缺勤,有事需向实习单位指导师傅和带队教师请假,获准后方可离开。 (3)听从实习单位的安排,严格遵守学校和实习单位的各项规章制度及保密制度。 (4)文明礼貌,爱护公物,注意安全,注意饮食卫生。 (5)团结互助,加强组内协作。 五、实习内容、形式与时间安排表 学时安排: 500学时20周。 表二 顶岗实习内容形式及时间安排 实习项目名称 实习内容 基本要求 实习形式 实习场所 岗位 时间安排 机电一体化技术专业顶岗实习 顶岗实习动员及准备工作 第四学期第16周 熟悉企业所处行业的现状与特点 集中实习 机械电子产品生产制造类企业的生产车间、设计工作室等一线场所 焊接、测试、组装、设计、布线等岗位 实习开始第1周 熟悉企业的现状与特点 集中实习 机械电子产品生产制造类企业的生产车间、设计工作室等一线场所 焊接、测试、组装、设计、布线等岗位 实习开始第1周 工作岗位的操作流程 集中实习 机械电子产品生产制造类企业的生产车间、设计工作室等一线场所 焊接、测试、组装、设计、布线等岗位 第2周 工作岗位的真实操作 集中、分散实习 机械电子产品生产制造类企业的生产车间、设计工作室等一线场所 焊接、测试、组装、设计、布线等岗位 第3-19周 实习体会与反馈 分散实习 机械电子产品生产制造类企业的生产车间、设计工作室等一线场所 焊接、测试、组装、设计、布线等岗位 第20周 撰写实习总结 具体实习时,可根据实际情况对此进行调整。每次实习活动可与具体实习企业协商进行安排。一般不要求学生在企业内各部室轮换,对其它部室的业务情况可通过听介绍、阅读有关资料做一般性的了解。 六、实习报告 1.实习手册 (1)学生在实习期间应网上完成实习工作日志填写:详细记录自己在实习期间各种实习活动的内容、体会与收获。 (2)实习结束填好顶岗实习鉴定手册,并请实习单位鉴定与盖章。顶岗实习鉴定手册交指导老师,作为评定实习成绩的重要依据。 2.实习总结 学生自己撰写好个人实习总结报告,其内容包括对实习的认识,实习期间从事的主要工作、实习期间工作表现及出勤与遵守纪律情况,以及本专业今后教学工作的建议等。实习总结必须在实习结束后交指导老师。 七、实习考核的内容和考核的办法 1.考核要点 利用考核评价表进行考核。 表三 考核要点 序号 工作任务 评价方式 评分标准 分数分配 1 实习考勤表 实习不迟到、不早退 满分100分,迟到、早退1次扣2分,缺勤一次扣10分 10% 2 遵守实习单位规章制度情况 遵纪守法、服从安排 违反实习单位规定一次扣5分 10% 5 项目训练1:熟悉企业所处行业的现状与特点 操作正确、动手能力强、业绩优良 满分100分 15% 6 项目训练2:熟悉企业的现状与特点 操作正确、动手能力强、业绩优良 满分100分 15% 7 项目训练3:工作岗位的操作流程 操作正确、动手能力强、业绩优良 满分100分 15% 8 项目训练4:工作岗位的真实操作 操作正确、动手能力强、业绩优良 满分100分 15% 9 项目训练5:实习体会与反馈 操作正确、动手能力强、业绩优良 满分100分 15% 13 撰写实习总结 总结详实、自我评价客观 满分100分 5% 合计 100% 2.考核办法 顶岗实习成绩由实习基地和学校共同考核。以校外指导老师考核为主。 实习态度考核 + 实习业绩考核(总评=实习态度考核成绩×30%+实习业绩考核成绩×70%)。实习态度考核:包括实习出勤情况、遵守工作制度情况、团队合作情况等。实习业绩考核成绩:依据是否按质按量按时完成工作任务而定。 3.成绩评定办法 实习(实习成绩成绩按优秀、良好、中等、及格和不及格五个等级评定。 优秀: 认真完成实习大纲的要求。实习过程中积极主动,虚心好学,严格要求自己,服从院内外实习指导教师的领导和安排。遵守实习单位的各项规章制度,实习总结有丰富的材料,能运用学过的理论对某些问题加以深入的分析,考核时能够圆满回答问题。 良好: 完成实习大纲的要求,实习态度认真,遵守实习单位的规章制度。实习总结有较丰富的材料,并能较好地运用所学知识,考核时能较好地回答问题。 中等: 达到实习大纲的主要要求,实习态度较认真,表现尚好。实习总结有材料,考核时能回答主要问题。 及格: 达到实习大纲的基本要求,实习期间表现一般。实习总结基本正确,但不够完整、系统。考核中能基本回答主要问题。 不及格: 有下列情况之一:(1)未达到实习大纲规定的基本要求;(2)实习报告混乱,内容有原则性的错误,考查时不能正确回答基本问题;(3)实习缺席累计达三分之一及以上;(4)实习中严重违反纪律。 不填写《学生顶岗实习手册》的学生不予评定成绩。无故不参加实习者,不能获得学分。 制(修)订人签名: 专业负责人审定: 学院院长审批签名: 制(修)订日期: 制(修)订单位:工学院机电系
展开阅读全文

开通  VIP会员、SVIP会员  优惠大
下载10份以上建议开通VIP会员
下载20份以上建议开通SVIP会员


开通VIP      成为共赢上传

当前位置:首页 > 教育专区 > 其他

移动网页_全站_页脚广告1

关于我们      便捷服务       自信AI       AI导航        抽奖活动

©2010-2025 宁波自信网络信息技术有限公司  版权所有

客服电话:0574-28810668  投诉电话:18658249818

gongan.png浙公网安备33021202000488号   

icp.png浙ICP备2021020529号-1  |  浙B2-20240490  

关注我们 :微信公众号    抖音    微博    LOFTER 

客服