收藏 分销(赏)

变电站网络视频监控系统方案.doc

上传人:仙人****88 文档编号:11224135 上传时间:2025-07-08 格式:DOC 页数:45 大小:2.49MB 下载积分:10 金币
下载 相关 举报
变电站网络视频监控系统方案.doc_第1页
第1页 / 共45页
变电站网络视频监控系统方案.doc_第2页
第2页 / 共45页


点击查看更多>>
资源描述
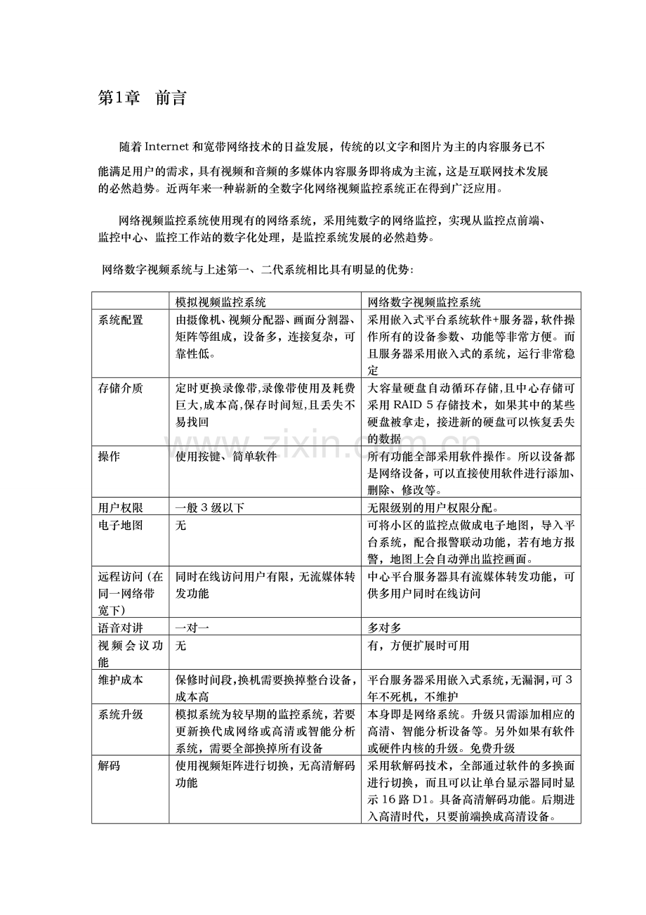
变电站网络视频监控系统方案 解 决 方 案 2011年07月21日 第1章 前言      随着Internet和宽带网络技术的日益发展,传统的以文字和图片为主的内容服务已不能满足用户的需求,具有视频和音频的多媒体内容服务即将成为主流,这是互联网技术发展的必然趋势。近两年来一种崭新的全数字化网络视频监控系统正在得到广泛应用。      网络视频监控系统使用现有的网络系统,采用纯数字的网络监控,实现从监控点前端、监控中心、监控工作站的数字化处理,是监控系统发展的必然趋势。  网络数字视频系统与上述第一、二代系统相比具有明显的优势: 模拟视频监控系统 网络数字视频监控系统 系统配置 由摄像机、视频分配器、画面分割器、矩阵等组成,设备多,连接复杂,可靠性低。 采用嵌入式平台系统软件+服务器,软件操作所有的设备参数、功能等非常方便。而且服务器采用嵌入式的系统,运行非常稳定 存储介质 定时更换录像带,录像带使用及耗费巨大,成本高,保存时间短,且丢失不易找回 大容量硬盘自动循环存储,且中心存储可采用RAID 5存储技术,如果其中的某些硬盘被拿走,接进新的硬盘可以恢复丢失的数据 操作 使用按键、简单软件 所有功能全部采用软件操作。所以设备都是网络设备,可以直接使用软件进行添加、删除、修改等。 用户权限 一般3级以下 无限级别的用户权限分配。 电子地图 无 可将小区的监控点做成电子地图,导入平台系统,配合报警联动功能,若有地方报警,地图上会自动弹出监控画面。 远程访问(在同一网络带宽下) 同时在线访问用户有限,无流媒体转发功能 中心平台服务器具有流媒体转发功能,可供多用户同时在线访问 语音对讲 一对一 多对多 视频会议功能 无 有,方便扩展时可用 维护成本 保修时间段,换机需要换掉整台设备,成本高 平台服务器采用嵌入式系统,无漏洞,可3年不死机,不维护 系统升级 模拟系统为较早期的监控系统,若要更新换代成网络或高清或智能分析系统,需要全部换掉所有设备 本身即是网络系统。升级只需添加相应的高清、智能分析设备等。另外如果有软件或硬件内核的升级。免费升级 解码 使用视频矩阵进行切换,无高清解码功能 采用软解码技术,全部通过软件的多换面进行切换,而且可以让单台显示器同时显示16路D1。具备高清解码功能。后期进入高清时代,只要前端换成高清设备。 访问记录 没有任何日志 自动记录所有访问系统的用户、时间及警报事件 管理 需多人值守 可实现无人值守,且接入智能分析,进行自动检测报警,真正做到无人值守 增设副控中心 必须重新大量投资更改原有主控中心设备 副控部分只要有电脑连接到本系统局域网,被分配用户权限后即可进行管理 布线成本 较高 较低(设备可使用交换机等集中设备先进行集中再传输) 第2章 用户需求分析 总体需求: 本项目需要将20个变电站的视频进行集中管理,每个变电站8个监控点,通过ADSL进行网络传输,中心配置平台进行集中管理,采用流媒体技术进行视频转发,供很多的用户进行同时多路视频的访问。中心配1~2台监控电脑,配置大大液晶显示器,每台同时显示1~36路视频,可进行轮巡。 2.1系统基本功能要求 2.1.1实时图像监看 应能按照指定设备、指定摄像头进行图像的实时监看,支持监看图像的显示、缩放、抓拍和录像,支持多用户对同一图像资源的同时监看。 2.1.2实时语音广播功能 应能通过音箱,拾音器来实现对前端点进行语音对讲,实现广播功能, 用广播来播方通知等。 2.1.3 智能联动功能 报警事件发生后,能够实现报警点关联图像的实时录像、全方位球机的预置点自动调用、报警点关联灯光的自动开启,LED电子地图的实时状态显示等。 2.1.4远程访问(备) 多用户可以同时通过网络对某一路视频进行访问。多用户在不同的网络环境下均可以对被授权的权限视频内进行访问。 2.1.5存储与备份 采用前端视频服务器存储,中心端进行应急存储,或中心对前端的视频进行下载。 在监控中心再加集中存储,这样对数据具有绝对的安全性。提供不低于RAID5级别的存储可靠级别。在记录图像信息的同时还应记录与图像信息相关的检索信息,如设备、摄像头、时间、报警信息等,便于日后的查询调用。存储容量应在图像分辩率采用D1720*576(PAL),720*480(NTSC),CIF(355*288)时,存储视频信息不少于30天。 2.1.6历史图像的检索和回放 应能按照指定设备、摄像头、时间、报警信息等要素检索历史图像资料并回放和外设下载;回放应支持正常播放、快速播放、画面暂停、图像抓拍等功能; 2.1.7 图像采集清晰度和分辨率 应保证图像信息的原始完整性,即在色彩还原性、图像轮廓还原性(灰度级)、事件后继性等方面均与现场场景保持最大相似性。系统采集图像应支持多种分辨率格式,并支持最终显示达到D1 20*576(PAL)质量,在低亮度环境下,应保障图像质量清晰可辨。 2.1.8 多级别权限用户本地授权访问 任何一台电脑根据不同的网络(内网、公网、3G无线网络)被授权限用户都可看到被授权的所有摄像头监控的画面。 2.2监控前端技术要求 2.2.1 摄像头 本项目的摄像头采用网络枪击和网络匀速球 1)支持 H.264视频编码协议; 2)支持D1 20*576(PAL)分辨率; 3)支持128kbps~2Mbps编码速率; 4)支持TCP/IP、UDP(ADSL拨号方式)等网络存储协议; 5)支持1个10/100M以太网接口 6)支持云台485控制 2.3监控中心技术要求 2.3.1视频图像存储和实时图像调用 支持1T以上的大容量磁盘: 主机连接接口:GE,并至少有2个。 系统容量要求:应支持千路以上的视频同时储存。 RAID级别:应支持多种RAID级别,最高可以至RAID 5 存储性能带宽: 即指实时存储录制节目的总吞吐量 可支持的存储连接模式:应详细说明储存的连接模式和实现方法。 状态监测功能:应提供在系统运行时可提供的状态监控功能。 在线更换硬件 :支持硬盘热插拔及在线更换故障硬盘,而在线任何更换操作均不会引起录制存储数据的丢失; 安全性:系统硬件应具有冗余双路电源,关键控制部分和处理部分也应具有硬件的冗余备份相关措施,请详细说明安全性的相关设计。 应提供集中存储、控制管理部分的系统组成描述,包括相关硬件设备数量、容量和接口配置等 ,硬盘配置数量和容量的计算方法和设计思路; 2.3.2 视频回放和检索 1)视频服务器上的数据库中应支持多种检索和查询方法。可根据设备、摄像头、时间、报警同图像存储物理位置的对应关系,查询历史视频资料。 2)可以对回放进行正常播放、快速播放、慢速播放、逐帧播放、暂停抓拍、录像下载等操作。 3)图像回放的过程中,应具有权限认证功能,对于不同权限的用户,可访问预先权限所划分的图像信息。 2.3.3 软件功能 1) 视频监控客户端软件应具有友好的操作界面,支持图形化的配置界面,所见即所得; 2)系统对所含设备能进行统一网管,支持对终端系统批量配置等功能,同时,在任意设备故障时,应能在统一平台上触发报警,便于值机人员及时处置。 3) 支持多级用户管理,对全网的用户有配置权限,对设备有操作权限。应支持查看、配置、回放、下载等多个级别的用户权限区分。 4)支持整个系统的日志管理,可记录和查询系统运行、操作、告警等日志信息。 5) 实时显示图像应支持多画面分屏显示功能,并应能通过VGA接口接驳至已配置的32寸高清液晶大屏幕上。基于实时监控,应具有良好的实时性,时延应在200毫秒级别以内。同时,应具有分屏轮切显示功能。这里可以通过嵌入式解码机把图像画面在解码到32寸的液晶大屏上显示。 2.4传输网络技术要求 组成千兆网络,支持光纤传输,支持IP网络的组网要求,提供标准以太网接口,并能与投标方分中心机房交换机连接。 2.5其他要求 2.5.1 扩展性 该系统应具有良好的容量扩展性,应提供系统扩容的详细方案。 2.5.2 二次功能开放性 采用的软件应具有较强的开放性,在其功能纳入社会治安动态监控项目系统时,必须免费开放相关接口和协议,并提供必要的技术支持。同时,应具有较强的二次软件开发能力,能根据实际应用需求,进行软件功能的二次开发。 应详细说明投标软件的自有知识产权情况、所采用接口的开放性、后续对二次软件开发的支持承诺和现有研发团队实力等相关情况。 2.5.3经济性 在充分满足各项技术功能的前提下,合理配置资源,使得该系统具有一定的经济性。 2.5.4技术或应用优势性 可以提供其它本次系统的技术优势或应用优势供参考。 第3章 方案设计思想 3.1设计原则 任何一个设计方案的最根本前提是用户的需求,而先进、成熟的技术,可靠、灵活的用,技术发展的趋势和良好的性能/价格比是设计方案的最基本依据。该在不失先进性、成熟性、可靠性、可扩展性的基础上,充分考虑用户的需求,照顾长远利益,最大限度地保护用户投资。 ² 先进性 图像监视系统采用H.264图像压缩处理技术,具有图像质量清晰,文件占用空间小,传输带宽小,速度快等特点; 各子系统(音视频、报警、门禁、环境变量)紧密结合,提供强大的系统集成功能; ² 灵活性 系统支持基于WEB方式的网络浏览功能,可供用户方便使用; 灵活进行系统软件升级,避免对系统产生过大的影响; 灵活的组网方式,有线或无线均可,方便监控点数量的增加; ² 实时性 基于带宽的优势,各类前端信号可做到实时的传输; 同时可利用其他传输通道进行实时传输,如:GSM、CDMA 1X、GPRS、3G网络等; ² 稳定性 具有独特的图像管理功能,严格控制丢帧现象; 完善的视频流控制功能,保证网络传输的顺畅; 管理、操作权限的分级实现,保障管理的统一、规范; 强大的自我诊断、恢复功能; ² 完善性 与数据采集监控系统无缝地结合,实现报警信号的联动,报警设备的自启动; 当报警信号产生时,可实现多种可用通道的信息传输,如网络、电话、短消息等; ² 扩展性 系统预留相的接口以便扩充之用; 控制部件(软、硬件)采用模块式结构、内部总线化等技术措施,可以方便灵活进行扩充,保证未来的适性; ² 易用性 基于优良的操作平台; 采用模块化设计,操作简便; 界面人性化; 3.2 设计依据 《安全防范工程技术规范》 (GB 50348-2004); 《安全防范工程程序与要求》 (GA/T75-94); 《安全防范系统验收规则》 (GA308-2001); 《安全防范系统通用图形符号》 (GA/T74-2000); 《安全防范系统》(DB33/T334-2001); 《民用闭路电视监控系统工程技术规范》 (GB50198-94); 《工业电视系统工程设计规范》 (GBJ115-87); 《音频、视频及类似电子设备安全要求》 (GB8898-2001); 《测量、控制和试验室用电气设备的安全要求》 (GB4793-2001); 《信息技术设备的安全》 (GB4943-2001); 《邮电通信网光纤数据传输系统工程施工及验收技术规范》。 EIA/TIA568A,EIA/TIA569A国际电子工业协会通信线缆、通讯路径和空间标准 ISO/ICE/IS11801结构化布线标准 ISO TCP/IP协议标准 ISO/IEC 13818 MPEG-2协议标准 ISO IGMP/CGMP协议标准 10BASE-T,100BASE-TX 标准 IEEE802.3,IEEE802.3U 《中华人民共和国通信行业标准》(YD/T926) 《防盗报警控制器通用技术条件》GB50198-94 《电视系统视频指标》CCTR RECOMMENDATION 472-3 《电气指标标准》ELA-422  ELA-485 《电子设备雷击保护导则》GB7450-87 标准号 标准名称 GBJ115-87 《工业电视系统工程设计规范》 GB12663-90 《防盗报警控制器通用技术条件》 GB 4798.4-90 《电工电子产品用环境条件无气候防护场所使用》 GB50217-94 《电力工程电缆设计规范》 GB/T17626.2 《静电放电抗扰度试验》 GB/T17626.3 《射频电磁场辐射抗扰度试验》 GB/T17626.5 《浪涌(冲击)抗扰度试验》 GB/T17626.8 《工频磁场的抗扰度试验》 GA308-2001 《安全防范系统验收原则》 GA/T75-94 《安全防范工程程序与要求》 DL 476-92 《电力系统实时数据通信用层协议》 DL/T 720-2000 电力系统继电保护柜、屏通用技术条件 DL/Z 713-2000 500kV变电所保护和控制设备抗扰度要求 ITU-T H.323 《网络电视电话系统和终端设备标准》 CCITT G.703 《脉冲编码调制通信系统网路数字接口参数标准》 ISO/IEC13818 《MPEG2视音频编解码标准》 ISO/IEC14496-2 《H.264视音频编解码标准-视听对象的编码(6部分)》 IEC364-4-41 《保护接地和防雷接地标准》 IEC60870-5-101 《基本远动任务配套标准》 IEC60870-5-103 《继电保护设备信息接口配套标准》 IEC60870-5-104 《远动网络传输规约》 IEEE802.3 《10BASE-T 以太网接口标准》 IEEE802.3U 《100BASE-TX快速以太网接口标准》 DB33-2001 《安全防范系统》 第4章 方案总体设计 4.1系统体系结构 根据本监控项目的需求,我们选择网络监控方案来构建本系统。 4.2系统总体架构 如下图: 图1 4.3系统组成 从系统的物理组织结构来看,系统可以分为三层:左层的前端采集部分、中间层的网络传输部分和右层的监控中心总控部分。具体包括: 前端采集部分:根据要求前端采集都是通过模拟摄像机+存储型视频编码器组成。视频监控前端设备如下: Ø 模拟摄像机 Ø 8路存储视频编码器(支持硬盘存储) 传输部分:前端传输采用ADSL的带宽进行传输,中心端搭配10M的光纤进行视频下载以及上传。 监控中心总控部分:在本项目中,监控中心是整个监控系统的后台部分。系统可采用分级结构控制中心,分区制分配权限管理,各分管中心(弱电间)负责片区的所有的视频监控点,配置监控PC机进行实时视频监控以及操作。在中心要实现视频监控、应急录像、流媒体转发等功能。本系统,监控中心采用大型管理平台,对整个监控设备进行统一管理。具体包括如下部分: Ø 嵌入式平台服务器1台(集成中心管理服务器、录像服务器、流媒体服务器、8盘位磁盘阵列) Ø 光纤接入部分 Ø 视频监控管理监控客户机多台(配大点的液晶屏) Ø 大型平台服务器软件(平台管理软件、平台监控软件) Ø 8口百兆交换机(1台) 第5章 方案详细设计 任何一个完整的视频监控系统,从系统的功能逻辑来看都可以分为四大部分:视频前端采集部分,视频中心管理存储部分,视频传输部分(局域网以及远程),视频显示部分。设计方案时,每个部分都必须进行充分论证。本方案重点从以上五大部分进行详细分析设计。 5.1总体拓扑图 图2 5.2视频采集部分 为了方便分散管理,以及后期维护方便,前端全部采用2路存储型视频服务器+模拟摄像机,既能够方便布线以及设备存放位置,又能进行前端视频存储,方便整个系统的管理。 如下图所示: 图3 说明:1、每个变电站配备ADSL带宽业务,不管2M/4M,理论的上行带宽均只有512kbps,涉及到的总共能传输多少路视频,按每路视频128kbps来计算,一般终端用户访问到每个点的视频流数据总数最好不好超过2~3路。这样能保证视频的流畅性。 2、每个变电站配备一台8路的存储型视频服务器,最高支持2T,本视频服务器具有双码流的功能,可以设置一流128kbps进行远传,一流设置512kpbs进行本地存储。码流越高画质越好。8路存储一个月的空间为1265.63G,如下图: 3、每个变电站配置的视频编码器不需要绑定DDNS(动态域名),只需要每台设备设置一个单独的ID识别码(软件设置)即可。 5.3视频管理部分 管理控制部分是视频监控系统中的核心部分,是用户使用系统的交互核心部分,在中大型监控系统显得特别重要。本系统通过中心平台来实现集中管理与控制。 CMU、MDU、MSU、NAS、管理客户机等是监控中心平台最核心的组成部分。 为了解决客户的专业平台服务器的需求,特意将Linux的系统与磁盘阵列进行结合。且对接了本公司的大型平台的所有管理操作功能。 本系统使用1台TOPVS嵌入式监控平台EP-208,一台服务器集成了系统需用到的中心管理服务器、录像服务器、IPSAN、流媒体转发服务器。使用方便容易操作。可同时转发100Mb的视频流。 另外配置多台的管理监控PC机进行管理并显示视频如下图: 图4 5.4视频传输部分 前端传输采用ADSL的带宽进行传输,中心端搭配10M的光纤进行视频下载以及上传。 5.6视频显示部分 根据ADSL的带宽限制,按每个变电站能同时传输3路的视频,总控中心可以同时访问到60路的视频数据,使用两台电脑以及大点的液晶显示器进行同时显示,并设定轮巡功能。 第6章 方案功能特点 本方案充分考虑用户需求,并整合了当前IP网络、视频语音等领域的技术优势,同时借鉴了NGN中控制与交换分离的先进理念,方案具备以下特点: 6.1先进的体系架构 EP-200系列嵌入式监控平台充分整合了IP网络、视频、存储、信令等领域的技术,采用开放的架构,标准的技术实现。系统将信令控制与媒体流交换分离的先进理念引入视频监控系统。系统中音视频流并不在CMU 上集中处理,而是通过网络的处理交换以分布式的形式分发出去,避免了由于媒体流处理的性能压力而造成的瓶颈问题,从而可以实现监控规模的无限制扩展。 真正完全的分层分布式设计架构,核心模块基于安全稳定的Linux操作系统及高性能的MySQL数据库。 6.2严格的模块化设计 EP-200系列嵌入式监控平台采用模块化设计,系统配置灵活方便。总体上来说系统由以下五大模块组成: l 中心管理单元(CMU):整个平台系统的管理核心模块,对系统的所有接入设备及用户进行管理。负责系统的所有信令及流的分发管理。 l 流媒体转发服务器(MDU):统一前端设备的流的接入方式,将前端的流根据用户的请示进行分发。 l 中心录像服务器(MSU):整个系统可以采用三种录像方式:前端设备录像、中心服务器录像及客户端本地录像。中心录像服务器负责进行中心集中录像。根据用户的要求可以进行定时录像、手动录像及报警录像等多种录像方式。 l 平台监控客户端(CU):为用户提供视频监控业务的操作界面软件。软件操作方便灵活。可以实现视频监控、报警管理、设备参数管理及云镜控制等功能。 l 系统配置工具(CT):大型监控平台软件在进行具体的监控业务之前一定要进行大量的配置操作。主要包括:接入设备配置、用户及权限配置业务逻辑配置等。配置工具一般是由系统管理员使用,对一般的监控业务的用户不提供。 严格的模块化设计,保证系统分工明确、运行稳定、安装方便、维护简单。 6.3多级网络拓扑结构 根据具体监控规模的大小,进行灵活实用的组网设计。小到几十个点,大到成千上万个监控点。从小型应用到组建大型网络均可满足。对于小型监控系统,可以组成一个单域网络实现监控的功能需求。对于分层分级的大型监控项目,可以通过多域级联方式来实现。理论上可能进行无限级联从而达到无限扩容的目标。 6.4高清晰的图像质量 EP-200系列嵌入式监控平台系统接入的前端设备采用最新的专业图像技术,可提供FULL D1高清晰图像分辨率,支持H.264编码格式,编码带宽最高可达8M,尤其是在高动态图像监控场合,VS6100可以为用户提供最高质量的高清晰图像。同时通过组播优化等网络技术,使得VS6100具备良好的实时性,满足专业监控的要求。尤其是VS6100采用一次编码、全网交换的方式,避免了传统监控系统因为矩阵多级级联而造成的图像质量下降和时延增加的现象,在多级扩展后仍可以保持最佳的高清晰图像质量和低时延。 6.5专业可靠的数据存储 EP-200系列嵌入式监控平台可以采用本地硬盘、NAS、IP SAN、磁盘阵列等多种存储方式。 IPSAN作为监控数据存储设备,可以在分布式部署的同时实现集中管理、跨域共享、平滑扩容、兼容互通等,此外,在可靠性方面也有很多独特的优势,如支持RAID、支持硬盘在线热插拔、支持硬盘电源短路保护、支持可选冗余热插拔电源、支持电源自动故障切换等。从而确保了海量视频信息的可靠存储。同时由于端到端的IP SAN存储是基于数据块的存储模式,克服了传统监控模式中文件存储容易损坏文件和无法查询最近图像的弊端,提高系统可靠性同时大大缩短了系统的图像回放响应时间,为紧急情况处置争取了时间。 6.6灵活方便的管理模式 EP-200系列嵌入式监控平台系统针对不同的用户可以采用域管理、用户管理和云台控制冲突管理等多种权限管理模式。不同的用户可以根据指定的权限对系统进行操作。这种分级分域的多种管理模式非常适合政府、公安、机场等行业的管理模式。 系统根据用户业务管理模式的特点,采用集中式的管理方式。通过中心管理单元CMU和媒体转发单元MDU不仅可对前端设备进行集中的管理和控制,还可对分布在各区域的存储终端设备进行远程的集中管理。用户只需要在一台客户端上就可以对整网设备进行批量配置下发、远程升级、远程操作、业务实现等操作。 6.7廉价的布线成本 EP-200系列嵌入式监控平台技术方案采用全网络化、纯数字化设计。所有前端设备、中心平台服务器都采用网络方式连接,通过一根网线可以解决大量的监控媒体终端的接入,省去了大量的模拟视频线及控制线,大大节省了用户的布线成本。 6.8对新技术的包容 同时,我们看到,监控所涉及的每个子领域的技术都处在快速的发展中,如监控接入层中的各种无线技术,包括WLAN、GPRS、3G等;网络承载层中的IPv6、高性能以太网等;控制层的模块化软件技术、中间件技术等;业务应用层的IP SAN、图像识别、人工智能等。EP-200系列嵌入式监控平台方案采用这种标准、开放的架构,有利于每个层次技术的独立发展及平滑演进,保护用户的技术投资。 6.9支持多种应用互连 EP-200系列嵌入式监控平台包括网络视频监控、语音监听及双向对讲、电视墙、电子地图、防火防盗、电子围栏、机房环境监控、机房动力设备监控、远程数据采集、门禁及智能设备监控等。另外系统提供完善的SDK,方便与其它系统进行对接,如:GIS系统、110指挥系统等。 6.10操作简单、方便 本着使用者的工作特点及操作习惯,平台监控客户端的界面友好,互动性强。 第7章 平台软件详细总结 7.1 拓普威视网络监控平台特点 拓普威视网络视频监控平台引领数字化、网络化综合监控潮流,采用业界最先进的分布式架构设计,让数字监控更加简单方便。拓普威视综合应用平台模块化设计和丰富的功能让它拥有广阔的应用领域,多层系统架构能够完美地组建大型监控系统。 n 安全可靠 Ø 利用MySQL数据库进行检索,确保了对大量用户的可靠访问连接。 Ø 采用源代码完全开放的Linux系统,避免病毒感染,杜绝了程序后门。 Ø 系统动态感知设备的工作状态,降低故障检测环节和时间。 Ø 通过软硬件多重密码权限集中认证管理,杜绝非授权用户访问。同时开放第三方认证接口。 Ø 文件加密传输存储,提供与专用平台同样的安全性。 Ø 系统设计采用可靠性优先原则,从设计开始就保证了系统稳定可靠。 Ø 系统经过严格测试,并且经过大量工程应用,各项指标都达到了设计目标。 n 快速经济 Ø 采用LINUX作为系统软件平台,完全自主知识产权,毋须支付昂贵版权费,降低客户投资成本。 Ø 基于TCP/IP网络构建,组网成本低,系统部署简单容易。 Ø 客户原有监控设备,经网络化改造后仍可继续使用,保护客户投资。 Ø 前端无需绑定固定IP地址,节省运行费用。 n 管理方便 Ø 大型、集中、统一管理 Ø 设备管理 Ø 中心平台集中管理,动态感知设备状态,终端实时远程维护、事件日志完整记录 Ø 用户管理 Ø 集中统一认证、机构组织管理、分类角色授权、操作数据完整记录 n 部署灵活 Ø 灵活部署:不受地理距离的限制,通过LAN、ADSL、WLAN等多种方式接入,图像监控点可以部署到任何地方,管理人员可以在任何时间、任何地点进行监控。 Ø 灵活扩展:客户可以根据业务需要随时增加监控点的数量。 Ø 灵活升级:电信系统中心平台随着客户接入监控点数量的增加而平滑升级扩容。 Ø 灵活应用:根据客户需要定制相应的功能模块。 n 扩容无限 Ø 分层分布式架构:真正完全的分层分布式设计架构 Ø 模块化设计:整个系统采用模块化设计,系统配置灵活方便 Ø 多级网络拓扑结构:根据具体监控规模的大小,进行灵活实用的组网设计。小到几十个点,大到成千上万个监控点。从小型应用到组建大型网络均可满足。 Ø 真正的多域系统,:真正的多域系统,决定了系统具有良好的扩展性,支持无限扩容。 n 应用广泛 Ø 公安系统:方便、快速地查询案发地点周围的警力分布情况,所属下级辖区热点地区及重要通道、政府机关大门、重要路口、监狱等重点要害部位。 Ø 电力监控:无人值守变电站、发电厂监控,对电气控制室、仪表开关、发电机、场地等监控。 Ø 交通监控:对机场、机务段、高速路、收费站实施远程监控。 Ø 金融监控:储蓄所、自动取款机远程集中视频监控。 Ø 水利监控:对大坝、库区实施24小时远程监控、报警录像。 Ø 楼宇监控:商业办公楼和小区智能监控。 Ø 工业监控:超市、流水线、生产现场、车间、仓库的网络视频监控。 7.2 拓普威视网络监控平台系统结构 n 系统组成说明 Ø 前端监控设备 前端网络视频服务器/网络摄像机/百万高清摄像机/3G车载DVR/3G视频服务求 摄像机、云台、报警探头等外围设备 Ø 监控客户端 维护终端 ü 实时图像监控 ü 历史录像回放 ü 电视墙切换管理 ü 电子地图管理 业务终端 ü 平台配置管理 ü 设备注册管理 ü 查询设备运行状态 ü 修改设备运行参数 ü 设备故障报警处理 ü 用户权限配置 显示终端(电视墙) ü 多场景同时监看 ü 硬件解码 ü 软解码 ü 显示器/监视器输出 ü 控制台控制显示 ü 定制方案自动切换 Ø 监控中心平台 中心管理服务器 ü 设备注册管理 ü 工作状态监视 ü 用户认证管理 ü 角色权限管理 ü 控制指令转发 中心存储服务器 ü 多级存储 ü 分类管理 ü 实时监测 ü 安全可靠 ü 海量空间 中心分发服务器 ü 用于视频广播 ü 针对热点访问 ü 减少并发访问量 ü 节约网络带宽 ü 完善的触发机制 ü 支持多级部署 Ø 传输网络 LAN/WAN/VPN/专网等等 7.3 拓普威视网络监控平台功能 n 管理功能 ü 远程现场图像实时播放和历史播放控制 ü 可以报警抓拍、手动抓拍 ü 海量图像文件的存储和备份 ü 直接报警输入、联动输出 ü 摄像机、云台远程网络控制 ü 整个系统时间自动同步 ü 操作人员帐号、密码和操作权限的设定 ü 点对点和点对多点的语音对讲、广播 n 图像功能 ü 实时图像远程观看 ü 图像参数实时可调 ü 授权图像随意切换 ü 控制播放历史图像 ü 定格抓拍画面图像 ü 远程副控台可根据授权操作图像 n 报警功能 ü 报警输入、输出设备连接,如红外探头、警灯等。 ü 报警参数设置,如报警定时开关时间、蜂鸣时间等。 ü 实现图像丢失报警。 ü 实现图像遮挡报警。 ü 实现图像框定区域的移动变化报警。 ü 实现前端设备运行状况报警,如存储空间满等。 ü 现场报警信息事件日志记录,以备查询取证。 n 控制功能 ü 传统监控矩阵控制主机的全部功能 ü 音视频切换、云台镜头控制。 ü 图像字幕、时间叠加。 ü 实现报警信息联动控制。 n 声音功能 ü 现场声音实时监听。 ü 点对点语音对讲。 ü 点对多点语音广播。 n 用户功能 ü 客户自主管理用户帐号、角色权限分配。 ü 根据授权实现相应系统访问操作功能,防止 非法使用和操作。 ü 用户操作完全记录日志,以备查验取证 8.系统软件功能介绍 8.1访问方式 系统管理客户端支持C/S的访问方式。视频监控客户端支持C/S访问方式以及B/S的访问模式。 C/S访问方式:C/S客户端带有软件加密狗,保障客户端在非法关闭的情况下能够自动启动。支持用户名+密码身份验证方式。对于权限等级较高的用户,我们可以设置为用户名+密码的访问方式,充分保证该用户访问的安全性。C/S客户端支持三种登陆模式:视频浏览模式、接警模式以及电子地图模式。 B/S访问模式:在任意网络节点通过浏览器访问系统。 8.2业务功能 8.2.1实时监控和控制 Ø 最多可提供36路音视频信号同步实时处理显示,每路25帧/秒,支持CIF(352×288)至4CIF(704*576)或D1(720×576)图像格式; Ø 支持H.264等多种压缩算法;采用H.264压缩技术,最大压缩比可达1:500;支持变码率和变帧率;编码带宽从64K—2M bps动态可调,在网络带宽能够得到充分保障的前提下,图像编解码时延<0.2秒,远端浏览显示时延<1秒; Ø 具有权限的用户可通过视频监控客户端监控并控制前端摄像机;可对其具有权限操作的摄像机、摄像机的云台、镜头进行控制; Ø 视频画面可自动叠加摄像机名称、时间字符; Ø 系统可以电子地图的形式将用户具有权限的摄像机显示出来,同时还可以树形结构排列出来,用户可以通过点击鼠标进行访问; 树形结构排列 电子地图方式显示 Ø 可对图像进行亮度,对比度,色彩,饱和度的设置; Ø 系统支持1、4、9、16、25、36等多种画面分隔形式,可随意进行画面切换,支持轮巡,组播的图像调度形式,轮巡编组和轮巡间隔可自由设置,支持全屏显示,可根据用户级别限定显示画面数量; Ø 可对所需要的监控图像进行单帧抓拍,并进行打印; Ø 同时支持B/S和C/S方式访问; Ø 可以将网络接收的数字信号解压并还原成模拟信号接监视器; Ø 通道控制: 打开或断开视频,打开或断开音频,启动或停止通道录像。 Ø 云镜控制:支持镜头的光圈、变焦、聚焦可控制;支持云台的全方位控制。 Ø 支持多种解码器协议。 Ø 字符叠加:可在每个每路图像上,叠加地点名称和时间。 Ø 预置位功能:系统可控制高速球机预置位定义、存储和调用,实现快捷的实现多角度远程控制。 Ø 轮巡监视:系统具备视频自动巡视功能,在可设定的间隔时间内对全部前端监控点进行图像巡查,参与巡查对象可以任意选定。 Ø 可通过鼠标滚轮方式控制摄像机变焦,通过鼠标点击实现画面的放大缩小,可通过键盘实现对云台的控制。 8.2.2图像存储和回放 Ø 视音频采集:在保证实时性和图像质量的前提下,由于采用成熟的H.264图像解码技术能够传输高清晰的图像,图像最高清晰度可达704×576实时,传输速率可以在1-25帧/秒间根据网络情况自适应变化;每路每小时只需60~180M硬盘空间(包括视音频),网络传输所需带宽30K~2M可调。 Ø 可根据系统最大容量设定存储时间,超过存储时间资料按时间顺序自动循环覆盖; Ø 提供服务器定时录制、服务器手工录制、本地录制等模式; Ø 用户手动录像可将正在观看的图像存储下来;用户自动录像可按时间、摄像机设定将指定的图像存储下来; Ø 所存储图像可转储到其他介质,包括本地PC、其它存储服务器,可刻写光盘等; Ø 整个系统中包含的所有视音频数据、报警数据和其它用户数据在服务器的数据库均记录有它们的索引信息,用户可以按时间,地点,摄像机编号等信息查询到所有对他授权的数据信息,并且服务器会自动将用户的请求重定向到物理存放数据文件设备进行流方式点播。全方位满足各级管理人员对监控信息的观看需求; Ø 录像策略:系统提供定时录像、报警录像、手动录像三种录像策略。 Ø 录像存储:提供本地存储及远程服务器存储,并可设定压缩率、帧速、文件保存时间和最小磁盘剩余空间,如保存时间到期或可用磁盘空间小于最小剩余空间则删除最久的视频文件。 Ø 录像检索:录像记录可在所有监控终端上以具检索权限的用户名登录后进行检索,录像检索可根据不同查询条件如日期、监控地点和报警类型检索录像记录。 Ø 录像回放:检索到的图像记录可以实际尺寸或全屏方式回放,播放速度可以按照正常、快速、慢速回放。 Ø 支持录像下载播放。 录像文件下载窗口 Ø 图像抓拍: 可对任意一路直播视频进行图像抓拍。 Ø 语音对讲:系统可支持任意视频监控客户端与前端交互点的语音对讲功能。可调节音量大小,设定监听和对讲功能的开启和停止。 Ø 电视墙:中心提供解码服务器,可将前端视频压缩图像还原成模拟信号,输出到中心监控室的电视墙上。 8.2.3报警处理和联动 Ø 系统具有报警优先的功能,当发生报警时,系统自动终止其他任何工作,优先响应报警信息; Ø 系统具有报警预录功能,用户可以查看到在报警时刻前数分钟的视频资料; Ø 报警产生后视频监控客户端会自动弹出报警点视频画面资料,自动弹出电子地图,自动播放报警声音。 Ø 系统具有报警检验、应答确认、复核功能; Ø 系统具备报警信息联动控制功能,当其中一个报警器出现警情时,系统可根据事先设置好的规则触发相应动作,包括启动图像录制、启动报警输入、声光提示管理员、发送短信、自动电话呼叫、弹出现场视频、弹出电子地图; Ø 系统各监管中心在接到报警后,需要向110转发报警时,可将报警和图像信息转发给110指挥中心; Ø 自动巡检功能,即系统自动检测前端设备是否正常工作,系统会通过设定的方式通知管理人员; Ø 系统支持并发报警处理,可同时查看高达16个报警现场的视频图像; Ø 报警信息可存储,可查询,为日后协助公安机关破案提供帮助。 Ø 系统支持事件触发报警的同时,也支持手动触发报警事件。 Ø 系统支持温度、火警、烟感、红外等多种报警信号的采集和记录,对报警进行手工/定时/自动设防和撤防。采集报警传感器的开断信号,经过报警解码器或报警主机处理,通过串行总线(RS232/RS485)传输给本地的视频编码设备,在本地显示并记录报警信号、发生时间和地点,同时将重要报警信号及时上报给上级监控中心。 Ø 发生紧急事件时,视频监控客户端弹出事先设定的紧急处理
展开阅读全文

开通  VIP会员、SVIP会员  优惠大
下载10份以上建议开通VIP会员
下载20份以上建议开通SVIP会员


开通VIP      成为共赢上传

当前位置:首页 > 通信科技 > 监控/监视

移动网页_全站_页脚广告1

关于我们      便捷服务       自信AI       AI导航        抽奖活动

©2010-2026 宁波自信网络信息技术有限公司  版权所有

客服电话:0574-28810668  投诉电话:18658249818

gongan.png浙公网安备33021202000488号   

icp.png浙ICP备2021020529号-1  |  浙B2-20240490  

关注我们 :微信公众号    抖音    微博    LOFTER 

客服