收藏 分销(赏)

2025年陕西、山西、青海、宁夏高考历史真题.docx

上传人:鱼** 文档编号:11169101 上传时间:2025-07-04 格式:DOCX 页数:9 大小:125.96KB 下载积分:5 金币
下载 相关 举报
2025年陕西、山西、青海、宁夏高考历史真题.docx_第1页
第1页 / 共9页
2025年陕西、山西、青海、宁夏高考历史真题.docx_第2页
第2页 / 共9页


点击查看更多>>
资源描述
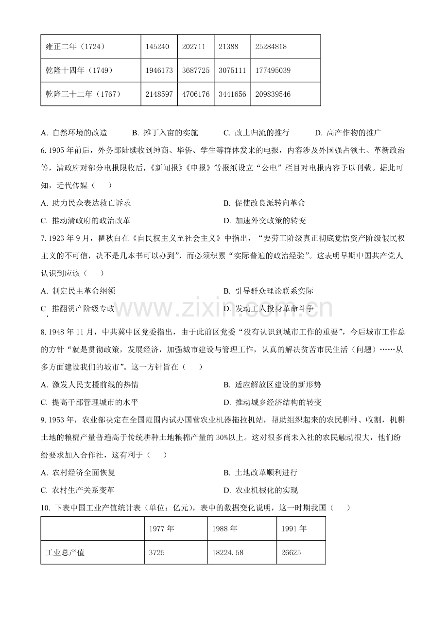
陕西省2025年普通高中学业水平选择性考试历史 注意事项: 1.答卷前,考生务必用黑色碳素笔将自己的姓名、准考证号、考场号、座位号填写在答题卡上,并认真核准条形码上的姓名、准考证号、考场号、座位号及科目,在规定的位置贴好条形码。 2.回答问题时,选出每小题答案后,用2B铅笔把答题卡上对应题目的答案标号涂黑。如需改动,用橡皮擦干净后,再选涂其他答案标号。回答非选择题时,用黑色碳素笔将答案写在答题卡上。写在本试卷上无效。 3.考试结束后,将本试卷和答题卡一并交回。 一、选择题:本题共16小题,每小题3分,共48分。在每小题给出的四个选项中,只有一项是符合题目要求的。 1. 考古学者认为,山西省芮城县清凉寺墓地第三期遗存具有龙山文化特征。其中,部分大型墓存在殉人现象,有玉器和彩绘陶器等随葬品,而仅可容身的小型墓无随葬品。据此推知,当时( ) A. 礼乐制度初步形成 B. 祭祀仪式规范 C. 奴隶制国家已出现 D. 阶层分化明显 2. 北魏孝文帝任命元桢担任长安镇都大将、雍州刺史。出任前,孝文帝称赞元桢“孝行著于私庭,令间彰于邦国”,并告诫他到任后要绥抚饥民,切勿“恃亲骄矜,违礼僭度”。这反映出孝文帝( ) A. 崇尚儒家礼教 B. 倚重士族支持 C. 重视军政建设 D. 维护宗室特权 3. 唐弘道元年(683),侍中裴炎改任书中书令,将原设在门下省的政事堂迁至中书省。神龙元年(705),豆卢钦望担任尚书右仆射,因未获得“同中书门下三品”的称号而无法参加宰相议事会议,这说明唐代( ) A. 宰相的行政权力进一步加强 B. 政事堂成为三省权力核心 C. 中枢机构呈现出一体化趋势 D. 三省长官可共同商议国政 4. 元代北方的散曲是宋词与北方各民族乐曲的综合产物,其在句式上可根据需要增添衬字;内容上运用大量方言、俚语,语言表现更加自由。这( ) A. 反映了城市经济繁荣 B. 体现了多元文化的融汇 C. 得益于市民阶层的兴起 D. 受到了儒学复兴的影响 5. 下表为清代雍正至乾隆时期云南等三省及全国(各省)人丁数统计表(单位:口),表中三省人丁数变化的主要原因是( ) 云南 广西 贵州 全国(各省) 雍正二年(1724) 145240 202711 21388 25284818 乾隆十四年(1749) 1946173 3687725 3075111 177495039 乾隆三十二年(1767) 2148597 4706176 3441656 209839546 A. 自然环境的改造 B. 摊丁入亩的实施 C. 改土归流的推行 D. 高产作物的推广 6. 1905年前后,外务部陆续收到绅商、华侨、学生等群体发来的电报,内容涉及外国强占领土、革新政治等,清政府对部分电报限收后,《新闻报》《申报》等报纸设立“公电”栏目对电报内容予以刊载。据此可知,近代传媒( ) A. 助力民众表达救亡诉求 B. 促使改良派转向革命 C. 推动清政府的政治改革 D. 加速外交政策的转变 7. 1923年9月,瞿秋白在《自民权主义至社会主义》中指出,“要劳工阶级真正彻底觉悟资产阶级假民权主义的不可信,决不是几本书可以办到”,而必须积累“实际普遍的政治经验”。这表明早期中国共产党人认识到应该( ) A. 制定民主革命纲领 B. 引导群众理论联系实际 C 推翻资产阶级专政 D. 发动工人投身革命斗争 8. 1948年11月,中共冀中区党委指出,由于此前区党委“没有认识到城市工作的重要”,今后城市工作总的方针“就是贯彻政策,发展经济,加强城市建设与管理工作,认真的解决贫苦市民生活(问题)……从多方面建设我们的城市”。这一方针旨在( ) A. 激发人民支援前线的热情 B. 适应解放区建设的新形势 C. 提高干部管理城市的水平 D. 推动城乡经济结构的转变 9. 1953年,农业部决定在全国范围内试办国营农业机器拖拉机站,帮助组织起来的农民耕种、收割,机耕土地的粮棉产量普遍高于传统耕种土地粮棉产量的30%以上。这对很多尚未入社的农民触动很大,他们纷纷要求加入合作社,这有利于( ) A. 农村经济全面恢复 B. 土地改革顺利进行 C. 农村生产关系变革 D. 农业机械化的实现 10. 下表中国工业产值统计表(单位:亿元),表中的数据变化说明,这一时期我国( ) 1977年 1988年 1991年 工业总产值 3725 18224.58 26625 国有工业 2869.37 10351.28 14955 集体工业 855.63 6587.49 8783 城乡个体工业 79049 1287 其他经济类型工业 495.82 1600 A. 工业布局调整效果显著 B. 市场经济起主导作用 C. 现代企业制度不断完善 D. 所有制结构逐步优化 11. 波斯帝国早期,被征服地区的许多官吏、制度得到保留,外族的文字、宗教广泛传播。大流士登上王位后发起改革,推广波斯人主导的行省、军区制度,用波斯文字刻写国家的重要铭文,立波斯人信奉的祆教为国教。大流士上述举措的顺利实施( ) A. 扩大了波斯文明的影响 B. 缓和了外族与波斯人的矛盾 C. 完善了帝国的官僚体系 D. 革除了西亚君主制度的积弊 12. 13世纪中叶,法国的一些贵族和富裕市民热衷于穿着精美的服装。1279年,国王腓力三世专门颁布法令,规定了男性每年购买长袍的数量:大领主可购5件,贵族和宫廷侍从可购2至4件,财产超过1000利弗尔的市民可购1件。由此可见,在当时的法国( ) A. 市民地位上升 B. 手工工场兴起 C. 社会等级分明 D. 贵族特权加强 13. 16世纪,意大利人巴尔巴罗为校订、翻译古罗马建筑论著,曾向一位泥瓦匠出身的建筑师寻求帮助;德意志人阿格里科拉在撰写关于采矿的著作时,吸收了矿工传授的知识。这些学者( ) A. 注重提升人的社会地位 B. 复兴了希腊罗马古典文化 C. 重视发挥人的聪明才智 D. 推动了人文主义教育兴盛 14. 1812年,英国格拉斯哥商会对从事美洲贸易的商人表示感谢,因为他们不仅扩展了烟草、棉花等贸易,而且“不惜花费大量时间支持创办我们这个城市的制造业”。这些制造业“现在为整个王国带来很大好处”。这表明( ) A. 新型特许公司促进了美洲贸易 B. 英国制造业与大西洋贸易联系密切 C. 英国依托制造业成为“世界工厂” D. 资本输出成为英国扩张的主要形式 15. 如图是1942年的一幅苏联宣传画,描绘的情景是:乌拉尔生产的钢铁被制造成炸弹,摧毁了前线的德军坦克。该宣传画反映出( ) A. 敌后民众以钢铁般意志抵抗侵略 B. 苏联为反法西斯战争付出了巨大牺牲 C. 苏军进攻扭转了苏德战场的形势 D. 工业化为争取卫国战争胜利创造条件 16. 1971年8月15日,美国宣布中止美元与黄金的兑换关系。针对这一状况,法国总统蓬皮杜和西德总理勃兰特在12月初举行会晤,同意在国际货币体系改革进程中,缩小欧共体成员国间的汇率波动幅度。法德首脑达成的共识( ) A. 缓解了当时严重的经济危机 B. 有利于欧洲推进经济一体化 C. 反映出摆脱美国控制的意愿 D. 加速了布雷顿森林体系崩溃 二、非选择题:本题共4小题,共52分。 17. 阅读材料,完成下列要求。 材料一 在秦汉人的意识中,珍珠是重要的海洋资源。秦朝曾设置名为“采珠”的职官,对珍珠开采进行管理。汉初,社会上层对珍珠颇为偏爱,形成“众贵之”的社会倾向。但是,汉景帝基于现实考量,下诏禁止官吏征发民众开采“黄金珠玉”。汉武帝平定南越后,设置合浦、珠崖等郡。合浦郡因农田少,“不产谷实,而海出珠宝”,所以百姓常以珠贸粮,甚至有人“采珠致产数百万”。东汉时期,合浦郡太守孟尝要求百姓适度开采珍珠,确保能够长期利用珍珠资源,以维持生业,从而保持“商货流通”。 ——摘编自王子今《秦汉海洋文化研究》等 材料二 根据珍珠生长规律,明朝设置了间隔开采的制度。明前期,官方开采珍珠基本控制在十年一采,甚至三十年一采,收获量非常大;后期多次突破旧制,频繁开采,以至明末合浦几乎无珍珠可采。明朝沿用宋元以来的职业开采及分户管理制度,部分疍户成为南海珍珠专采制度下的职业户。由于潜水采捕具有危险性,为了保障安全、提高效率,疍户不断更新采捕技术。改良过的潜水捕捞法,增加了防护设备,延长了水中开采珍珠的时间。 ——摘编自侯甬坚等编著《中国环境通史》 (1)根据材料一并结合所学知识,从珍珠开采业发展,分析秦汉时期的国家治理。 (2)根据材料并结合所学知识,总结中国古代珍珠开采的历史经验和教训。 18. 阅读材料,完成下列要求 材料一 抗日战争时期,日军占领山西大部后,陕甘宁边区军民与日军隔黄河对峙。1938年至1940年,日军向边区河防阵地发起过数十次进攻,企图强渡黄河、摧毁边区。八路军留守兵团以及三五九旅在边区人民群众支持下,修筑了上千里的坚固河防工事。八路军经过七十余次大小战斗,侧后出击、“半渡而击”,粉碎了日军的进攻,取得了河防保卫战的胜利。 ——摘编自西北五省区编纂领导小组编《陕甘宁边区抗日民主根据地·回忆录卷》 材料二 1937年9月,陕甘宁边区政府成立。边区西接甘肃、宁夏,北接绥远,东邻山西,成为保卫西北的锁钥、控制华北与西北的战略支点,也是坚持全民族抗战的重要后方。晋、陕间的黄河河段是边区通向各抗日根据地的唯一通道。边区的食盐、皮毛、石碱、毛织品等通过此河段运至山西碛口等地,再销往其他地区。边区需要的棉花、纸张、五金、颜料等,大部分也由此输入。 ——摘编自陕西省档案馆等编《陕甘宁边区政府文件选编》等 (1)根据材料一,概括陕甘宁边区取得河防保卫战胜利的原因。 (2)根据材料并结合所学知识,说明陕甘宁边区河防保卫战胜利的意义。 19. 阅读材料,完成下列要求。 材料一 近代以来,西方对非洲的认知经历了一个演变过程,15世纪,欧洲殖民者侵入非洲海岸地区,他们在游记中对非洲的描述存在着种族主义偏见。19世纪30至90年代,西方国家有组织地开展了大规模的非洲内陆考察活动,搜集了丰富的地理和人文资料,为殖民者提供了商品市场和自然资源的情报。20世纪中期,西方逐渐从非洲大陆退出,为谋求仍能对非洲国家保持影响,他们的非洲研究扩展到政治、经济、法律、历史、教育等领域,并呈现出综合化趋势。 ——摘编自(布基纳法索)J.基-泽博主编《非洲通史》等 材料二 中国人认识非洲甚早,唐代《经行记》和宋代《诸蕃志》都有关于非洲的记载。新中国成立以来,中非交往与合作的持续展开促使中国人进一步认识、研究非洲。万隆会议后,中国积极支持和援助非洲,成立了相关研究机构。改革开放后,中国经济的发展及中非经济联系的加强,使学者们有了更多实地调研、国际交流的机会。中国的非洲研究范围不断扩大,也满足了政府、企业和民众详细了解非洲的需求。近些年来,学者们客观看待非洲对世界文明的贡献,强调非洲人的历史主体性,同时“互利共赢”“和谐世界”等中国话语概念也逐渐被非洲学者所采用。 ——摘编自刘鸿武《“非洲学”的演进形态及其中国路径》等 (1)根据材料一并结合所学知识,概括西方关于非洲认知的特点。 (2)根据材料并结合所学知识,阐述中国的非洲研究的历史使命。 20. 阅读材料,完成下列要求。 材料 《周易》云:“天地交而方物通也,上下交而其志同也。”交通,有“交和会通”之意。历史的进步因交通而实现,人类的文明因交往交流交融而发展。如图反映了某学者以“交通”为主题认识历史的思维过程。 选取“交通”之外的任一主题,参照如图认识历史的思维过程,结合所学历史知识,拟定一个论题并加以阐释(要求:明确写出所选主题,史观正确,论题明确,史论结合,逻辑严谨,表述清晰。) 陕西省2025年普通高中学业水平选择性考试历史 注意事项: 1.答卷前,考生务必用黑色碳素笔将自己的姓名、准考证号、考场号、座位号填写在答题卡上,并认真核准条形码上的姓名、准考证号、考场号、座位号及科目,在规定的位置贴好条形码。 2.回答问题时,选出每小题答案后,用2B铅笔把答题卡上对应题目的答案标号涂黑。如需改动,用橡皮擦干净后,再选涂其他答案标号。回答非选择题时,用黑色碳素笔将答案写在答题卡上。写在本试卷上无效。 3.考试结束后,将本试卷和答题卡一并交回。 一、选择题:本题共16小题,每小题3分,共48分。在每小题给出的四个选项中,只有一项是符合题目要求的。 【1题答案】 【答案】D 【2题答案】 【答案】A 【3题答案】 【答案】C 【4题答案】 【答案】B 【5题答案】 【答案】C 【6题答案】 【答案】A 【7题答案】 【答案】D 【8题答案】 【答案】B 【9题答案】 【答案】C 【10题答案】 【答案】D 【11题答案】 【答案】A 【12题答案】 【答案】C 【13题答案】 【答案】C 【14题答案】 【答案】B 【15题答案】 【答案】D 【16题答案】 【答案】B 二、非选择题:本题共4小题,共52分。 【17题答案】 【答案】(1)国家治理:中央集权下的经济管控;政策的灵活性与现实考量;区域经济的差异化管理。 (2)经验:制度化管理与可持续开发相结合。技术创新与安全保障相结合。经济与民生并重。教训:过度开采导致资源枯竭;政策制定需避免急功近利。 【18题答案】 【答案】(1)原因:八路军留守兵团与三五九旅的英勇作战;边区人民群众的支持;修筑了坚固的河防工事;采取“侧后出击、半渡而击” 的战术策略。 (2)意义:粉碎了日军强渡黄河、摧毁边区的企图,保卫了陕甘宁边区的安全;巩固了边区作为战略支点和抗战后方的地位;保障了边区与各抗日根据地之间的物资运输通道;为全民族抗战提供了稳定的后方支持,增强了抗战信心。 【19题答案】 【答案】(1)特点:种族主义偏见显著;以经济掠夺为导向;后殖民时代的延续性控制。 (2)历史使命:破除西方话语霸权,重构非洲文明叙事;构建平等互鉴的知识体系;服务中非共同发展实践;培育非洲自主发展能力。 【20题答案】 【答案】主题:贸易;论题:贸易通过物质交换、文化互渗与制度互鉴,推动人类文明从孤立走向共生。 阐释:贸易以实体通道为基,如丝绸之路连接东西,促进丝绸、瓷器与香料流通,催生广州、威尼斯等枢纽城市。其核心在于要素流动:商品(明清白银重塑全球经济)、人员(阿拉伯商传播造纸术)、技术(华工带农业革新)的跨域互动,瓦解封闭经济。更深层驱动理念交融,如儒家伦理影响英国茶文化,欧洲借《论语》批判教权,贸易成为价值观调适媒介。最终导向共同体意识:汉匈“关市”缓和冲突,格劳秀斯“海洋自由论”打破垄断,《区域全面经济伙伴关系协定》则彰显共赢逻辑,证明贸易能将文明孤岛锻为命运整体。综上可知,从张骞凿空西域到当代多边体系,贸易始终以“交换、融合、创新”为主线,使人类超越地理隔阂与文化偏见,迈向休戚与共的文明新形态。
展开阅读全文

开通  VIP会员、SVIP会员  优惠大
下载10份以上建议开通VIP会员
下载20份以上建议开通SVIP会员


开通VIP      成为共赢上传

当前位置:首页 > 考试专区 > 高考

移动网页_全站_页脚广告1

关于我们      便捷服务       自信AI       AI导航        抽奖活动

©2010-2026 宁波自信网络信息技术有限公司  版权所有

客服电话:0574-28810668  投诉电话:18658249818

gongan.png浙公网安备33021202000488号   

icp.png浙ICP备2021020529号-1  |  浙B2-20240490  

关注我们 :微信公众号    抖音    微博    LOFTER 

客服