收藏 分销(赏)

路灯工程竣工验收报告.doc

上传人:仙人****88 文档编号:11124102 上传时间:2025-07-02 格式:DOC 页数:2 大小:30.54KB 下载积分:10 金币
下载 相关 举报
路灯工程竣工验收报告.doc_第1页
第1页 / 共2页
路灯工程竣工验收报告.doc_第2页
第2页 / 共2页
本文档共2页,全文阅读请下载到手机保存,查看更方便
资源描述
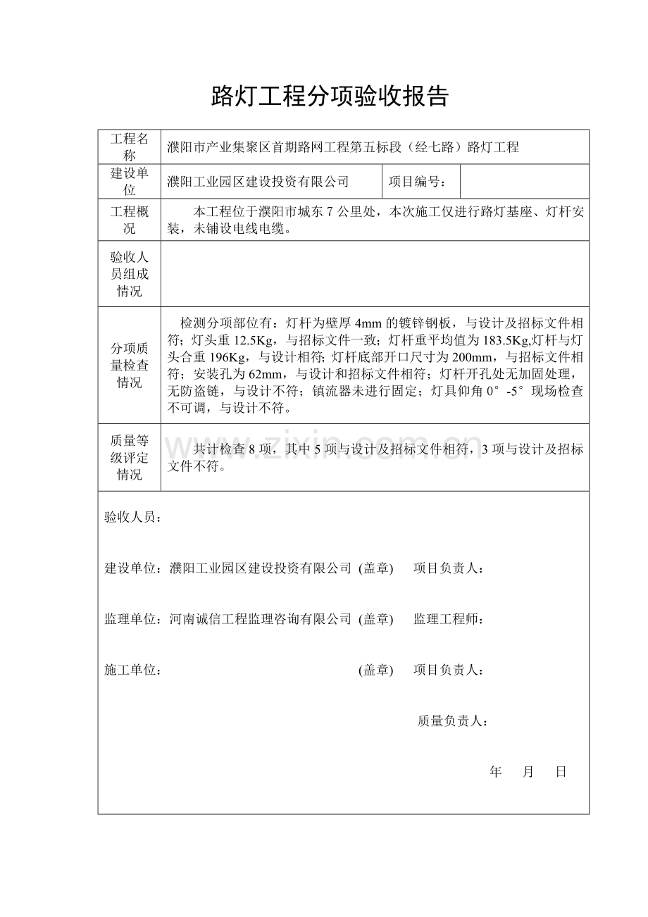
路灯工程分项验收报告 工程名称 濮阳市产业集聚区首期路网工程第五标段(经七路)路灯工程 建设单位 濮阳工业园区建设投资有限公司 项目编号: 工程概况 本工程位于濮阳市城东7公里处,本次施工仅进行路灯基座、灯杆安装,未铺设电线电缆。 验收人员组成情况 分项质量检查情况 检测分项部位有:灯杆为壁厚4mm的镀锌钢板,与设计及招标文件相符;灯头重12.5Kg,与招标文件一致;灯杆重平均值为183.5Kg,灯杆与灯头合重196Kg,与设计相符;灯杆底部开口尺寸为200mm,与招标文件相符;安装孔为62mm,与设计和招标文件相符;灯杆开孔处无加固处理,无防盗链,与设计不符;镇流器未进行固定;灯具仰角0°-5°现场检查不可调,与设计不符。 质量等级评定情况 共计检查8项,其中5项与设计及招标文件相符,3项与设计及招标文件不符。 验收人员: 建设单位:濮阳工业园区建设投资有限公司 (盖章) 项目负责人: 监理单位:河南诚信工程监理咨询有限公司 (盖章) 监理工程师: 施工单位: (盖章) 项目负责人:                质量负责人:                                年 月 日
展开阅读全文

开通  VIP会员、SVIP会员  优惠大
下载10份以上建议开通VIP会员
下载20份以上建议开通SVIP会员


开通VIP      成为共赢上传

当前位置:首页 > 环境建筑 > 其他

移动网页_全站_页脚广告1

关于我们      便捷服务       自信AI       AI导航        抽奖活动

©2010-2026 宁波自信网络信息技术有限公司  版权所有

客服电话:0574-28810668  投诉电话:18658249818

gongan.png浙公网安备33021202000488号   

icp.png浙ICP备2021020529号-1  |  浙B2-20240490  

关注我们 :微信公众号    抖音    微博    LOFTER 

客服