收藏 分销(赏)

19世纪外国文学各流派总结.doc

上传人:快乐****生活 文档编号:11059384 上传时间:2025-06-30 格式:DOC 页数:6 大小:183.05KB 下载积分:6 金币
下载 相关 举报
19世纪外国文学各流派总结.doc_第1页
第1页 / 共6页
19世纪外国文学各流派总结.doc_第2页
第2页 / 共6页


点击查看更多>>
资源描述
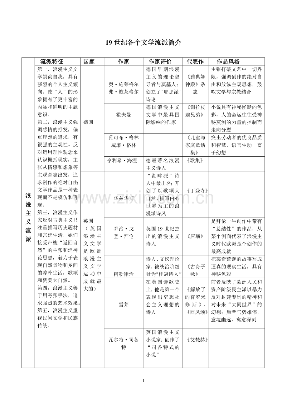
19世纪各个文学流派简介 浪 漫 主 义 流 派 流派特征 国家 作家 作家评价 代表作 作品风格 第一,浪漫主义文学崇尚自我,具有强烈的个人主义倾向。使“人”的形象拥有了更丰富的内涵和鲜明的主题意识。 第二,浪漫主义强调感情的抒发,偏重理想的追求,有很强的主观性。反对运用理性观念来认识概括现实,主张从情感和想象等主观意志出发,追求创作的绝对自由;文学作品是一种表现而不是模仿和再现。 第三,浪漫主义作家反对古典主义只注重描写历史题材和宫廷生活,她们接受卢梭“返回自然”的主张和泛神论思想,着力于表现自然景物和乡间的淳朴生活,歌颂和赞美大自然。 第四,浪漫主义善于用夸张手法,追求强烈的艺术效果。 第五,浪漫主义重视民间文学和民族传统。 德国 奥·施莱格尔 弗·施莱格尔 德国早期浪漫主义的理论倡导者与奠基人;创立了“耶那派”诗论 《雅典娜神殿》杂志 主张打破文艺中一切界限,强调创作的绝对自由和放纵主观思想,鼓吹文学与宗教结合 霍夫曼 德国浪漫主义文学中最具国际影响的作家 《谢拉皮翁兄弟》 小说具有神秘怪诞的色彩,人的命运往往受神秘莫测的力量的控制而走向分裂 雅可布·格林 威廉·格林 《儿童与家庭童话集》 突出劳动者的优良品质和智慧,语言生动,富于幻想 亨利希·海涅 德最著名浪漫主义诗人 《歌集》 英国 (英国浪漫主义文学是欧洲浪漫主义文学运动中成就最大的) 华兹华斯 “湖畔派”诗人中最出名;开创了以歌颂大自然、描写内心世界为主的浪漫派诗风 《丁登寺》 乔治·戈登·拜伦 英国19世纪杰出的浪漫主义诗人 《唐璜》 是拜伦一生创作中带有“总结性”的作品;从某个侧面代表了浪漫主义时代欧洲是个创作的最高成就 柯勒律治 诗人、文坛理论家,被统治阶级封为“桂冠诗人” 《古舟子咏》 把离奇荒诞的故事写成逼真的现实生活,具有神秘色彩 雪莱 在英国诗歌史上,他是第一个表现出空想社会主义理想的诗人 《解放了的普罗米修斯》、《西风颂》 前者反映了欧洲人民和资产阶级民主派以暴力反对封建专制的精神和对未来“大同世界”的幻想;后者气势雄伟,意境幽远,寓意深刻 瓦尔特·司各特 英国浪漫主义小说家;创作了“司各特式的小说” 《艾梵赫》 法国(法国浪漫主义具有强烈的政治色彩) 夏多布里昂 法国最早的浪漫主义作家 《基督教真谛》 其发表标志着法国浪漫主义的开始 史达尔夫人 提出了社会环境制约文、社会造就文学的唯物主义文艺思想 《论文学》、《论文学与社会建制的关系》 论证了浪漫主义文学存在的合理性,为法国浪漫主义文学的发展起推动作用 阿尔封斯·德·拉马丁 开浪漫派诗歌之新风 《沉思集》 注重抒发内心的感受,诗风飘逸 阿尔弗雷·维尼 《命运集》 维克多·雨果 法国浪漫主义文学运动的领袖, 《欧那尼》 《悲惨世界》 前者的上演成功标志着浪漫主义战胜古典主义;后者,贯穿人道主义,是现实主义与浪漫主义结合的艺术珍品 乔治·桑 写的最好的作品是“田园小说” 《安吉堡的磨工》、《安东纳先生的罪孽》、《魔沼》 从空想社会主义理想出发,批判了资本主义社会的罪恶,风格委婉亲切 大仲马 《三个火枪手》、《基督山伯爵》 在浪漫奇遇和真实背景相结合中表法国社会风貌 俄国 茹科夫斯基 俄国第一个浪漫主义诗人,俄国浪漫主义诗歌的奠基人 《斯维特兰娜》、《乡村墓地》等 普希金 俄国浪漫主义文学最杰出代表、现实主义文学的奠基人 《叶甫盖尼·奥涅金》等 气魄雄伟,画面广阔,堪称俄国文学的第一座丰碑 莱蒙托夫 普希金的继承人,俄浪漫主义文学运动中起承先启后作用 《童僧》、《恶魔》 波兰 亚当·密茨凯维奇 波兰异族压迫时代的杰出诗人 先人祭》、《塔杜施先生》 渗入高度的爱国热情,充满了亡国的哀伤和复仇的呼喊 匈牙利 裴多菲 匈牙利伟大的爱国诗人 《民族之歌》、 《使徒》 是个受拜伦影响,具有鲜明的民族精神和强大的政治鼓动力 意大利 亚历山大·曼佐尼 《约婚夫妇》 表现了民族复兴的思想 贾科莫·莱奥帕尔迪 意大利浪漫主义诗歌的杰出代表 《致意大利》、《金雀花》 美国(美国文学史上,真正作为本民族文学的第一次繁荣,就是浪漫主义文学) 华盛顿·欧文 美国民族文学的先驱 《见闻札记》 开创了美国短片小说创作的传统 詹姆斯·费尼莫·库柏 美国民族文学的先驱;“美国的司各特”;他为美国长篇小说的创作开了先河 《皮袜子故事集》 描绘美国西部边疆的故事,曲折离奇 威廉·科林·布莱恩特 美国浪漫主义诗歌的创始人,描写自然景色的抒情诗被称为“美国的华兹华斯”;主张“为艺术而艺术” 《乌鸦及其他诗篇》 强调小说创作的效果;诗歌既优美又神秘莫测,辞藻华丽而极富韵律感 爱伦·坡 美国哥特式小说和侦探小说的创始人 《述异集》 故事情节富于戏剧性,注重细节描写,推理合乎逻辑 纳撒尼尔·霍桑 19世纪影响最大的美国浪漫主义小说家;美国浪漫主义小说和心理分析小说的创始人 《红字》 对“人性本质”和“原罪说”的探讨,试图寻找社会罪恶的根源,流露宗教偏见 华尔特·惠特曼 美国19世纪最杰出的浪漫主义诗人和革命民主主义诗人 《草叶集》 对压迫和奴役的强烈反抗,对自由和民主的热情展望;开创了美国民族诗歌的新时代 现实主义 现实主义流派 实主义流派 首先,现实主义以人道主义为武器,对社会现象做出了广阔的描写和深刻的批判,同情下层人民的苦难,具有强烈的批判性。 其次,追求艺术的真实模式,强调客观真实的反映生活。 再次,现实主义文学重视人与社会环境的关系的描写,塑造典型环境中的典型性格。最后,现实主义以叙事文学为主,小说创作特别是长篇小说走向了成熟与繁荣 法国 司汤达 法国现实主义奠基人 《拉辛与莎士比亚》 《红与黑》 前者为第一部现实主义的宣言书;后者的发表标志着现实主义的形成 奥诺雷·巴尔扎克 法国现实主义奠基人 《人间喜剧》 它代表了西欧现实主义的最高成就 居斯塔夫·福楼拜 《包法利夫人》 欧仁·鲍狄埃 巴黎公社文学的代表 《国际歌》 莫泊桑 法国中短篇小说巨匠 《羊脂球》 英国 狄更斯 “时代的旗帜”出色的小说家” 《双城记》等 威廉`梅克皮斯`萨克雷 《名利场》 夏洛蒂·勃朗特 《简·爱》 爱米莉·勃朗特 《呼啸山庄》 盖斯凯尔夫人 《玛丽·巴顿》 欧洲文学史上最早接触劳资矛盾的小说 托马斯·哈代 20世纪英国第一位重要诗人 《德伯家的苔丝》 杰拉尔德·梅西 《红色共和国党人抒情诗》 德国 海涅 《青春的烦恼》等 格奥尔格·毕希纳 《丹东之死》 格奥尔格·韦尔特 《刚十八岁》等 丹麦 安徒生 《丑小鸭》等 格奥尔格·勃兰兑斯 《十九世纪文学主流》 挪威 易卜生 19世纪后期挪威最杰出的戏剧家;“社会问题剧”的开创者;被誉为“现代戏剧之父” 《玩偶之家》 俄国 莱蒙托夫 《当代英雄》 它开创了俄国小说心理描写的先河 果戈理 确立俄文学史上“自然派” 《死魂灵》 标志着俄国现实主义的进一步成熟 冈察洛夫 《奥勃洛摩夫》 塑造了俄文学史最后一个“多余人” 屠格涅夫 父与子》 车尔尼雪夫斯基 《怎么办》 奥斯特洛夫斯基 “俄罗斯民族戏剧之父” 《大雷雨》 萨尔蒂科夫 《戈洛夫略夫一家》 “伊索式”的语言 列夫·托尔斯泰 把俄现实主义文学推上高峰 《战争与和平》等 契科夫 《套中人》等 陀思妥耶夫斯基 《罪与罚》 美国 美国 理查·希尔德烈斯 《白奴》 废奴文学的代表 叶特·比彻·斯托夫人 《汤姆大伯的小屋》 废奴文学的代表;将美国的废奴运动推上了高潮 布勒特·哈特 咆哮营的幸运儿》 “乡土小说”的代表性作品之一 马克·吐温 美国现实主义文学最杰出的作家;被称为“文学中的林肯”、“现代美国小说之父” 《哈克贝里·费恩历险记》 马克·吐温最优秀的作品 亨利·詹姆斯 他的小说开了美国文学史上心理分析先河 《一个美国人》等 欧·亨利 美国著名的短篇小说家 《麦琪的礼物》、《最后一片藤叶》 自然主义 自然主义流派 第一,凸显人的生物属性;第二,初步显示物对人的异化;第三执着追求真实的反映时代和生活,认为真实感世小说家最高的品格,同时否定想象;第四,强调客观、冷静的反映生活;此外,主张情节的简洁和故事的日常生活化 法国 福楼拜 他的文艺思想和创作实践开自然主义先河 他在题材上提出“不要妖怪,不要英雄”的口号 埃德蒙·德·龚古尔和茹尔·德·龚古尔 自然主义小说的创立者 《杰米妮·拉塞朵》 自然主义的开山之作 左拉 自然主义文学的巨擘和理论体系的建构者;“梅塘集团”首领 《卢贡·马卡尔家族》 为自然主义文学赢得了世界性声誉 英国 乔治·莫尔 《伊斯特·沃特斯》 英国较典型的一部自然主义小说 比利时 勒蒙尼耶 “比利时的左拉” 《肉食者》 挪威 易卜生 《群鬼》 瑞典 斯特林堡 “复制自然”的“摄影师” 《朱丽小姐》等 德国 康拉特 慕尼黑中心的中坚人物;左拉的狂热追随者 《伊萨河在倾听》 霍普特曼 柏林中心的代表作家 《日出之前》 美国 斯蒂芬·克莱恩 《街头女郎梅季》 美国最早的一部自然主义小说 唯美主义文学 首先强调艺术的纯粹性,认为艺术“旨在求美”;其次认为艺术应该超然于现实;再次,追求艺术形式美 英国 罗斯金 最先把英国唯美思想传播开 《现代画家》等 王尔德 英国唯美主义的最大代表 《快乐王子》 法国 戈蒂耶 唯美主义在法国的首倡者;“帕尔纳斯派”诗人师宗 《莫班小姐》序言 唯美主义的一份纲领 象征主义文学流派 第一,一反传统的美丑观念,表层艺术形象时常出现病态、丑陋的事物,并化丑为美、丑中见美。第二,艺术感知视角的内向性,注重开掘心灵隐秘,捕捉直觉,表达上反对抽象解说或单纯抒发;第三,象征不仅是表现手法,更是作品整体的形式特征;第四,重视语言的革新;第五,追求诗歌的音乐效果 法国 波德莱尔 象征主义奠基人; 象征派诗歌的先驱和西方现代派诗歌的鼻祖 《恶之花》 象征主义诗歌的开山之作 魏尔伦 “诗歌三王”之一 《醉周》 希腊 莫雷亚斯 组织了象征主义诗派 《短歌集》 在该作品序言中首次提出“象征主义”一词 6
展开阅读全文

开通  VIP会员、SVIP会员  优惠大
下载10份以上建议开通VIP会员
下载20份以上建议开通SVIP会员


开通VIP      成为共赢上传

当前位置:首页 > 教育专区 > 其他

移动网页_全站_页脚广告1

关于我们      便捷服务       自信AI       AI导航        抽奖活动

©2010-2026 宁波自信网络信息技术有限公司  版权所有

客服电话:0574-28810668  投诉电话:18658249818

gongan.png浙公网安备33021202000488号   

icp.png浙ICP备2021020529号-1  |  浙B2-20240490  

关注我们 :微信公众号    抖音    微博    LOFTER 

客服