收藏 分销(赏)

初二上册数学一次函数知识点总结(附加两套习题与答案).doc

上传人:知****运 文档编号:11028474 上传时间:2025-06-25 格式:DOC 页数:9 大小:352KB 下载积分:6 金币
下载 相关 举报
初二上册数学一次函数知识点总结(附加两套习题与答案).doc_第1页
第1页 / 共9页
初二上册数学一次函数知识点总结(附加两套习题与答案).doc_第2页
第2页 / 共9页


点击查看更多>>
资源描述
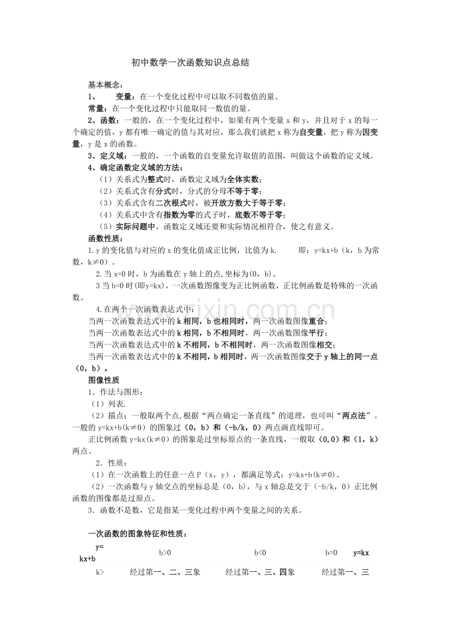
初中数学一次函数知识点总结 基本概念: 1、 变量:在一个变化过程中可以取不同数值的量。 常量:在一个变化过程中只能取同一数值的量。 2、函数:一般的,在一个变化过程中,如果有两个变量x和y,并且对于x的每一个确定的值,y都有唯一确定的值与其对应,那么我们就把x称为自变量,把y称为因变量,y是x的函数。 3、定义域:一般的,一个函数的自变量允许取值的范围,叫做这个函数的定义域。 4、确定函数定义域的方法: (1)关系式为整式时,函数定义域为全体实数; (2)关系式含有分式时,分式的分母不等于零; (3)关系式含有二次根式时,被开放方数大于等于零; (4)关系式中含有指数为零的式子时,底数不等于零; (5)实际问题中,函数定义域还要和实际情况相符合,使之有意义。 函数性质: 1.y的变化值与对应的x的变化值成正比例,比值为k.   即:y=kx+b(k,b为常数,k≠0)。   2.当x=0时,b为函数在y轴上的点,坐标为(0,b)。    3当b=0时(即 y=kx),一次函数图像变为正比例函数,正比例函数是特殊的一次函数。    4.在两个一次函数表达式中:    当两一次函数表达式中的k相同,b也相同时,两一次函数图像重合;   当两一次函数表达式中的k相同,b不相同时,两一次函数图像平行;    当两一次函数表达式中的k不相同,b不相同时,两一次函数图像相交;   当两一次函数表达式中的k不相同,b相同时,两一次函数图像交于y轴上的同一点(0,b)。    图像性质 1.作法与图形:    (1)列表.    (2)描点;一般取两个点,根据“两点确定一条直线”的道理,也可叫“两点法”。   一般的y=kx+b(k≠0)的图象过(0,b)和(-b/k,0)两点画直线即可。   正比例函数y=kx(k≠0)的图象是过坐标原点的一条直线,一般取(0,0)和(1,k)两点。     2.性质: (1)在一次函数上的任意一点P(x,y),都满足等式:y=kx+b(k≠0)。 (2)一次函数与y轴交点的坐标总是(0,b),与x轴总是交于(-b/k,0)正比例函数的图像都是过原点。    3.函数不是数,它是指某一变化过程中两个变量之间的关系。   一次函数的图象特征和性质: y=kx+b b>0 b<0 b=0 y=kx k>0 经过第一、二、三象限 经过第一、三、四象限 经过第一、三象限 图象从左到右上升,y随x的增大而增大 k<0 经过第一、二、四象限 经过第二、三、四象限 经过第二、四象限 图象从左到右下降,y随x的增大而减小     4、特殊位置关系:    当平面直角坐标系中两直线平行时,其函数解析式中K值(即一次项系数)相等    当平面直角坐标系中两直线垂直时,其函数解析式中K值互为负倒数(即两个K值的乘积为-1) 了解 如何设一次函数解析式: 点斜式 y-y1=k(x-x1)(k为直线斜率,(x1,y1)为该直线所过的一个点) 两点式 (y-y1) / (y2-y1)=(x-x1)/(x2-x1)(已知直线上(x1,y1)与(x2,y2)两点) 截距式 (y=-b/ax+b a、b分别为直线在x、y轴上的截距 ,已知(0,b),(a,0) ) 实用型 (由实际问题来做) 扩展 1. 求函数图像的k值:(y1-y2)/(x1-x2)   2.求任意线段的长:√(x1-x2) 2+(y1-y2) 2    3.求两个一次函数式图像交点坐标:解两函数式,就是解方程组   4.求任意2点所连线段的中点坐标:[(x1+x2)/2,(y1+y2)/2 ] 5.若两条直线y1=k1x+b1平行y2=k2x+b2,那么k1=k2,b1≠b2    6 .   向右平移n个单位  y=k(x-n)+b 向左平移n个单位 y=k(x+n)+b 向上平移n个单位 y =kx+b+n 向下平移n个单位 y =kx+b-n 总结与前几章的关系 1、一元一次方程与一次函数的关系 任何一元一次方程到可以转化为ax+b=0(a,b为常数,a≠0)的形式,所以解一元一次方程可以转化为:当某个一次函数的值为0时,求相应的自变量的值. 从图象上看,相当于已知直线y=ax+b确定它与x轴的交点的横坐标的值. 2、一次函数与一元一次不等式的关系 任何一个一元一次不等式都可以转化为ax+b>0或ax+b<0(a,b为常数,a≠0)的形式,所以解一元一次不等式可以看作:当一次函数值大(小)于0时,求自变量的取值范围. 3、一次函数与二元一次方程组 (1)以二元一次方程ax+by=c的解为坐标的点组成的图象与一次函数y=的图象相同. (2)二元一次方程组的解可以看作是两个一次函数和的图象交点. 习题 一次函数测试题 一、相信你一定能填对!(每小题3分,共30分) 1.下列函数中,自变量x的取值范围是x≥2的是( ) A.y= B.y= C.y= D.y=· 2.下面哪个点在函数y=x+1的图象上( ) A.(2,1) B.(-2,1) C.(2,0) D.(-2,0) 3.下列函数中,y是x的正比例函数的是( ) A.y=2x-1 B.y= C.y=2x2 D.y=-2x+1 4.一次函数y=-5x+3的图象经过的象限是( ) A.一、二、三 B.二、三、四 C.一、二、四 D.一、三、四 6.若一次函数y=(3-k)x-k的图象经过第二、三、四象限,则k的取值范围是( ) A.k>3 B.0<k≤3 C.0≤k<3 D.0<k<3 7.已知一次函数的图象与直线y=-x+1平行,且过点(8,2),那么此一次函数的解析式为( ) A.y=-x-2 B.y=-x-6 C.y=-x+10 D.y=-x-1 8.汽车开始行驶时,油箱内有油40升,如果每小时耗油5升,则油箱内余油量y(升)与行驶时间t(时)的函数关系用图象表示应为下图中的( ) 9.李老师骑自行车上班,最初以某一速度匀速行进,中途由于自行车发生故障,停下修车耽误了几分钟,为了按时到校,李老师加快了速度,仍保持匀速行进,如果准时到校.在课堂上,李老师请学生画出他行进的路程y(千米)与行进时间t(小时)的函数图象的示意图,同学们画出的图象如图所示,你认为正确的是( ) 10.一次函数y=kx+b的图象经过点(2,-1)和(0,3),那么这个一次函数的解析式为( ) A.y=-2x+3 B.y=-3x+2 C.y=3x-2 D.y=x-3 二、你能填得又快又对吗?(每小题3分,共30分) 11.已知自变量为x的函数y=mx+2-m是正比例函数,则m=________,该函数的解析式为_________. 12.若点(1,3)在正比例函数y=kx的图象上,则此函数的解析式为________. 13.已知一次函数y=kx+b的图象经过点A(1,3)和B(-1,-1),则此函数的解析式为_________. 14.若解方程x+2=3x-2得x=2,则当x_________时直线y=x+2上的点在直线y=3x-2上相应点的上方. 15.已知一次函数y=-x+a与y=x+b的图象相交于点(m,8),则a+b=_________. 16.若一次函数y=kx+b交于y轴的负半轴,且y的值随x的增大而减少,则k____0,b______0.(填“>”、“<”或“=”) 17.已知直线y=x-3与y=2x+2的交点为(-5,-8),则方程组的解是________. 18.已知一次函数y=-3x+1的图象经过点(a,1)和点(-2,b),则a=________,b=______. 19.如果直线y=-2x+k与两坐标轴所围成的三角形面积是9,则k的值为_____. 20.如图,一次函数y=kx+b的图象经过A、B两点,与x轴交于点C,则此一次函数的解析式为__________,△AOC的面积为_________. 三、认真解答,一定要细心哟!(共60分) 21.(14分)根据下列条件,确定函数关系式: (1)y与x成正比,且当x=9时,y=16; (2)y=kx+b的图象经过点(3,2)和点(-2,1). 23.(12分)一农民带了若干千克自产的土豆进城出售,为了方便,他带了一些零钱备用,按市场价售出一些后,又降价出售.售出土豆千克数与他手中持有的钱数(含备用零 钱)的关系如图所示,结合图象回答下列问题:(1)农民自带的零钱是多少? (2)降价前他每千克土豆出售的价格是多少? (3)降价后他按每千克0.4元将剩余土豆售完,这时他手中的钱(含备用零钱)是26元,问他一共带了多少千克土豆? 24.(10分)如图所示的折线ABC表示从甲地向乙地打长途电话所需的电话费y(元) 与通话时间t(分钟)之间的函数关系的图象(1)写出y与t之间的函数关系式. (2)通话2分钟应付通话费多少元?通话7分钟呢? 25.(12分)已知雅美服装厂现有A种布料70米,B种布料52米,现计划用这两种布料生产M、N两种型号的时装共80套.已知做一套M型号的时装需用A种布料1.1米,B种布料0.4米,可获利50元;做一套N型号的时装需用A种布料0.6米,B种布料0.9米,可获利45元.设生产M型号的时装套数为x,用这批布料生产两种型号的时装所获得的总利润为y元. ①求y(元)与x(套)的函数关系式,并求出自变量的取值范围; ②当M型号的时装为多少套时,能使该厂所获利润最大?最大利润是多? 八年级一次函数测试题 班级 姓名 得分 一. 填空(每题4分,共32分) 1. 已知一个正比例函数的图象经过点(-2,4),则这个正比例函数的表达式是 . 2. 已知一次函数y=kx+5的图象经过点(-1,2),则k= . 3. 一次函数y= -2x+4的图象与x轴交点坐标是 ,与y轴交点坐标是 图象与坐标轴所围成的三角形面积是 . 4. 下列三个函数y= -2x, y= - x, y=(- )x共同点(1) ; (2) ;(3) . 5. 某种储蓄的月利率为0.15%,现存入1000元,则本息和y(元)与所存月数x之间的函数关系式是 . 6.写出同时具备下列两个条件的一次函数表达式(写出一个即可) . (1)y随着x的增大而减小。 (2)图象经过点(1,-3) 7.某商店出售一种瓜子,其售价y(元)与瓜子质量x(千克)之间的关系如下表 质量x(千克) 1 2 3 4 …… 售价y(元) 3.60+0.20 7.20+0.20 10.80+0.20 14.40+0.2 …… 由上表得y与x之间的关系式是 . 8在计算器上按照下面的程序进行操作: 下表中的x与y分别是输入的6个数及相应的计算结果: x -2 -1 0 1 2 3 y -5 -2 1 4 7 10 上面操作程序中所按的第三个键和第四个键 应是 . 二.选择题(每题4分,共32分) 9.下列函数(1)y=πx (2)y=2x-1 (3)y= (4)y=2-1-3x (5)y=x2-1中,是一次函数的有( )(A)4个 (B)3个 (C)2个 (D)1个 10.已知点(-4,y1),(2,y2)都在直线y=- x+2上,则y1 y2大小关系是( ) (A)y1 >y2 (B)y1 =y2 (C)y1 <y2 (D)不能比较 11.一支蜡烛长20厘米,点燃后每小时燃烧5厘米,燃烧时剩下的高度n(厘米)与燃烧时间t(时)的函数关系的图象是( ) 20 4 h(厘米) t(小时) 20 4 h(厘米) t(小时) 20 4 h(厘米) 20 4 h(厘米) t(小时) (A) (B) (C) (D) y x 12.已知一次函数y=kx+b的图象如图所示,则k,b的符号是( ) (A)k>0,b>0 (B)k>0,b<0 x(cm) 20 5 20 12.5 (C)k<0,b>0 (D)k<0,b<0 13.弹簧的长度y cm与所挂物体的质量x(kg)的关系是一次函数,图象 如右图所示,则弹簧不挂物体时的长度是( ) (A)9cm (B)10cm (C)10.5cm (D)11cm 14.若把一次函数y=2x-3,向上平移3个单位长度,得到图象解析式是( ) (A) y=2x (B) y=2x-6 (C) y=5x-3 (D)y=-x-3 15.下面函数图象不经过第二象限的为 ( ) (A) y=3x+2 (B) y=3x-2 (C) y=-3x+2 (D) y=-3x-2 16.阻值为和的两个电阻,其两端电压关于电流强度的函数图象如图,则阻值( ) (A)> (B)< (C)= (D)以上均有可能 三.解答题(第19~23题,每题6分,第24,25题,每题8分,共36分) 17.在同一坐标系中,作出函数y= -2x与y= x+1的图象. 18.已知函数y=(2m+1)x+m -3 (1)若函数图象经过原点,求m的值 (2) 若函数图象在y轴的截距为-2,求m的值 (3)若函数的图象平行直线y=3x –3,求m的值 (4)若这个函数是一次函数,且y随着x的增大而减小,求m的取值范围. 19.如图是某出租车单程收费y(元)与行驶路程x(千米)之间的函数关系图象,根据图象回答下列问题 (1)当行驶8千米时,收费应为 元 (2)从图象上你能获得哪些信息?(请写出2条) ① ② (3)求出收费y(元)与行使x(千米)(x≥3)之间的函数关系式 20.为了加强公民的节水意识,合理利用水资源,各地采用价格调控手段达到节约用水的目的,某市规定如下用水收费标准:每户每月的用水量不超过6立方米时,水费按每立方米a元收费,超过6立方米时,不超过的部分每立方米仍按a元收费,超过的部分每立方米按c元收费,该市某户今年9、10月份的用水量和所交水费如下表所示: 月份 用水量(m3) 收费(元) 9 5 7.5 10 9 27 设某户每月用水量x(立方米),应交水费y(元) (1) 求a,c的值 (2) 当x≤6,x≥6时,分别写出y于x的函数关系式 (3) 若该户11月份用水量为8立方米,求该户11月份水费是多少元? 21.一农民带上若干千克自产的土豆进城出售,为了方便,他带了一些零钱备用,按市场价售出一些后,又降价出售,售出的土豆千克数与他手中持有的钱数(含备用零钱)的关系,如图所示,结合图象回答下列问题. (1)农民自带的零钱是多少? (2)试求降价前y与x之间的关系式 (3)由表达式你能求出降价前每千克的土豆价格是多少? (4)降价后他按每千克0.4元将剩余土豆售完,这时他手中的钱(含备用零钱)是26元,试问他一共带了多少千克土豆? 答案: 第一份 3.B 4.C 5.D 6.A 7.C 8.B 9.C 10.A 11.2;y=2x 12.y=3x 13.y=2x+1 14.<2 15.16 16.<;< 17. 18.0;7 19.±6 20.y=x+2;4 21.①y=x;②y=x+ 22.y=x-2;y=8;x=14 23.①5元;②0.5元;③45千克 24.①当0<t≤3时,y=2.4;当t>3时,y=t-0.6. ②2.4元;6.4元 25.①y=50x+45(80-x)=5x+3600. ∵两种型号的时装共用A种布料[1.1x+0.6(80-x)]米, 共用B种布料[0.4x+0.9(80-x)]米, ∴ 解之得40≤x≤44, 而x为整数, ∴x=40,41,42,43,44, ∴y与x的函数关系式是y=5x+3600(x=40,41,42,43,44); ②∵y随x的增大而增大, ∴当x=44时,y最大=3820, 即生产M型号的时装44套时,该厂所获利 润最大,最大利润是3820元. 参考答案2: 1 y= —2x 2、3 3、(2,0) (0,4) 4 4、都是正比例函数,都是经过二、四象限的直线,y随x的增大而减少。 5 、 y=1000+1.5x 7 y=0.2+3.60x 8、+1 二、BADDB ABA 三、18、(1)3,(2)1 (3)1 (4) 19、(1)10 (2) 略(3)y=1.2x+1.4 20、(1)a=1.8 c=5.4(2)当x≤6时,y=1.8x; 当x≥6时,y=5.4x-21.6 (3) 21.6元 21、(1)5元 (2)y=0.5x+5 (3) 0.5元/㎏,(4)40㎏
展开阅读全文

开通  VIP会员、SVIP会员  优惠大
下载10份以上建议开通VIP会员
下载20份以上建议开通SVIP会员


开通VIP      成为共赢上传

当前位置:首页 > 教育专区 > 初中数学

移动网页_全站_页脚广告1

关于我们      便捷服务       自信AI       AI导航        抽奖活动

©2010-2025 宁波自信网络信息技术有限公司  版权所有

客服电话:0574-28810668  投诉电话:18658249818

gongan.png浙公网安备33021202000488号   

icp.png浙ICP备2021020529号-1  |  浙B2-20240490  

关注我们 :微信公众号    抖音    微博    LOFTER 

客服