收藏 分销(赏)

温度控制系统的设计与实现计算机控制课程设计.doc

上传人:w****g 文档编号:11004815 上传时间:2025-06-25 格式:DOC 页数:30 大小:4.34MB 下载积分:12 金币
下载 相关 举报
温度控制系统的设计与实现计算机控制课程设计.doc_第1页
第1页 / 共30页
温度控制系统的设计与实现计算机控制课程设计.doc_第2页
第2页 / 共30页


点击查看更多>>
资源描述
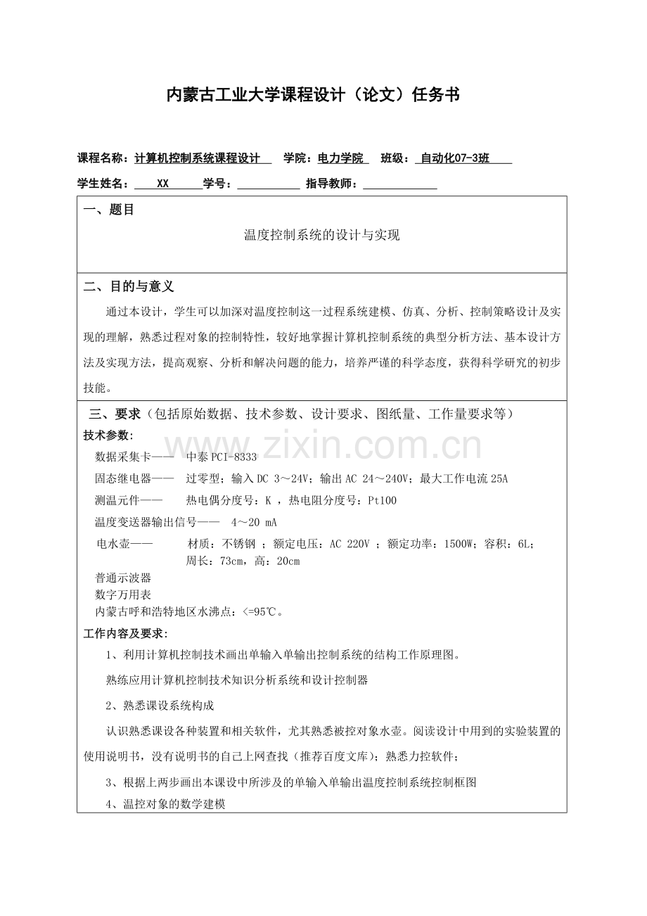
学校代码: 学 号: 课程设计说明书 题 目:温度控制系统的设计与实现 学生姓名: 学 院:电力学院 系 别:自动化 专 业:自动化 班 级: 指导教师: 二〇一年一月十四日 内蒙古工业大学课程设计(论文)任务书 课程名称:计算机控制系统课程设计 学院:电力学院 班级: 自动化07-3班 学生姓名: XX 学号: 指导教师: 一、题目 温度控制系统的设计与实现 二、目的与意义 通过本设计,学生可以加深对温度控制这一过程系统建模、仿真、分析、控制策略设计及实现的理解,熟悉过程对象的控制特性,较好地掌握计算机控制系统的典型分析方法、基本设计方法及实现方法,提高观察、分析和解决问题的能力,培养严谨的科学态度,获得科学研究的初步技能。 三、要求(包括原始数据、技术参数、设计要求、图纸量、工作量要求等) 技术参数: 数据采集卡—— 中泰PCI-8333 固态继电器—— 过零型;输入DC 3~24V;输出AC 24~240V;最大工作电流25A 测温元件—— 热电偶分度号:K ,热电阻分度号:Pt100 温度变送器输出信号—— 4~20 mA 电水壶—— 材质:不锈钢 ;额定电压:AC 220V ;额定功率:1500W;容积:6L; 周长:73cm,高:20cm 普通示波器 数字万用表 内蒙古呼和浩特地区水沸点:<=95℃。 工作内容及要求: 1、利用计算机控制技术画出单输入单输出控制系统的结构工作原理图。 熟练应用计算机控制技术知识分析系统和设计控制器 2、熟悉课设系统构成 认识熟悉课设各种装置和相关软件,尤其熟悉被控对象水壶。阅读设计中用到的实验装置的使用说明书,没有说明书的自己上网查找(推荐百度文库);熟悉力控软件; 3、根据上两步画出本课设中所涉及的单输入单输出温度控制系统控制框图 4、温控对象的数学建模 熟悉两种建模理论(实际课程没有讲解,但课本中间接提到,具体理论推荐百度文库查找),机理建模,测试建模。掌握测试建模的方法。确定被控对象水壶的数学模型传函中的参数。 5、根据控制要求(性能指标)和控制对象模型确定控制方案和控制策略及仿真 首先确定温度控制系统的控制方案,利用自动控制原理确定控制策略。利用MATLAB编程计算确定控制器具体传函,同时利用MATLAB进行仿真研究,看是否达到控制要求,不满足重复第五步。 6、控制实现 结合本课程设计,利用热工测量仪表知识,熟悉传感器的选型,利用微机原理和总线接口知识,熟悉数据采集系统中A/D和D/A 以及接口芯片的选型,利用模拟电子技术和数字电子技术以及电路知识,熟悉辅助电路设计,例如一些滤波,放大电路。利用自动控制原理离散系统知识熟悉控制器算法的实现,利用面向对象的编程语言熟悉采集卡的驱动工作,利用电传动理论(温度课程设计中没有涉及到)和PLC软继电器和硬继电器相关知识熟悉执行机构的选型(温度课设中使用)。 7、系统的构建和实际系统的调试 用万用表和示波器一步一步检查物理连接,看看每一步连接输出信号是否正确可靠,理论控制器参数通过仿真是否整定合理,开始调试系统,根据实际控制效果,重新调整控制器参数,看是否能达到控制要求。 8、若没有结果或达不到控制要求 认真检查系统构建的物理连接 改变控制策略,改进控制算法(实际都是力控中实现) 修改模型。 重复以上4-7步骤。 技术要求: 电水壶内热水温度控制在60℃~100℃之间的任一温度。 设计成果要求: ① 所设计控制策略的仿真程序; ② 实物控制:实现电水壶内热水温度在60℃~100℃之间的任一温度的定值控制; ③ 控制策略的组态软件实现程序,要求利用组态软件画出工艺流程图、趋势曲线等; ④ 按统一规范格式,撰写课程设计说明书。 四、工作内容、进度安排 2011-1-4~2011-1-6上午 熟悉系统构成,查资料,阅读整理资料(要求有读书笔记) 2011-1-7 控制对象的数学建模。 2011-1-10~2011-1-11 控制策略设计、实现、仿真。 2011-1-12 系统组成,调试。 2011-1-13~2011-1-14 分析总结本次课程设计,提出进一步改进建议。认真详细撰写课程设计说明书。上交仿真程序、组态软件实现程序、课程设计说明书,验收实物控制效果,答辩。 五、主要参考文献 [1] 张计科,王志和.计算机集成控制系统课程设计指导书.呼和浩特:内蒙古工业大学,2005 [2] 方康玲主编.过程控制系统.武汉:武汉理工大学出版社.2002 [3] 金以慧.过程控制.北京:清华大学出版社.1993 [4] 胡寿松.自动控制原理.第四版.北京:科学出版社.2001 审核意见 系(教研室)主任(签字) 指导教师下达时间 2011 年 1月 4 日 指导教师签字:_______________ 摘 要 温度控制系统是一种典型的过程控制系统,在工业生产中具有极其广泛的应用。温度控制系统的对象存在滞后,它对阶跃信号的响应会推迟一些时间,对自动控制产生不利的影响,因此对温度准确的测量和有效的控制是此类工业控制系统中的重要指标。温度是一个重要的物理量,也是工业生产过程中的主要工艺参数之一,物体的许多性质和特性都与温度有关,很多重要的过程只有在一定温度范围内才能有效的进行,因此,对温度的精确测量和可靠控制,在工业生产和科学研究中就具有很重要的意义。 本文阐述了过程控制系统的概念,介绍了一种温度控制系统建模与控制,以电热水壶为被控对象,通过实验的方法建立温度控制系统的数学模型,采用了PID算法进行系统的设计,达到了比较好的控制目的。 关键词:温度控制;建模;自动控制;过程控制;PID Abstract In industrial production with extremely extensive application, temperature control system is a typical process control system.Temperature control system has the larger inertia. It is the response signal to step off some of time.And it produces the adverse effect to the temperature measurement. The control system is the important industrial control index. Temperature is an important parameters in the process of industrial production. Also it is one of the main parameters of objects, many properties and characteristics of temperature, many important process only under certain temperature range can efficiently work. Therefore, the precise measurement of temperature control, reliable industrial production and scientific research has very important significance. This paper discusses the concept of process control system and introduces a kind of temperature control system .The electric kettle is the controlled object, PID algorithm is used for system design,through experience method to get the model of temperature control system and we can get the controlied response well. Keywords:Temperature control; Mathematical modeling; Automatic control; Process control; PID 内蒙古工业大学课程设计说明书 目录 第一章 概述 错误!未定义书签。 1.1 题目背景及应用意义 错误!未定义书签。 1.2 本文内容及工作安排 1 第二章 系统组成及被控对象分析(被控对象数学建模) 3 2.1 系统组成 3 2.1 被控对象分析(被控对象数学建模) 5 第三章 控制策略设计及仿真研究 11 3.1 控制策略设计 11 3.2 仿真研究 15 第四章 控制策略实现 18 4.1 组态环境下控制策略编程实现 18 4.2 力控软件 18 4.3 运行结果分析 20 第五章 总结 22 参考文献 23 第一章 概述 1.1 题目背景及应用意义 在近四十年的时间里,电子计算机的发展经历了从电子管、晶体管、中小规模集成电路到大规模集成电路这样四个阶段,尤其是随着半导体集成技术的飞跃发展,七十年代初诞生了一代新型的电子计算机——微型计算机,使得计算机应用日益广泛;目前,计算机应用已渗透到各行各业,达到了前所未有的普及程度。一个由计算机技术为标志,包括新材料、宇航、生物工程、海洋工程等多种学科在内的新技术革命正在兴起。 伴随着科学技术的发展,计算机技术有了更高的飞跃,我们现在完全可以运用计算机和温度传感器对某处进行温度检测,而且我们可以很容易地做到实时温度检测和控制。 温度是工业控制中主要的被控参数之一,特别是在冶金、化工、建材、食品、机械等工业中,具有举足重轻的作用,因此,温度控制系统是典型的控制系统。对于不同场所、不同工艺、所需温度高低 范围不同、精度不同,则采用的测温元件、测温方法以及对温度的控制方法也将不同;产品工艺不同、控制温度的精度不同、时效不同,则对数据采集的精度和采用的控制算法也不同,因而,对温度的测控方法多种多样。 不同的应用部门对温度控制系统品质有不同的要求,并选用不同类型的调节器。如果精度要求不高,可采用两位调节器,一般情况下多采用PID调节器。高精度温度控制系统则常采用串级控制,串级控制系统由主回路和副回路两个回路构成,具有控制精度高、抗干扰性好、响应快、动态偏差小等优点,常用于干扰强且温度要求精确的生产过程,如化工生产中反应器的温度控制。 1.2 本文内容及工作安排 1.系统组成分析 认真阅读设计中用到的实验装置的实用说明书,分析温度控制系统的组成、工作原理、特性参数。 2.控制方案制定 制定温度控制系统的控制方案,包括采用何种控制策略控制、使用何种软件环境实现、计划达到何种控制效果。 3.温控对象的数学建模 建立电热水壶的数学模型。 4.控制策略设计及仿真研究 设计温度控制系统的控制策略,并在Matlab/Simulink环境下仿真研究,得到较为满意的结果。 5.控制策略实现 将设计的控制策略在组态软件下实现,同时实现输入输出数据显示和曲线绘制、过程动画组态等功能。 课程说明书分五章对本次课设内容进行系统阐述,第一章简略描述了本次课设内容“温度控制系统的设计与实现”知识背景及应用意义,并对本次课设的工作内容进行了详细的介绍。第二章介绍了系统的基本组成以及被控对象的数学建模过程。第三章主要阐述设计控制策略或控制算法的全过程,阐述设计控制策略或控制算法设计好后,在Matlab/Simulink环境下仿真模型建立、从仿真结果分析控制策略的性能、仿真中反映的一些问题及解决措施等主要内容。第四章主要讲述仿真验证后的控制策略或控制算法在力控组态环境下的组态实现过程,对控制策略或控制算法在力控组态环境下的组态实现后,进行实物控制的结果分析。第五章对课设全过程进行总结和分析,进行梳理和整合。 第二章 被控对象数学建模 2.1 系统组成 温度控制系统的组成部件:电热水壶----充当被控对象;热电偶----完成壶内温度测试;固态继电器----通过计算机输出的控制信号使其通断,进而使整个加热系统工作或者停止;Pci8333板卡及计算机----整个控制系统的核心部分完成模数转换及PID控制等。实验实物图如图2-1所示。 图2-1 实验实物图 1.电热水壶 额定电压:220V,额定功率:1500W,工作频率:50Hz,直径:24CM,容量:5L。 2.热电偶 热电偶是根据热电效应制成的一种测温元件。它结构简单,坚固耐用,使用方便,是应用很广泛的一种测温元件。热电偶由两种不同成份的导体两端经焊接形成回路,直接测温的一端叫工作端,另一端温度保持一定叫冷端,亦称参考端,因为两种不同金属的自由电子密度不同,当两种金属接触时在两种金属的交界处,就会因电子密度不同而产生电子扩散,扩散结果在两金属接触面两侧形成静电场即接触电势差。这种接触电势差仅与两金属的材料和接触点的温度有关,和热电极的长度、直径无关,温度愈高,金属中自由电子就越活跃,致使接触处所产生的电场强度增加,接触面电动势也相应增高,热电偶的热电动势将随着测量端温升增大。热电偶产生的温差电势是由两种导体的接触电势和单一导体的温差电势造成的。热电偶原理图如图2-2所示。 图2-2 热电偶原理图 本设计采用WRNK-191型号的热电偶,分度号为K,其中各字母和数字分别代表:W代表温度仪表,R代表热电偶,N代表测温元件材料,即镍铬-镍硅,K代表铠装式,1代表安装固定形式无固定装置,9代表自由端带补偿导线,1代表工作端形式为绝缘式。在本设计中由于采用TC001温度控制单元作为变送器,因为温度控制单元本身已经集成了冷端补偿器,所以无须再额外增加补偿线路。 3.固态继电器 固态继电器(Solid State Relays,缩写SSR)是一种无触点电子开关,由分立元器件、膜固定电阻网络和芯片,采用混合工艺组装来实现控制回路与负载回路的电隔离及信号耦合,由固态器件实现负载的通断切换功能,内部无任何可动部件。虽然固态继电器型号规格很多,但它们的工作原理基本相似。主要由输入电路,驱动电路和输出电路三部分组成。 4.中泰PCI-8333 PCI-8333 多功能模入模出接口卡适用于提供了PCI 总线插槽的PC系列微机,具有即插即用(PnP)的功能。其操作系统可选用目前流行的 Windows 系列、高稳定性的Unix等多种操作系统以及专业数据采集分析系统LabVIEW 等软件环境。在硬件的安装上也非常简单,使用时只需将接口卡插入机内任何一个PCI总线插槽中并用螺丝固定,信号电缆从机箱外部直接接入。 PCI-8333 多功能模入模出接口卡安装使用方便,程序编制简单。其模入模出及I/O信号均由卡上的37芯D 型插头与外部信号源及设备连接。对于模入部分,用户可根据实际需要选择单端或双端输入方式。对于模出部分,用户可根据控制对象的需要选择电压或电流输出方式以及不同的量程。本卡上的A/D、D/A 转换均为12位,同时还备有16路数字量输入和16 路数字量输出接口,三路16位字长的计数/定时器,以及1Mhz 的基准时钟。本卡的A/D 转换启动方式可以选用程序触发、定时器自动触发、外同步触发等方式,转换状态可以用程序查询,也可以用中断方式通知CPU读取转换结果。 2.2 被控对象分析(被控对象数学建模) 1.过程控制系统建模方法 在控制系统的分析和设计中,首先要建立系统的数学模型。控制系统的数学模型是描述系统内部物理量(或变量)之间关系的数学表达式。在静态条件下,描述变量之间关系的代数方程叫静态数学模型;而描述变量各阶导数之间关系的微分方程叫动态数学模型。建立控制系统的数学模型是分析和设计控制系统的首要工作。 建立控制系统数学模型的方法有机理建模法和测试建模法。 (1)机理建模法:对系统各部分的运动机理进行分析,根据它们所依据的物理规律或化学规律分别列写相应的运动方程。例如:基尔霍夫定律、牛顿定律、热力学定律等。 (2)测试建模法:人为的给系统施加某种测试信号,记录其输出响应,并用适当的数学模型区逼近。 2.系统机理建模 本系统的被控对象是电热水壶,通过对其加热过程中热量这一物理量的变化和转移过程,确定其模型。由热力学第一定律得: (2-1) 式中,——电热水壶吸收的热量; ——电热水壶散发的热量; ——给电热水壶加热的总能量 根据热力学知识,有下列关系: (2-2) (2-3) (2-4) 式中,——水的比热容; ——水的升温; ——电源电压; k ——水壶散热系数; ——流过电热水壶电流; ——总的导通时间 联立(2-1)、(2-2)、(2-3)和(2-4)得: (2-5) 对(2-5)进行拉氏变换,得: (2-6) 整理得传递函数: (2-7) 假设 , 整理(2-7)得: (2-8) 考虑电热水壶本身固有的延迟时间,得被控对象的传递函数: (2-9) 3.系统测试建模 阶跃响应与脉冲响应关系: (2-10) (2-11) y(t)为阶跃响应,g(t)为脉冲响应。 首先将y(t)转化为无量纲形式y﹡(t),即 y﹡(t)=错误!未找到引用源。 (2-12) 其中y(∞)是y(t)的稳态值。此时有 K=错误!未找到引用源。 (2-13) 其中,△u为阶跃输入的幅值。 y﹡(t)=错误!未找到引用源。 (2-14) 为了确定T和错误!未找到引用源。,选择两个时刻错误!未找到引用源。和错误!未找到引用源。和y﹡(t)的坐标值,其中错误!未找到引用源。 y﹡(错误!未找到引用源。)=错误!未找到引用源。 (2-15) y﹡(错误!未找到引用源。)=错误!未找到引用源。 (2-16) 对上述两式的两端取自然对数,有 (2-17) (2-18) 联立求解,可得 T=错误!未找到引用源。 (2-19) (2-20) 若选择y﹡(错误!未找到引用源。)=0.39, y﹡(错误!未找到引用源。)=0.63,则可得 T=2(错误!未找到引用源。) (2-21) 错误!未找到引用源。=2错误!未找到引用源。 (2-22) 有上述两式可以方便的求出时间常数T和错误!未找到引用源。被控对象的数学模型为: G(s)=错误!未找到引用源。 (2-23) 其中,错误!未找到引用源。是延迟时间为的纯滞后环节。 4.数据采集 首先,在组态软件力控5.0中,产生PWM脉冲波形克服水温热惯性。将系统接成开环,即不在计算机中设定稳态温度。当温度升高到87度时,断开电源。从初始温度一直到最后温度回落到初始值过程中每隔一度记录一组数据,所得数据如表2-1所示: 表2-1 温度(℃) 时 间 (S) 温度(℃) 时 间 (S( 温度(℃) 时 间 (S) 温度(℃) 时 间 (S) 温度(℃) 时 间 (S) 10 0 37 2700 32 5400 27 8400 23 11100 14 300 36 3000 31 5700 27 8700 23 11400 18 600 36 3300 31 6000 26 9000 22 11700 22 900 35 3600 30 6600 26 9300 21 12000 26 1200 35 3900 30 6900 25 9600 21 12300 30 1500 34 4200 29 7200 25 9900 20 12600 34 1800 34 4500 29 7500 25 10200 20 12900 38 2100 33 4800 28 7800 24 10500 20 13200 37 2400 32 5100 28 8100 24 10800 20 13500 5.建立模型 在力控组态环境下设定一个周期性的脉冲信号使固态继电器周期性通断,给电水壶加热。如图2-3所示。 图2-3 加入水壶的脉冲信号 跟据测试建模原理,再输入端施加周期性时钟脉冲激励,得到矩形脉冲响应曲线,再根据阶跃输入与脉冲输入的关系,即线性叠加定理,画出阶跃响应曲线,从而求出对象的数学模型,阶跃响应曲线如图2-4所示: 图2-4 阶跃响应曲线与脉冲响应曲线 由图2-4和实验数据可以得到: y(∞)=95 y(0)=12 PWM脉冲波形的占空比为0.8,可以得到脉冲输入△u ,即△u=0.1 可以得到 K= 错误!未找到引用源。=830 首先将y(t)转化为无量纲形式y﹡(t),即 y﹡(t)=错误!未找到引用源。 若选择y﹡(错误!未找到引用源。)=0.39, y﹡(错误!未找到引用源。)=0.63,则可得 则有 T=2(错误!未找到引用源。)=4010;错误!未找到引用源。=2错误!未找到引用源。=35 (2-24) (2-25) (2-26) (2-27) 计算阶跃响应数据,并画出其曲线,如图2-3所示, 求得数学模型: (2-28) 第三章 控制策略设计及仿真研究 3.1 控制策略设计 前一章我们已经对被控对象建立了数学模型,接下来则需对温度对象进行控制算法的设计。在这里我们采用典型I型系统的设计法。 1.调节器设计基本思路 作为工程设计方法,首先要使问题简化,突出主要矛盾。简化的基本思路是,把调节器的设计过程分两步: 第一步,先选择调节器结构,以确保系统稳定,同时满足所需的稳态精度。 第二步,在选择调节器参数,以满足动态性能指标。 这样做,就把稳、准、快、抗干扰之间相互交叉的矛盾问题分成两步来解决,第一步先解决主要矛盾——动态稳定性和稳态精度,然后在第二步中在进一步满足其他性能指标。 在选择调节器结构时,只采用少量的典型系统,他的参数与系统性能指标的关系都已经事先找到,具体选择参数时只需按现成的公式和表格中的数据计算一下就可以了。 2. 典型系统 自动控制理论已证明,0型系统在稳态时是有差的,而III型和III型以上系统很难稳定的。因此,通常为了保证稳定性和一定的稳态精度,多用I型和II型系统。 作为典型I型系统,其开环传递函数选择为 它的闭环系统结构如图3-1所示,而图3-2 表示的它的开环对数频率特性。选择它作为典型系统不仅是因为其结构简单,而且对数幅频特性的中频段为-20dB/dec的斜率穿越零分贝线,高频段以-40dB/dec衰减,只要参数的选择能够保证足够的中频段宽度,系统就一定稳定,且有足够的稳定余量。要做到这一点,应该满足: (3-1) (3-2) (3-3) 相角裕度为: (3-4) 图3-1 闭环系统结构图 图3-2 开环对数频率特性 由于被控对象模型的形式为: (3-5) 与是可推得到: (3-6) 所以控制算法为: (3-7) 具体推导从图3-3中也可看到 图3-3 控制算法推导过程 所以由上面推到可知: (3-8) PID控制系统的整定是指在控制系统中对比例参数,积分时间常数以及微分时间常数这三个参数的调整。PID 控制器的参数整定是控制系统设计的核心内容,它是根据被控过程的特性确定 PID 控制器的比例系数、积分时间和微分时间的大小。PID 控制器参数整定的方法很多,概括起来有两大类: 一是理论计算整定法。它主要是依据系统的数学模型,经过理论计算确定控制器参数。这种方法所得到的计算数据未必可以直接用,还必须通过工程实际进行调整和修改。 二是工程整定方法。它主要依赖工程经验,直接在控制系统的试验中进行,在工程实际中被广泛采用。PID 控制器参数的工程整定方法,按照工程经验公式对控制器参数进行整定。但无论采用哪一种方法所得到的控制器参数,都需要在实际运行中进行最后调整与完善。 下面对本设计的温度控制系统的PID参数进行整定,在测试建模中得到了被控对象的传递函数: 由于延迟时间相对于时间常数来说比较小,所以系统的延时时间可以忽略,故系统的的传递函数可以简略为: 由于被控对象的传递函数的极点十分靠近原点,使系统的阻尼增大,峰值时间滞后,超调量减小,由于极点过于小会增加系统的不稳定性,所以我们决定将其极点要控制器中的零点将其抵消,我们期望的系统的相角裕度为50度左右,超调量控制在15%左右,调节时间定为300秒左右,根据自控知识我们算出控制器的传递函数, 最终的开环传递函数为: (3-9) 最终的系统结构图如上图3-4所示,最终的系统阶跃响应曲线如图3-5所示。 图3-4 最终的系统结构图 图3-5 最终的系统阶跃响应曲线 3.2 仿真研究 控制算法如上节设计所示,根据设计好的控制算法在MATLAB/SIMULINK环境下建立仿真模型。MATLAB是矩阵实验室的简称,用于算法开发、数据可视化、数据分析以及数值计算的高级技术计算语言和交互式环境,主要包括MATLAB和SIMULINK两大部分。MATLAB可以进行矩阵运算、绘制函数和数据、实现算法、创建用户界面、连接其他编程语言的程序等,使MATLAB成为一个强大的数学软件。SIMULINK是MATLAB中的一种可视化仿真工具, 是一种基于MATLAB的框图设计环境,是实现动态系统建模、仿真和分析的一个软件包,被广泛应用于线性系统、非线性系统、数字控制及数字信号处理的建模和仿真中。SIMULINK可以用连续采样时间、离散采样时间或两种混合的采样时间进行建模,它也支持多速率系统,也就是系统中的不同部分具有不同的采样速率。SIMULINK提供了一种更快捷、直接明了的方式,而且用户可以立即看到系统的仿真结果。所以我们采用这种方法实现控制系统的仿真。 仿真模型建立的基本步骤如下:启动MATLAB, 在MATLAB的命令窗口中输入SIMULINK,即打开SIMULINK的模块库,再在模块库中选择所需要的模块,如信号源库中的STEP模块,传递函数模块,示波器模块等。根据上面所得到的数学模型按照要求把各个模块组合起来,如图3-6所示为建立好的仿真模型。其中Transport Delay模块的延迟时间设置为35秒。图3-7所示为系统仿真结果。 图3-6 所示为建立好的仿真模型 图3-7 所示为系统仿真结果 根据以上的内容得到模块。在matlab中的simulink中建立仿真模型如图3-8所示。 图3-8 在matlab中的simulink中建立仿真模型 从带纯滞后补偿的数字PID控制仿真曲线可以看出,其大大抑制了超调,达到了很好的控制效果。利用文中所提的温度控制算法,系统的输出经过短时的震荡后趋于稳定在设定温度值,达到了温度调节的目标,而且通过调节控制器参数可使得温度控制性能得到一定的改善。本文设计的温度控制系统只能提供较常规的开关量温度控制系统的基本性能,如能采用可调参数自适应控制方法,有望进一步提高系统性能。 第四章 控制策略实现 4.1 组态简介
展开阅读全文

开通  VIP会员、SVIP会员  优惠大
下载10份以上建议开通VIP会员
下载20份以上建议开通SVIP会员


开通VIP      成为共赢上传

当前位置:首页 > 学术论文 > 其他

移动网页_全站_页脚广告1

关于我们      便捷服务       自信AI       AI导航        抽奖活动

©2010-2026 宁波自信网络信息技术有限公司  版权所有

客服电话:0574-28810668  投诉电话:18658249818

gongan.png浙公网安备33021202000488号   

icp.png浙ICP备2021020529号-1  |  浙B2-20240490  

关注我们 :微信公众号    抖音    微博    LOFTER 

客服