收藏 分销(赏)

第9章液压挖掘机液压系统故障诊断与排除.docx

上传人:w****g 文档编号:10973849 上传时间:2025-06-24 格式:DOCX 页数:11 大小:197.71KB 下载积分:8 金币
下载 相关 举报
第9章液压挖掘机液压系统故障诊断与排除.docx_第1页
第1页 / 共11页
第9章液压挖掘机液压系统故障诊断与排除.docx_第2页
第2页 / 共11页


点击查看更多>>
资源描述
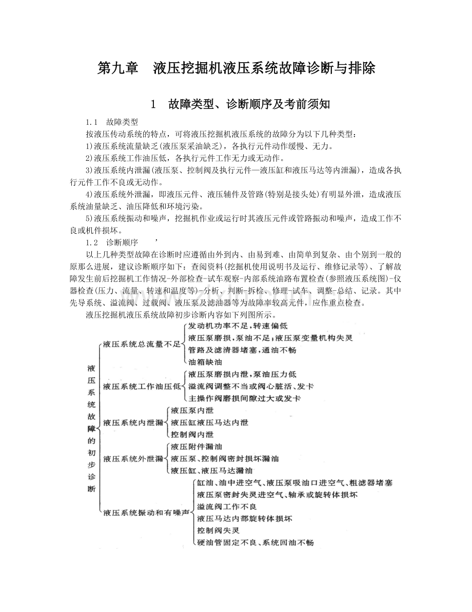
第九章 液压挖掘机液压系统故障诊断与排除 1 故障类型、诊断顺序及考前须知 1.1 故障类型 按液压传动系统的特点,可将液压挖掘机液压系统的故障分为以下几种类型: 1)液压系统流量缺乏(液压泵采油缺乏),各执行元件动作缓慢、无力。 2)液压系统工作油压低,各执行元件工作无力或无动作。 3)液压系统内泄漏(液压泵、控制阀及执行元件—液压缸和液压马达等内泄漏),造成各执行元件工作不良或无动作。 4)液压系统外泄漏,即液压元件、液压辅件及管路(特别是接头处)有明显外泄,造成液压 系统油量缺乏、油压降低和环境污染。 5)液压系统振动和噪声,挖掘机作业或运行时其液压元件或管路振动和噪声,造成工作不良或机件损坏。 1.2 诊断顺序 ’ 以上几种类型故障在诊断时应遵循由外到内、由易到难、由简单到复杂、由个别到一般的 原那么进展,建议诊断顺序如下:查阅资料(挖掘机使用说明书及运行、维修记录等)、了解故障发生前后挖掘机工作情况-外部检查-试车观察-内部系统油路布置检查(参照液压系统图)-仪器检查(压力、流量、转速和温度等)-分析、判断-拆检、修理-试车、调整-总结、记录。其中先导系统、溢流阀、过载阀、液压泵及滤油器等为故障率较高元件,应作重点检查。 液压挖掘机液压系统故障初步诊断内容如下列图所示。 1.3 故障诊断时考前须知 对液压挖掘机液压系统故障进展诊断时应考前须知有: 1)切忌盲目拆卸。在故障未确定前不能用随意拆卸的方法来检验。 2)注意相关回路。动臂、斗杆、铲斗都有合流回路,要联系起来分析、判断。 3)液压马达不转时除考虑油液压力、流量的因素外,对制动器、离合器等机械方面的因素 也要综合考虑。 4)调整液压系统(回路)工作压力时一定要按规定操作。在诊断试验时要空载进展,假设油液压力已调到额定值的60%却仍无动作时应停顿调压,待重新检查和分析,确认故障原因后再进展调整。 5)在诊断故障、拆装和修理液压元件的过程中,应尽可能地保持工具和环境的清洁。 2 故障诊断方法 2.1 准备条件 1)掌握理论知识。首先要掌握液压传动的根本知识,如液压元件的构造与工作特性、液压 系统的工作原理等。因为诊断、分析液压元件和液压系统故障时必须从它们的根本工作原理出 发,当分析其丧失工作能力或出现某种故障的原因时,是设计与制造缺陷带来的问题,还是安 装与使用不当产生的问题,只有懂得其工作原理才能作出正确判断,否那么排除故障会具有一定 的盲目性。对于精细、昂贵的液压挖掘机来说,错误的故障诊断必将造成修理费用高、停工时间长和降低挖掘机生产效率等经济损失 2)具备实践经历。液压挖掘机的液压元件和液压系统故障多属于突发性故障和磨损性故障,这些故障在液压元件工作和液压系统运行的不同时期表现形式与规律也是不一样的。因此诊断与排除这些故障,不仅要有专业理论知识,还要有丰富的安装、使用、保养、修理方面的实践经历。 3)掌握液压系统的组成和工作原理。诊断和排除液压系统故障最重要的是熟悉和掌握其组成、布置及工作原理。液压系统中的每一个液压元件都有它的作用,应该熟悉每一个液压元件的构造及工作特性。 (1)熟悉液压系统的容量。液压系统中的每一个液压元件都有其额定速度、额定转矩或额 定压力,负载超过液压系统的额定值就会增加故障发生的可能性。 (2)熟悉合理的工作压力。合理的工作压力是指挖掘机液压系统能充分发挥效能的最低压力,并且应低于液压元件或挖掘机的额定值,这就要用压力表检查和调定液压系统及相关部位的压力值。 (3)了解挖掘机使用性能。在诊断、排除液压挖掘机液压系统及液压元件的故障过程中,要通过以下步骤了解挖掘机的使用性能:认真阅读挖掘机的使用说明书,对挖掘机的规格与性能、液压系统原理、液压元件的构造与特性等进展深入仔细的了解;查阅挖掘机运行记录和维修档案。了解挖掘机作业和运行历史和当前情况,阅读挖掘机故障排除及维修档案,对分析挖掘机当前的故障(产生的原因与消除对策)有一定的联系;调查询问;向操作者了解挖掘机出现故障前后的运行状况和异常现象等。例如,液压系统工作是否正常,液压泵有无异常情况,液压油更换时间,滤油器是否清洗或更换过,发生故障前调压阀、调速阀是否调整过或出现不正常现象,液压元件及密封件是否更换过,以往故障发生时的现象及排除方法等;现场观察,如果挖掘机还能启动、运行,应操纵有关控制部位,观察故障现象及有关工作情况。 4)归纳分析。对上述情况进展综合分析,然后进展挖掘机液压系统或液压元件的故障诊断与排除。 2.2 故障简易诊断法 故障简易诊断法又称主观诊断法,是依靠维修人员的视觉、嗅觉、听觉、触觉以及实践经 验,辅以简单的仪器对挖掘机液压系统、液压元件出现的故障进展诊断,具体方法如下: 1)看。观察挖掘机液压系统、液压元件的真实情况,一般有六看: 一看速度。观察执行元件(液压缸、液压马达等)运行速度有无变化和异常现象; 二看压力。观察液压系统中各测压点的压力值是否到达额定值及有无波动; 三看油液。观察液压油是否清洁、变质;油量是否充足;油液粘度是否符合要求;油液外表是否有泡沫等; 四看泄漏。看液压管道各接头处、阀块接合处、液压缸端盖处、液压泵和液压马达轴端处等 是否有渗漏和出现油垢现象。 五看振动。看液压缸活塞杆及运动机件有无跳动、振动等现象。 六看产品。根据所用液压元件的品牌和加工质量,判断液压系统的工作状态。 2)听。用听觉分辨液压系统的各种声响,一般有四听: 一听冲击声。听液压缸换向时冲击声是否过大;液压缸活塞是否撞击缸底和缸盖;换向阀 换向是否撞击端盖等。 二听噪声。听液压泵和液压系统工作时的噪声是否过大;溢流阀等元件是否有啸叫声。 三听泄漏声。听油路板内部是否有细微而连续的声音。 四听敲击声。听液压泵和液压马达运转时是否有敲击声。 3)摸。用手抚摸液压元件外表,一般有四摸: 一摸温升。用手抚摸液压泵和液压马达的外壳、液压油箱外壁和阀体外表,假设接触两秒钟 时感到烫手,一般可认为其温度已超过65℃,应查找原因。 二摸振动。用手抚摸内有运动零件的部件的外壳、管道或油箱,假设有高频振动应检查原因。 三摸爬行。当执行元件、特别是控制机构的机件低速运动时,用手抚摸内有运动零件的部 件的外壳可感觉到是否有爬行现象。 四摸松紧程度。用手抚摸开关、紧固或连接螺栓等可检查连接件的松紧可靠程度。 4)闻。闻液压油是否发臭变质,导线及油液是否有烧焦的气味等。 简易诊断法虽然有不依赖于液压系统的参数测试、简单易行的优点,但由于个人的感觉不 同、判断能力的差异、实践经历的多寡和故障的认识不同,其判断结果会存在一定差异,因此在使用简易诊断法诊断故障有疑难问题时,通常通过拆检、测试某些液压元件以进一步确定故 障。 2.3 故障精细诊断法 精细诊断法,即客观诊断法。它是指采用检测仪器和电子计算机系统等对挖掘机液压元件、液压系统进展定量分析,从而找出故障部位和原因。精细诊断法包括仪器仪表检测法、油液分析法、振动声学法、超声波检测法、计算机诊断的专家系统等。 1)仪器仪表检测法。这种诊断法是利用各种仪器仪表测定挖掘机液压系统、液压元件的各项性能参数(压力、流量、温度等),将这些数据进展分析、处理以判断故障所在。该诊断方法 可利用被监测的液压挖掘机已配置的各种仪表,投资少,并且已开展成在线多点自动监测,因 此它在技术上是行之有效的。 2)油液分析法。据资料介绍,挖掘机液压系统的故障约有70%是油液污染引起的,因而利 用各种分析手段来鉴别油液中污染物的成分和含量,可以诊断挖掘机液压系统故障及液压油污染程度。目前常用的油液分析法包括光谱分析法、铁谱分析法、磁塞检测法和颗粒计数法等。 油液分析诊断过程,大体上包括如下五个步骤: (1)采样。从液压油中采集能反映液压系统中各液压元件运行状态的油样。 (2)检测。测定油样中磨损物质的数量和粒度分布。 (3)识别。分析并判断液压油污染程度、液压元件磨损状态、液压系统故障类型及严重性。 (4)预测。预测处于异常磨损状态的液压元件的寿命和今后损坏类型。 (5)处理。对液压油的更换时间、液压元件的修理方法和液压系统的维护方式等作出决断。 3)振动声学法。通过振动声学仪器对液压系统的振动和噪声进展检测,按照振动声学规律识别液压元件的磨损状况及其技术状态,在此根底上诊断故障的原因、部位、程度、性质和发 展趋势等。此法适用于所有液压元件、特别是价值较高的液压泵和液压马达的故障诊断。 4)超声波检测法。应用超声波技术在液压元件壳体外和管壁外进展探测,以测量其内部的流量值。常用的方法有回波脉冲法和穿透传输法。 5)计算机诊断的专家系统。基于人工智能的计算机诊断系统能模拟故障诊断专家的思维方式,运用已有的故障诊断的理论知识和专家的实践经历,对收集到的液压元件或液压系统故障信息进展推理分析并作出判断。 3 挖掘机用液压元件常见故障的诊断与排除 挖掘机液压系统故障诊断与排除是一项比拟复杂的工作,但由于液压系统是由各种液压元件组成的,因此诊断、排除液压元件故障为迅速而准确地诊断和排除挖掘机液压系统故障奠定了良好的根底。 3.1 液压泵常见故障诊断与排除 液压泵是挖掘机液压系统的动力源,它是将机械能转换成液压能的能量转换装置。在液压 挖掘机中液压泵也是发生故障最多的元件,而液压泵一旦发生故障就会立即影响挖掘机液压系统的正常工作,甚至不能工作。 3.1.1 液压泵的故障规律 1)齿轮泵常见故障中,大局部是由其内部摩擦副的磨损而引起的。其正常磨损使径向间隙和轴向间隙(即端面间隙)增大,使齿轮泵内泄漏现象加重,严重时泵体内孔或两侧板无法修复。此外,轴的密封也是经常损坏的部件。 2)叶片泵与齿轮泵不同,其正常磨损量很小,零部件使用寿命较长。造成叶片泵故障的主 要原因是油液污染,这是因为叶片泵的运动副配合较精细,当污染物进入摩擦副后,容易产生 异常卡滞或磨损。另外,叶片泵的自吸性能不如齿轮泵,特别是小排量的叶片泵更是如此,所以油液是否清洁和吸油是否畅通,是叶片泵运行中需要特别注意的两个问题。 3)柱塞泵中的径向柱塞泵在构造和运动性能上的弱点是径向力较大、自吸能力较差以及柱塞与柱塞孔的配合精度高;轴向柱塞泵的零件加工精度要求高。所以柱塞泵对油液的清洁度要求高,亦即柱塞泵对油液的过滤精度要求比齿轮泵的高。 3.1.2 液压泵的常见故障分析及排除方法 1)液压泵的噪声过大。为了便于判别液压泵的噪声是否过大,现将各种液压泵初期的正常噪声值列于表9-1中。 表9-1 各种液压泵的初期噪声值 类 型 压力/MPa 噪声/dB 单级叶片泵 中、小型, 7 14-21 70-75 80-90 大型 17 80-85 双级叶片泵 大、小型 14 70-80 大型 14 . 75-85 中压齿轮泵 7 70-75 柱塞泵 21 85-105 现将液压泵噪声过大的主要原因及其排除方法分析如下: (1)吸油管堵塞。对于使用一定时间的液压挖掘机来说这种现象经常出现,其原因是吸油 滤油器容量缺乏而引起过早堵塞或脏物进入油箱。排除方法是检查吸油滤清器,从油箱中出来 的吸油管是否堵塞并予以疏通。 (2)液压泵内有空气,产生气穴和气蚀后导致液压泵的噪声过大。排除方法是检查可能进 入空气的部位并排除空气。 (3)油液粘度过大,吸油阻力大,使液压泵吸油困难。排除方法是检查油液粘度并换以粘 度较小的细胞。 (4)液压油箱内的油面过低,液压泵吸油侧和吸油管,以及液压泵主轴油封等不良,有空气进入。排除方法是检查上述部位是否有泄漏,并加以严封;按油标度注油,保证有足够油液和吸油畅通。 (5)轴承装配不当而过早磨损或损伤。排除方法是检查轴承损坏情况,必要时更换。 (6)液压泵转速过高。排除方法是对照推荐的转速检查,并以低于额定转速运转。 (7)液压泵的构造因素也会导致其噪声过大。例如:困油严重,产生较大的流量脉冲和压力脉冲。造成这类故障的主要原因是卸荷槽设计不合理、加工精度低。排除方法是改良设计,提高卸荷能力;由于间隙过小,加工精度低或油液污染物多等原因使变量泵变量机构工作不良,也会使液压泵的噪声过大。排除方法是拆卸、清洗、检查、修理,重新装配并到达性能要求。此外,过滤或更换液压油。 (8)泵轴与电动机轴的同轴度差。排除方法是重新安装,使二者同轴度到达O.1 mm以内的要求。 (9)管路振动。排除方法是采用卡子固定或隔离消振措施。 2)液压泵温升过高。液压泵的构造不同,其温升过高的原因及排除方法有所区别。 外啮合齿轮泵温升过高的原因及排除方法是: (1)装配不当,轴向间隙太小,使油膜破坏形成干摩擦而造成泵温升高。排除方法是检查装配质量,调整间隙。 (2)液压泵零件磨损严重,使间隙过大、内泄漏量增加。排除方法是修复磨损件,恢复适宜 的配合间隙。 (3)油液粘度过高或过低。排除方法是换用适宜粘度的液压油。 (4)油液严重污染,吸油阻力过大。排除方法是更换液压油。 (5)液压泵连续吸气,特别是高压泵,由于气体在泵内受绝热压缩而产生热量,表现为液压泵温度瞬间急剧升高。排除方法是检查液压泵进气部位并予以处理。 摆线转子泵发热的主要原因及排除方法是: (1)外齿轮与泵体的配合间隙太小,不仅引起发热,而且会使外齿轮与泵体咬死。但间隙-O.08 mm范围内。 (2)内、外齿轮的齿侧间隙太大。排除方法是更换内、外齿轮,使其齿侧间隙不超过O.07 mm。 (3)齿型精度低或轴承磨损。排除方法是使内、外齿轮重新对研修整或更换轴承。 (4)吸油不畅。排除方法是清洗滤油器,经常保持足够的油液,换用粘度较小的液压油。 造成叶片泵发热的主要原因及排除方法是: (1)配油盘变形或与转子之间的配合间隙。排除方法是更换配油盘,重新装配时调整好与转子的间隙。 (2)定子曲面损伤,叶片跳动。排除方法是修整、抛光定子曲面。 (3)主轴密封过紧或轴承单边发热。排除方法是修整或更换密封件、轴承。 造成轴向柱塞泵发热的主要原因及排除方法是: (1)内泄漏量较大。排除方法是检查和研磨有关密封配合面。 (2)液压泵吸气严重。排除方法是检查有关密封部位,重新装配时严格密封。 (3)泵体与配油盘、滑靴与斜盘等相对运动的接触面磨损。排除方法是修整或更换磨损的配油盘、滑靴等零件。 (4)油液粘度过大,油箱存油量少或泵转速过高。排除方法是换用粘度小的液压油并按标准加注或增加冷却装置,控制液压泵在额定转速以内运转。 3)液压泵出油量缺乏或不泵油。液压泵出油量缺乏必将影响挖掘机液压系统正常工作,其产生原因和排除方法如下: (1)液压泵不吸油,原因是泵的转速太低。排除方法是检查并提高电源电压。 (2)液压泵的旋转方向反了。排除方法是通过改变电动机接线等方法按规定改正液压泵的旋转方向。 (3)吸油管漏气并伴随过大的噪声。排除方法是查出漏气原因并修复。 (4)吸油管堵塞。原因是滤油器被堵,排除方法是清洗滤油器或更换滤芯,必要时检验液压油的质量。 (5)液压油箱中存油量缺乏。排除方法是按规定加注液压油。 (6)液压油粘度太大,造成吸油困难并且液压泵转速下降、出油量减少。排除方法是检查 油液粘度,必要时换用粘度小的液压油。 (7)液压油温度过高或过低。油温过高使油液粘度降低、泄漏量增大;反之,使吸油困难。 排除方法是控制液压泵的负载和油液的冷却强度,使油液温度保持在允许的范围内。 (8)液压泵零件磨损过度或损坏。不同类型的液压泵出现此故障的原因和排除方法是: 齿轮泵的轴向间隙过大,压力油又回到吸油腔,即内泄漏量过大。排除方法是检测齿轮和 泵体的厚度,并通过修理或更换零件、装配调整,保持其轴向间隙在O.025-0.40 mm之间。 叶片泵的转子槽与叶片间隙过大,排除方法是根据转子槽的尺寸单配叶片;径向间隙大,排除方法是更换配流盘;泵体有砂眼,使高、低压油腔串通,排除方法是更换泵体。 轴向柱塞泵的中心弹簧断裂,使柱塞不能回程或回程不够,引起泵体与配流盘的密封性下 降或丧失;配流盘与泵体、柱塞与泵体因磨损而间隙增大;变量泵低压流量缺乏的原因是零件 磨损使变量机构不到极限位置、α角偏小。变量泵高压流量缺乏的原因是调整的误差,在功率允许的情况下将α角增大。 4)液压泵的输出压力低或无压力。液压泵的输出压力是由负载决定的。液压泵在负载下运转时不能输出正常压力,其原因及排除方法是: (1)液压泵不出油。排除方法是检查液压泵出油侧缺油的原因。 (2)溢流阀工作不正常,例如溢流阀的调定值太低或漏油。排除方法是检查并重新调整溢流阀,必要时更换阀座或弹簧。 (3)内部泄漏。由于液压泵内部零件磨损严重,使配合间隙过大、压力油流回到进油腔的量较大。排除方法是拆检后进展修理,或更换磨损过甚的零件。 (4)外部漏油。由于连接件松动或密封件损坏,管接头处明显泄漏。排除方法是更换密封件、重新紧固连接件。 (5)液压泵的驱动装置出现故障,或打滑或功率不够。排除方法是在有载运行时检查液压 泵的转速、泵与原动机的连接情况(皮带张紧度)以及传动状况(皮带是否打滑)等,重新调整或 更换传动件。 (6)液压泵故障,如铝质泵体的齿轮泵,泵体过度磨损。排除方法是检查后更换零件,重新 装配。 4 压力继电器的故障诊断与排除 在液压电器控制系统中,压力继电器是利用液体压力来控制电气触头的接触与别离,将液 压信号转换为电气信号,使电气元件动作,实现程序控制或自动控制,并能起到联锁保护作用。 工程建立机械液压系统中常用的压力继电器的常见故障原因与排除方法,列于表二中。 表二 压力继电器常见故障诊断与排除 故障 因分析 排除方法 一、输出量不合要求或无输出 1.微动开关损坏 2.电气线路故障 3.阀芯卡死或阻尼孔堵死 4.进油管道弯曲、变形,使油液流动不畅通 5.调节弹簧太硬或压力调得过高 6.管接头处漏油 7.与微动开关相接的触头未调整好 8.弹簧和杠杆装配不良,有卡滞象 1.更换微动开关 2.检查原因。排除故障 3.清洗,修配,到达要求 4.更换管子,使油液流动畅通。 5.更换适宜的弹簧或按要求调节压力值 6.拧紧接头,消除漏油 7.精心调整,使接触点接触良好 8.重新装配,使动作灵敏 二、灵敏度太差 1.杠杆柱销处摩擦力过大,或钢球与柱塞接触处摩擦力过大 2.装配不良,动作不灵活或“别劲〞 3.微动开关接触行程太长 4.接触螺钉、杠杆等调节不当 5.钢球不圆 6.阀芯移动不灵活 7.安装不妥,如水平和倾斜安装 1. 重新装配,使动作灵敏 2. 重新装配,使动作灵敏 3.合理调整位置 4.合理调整螺钉和杠杆位置 5.更换钢球 6.清洗。修理,到达灵活 7.改为垂直安装 三、发信号太快 1.进油口阻尼孔太长 2.膜片破裂 1.阻尼孔适当改小,或控制管路上增设阻尼管(蛇形管) 2.更换膜片 3.液压系统冲击压力太大 3.在控制管路上增设阻尼管,以减弱冲击压力 4.电气系统设计有误 4.要按工艺要求设计电气系统 5 挖掘机液压系统常见故障的诊断与排除 挖掘机液压系统常见故障有:液压系统的振动与噪声、液压冲击、爬行、液压卡紧、异常温升等。 5.1 液压系统的振动与噪声 5.1.1 液压泵吸油管路的气穴现象 一般石油基液压油在大气压力和气温下,通常能吸收大约5%(按体积计算)的空气。液压泵工作时如果吸油管路阻力很大,油液来不及填充泵腔,造成局部真空而形成低压。当压力低到油液的“空气别离压〞时,液压油内溶解的空气就大量分解出来,游离成气泡。如果形成的压力极低,到达油液的饱和蒸气压时,那么油液的蒸气和空气一起大量析出,形成油液的沸腾现象。随着液压泵的运转,这种混杂在油液中的气泡一起被带进高压区。由于高压作用气泡被击破,然后迅速缩小、溶解和消失。在气泡被击破的瞬间,局部范围产生幅值很大的高频冲击力,有时可高达150~200 MPa,还伴随有局部高温。这种高频液压冲击作用,一方面要对液压元件的金属外表引起破坏作用,产生金属剥落、麻点等所谓“气蚀〞现象,另一方面使液压泵产生很大的压力波动,激发成高频噪声。 挖掘机液压系统振动与噪声故障的排除方法有: 1)增加吸油管直径,减少或防止吸油管道的弯曲,以降低吸油速度,减少管道阻力。 2)选用适当的吸油滤油器,并经常检查、清洗,防止其阻塞。 3)防止因油液的粘度过高而产生吸油缺乏的现象。 4)使用正确的配管方式。 液压泵的吸空现象 前已述及,液压泵的吸空主要是指液压泵吸进的油液中混入空气,这不仅容易引起“气蚀〞 现象、增加噪声,而且还影响液压泵的容积效率,使液压油容易变质,所以这是液压系统中不允许存在的现象。产生液压泵吸空现象的原因还有:油箱中的油液缺乏;吸油管侵入油液太浅; 吸油泵吸油位置太高;油液粘度太大;液压泵的吸油口通流面积过小,使吸油不畅;滤油器外表被污物阻塞;管道泄漏或回油管没有浸入液面下而让大量空气进入油液中。 液压泵吸空故障的排除方法有: 1)液压泵与吸油管的连接处要严格密封。 2)液压油箱中设置隔板,以延长气泡从油液中别离的时间。回油要以450的斜切口面朝向 箱壁而插入油液中,并尽可能地远离液压泵吸入口。回油速度不应高。 3)吸油管要浸入油箱的2/3深度处,尽量缩短吸油管长度,有效地防止空气进入吸油管。 液压系统的液压冲击 液流换向时产生的冲击 换向阀处于中位时压力油突然与液压缸切断,由于运动部件及液流的惯性作用,使液压缸一端油腔中的油液受到压缩,压力突然升高,而另一端油腔中压力下降并形成局部真空,因此液流换向时便产生液压冲击。为此,将换向阀芯控制边制成锥角或开轴向三角槽0-40,锥长视密封边长度而定,使换向阀换向时液流运动状态逐渐改变。 5.2.2 节流缓冲装置失灵引起的液压冲击 当液压缸拖动的挖掘机铲斗、动臂的质量较大、速度较高时,应在液压缸中设缓冲装置, 必要时还需在液压系统中设缓冲回路,以免在液压缸活塞的行程终端发生过大的机械碰撞,致使液压缸损坏。缓冲的原理是,活塞与缸盖接近时在排油腔内产生足够的缓冲压力,即增大回油阻力,从而降低液压缸的运动速度,防止活塞与缸盖的强力碰撞。 当柱塞和缸盖柱塞孔因磨损使缓冲作用减弱或失效时,应修复或研配柱塞,可根据柱塞孔 的实际尺寸确定其配合间隙。 5.3 液压系统中的“爬行〞 “爬行〞是挖掘机液压传动中经常出现的不正常运动状态。轻微的“爬行〞使运动件产生目光不易觉察的振动,显著的爬行使运动件产生大幅度的跳动。因此,消除“爬行〞故障对改善挖掘机液压系统的工作稳定性和提高挖掘机作业效率是十分重要的。 驱动刚度差引起的“爬行〞 因为空气可压缩性很大,当其进入油液中后使液压油产生明显的弹性,造成驱动刚性差而 引起“爬行〞。 空气混入挖掘机液压系统中的原因是: 1)在往复运动的零件之间有一定的配合间隙,空气容易由此混入。 2)液压油管接头松动或密封不严,空气由此进入液压系统中。 3)液压元件的精度差、密封件性能不良而造成各种泄漏。 4)吸油管设置不当而吸入空气,或因被污物堵塞而形成局部真空。 5)液压油箱中油液缺乏或吸油管插入深度不够,造成吸油时吸入空气。 6)液压系统中局部压力低于空气的别离压力,使溶于油液中的空气别离出来。 7)液压系统设计不合理,在挖掘机停顿工作时液压缸左、右腔互通并通回油路,油液在势 能作用下流回油箱,在液压系统中形成局真空,空气从各个渠道进入液压系统。 为防止出现“爬行〞现象,针对上述原因可采取如下措施: 1)制造和修配零件时应严格到达公差要求,装配时要保证规定的配合间隙。 2)紧固各管道连接处,防止泄漏。 3)均匀紧固各接合面处的连接螺检,密封垫应厚薄均匀,不允许使用多层纸垫。 4)液压油箱中进、出油管应保持一定的距离,也可用隔板使之隔开。 5)去除附着于滤油器上的脏物,采用容量足够的滤油器。 ’ 6)液压油箱液面不低于油标指示线。 7)液压泵出口处安装单向阀、回油路上设置背压阀,以保证液压系统各局部经常充满油液。 8)改良液压系统,防止其出现局部真空,并设置必要的排气塞或放气阀。 5.3.2 液压元件间隙大而引起的“爬行〞 1)运动件低速运动引起的“爬行〞。运动件低速运动时一旦发生干摩擦、阻力增加,此时要求液压泵提高压力。但由于液压泵间隙大而严重漏油,不能适应执行元件因阻力的变化而形成的压力变化,因此产生“爬行〞。此时应修复或更换液压泵的零件,保证装配间隙,以减少液压泵的泄漏。 2)控制阀失灵引起的“爬行〞。各种阀的阻尼孔与节流口被污物堵塞,阀芯移动不灵活等 使压力波动大j造成推力或流量时大时小而产生“爬行〞。因此要傈待油液清洁,加强液压元件 的维护、保养,以防液压油污染。 3)液压元件磨损引起的“爬行〞。由于阀类零件磨损使配合间隙增大,局部高压油与低压 油互通,引起压力缺乏。另外,液压缸活塞与缸体的配合间隙因磨损而增大,其内泄漏使液压缸两腔压差减小,以致推力减小,造成低速时因摩擦力的变化而产生“爬行〞。 针对上述原因引起的“爬行〞故障,应采取的具体措施有:认真检查配合间隙,研配或更换零件,以保证配合间隙;更换已损坏的密封件,并正确安装。 液压缸的故障引起的“爬行〞 活塞杆局部或全长范围内弯曲,缸筒内壁被拉毛、刮伤、活塞和活塞杆不同轴,缸筒精度达不到技术要求,活塞杆两端油封调整过紧等故障均弓f起“爬行〞。应采取的措施是:逐项检查活塞、活塞杆、缸筒等零件的精度及损伤情况,并进展修复或更换;正确装配液压缸,并使其到达技术要求。 5.4 液压系统中的液压卡紧 液压系统中产生液压卡紧,一般是指阀芯停顿运动一段时间(2-5 min)后产生很大阻力, 致使阀芯重新移动十分困难。该故障容易加速滑阀的磨损,降低液压元件的使用寿命,同时会 使液压系统产生不良后果。液压系统油液卡紧故障的原因和排除方法如下; 1)径向力不平衡引起的液压卡紧。滑阀副几何形状误差和同轴度变化引起径向不平衡的液压力是产生液压卡紧的主要原因。 2)油液中极性分子的吸附作用。在产生液压卡紧之后,由于油液中的极性分子的吸附作用,使液压卡紧现象会在较长的时间之后才会消失。 3)杂质楔入间隙引起的液压卡紧。油液中杂质楔入间隙也会形成液压卡紧,因此应在阀芯上开有环形平衡槽(又称均压槽),以减小径向不平衡液压力。同时应严格控制阀芯与阀孔的制造精度,配合间隙要适宜,过大会增加泄漏,过小那么会在温度过高时阀芯因热膨胀而卡死。另 外,要精细过滤油液,保持油液的干净度。 1)制造和修配零件时应严格到达公差要求,装配时要保证规定的配合间隙。 2)紧固各管道连接处,防止泄漏。 3)均匀紧固各接合面处的连接螺检,密封垫应厚薄均匀,不允许使用多层纸垫。 4)液压油箱中进、出油管应保持一定的距离,也可用隔板使之隔开。 5)去除附着于滤油器上的脏物,采用容量足够的滤油器。 6)液压油箱液面不低于油标指示线。 7)液压泵出口处安装单向阀、回油路上设置背压阀,以保证液压系统各局部经常充满油液。 8)改良液压系统,防止其出现局部真空,并设置必要的排气塞或放气阀。 液压系统的温升过快、过高 挖掘机液压油温升过快、过高故障的原因及解决措施如下: 1)液压系统设计不合理。液压系统在工作过程中有大量压力损失而使液压油温过高,例如:液压元件规格选用不合理;液压系统中存在多余的液压元件和液压回路;节流方式不当;液压系统在非工作过程中无有效的卸荷措施,使大量的压力油损耗而使油液发热等。因此应针对上述情况,给予液压系统以改良、完善。 2)压力损耗大,使压力能转换为热能。最常见的管路设计、安装不合理,致使压力损失加大以及管路保养清洗不及时所造成,应在调试、维护时予以改善。 3)容积损耗大而引起的油液发热。应在液压泵、管道接头、配合间隙等处防止内、外泄漏, 以减少容积损失。 4)机械损耗大而引起的油液发热。机械损耗经常是由于液压元件的加工精度和装配质量不良、安装精度差、密封件安装不当等所造成的。因此,应提高加工和装配精度,特别是要安装、 调整好密封件,以减少摩擦损失。 5)压力调整过高而引起的油液发热。不能在挖掘机不良的情况下,人为的用提高液压系统工作压力来保证其正常工作,这样会增加能量消耗并使油液发热。因此,应按规定调整挖掘机液压系统及各回路的工作压力。 6)液压油箱容积小或散热条件差而引起的油液发热。应适当增加油箱容积并有效地发挥箱壁的散热效果,必要时采取强制冷却措施。
展开阅读全文

开通  VIP会员、SVIP会员  优惠大
下载10份以上建议开通VIP会员
下载20份以上建议开通SVIP会员


开通VIP      成为共赢上传

当前位置:首页 > 包罗万象 > 大杂烩

移动网页_全站_页脚广告1

关于我们      便捷服务       自信AI       AI导航        抽奖活动

©2010-2025 宁波自信网络信息技术有限公司  版权所有

客服电话:0574-28810668  投诉电话:18658249818

gongan.png浙公网安备33021202000488号   

icp.png浙ICP备2021020529号-1  |  浙B2-20240490  

关注我们 :微信公众号    抖音    微博    LOFTER 

客服