收藏 分销(赏)

微机原理与接口技术(第二版)第六章习题解答.doc

上传人:天**** 文档编号:10820103 上传时间:2025-06-18 格式:DOC 页数:7 大小:1.18MB 下载积分:6 金币
下载 相关 举报
微机原理与接口技术(第二版)第六章习题解答.doc_第1页
第1页 / 共7页
微机原理与接口技术(第二版)第六章习题解答.doc_第2页
第2页 / 共7页


点击查看更多>>
资源描述
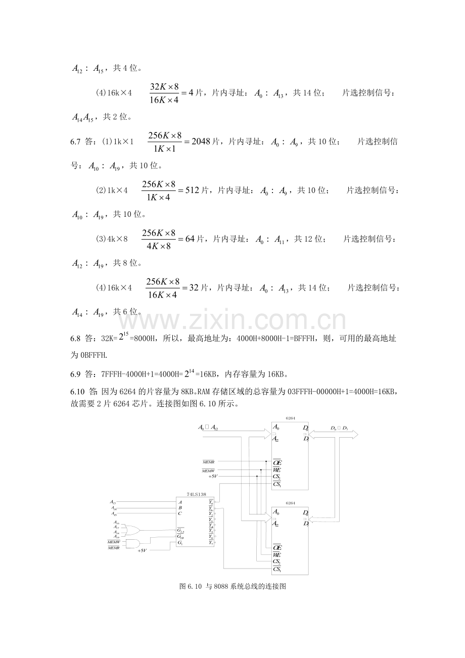
<p>微机原理与接口技术(楼顺天第二版)习题解答 第6章 总线及其形成 6.1答:内存储器按其工作方式的不同,可以分为随机存取存储器(简称随机存储器或RAM)和只读存储器(简称ROM)。 随机存储器。随机存储器允许随机的按任意指定地址向内存单元存入或从该单元取出信息,对任一地址的存取时间都是相同的。由于信息是通过电信号写入存储器的,所以断电时RAM中的信息就会消失。计算机工作时使用的程序和数据等都存储在RAM中,如果对程序或数据进行了修改之后,应该将它存储到外存储器中,否则关机后信息将丢失。通常所说的内存大小就是指RAM的大小,一般以KB或MB为单位。 只读存储器。只读存储器是只能读出而不能随意写入信息的存储器。ROM中的内容是由厂家制造时用特殊方法写入的,或者要利用特殊的写入器才能写入。当计算机断电后,ROM中的信息不会丢失。当计算机重新被加电后,其中的信息保持原来的不变,仍可被读出。ROM适宜存放计算机启动的引导程序、启动后的检测程序、系统最基本的输入输出程序、时钟控制程序以及计算机的系统配置和磁盘参数等重要信息。 6.2 答:存储器的主要技术指标有:存储容量、读写速度、非易失性、可靠性等。 6.3 答:在选择存储器芯片时应注意是否与微处理器的总线周期时序匹配。作为一种保守的估计,在存储器芯片的手册中可以查得最小读出周期tcyc(R)(Read Cycle Time)和最小写周期tcyc(W)(Write Cycle Time)。如果根据计算,微处理器对存储器的读写周期都比存储器芯片手册中的最小读写周期大,那么我们认为该存储器芯片是符合要求的,否则要另选速度更高的存储器芯片。 8086CPU对存储器的读写周期需要4个时钟周期(一个基本的总线周期)。因此,作为一种保守的工程估计,存储器芯片的最小读出时间应满足如下表达式: tcyc(R)<4T-tda-tD-T 其中:T为8086微处理器的时钟周期;tda为8086微处理器的地址总线延时时间;tD为各种因素引起的总线附加延时。这里的tD应该认为是总线长度、附加逻辑电路、总线驱动器等引起的延时时间总和。 同理,存储器芯片的最小写入时间应满足如下表达式: tcyc(W)<4T-tda―tD―T 6.4 答:全地址译码、部分地址译码和线选。全地址译码方式下CPU地址总线的所有地址均参与存储单元的地址译码,存储单元地址唯一;部分地址译码方式和线选方式下CPU地址总线的有一些地址信号没有参与译码,则取0或取1均可,所以存储器的存储单元地址不唯一,有重复。 6.5 答:数据总线的低8位接偶存储体,高8位接奇存储体;地址总线的A19~A1同时对奇偶存储体寻址,地址总线的A0只与偶地址存储体连接,与奇地址存储体连接。 6.6 答:(1)1k×1 &nbsp; 片,片内寻址:,共10位;片选控制信号:,共6位。 (2)1k×4 &nbsp; 片,片内寻址:,共10位; &nbsp; 片选控制信号:,共6位。 (3)4k×8 &nbsp; 片,片内寻址:,共12位; &nbsp; 片选控制信号:,共4位。 (4)16k×4 &nbsp; &nbsp;片,片内寻址:,共14位; &nbsp; 片选控制信号:,共2位。 6.7 答:(1)1k×1 &nbsp; 片,片内寻址:,共10位; &nbsp; 片选控制信号:,共10位。 (2)1k×4 &nbsp; 片,片内寻址:,共10位; &nbsp; 片选控制信号:,共10位。 (3)4k×8 &nbsp; 片,片内寻址:,共12位; &nbsp; 片选控制信号:,共8位。 (4)16k×4 &nbsp; 片,片内寻址:,共14位; &nbsp; 片选控制信号:,共6位。 6.8 答:32K==8000H,所以,最高地址为:4000H+8000H-1=BFFFH,则,可用的最高地址为0BFFFH. 6.9 答:7FFFH-4000H+1=4000H==16KB,内存容量为16KB。 6.10 答:因为6264的片容量为8KB。RAM存储区域的总容量为03FFFH-00000H+1=4000H=16KB,故需要2片6264芯片。连接图如图6.10所示。 图6.10 与8088系统总线的连接图 检测程序段: MOV AX,0000H MOV DS,AX MOV SI,0 MOV CX,16*1024 MOV AL,55H CMPL: &nbsp;MOV [SI],AL MOV BL,[SI] CMP BL,AL JNE ERROR INC SI LOOP CMPL MOV DL,0EEH JMP NEXT ERROR: MOV DL,01H NEXT: &nbsp; &nbsp; … 6.11 答:EPROM芯片的编程有两种方式:标准编程和快速编程。 在标准编程方式下,每给出一个编程负脉冲就写入一个字节的数据。Vpp上加编程电压,地址线、数据线上给出要编程单元的地址及其数据,并使=0,=1。上述信号稳定后,在端加上宽度为50ms±5ms的负脉冲,就可将数据逐一写入。写入一个单元后将变低,可以对刚写入的数据读出进行检验。 快速编程使用100的编程脉冲依次写完所有要编程的单元,然后从头开始检验每个写入的字节。若写的不正确,则重写此单元。写完再检验,不正确可重写。 EEPROM编程时不需要加高电压,也不需要专门的擦除过程。并口线EEPROM操作与SRAM相似,写入时间约5ms。串行EEPROM写操作按时序进行,分为字节写方式和页写方式。 6.12 答:8088最大方式系统与存储器读写操作有关的信号线有:地址总线,数据总线:,控制信号:。 根据题目已知条件和74LS138译码器的功能,设计的板内数据总线驱动电路如图6.12(a)所示,板内存储器电路的连接电路图如图6.12 (b)所示。 图6.12(a)板内数据总线驱动电路 图6.12 (b)板内存储器电路的连接图 6.13 答:Intel 2764的片容量为8KB,而题目给出的地址共32KB,说明有4个地址区重叠,即采用部分地址译码时,有2条高位地址线不参加译码(即不参加译码)。 地址译码电路及2764与总线的连接如图6.13所示。 图6.13地址译码电路及2764与总线的连接 6.14 答:2K×8的Intel 6116SRAM芯片有11个地址引脚,8个数据引脚,现形成4KB的存储器,则需要两块6116的芯片进行字节扩展。2000H~3FFFH有8KB,所以必定有地址重叠,应该采用部分地址译码方式。根据地址范围,A15~A13必为001,A12与A11使用一个进行片选译码。 在图中A11没有参与译码,当A15~A11为00100或00101时会选中上面的6116芯片,所以上面6116芯片的地址范围为:2000H~2FFFH;当A15~A11为00110或00111时会选中下面的6116芯片,所以下面6116芯片的地址范围为:3000H~3FFFH。 6.15 答:(1)00000H~01FFFH为8KB,03000H~03FFFH为4KB,所以需要6个4K×4的ROM芯片,共3组。 (2) 6.16 答:(1)70000H~7BFFFH有0C000H字节,即48KB,根据题图,给出的SRAM芯片为16K×8。所以需要3片存储芯片; (2)3个芯片的地址范围分别为:70000H~73FFFH,74000H~~77FFFH,78000H~7BFFFH; (3) 6.17 答:程序如下: STARTADDR = 2000H CHECKNUM = 9000H CODE SEGMENT &nbsp; &nbsp;ASSUME CS:CODE START: &nbsp;MOV AX,0 &nbsp; &nbsp; &nbsp; ;将数据段段地址寄存器DS设为0000H &nbsp; &nbsp; &nbsp; &nbsp;MOV DS,AX &nbsp; &nbsp; &nbsp; &nbsp; &nbsp; &nbsp; &nbsp; &nbsp; &nbsp; &nbsp;MOV BX,STARTADDR &nbsp; &nbsp; &nbsp; &nbsp;MOV CX,CHECKNUM &nbsp; &nbsp; &nbsp; &nbsp;MOV DX,0 &nbsp; &nbsp; &nbsp; &nbsp;;用DX来计出错内存单元的个数 &nbsp; &nbsp; &nbsp; &nbsp;MOV SI,1000H &nbsp; &nbsp;;用SI进行出错字节单元地址存储寻址 XH: &nbsp; &nbsp; MOV AL,55H &nbsp; &nbsp; &nbsp; &nbsp;MOV [BX],AL &nbsp; &nbsp; ;写入 &nbsp; &nbsp; &nbsp; &nbsp;CMP [BX],AL &nbsp; &nbsp; ;读出,比较 &nbsp; &nbsp; &nbsp; &nbsp;JNZ ERROR &nbsp; &nbsp; &nbsp; &nbsp; &nbsp; &nbsp; &nbsp; &nbsp; &nbsp; &nbsp; &nbsp; &nbsp; &nbsp; &nbsp; &nbsp; &nbsp; &nbsp; &nbsp; &nbsp; &nbsp; &nbsp; &nbsp; &nbsp; &nbsp; &nbsp; &nbsp; &nbsp; &nbsp;MOV AL,0AAH &nbsp; &nbsp; &nbsp; &nbsp;MOV [BX],AL &nbsp; &nbsp; &nbsp; &nbsp;CMP [BX],AL &nbsp; &nbsp; &nbsp; &nbsp;JNZ ERROR &nbsp; &nbsp; &nbsp; &nbsp;JMP RIGHT ERROR: &nbsp;INC DX &nbsp; &nbsp; &nbsp; &nbsp; &nbsp;;出错字节单元数增1 &nbsp; &nbsp; &nbsp; &nbsp;MOV [SI],BX &nbsp; &nbsp; ;将出错字节单元的地址存入1000H开始的缓冲区 &nbsp; &nbsp; &nbsp; &nbsp; &nbsp;INC SI &nbsp; &nbsp; &nbsp; &nbsp;INC SI &nbsp; RIGHT: &nbsp;INC BX &nbsp; &nbsp; &nbsp; &nbsp;LOOP XH &nbsp; &nbsp; &nbsp; &nbsp;HLT CODE ENDS END START 6.18 答:73FFFH-70000H+1=4000H=16K。ntel 6264的片容量为8KB,RAM存储区总容量为16KB,故需要2片6264。8086最小方式系统与存储器读写操作有关的信号线有:地址总线,数据总线:,控制信号:。 此SRAM电路与8086系统总线的连接图如图6.18所示。 图6.18 SRAM电路与8086系统总线的连接图 6.19 答:28C16的引脚功能: l VCC,GND:电源和地 l :11位地址线,可寻址2KB地址空间 l :8位数据线 l :写允许,低电平有效。 l :输出允许,低电平有效。 l :片选信号,低电平有效。 根据所学知识,28C16与8088系统的连接图如图6.19所示。 图6.19 28C16与8088系统的连接图</p>
展开阅读全文

开通  VIP会员、SVIP会员  优惠大
下载10份以上建议开通VIP会员
下载20份以上建议开通SVIP会员


开通VIP      成为共赢上传

当前位置:首页 > 考试专区 > 其他

移动网页_全站_页脚广告1

关于我们      便捷服务       自信AI       AI导航        抽奖活动

©2010-2025 宁波自信网络信息技术有限公司  版权所有

客服电话:0574-28810668  投诉电话:18658249818

gongan.png浙公网安备33021202000488号   

icp.png浙ICP备2021020529号-1  |  浙B2-20240490  

关注我们 :微信公众号    抖音    微博    LOFTER 

客服