收藏 分销(赏)

大修中修小修的区别.doc

上传人:精*** 文档编号:10711914 上传时间:2025-06-11 格式:DOC 页数:1 大小:76.50KB 下载积分:5 金币
下载 相关 举报
大修中修小修的区别.doc_第1页
第1页 / 共1页
本文档共1页,全文阅读请下载到手机保存,查看更方便
资源描述
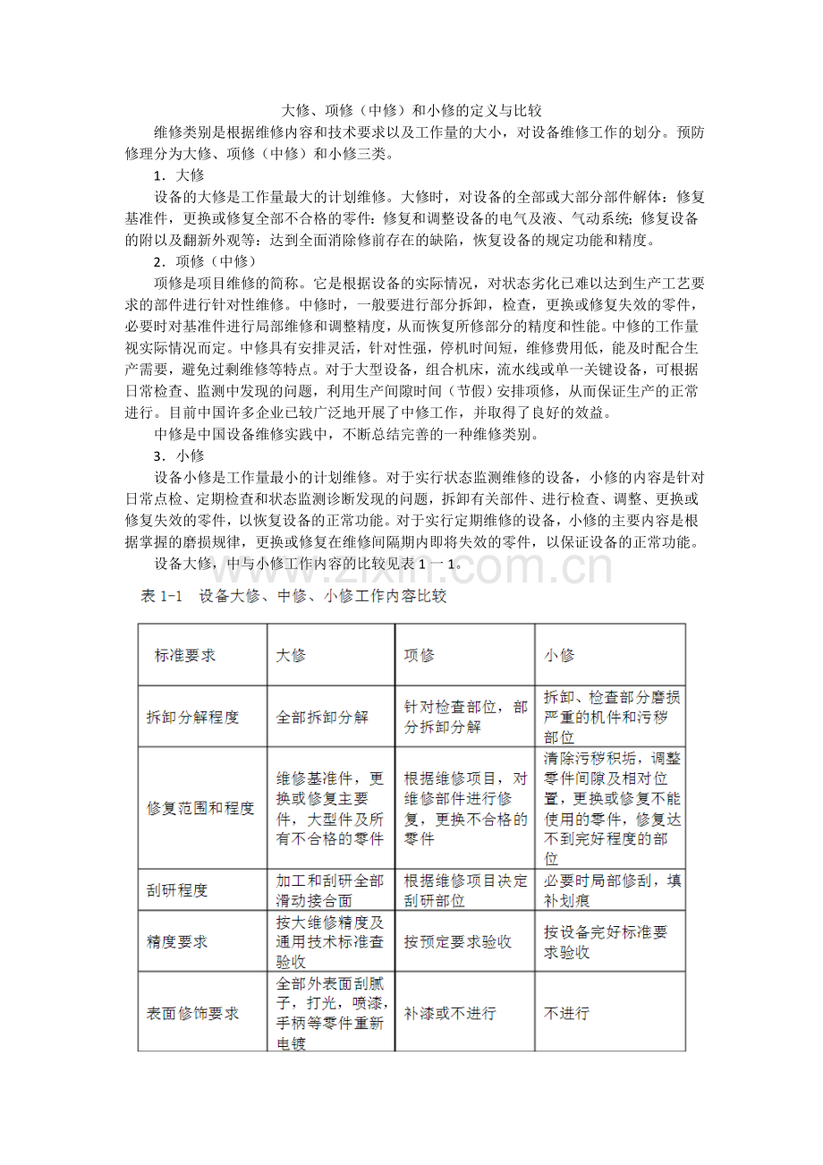
大修、项修(中修)和小修的定义与比较 维修类别是根据维修内容和技术要求以及工作量的大小,对设备维修工作的划分。预防修理分为大修、项修(中修)和小修三类。 1.大修 设备的大修是工作量最大的计划维修。大修时,对设备的全部或大部分部件解体:修复基准件,更换或修复全部不合格的零件:修复和调整设备的电气及液、气动系统;修复设备的附以及翻新外观等:达到全面消除修前存在的缺陷,恢复设备的规定功能和精度。 2.项修(中修) 项修是项目维修的简称。它是根据设备的实际情况,对状态劣化已难以达到生产工艺要求的部件进行针对性维修。中修时,一般要进行部分拆卸,检查,更换或修复失效的零件,必要时对基准件进行局部维修和调整精度,从而恢复所修部分的精度和性能。中修的工作量视实际情况而定。中修具有安排灵活,针对性强,停机时间短,维修费用低,能及时配合生产需要,避免过剩维修等特点。对于大型设备,组合机床,流水线或单一关键设备,可根据日常检查、监测中发现的问题,利用生产间隙时间(节假)安排项修,从而保证生产的正常进行。目前中国许多企业已较广泛地开展了中修工作,并取得了良好的效益。 中修是中国设备维修实践中,不断总结完善的一种维修类别。 3.小修 设备小修是工作量最小的计划维修。对于实行状态监测维修的设备,小修的内容是针对日常点检、定期检查和状态监测诊断发现的问题,拆卸有关部件、进行检查、调整、更换或修复失效的零件,以恢复设备的正常功能。对于实行定期维修的设备,小修的主要内容是根据掌握的磨损规律,更换或修复在维修间隔期内即将失效的零件,以保证设备的正常功能。 设备大修,中与小修工作内容的比较见表1一1。
展开阅读全文

开通  VIP会员、SVIP会员  优惠大
下载10份以上建议开通VIP会员
下载20份以上建议开通SVIP会员


开通VIP      成为共赢上传

当前位置:首页 > 包罗万象 > 大杂烩

移动网页_全站_页脚广告1

关于我们      便捷服务       自信AI       AI导航        抽奖活动

©2010-2026 宁波自信网络信息技术有限公司  版权所有

客服电话:0574-28810668  投诉电话:18658249818

gongan.png浙公网安备33021202000488号   

icp.png浙ICP备2021020529号-1  |  浙B2-20240490  

关注我们 :微信公众号    抖音    微博    LOFTER 

客服