收藏 分销(赏)

楼梯踏步抹灰工程技术交底.doc

上传人:精*** 文档编号:10415407 上传时间:2025-05-27 格式:DOC 页数:4 大小:64.55KB 下载积分:5 金币
下载 相关 举报
楼梯踏步抹灰工程技术交底.doc_第1页
第1页 / 共4页
楼梯踏步抹灰工程技术交底.doc_第2页
第2页 / 共4页


点击查看更多>>
资源描述
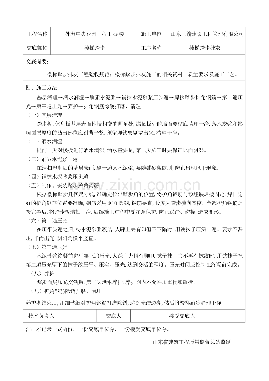
技 术 交 底 记 录 鲁JJ-005□□□ 工程名称 交底部位 楼梯踏步 工序名称 楼梯踏步抹灰 交底提要: 楼梯踏步抹灰工程验收规范;楼梯踏步抹灰施工的相关资料、质量要求及施工工艺。 一、本工程的图纸设计规定 本工程为高层住宅楼、楼梯踏步抹灰采用1:2水泥砂浆。每单元均有两跑楼梯,设计呈剪刀式,每跑楼梯设17个踏步,每步踏步高170.59mm(170.59×17=2900)踏步面宽260mm、长度1200mm。踏步阳角设Φ10光圆护角钢筋,起到防止磕碰和美观的效果。 二、设计施工注意重点 楼梯踏步标高精确度控制成为该项工程的重点。 三、施工准备 (一)主要材料 1、砂:中粗砂,含泥量不大于3%。要防止砂子过细,否则易出现空鼓、开裂。 2、水泥: 42.5普通硅酸盐水泥,水泥要采用同一水泥厂生产同期出厂的同品种、同强度等级、同一出厂编号的水泥,以保障楼梯表面颜色一致。要防止水泥过期强度不够,造成与基层结合不牢而空鼓、起砂。 3、钢筋:φ10冷轧带肋钢筋,钢筋应平直,使用前进行除锈。 (二)主要机具 1、水泥砂浆配制、运输工具:砂浆搅拌机、手推车、小翻斗车、铁锹等。 2、作业人员使用工具:铁锹、刮杠、木抹子、铁抹子、水桶、小线、水靴、阴、阳角抹子等。 3、作业条件 (1)、楼梯间墙面润湿作业完毕。 (2)、楼梯栏杆焊接完毕,且验收合格,刷好防锈漆。 (3)、弹好标高线、楼梯踏步几何尺寸线。 (4)、安排好施工作业面,施工期、养护初期要对楼梯间进行封闭。 技术负责人 交底人 接受交底人 注:本记录一式两份,一份交底单位存,一份接受交底单位存。 山东省建筑工程质量监督总站监制 工程名称 外海中央花园工程1-4#楼 施工单位 山东三箭建设工程管理有限公司 交底部位 楼梯踏步 工序名称 楼梯踏步抹灰 交底提要: 楼梯踏步抹灰工程验收规范;楼梯踏步抹灰施工的相关资料、质量要求及施工工艺。 四、施工方法 基层清理→洒水润湿→刷素水泥浆→铺抹水泥砂浆压头遍→焊接踏步护角钢筋→第二遍压光→第三遍压光→养护→护角钢筋除锈打磨、清理 (一)基层清理 踏步板、休息板基层表面地墙相交的阴角处,踢脚板处的墙面要彻底清理干净,落地灰浆和影响面层厚度的凸出部位应剔凿平整,预留埋铁要剔凿出来,清理干净。 (二)洒水润湿 提前一天对楼板进行洒水润湿,洒水量要足,第二天施工时要保证地面阴湿。 (三)刷索水泥浆一遍 在清扫湿润后的基层表面,刷一遍素水泥浆,要随铺砂浆随刷,防止出现风干现象。 (四)铺抹水泥砂浆压头遍 (五)制作、安装踏步护角钢筋 根据楼梯踏步几何尺寸线,准确定位出踏步角的位置,将护角钢筋与预埋铁焊接固定,焊固定好的护角钢筋位置要准确,钢筋采用φ1O圆钢,钢筋要直,长度为踏步横向宽度。全部护角钢筋焊接完毕后,将踏步板清扫干净,后续施工过程中要注意保护,防止踩踏、碰撞,造成变形。 (六)第二遍压光 在压平头遍之后,待水泥砂浆凝结,人踩上去有印但不下陷时,用铁抹子压第二遍。要求不漏压,平而出光,阴阳角横平竖直。 (七)第三遍压光 水泥砂浆终凝前进行第三遍压光,人踩上去稍有脚印,抹子抹上去不再有抹纹时,用铁抹子把第二遍压光留下的抹子纹压平、压实、压光,达到交活的程度。压光时间应控制在终凝前完成。 (八)养护 踏步面层压光交活后,第二天洒水养护,养护期内不允许压重物和碰撞。 (九)护角钢筋除锈打磨、清理 养护期结束后,用细砂纸对护角钢筋打磨除锈,达到光洁透亮,然后将楼梯踏步清理干净 技术负责人 交底人 接受交底人 注:本记录一式两份,一份交底单位存,一份接受交底单位存。 山东省建筑工程质量监督总站监制 工程名称 外海中央花园工程1-4#楼 施工单位 山东三箭建设工程管理有限公司 交底部位 楼梯踏步 工序名称 楼梯踏步抹灰 交底提要: 楼梯踏步抹灰工程验收规范;楼梯踏步抹灰施工的相关资料、质量要求及施工工艺。 五、质量检查内容 (一)保证项目 1、所用干拌砂浆的材质必须符合设计要求和有关标准的规定; 2、干拌砂浆面层的强度,必须符合设计要求和施工规范的规定; 3、面层与基层的结合必须牢固,无裂纹空鼓。 (二)一般项目 1、面层表面洁净、无裂纹、脱皮、麻面和起砂等现象; 2、楼梯踏步的宽度、高度应符合设计要求。楼梯梯段相邻踏步高差不应大于10mm,每踏步两端宽度差不应大于10mm;楼梯踏步的齿角应整齐,顺直。 3、允许偏差项目 序号 项目 允许偏差(mm) 检查方法 1 表面平整度 4 用2米靠尺和楔形塞尺检查 2 踢脚板上口平直 4 拉5米线尺量检查 3 分格缝平直 3 拉5米线尺量检查 六、成品保护 (一)严禁在已经施工完成的楼地面上拌和砂浆; (二)安排好施工作业面,施工期、养护期进行楼梯间封闭 (三)养护期间不允许压重物或碰撞,严禁行人踩踏,结束后,将楼梯踏步清理干净,并用废多层板钉好防踩踏护角。 技术负责人 交底人 接受交底人 注:本记录一式两份,一份交底单位存,一份接受交底单位存。 山东省建筑工程质量监督总站监制 工程名称 外海中央花园工程1-4#楼 施工单位 山东三箭建设工程管理有限公司 交底部位 楼梯踏步 工序名称 楼梯踏步抹灰 交底提要: 楼梯踏步抹灰工程验收规范;楼梯踏步抹灰施工的相关资料、质量要求及施工工艺。 七、应注意的质量问题 (一)现场施工人员必须正确佩戴安全帽; (二)加强所有进场人员的安全、文明施工教育,不定期的进行检查,强调“安全第一、质量第一、文明施工”的意识; (三)严格按操作规格进行操作,在抹灰过程中撒落的砂浆应及时清理干净,保持施工现场整洁。 (四)在光线不足的地方施工时,应采用36V低压照明设备,地下室照明用电不超过12V。 (五)线路架设和灯具安装必须由专业持证电工完成。 八、施工主要安全措施 (一)清理基层时,不允许从窗口、阳台、洞口等处向外乱扔杂物,以免伤人。 (二)抹灰完成后做到“工完料尽场地清”; (三)施工砂浆随拌随运,不得二次倒运,不得大量搅拌,每天收工前,砂浆有剩余必须加班抹完,不得随地乱甩。 技术负责人 交底人 接受交底人 注:本记录一式两份,一份交底单位存,一份接受交底单位存。 山东省建筑工程质量监督总站监制
展开阅读全文

开通  VIP会员、SVIP会员  优惠大
下载10份以上建议开通VIP会员
下载20份以上建议开通SVIP会员


开通VIP      成为共赢上传

当前位置:首页 > 品牌综合 > 施工方案/组织设计

移动网页_全站_页脚广告1

关于我们      便捷服务       自信AI       AI导航        抽奖活动

©2010-2026 宁波自信网络信息技术有限公司  版权所有

客服电话:0574-28810668  投诉电话:18658249818

gongan.png浙公网安备33021202000488号   

icp.png浙ICP备2021020529号-1  |  浙B2-20240490  

关注我们 :微信公众号    抖音    微博    LOFTER 

客服