收藏 分销(赏)

小型水库除险加固工程技术标.doc

上传人:丰**** 文档编号:10309529 上传时间:2025-05-22 格式:DOC 页数:29 大小:418.05KB 下载积分:10 金币
下载 相关 举报
小型水库除险加固工程技术标.doc_第1页
第1页 / 共29页
小型水库除险加固工程技术标.doc_第2页
第2页 / 共29页


点击查看更多>>
资源描述
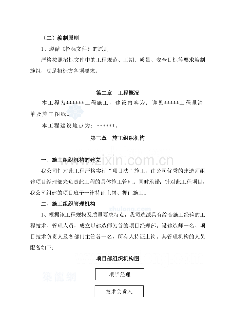
第一章 指导思想与实施目标、 编制依据与编制原则 一、指导思想 我公司针对本工程的指导思想是:质量第一、服务周到、业主满意,以质量为本,按照《质量管理和质量保证》系列标准,建立工程质量保证体系,选配高素质的项目经理,组织专业施工队伍进场,装备足够、优良的机械设备,配备专业化施工,保证施工需要,积极推广应用新技术、新工艺、新设备、新材料,精心组织、科学管理,优质高效的完成本工程施工任务,创出一流精品工程。 二、实施目标 (一)质量目标 符合行业最新执行的验收规范并达到合格标准。 (二)工期目标 根据我公司的技术水平和我们对同类工程的施工经验,并考虑现场的实际情况,本工程计划总工期为240日历天。 (三)安全目标 加强进场人员的安全思想教育,提高施工人员的安全意识,同时加大安全费用投入,杜绝死亡及重伤事故,做到无轻伤事故。 三、编制依据及编制原则 (一)编制依据 1、根据业主提供的********招标文件、工程量清单及设计图纸。 2、工程施工的相关技术规范及验标。 (二)编制原则 1、遵循《招标文件》的原则 严格按照招标文件中的工程规范、工期、质量、安全目标等要求编制施组,满足招标方各项要求。 第二章 工程概况 本工程为******工程施工,建设内容为:详见*****工程量清单及施工图纸。 本工程建设地点为:******。 第三章 施工组织机构 一、施工组织机构的建立 我公司针对此工程严格实行“项目法”施工,由公司优秀的建造师组建项目经理部来负责此工程的具体施工管理。同时承诺:针对此工程项目,我公司组建的项目班子一律持证上岗、押证施工。 二、施工组织管理机构 1、根据该工程规模及质量要求特点,我司选派具有综合施工经验的工程技术、管理人员,成立以建造师为首的项目经理部。设建造师一名、项目技术负责人及各部门主管各一名,所有人持证上岗。其管理机构的人员配备如下: 项目部组织机构图 项目经理 技术负责人 保 管 员 造 价 员 机 械 员 材 料 员 安 全 员 施 工 员 各施工班组 2、项目经理部的职能及责任 项目经理部职能是全面履行公司下达的工程施工任务,执行质量、安全、进度、消耗、文明生产五大考核指标,全面完成施工任务。项目经理部各成员职责如下: 职 务 职 责 内 容 项目经理 全面负责工程项目施工管理、生产经营、行政管理;工程质量第一终身责任人;安全生产第一责任人。 技术负责人 主持项目经理部质量管理保证体系建立与运作;指导技术人员做好技术工作;组织编制施工组织设计;制定重大施工技术方案。负责新技术、新工艺、新设备、新材料的应用和先进技术的推广。 施工员 1、按图纸、规范、施工方案等组织施工,保证工期和质量。2、负责按分部分项向班组进行技术、质量、安全交底,组织开展单位工程创优活动,并检查落实。认真贯彻执行ISO9002有关标准。3、负责单位工程的质量、安全管理检查和验收工作,即使收集整理各项资料。 安全员 落实各项安全生产措施,监督、检查各项安全措施具体落实情况。 质检员 落实各项质量控制措施负责工程质量监督、检查。 造价员 负责本项目的成本核算,单项工程结算,物资收发,消耗考核奖赔计算。 内业员 负责各种工程资料,安全资料收集、整理、备案、归卷、归档工作。(保证资料、检验批验收资料、隐蔽资料等) 机械员 负责运行工程机械,并保证机械的合理使用,正常维护。 材料员 负责组织材料,确保材料供应及时。 三、施工组织机构的启动与高效运转 1、根据本工程各方面情况及特点,有针对性的组建项目班子,并且人选一旦经过甲、乙双方确认,未经业主同意我公司决不中途变换人选。 四、施工组织机构高效运转保障措施 1、组建项目工程领导小组,由项目经理亲自担任组长,以各部门主管及各作业队队长组成。 第四章 施工协调配合措施及承诺 一、项目部与公司的关系 项目部在业务上接受公司各职能科室的指导与监督,日常工作受项目经理的统一领导,项目经理部代表公司全面履行承包合同。公司与项目部的关系主要体现在以下几个方面: 1、质量控制 公司要求项目部严格按照公司《质量体系文件》和《项目管理文件》组织项目部的生产活动,公司每半月进行一次全面检查、考核,对不符合要求的分项提出整改和处罚。公司领导还将不定期对项目工程进行检查。 二、与业主的协调 1、如本公司中标,公司经营部和项目经理及时与业主联系,办理签订建设工程施工合同及相关手续。同时,三天以内项目部主要管理人员和有关施工班组、机械设备先后进入施工现场,形成施工生产能力。 三、与监理工程师的协调 1、严格按照经监理工程师批准的“施工组织设计”组织施工。分部和分项工程质量在班组“自检”,项目部“专检”的基础上,接受监理工程师的检查验收,并按监理工程师的要求及时认真地整改,决不留隐患。 四、与设计部门的协调 1、与设计部门加强工作联系,充分了解设计图纸内容 、领会设计意图以及对工程施工的具体要求。 五、施工管理中的协调 1、适时召开现场协调会,解决和处理施工中出现的工种配合、工序衔接、材料供应以及质量、进度、安全生产、文明施工中的各种问题。 六、与社会关系的协调 1、与材料供应商的关系协调 工程开工前,主动联系以往的建筑材料供应商,提供该工程的材料需求量,并签订材料供应合同。 七、承诺 郑重承诺:如果我公司中标,将严格按照国家现行水利工程施工与验收规范及质量检验评定标准组织施工,确保施工质量,认真贯彻执行国家、省、地方有关部门的安全、文明施工管理的各项规定,确保本工程达到“安全文明样板工地”,确保240日历天完成全部施工任务。 第五章  施工准备 一、施工技术准备 (一)气象、地形和水文地质的调查工作 掌握气象资料,以便综合组织全过程的均衡施工,制定雨季、大风天气的施工措施,根据水文地质及气象情况,相应地采取有效的排水措施。 (二)各种物质资源和技术条件的调查工作 由于施工所需物质资源品种多、数量大,故应对各种物质资源的生产和供应情况、价格、品种等进行详细调查,以便及早进行供需联系,落实供需要求。 (三)审核图纸 由技术部组织有关施工管理人员深入学习图纸,了解设计意图,理解设计风格,对复杂工艺和关键部位编制专项施工方案,对图纸中互相矛盾之处和图纸不详的问题,及时与设计单位联系。 二、物资配备计划 1、根据施工组织设计中的施工进度计划和施工预算中的工料分析编制工程所需的材料用量计划,作好备料、供料工作和确定仓库、堆场面积及组织运输的依据。 三、现场准备与施工平面布置 1、根据施工现场搭设临时设施,搭设钢筋堆配料棚,办公、生活等用房,合理布置施工现场,确保现场运输畅通。 第六章 施工部署 一、施工总体部署 (一)施工总部署 本工程工期紧、任务重,施工考虑各专业交叉施工及季节性安排,实行平面分区,流水施工的施工方法,按照系统工程原理,精心组织各工种、各工序的工作,对工程的施工过程、进度、资源、质量、安全、成本实行全面管理和动态管理控制。 1、指导方针 1)我公司将本着“以人为本,创优质工程;追求卓越,让用户满意”的质量方针,为业主提供优质产品。 2、建立质量、安全保证体系及质量检验系统 1)质量指标 采用全面质量管理方法对施工质量进行系统控制,严格按ISO9002标准进行管理,全方位加强管理工作,保证工程质量,对暴露出的质量薄弱环节进行PDCA循环(见下图)。 A     AAA       C        D A C  D                             说明: P2计划阶段 D2实施阶段 C2检验阶段 A2处理阶段      PDCA循环 2)劳动生产率指标 二、现场管理办法 (一)施工技术管理 1、严格按我公司质量体系文件《管理文件》中《施工技术管理办法》执行。 (二)重、难点施工工序管理 1、严格按我公司质量体系文件《管理文件》中《重、难点施工工序管理办法》执行。 (三)工期管理 1、编制切实可行的网络计划、充分考虑到施工现场的种种因素可能对工程进度造成的延误,并考虑当这种延误发生时可能采取的种种措施和对策,做到“有备无患”。 (四)成本管理 1、加强材料物资管理体制,严把采购、运输、发放等各个环节,降低消耗,杜绝浪费、降低成本。 (五)质量管理 实行工程质量终身负责制,并由项目经理组织分解,层层落实,落实直接施工责任人。 (六)安全生产管理 1、严格按我公司质量体系文件《管理文件》中的《安全生产管理办法》执行。 (七)文明施工管理 1、按我公司质量体系文件《管理文件》中《文明施工管理办法》和当地文明施工要求及规定执行。 第七章 施工方案与技术措施 一、施工测量 1、设置坐标控制网及水准点:为保证施工测量的连续性和一致性,在施工现场设置足够数量的互相通视的坐标控制点及高程水准点。根据设计图坐标控制点,用全站仪敷设三级坐标控制点并与已交底坐标控制点联网做闭合测量,闭合角度差在允许范围内平差分配得各控制坐标点。 二、土方工程 1 土方开挖工程 土方开挖时,将采取有效措施,充分保证土体边坡、周围建筑及其公用设施的稳定和施工人员的安全,本工程采用机械化施工方法,以加快施工进度,降低工程成本。基坑土方以机械打开挖为主,开挖宽度; 沿基础轴线外放2.50米;深度:详施工设计图。 2、土方填筑 为了保证土方工程在强度和稳定性方面的要求,必须正确选择土的种类和填筑方法。 三、钢筋及钢筋混凝土工程 1、钢筋工程 1)钢筋的质量要求 本工程所使用的钢筋均为现场加工、安装,对每一种型号的钢筋进入现场后,必须有出厂合格证,经过有关单位进行拉力及冷弯试验,可焊性分析,复检合格后工地方可使用。 2)加工设备的选择 钢筋加工集中设在现场进行制作、绑扎。配备钢筋调直机、钢筋切断机、弯曲机、电焊机。 3)钢筋的绑扎和安装 钢筋绑扎时,根据现场情况在模板上用笔标出箍筋或分布筋位置,并以此作为绑扎依据。如当模板未支好前绑箍筋时,可在焊接好的主筋上,用钢尺按图纸要求分好箍筋绑扎点,并用记号笔标出位置,而后即可进行绑扎。钢筋的绑扎、焊接及加工形状,必须符合设计及规范要求。 4)钢筋电渣焊的主要施工方法 ①将钢筋端头120MM范围内的铁锈、污物进行清理。 2 模板工程 1)施工工序 施工准备→模板的选择→拼装→支撑模板→安装→校核→浇砼→拆模→清理→再周转使用。 3 砼工程 1原材料控制 混凝土所用水泥、粉煤灰、外加剂、砂石料、水、等原材料的质量直接关系到砼的质量。所以在整个工程实施和操作过程中,为了保证砼质量,必须严格控制原材料的质量,所用的原材料必须符合招标文件中的质量标准和规范要求;同时,进行试验检测合格和得到监理机构的认可后方能使用。 2砼拌制 砼在砼拌和站拌和,拌和过程中严格按监理工程师审批的配合比通知单配料,拌和程序和拌和时间由拌和试验确定。对生产的砼料,按规范要 求取样检验,并将试验结果资料报送监理审核。 四、砌筑工程 (一)、干砌块石施工 (1)砌体要分层进行,层间竖缝要错开,每层以大石块为骨干,大面朝下。 (二)干砌石砌筑施工 护底砌筑时人工将中粗砂和碎石摊平并均匀平整密实。砌筑时块石大面向下,一层与一层错缝锁结方式铺砌,垫层铺设与干砌石砌筑配合进行,随铺随砌,护底表面砌缝的宽度不大于25mm,砌石边缘顺直、整齐、牢固,砌体外露面的顶面和侧边,选用较为整齐的块石砌筑平整,所有明缝均用小片石料填塞紧密。 (二)浆砌工程 (1)材料选择 1.砌筑石料 浆砌石所用石料采用外购,石料必须选用质地坚硬、无风化剥落和裂纹的岩石,其抗水性、抗冻性、抗压强度等均须符合设计和规范要求。砌筑面石进行加工至符合设计和规范要求。 五、灌浆工程 1 施工条件 (1) 钻孔灌浆工作应在其帷幕垫层混凝土达到28天设计强度的70%后方可进行。 2 灌浆材料 (1) 灌浆水泥采用525#普通硅酸盐水泥,细度要求通过80um方孔筛的筛余量不大于5%。 3 钻灌设备 (1) 钻孔设备 各类灌浆孔、检查孔均采用SGZ-I型回转式钻机; 4 浆液供应 根据现场条件和灌浆施工进度, 在EL301.5灌浆平洞洞口外侧布置一个集中制浆站,拌制水泥浆液供洞内灌浆施工。 制浆站内各设ZJ -400型高速搅拌机1台,J-900 型储浆搅拌机1台,B W 型灌浆泵1台 。制浆 站用Φ4 8 mm架管搭设, 上铺5 c m 厚的木板, 四周围彩条布,顶部盖石棉瓦。 5 钻灌施工顺序 帷幕灌浆采用三序施工,先钻灌第一序孔,然后钻灌第二序孔,最后钻灌三序孔,排序上遵循先外后内的原则,双排孔组成的帷幕先灌下游排孔,后灌上游排孔。 6 钻孔 (1) 钻机施工见图1-3。 (2) 帷幕灌浆孔采用XY-2型回转式地质钻机,在覆盖层中采用硬质合金钻头钻进,在基岩中采用金刚石钻头或合金钻头回转钻进,钻孔孔径Φ56mm。 9 灌浆 (1)灌浆方法: 同一排上相邻的两个次序孔之间,在岩层中钻孔灌浆的间隔高差不得小于15m。灌浆主要施工工艺流程见图1-4、图1-5;帷幕灌浆防渗施工方法见图1-6;孔口封闭灌浆法工艺流程图见图1-7。 钻孔 混凝土垫层与基础连接段灌浆 待凝 钻进① 钻进① 灌浆 岩石基础段灌浆 下一灌浆段 覆盖层: 图1-4 覆盖层灌浆施工工艺流程图 基岩: 钻孔 冲洗 (简易压水) 灌浆 封孔 (下一灌浆段) 压水 图1-5基岩灌浆施工工艺流程图 (2)灌浆压力: 覆盖层段灌浆压力: P=0.8D 岩石基础灌浆压力:P=1.5+0.5D 式中:P-灌浆压力(10N/cm2) D-灌浆顶板以上地层厚度 最终灌浆压力的大小等灌浆参数应通过现场灌浆试验或由监理人现场确定。 六、坝顶公路工程 (一)垫层施工 1 施工方案 碎石垫层采用汽车运输,装载机摊铺的施工方案。即将砂砾按试验室提供的级配掺配好后,由自卸车运至施工现场按一定距离卸在路基上由装载机进行摊铺。 5 施工方法、工艺流程 工艺流程详见施工工艺框图 砂砾垫层施工工艺流程图 清基、整平     做预拱     压实   铺碎石垫层   静压   (二)路面施工 本工程的坝顶公路路面设计为水泥混凝土。采用集中搅拌、汽车运输的施工方法。 1、施工工艺流程 准备下层——清扫下承层——测量放样立好钢模——拌制混合料——运输混合料——浇筑砼——振捣——整平——养生——割缝、灌缝——压纹——养生。 第八章 工程进度计划与措施 一、工期安排原则 1、以业主提供的招标文件为基础,以本公司对工程计划所投入的人力、物力、机械设备为依据,以计划工期为前提,运用网络计划技术,统筹兼顾,合理安排工期。 二、工期目标 本工程工期为240日历天,为了确保工期的实现,我们将精心组织,合理安排,优质高效的完成本合同的全部工程。 三、进度计划 进度计划详见附表四。 四、工期保证措施 1、在工程施工中,我们将按照“快速度、高效益、高质量、有秩序”的原则进行均衡施工,按照工期和质量要求,合理安排,精心施工,在保证质量的前提下,采取如下措施: 1)项目经理部进场后,根据实际情况重新编制实施性进度网络计划,并严格照此组织施工,以此为依据,编制月、旬、日作业计划,对控制工程 制订单项作业计划。 2、组织保证 1)公司总部设立项目指挥协调班子,负责对该工程的组织领导和重大问题协调。 3、资源保证 1)集中公司优势兵力,调集技术业务精、素质高、有同类工程施工经验的施工队伍,配备足够的各专业施工劳动力,加强外协劳动力管理。 4、管理措施 1)强化计划进度管理,运用网络计划技术,抓住关键线路,完善运用公司已形成的工程动态管理模式,实现一级保一级,最终实现总目标。 五、施工进度管理制度 1、对施工网络进度计划中的每道工序的工期,逐项进行考核和奖惩。跟踪检查施工实际进度。 六、资金保证措施 1、本工程由项目部单独建立银行帐号,单独进行经济核算,施工期内公司除不动用该项目专项工程资金外,公司还将以适量的资金交归项目部全权掌控使用,专款专用,确保施工中各项费用开支。 七、工期提前保证措施 本工程为满足业主提前实现预期效益的要求,在施工中根据业主对工期的实际要求,特提出以下工期提前保证措施,保证工期提前。 1、进一步建立完善的计划保证工期提前 建立完善的计划保证体系是掌握施工管理主动权、控制施工生产局面, 保证工程进度的关键一环。本项目的计划体系将以日、周、月和总控计划构成。以提前工期计划为主线,并由此派生出设计工期提前进度计划和机械进场计划、技术保障计划、商务保障计划、物资供应计划、质量检验与控制计划、安全防护计划及后勤保障一系列计划。 3、农忙季节、节假日保障措施: 1)成立现场领导小组,及时与建设单位和相关部门协商解决施工人员的困难和生活问题。 4、组织管理措施加强保证工期提前 1)项目部增加管理人员,确保本工程对人力、物资、机械设备、设施料等资源的需要。 5、加强计划管理保证工期提前 1)科学地制订提前工期施工进度网络计划,强化计划管理,加强日进度计划控制、旬进度计划检查和月进度计划考核,以日进度促进旬进度,以旬进度保证月进度,以月进度确保提前工期实现。 6、加强技术管理保证工期提前 1)加强技术管理工作,精心组织施工,合理安排好施工程序和流水作业,加快施工进度,缩短施工周期。 7、机械化水平、物资、劳动力、后勤保证工期提前 1)充分利用公司机械化程度高的有利条件,配备完善的施工机械,减轻劳动强度,提高工作效率。 第九章 质量管理体系与措施 一、质量保证体系 (一)质量保证组织机构 质量保证组织机构图见下页 二、质量技术措施总则 (一)组织措施 建立健全质量管理与保证体系,按国家有关规范规定组织施工。 推行全面质量管理,提高工程质量。 (二)质量管理措施 质 量 保 证 体 系 总 经 理 总工程师 总经济师 总会计师 管理者代表 质量管理领导小组 工程部门 质安部门 技术部门 经营部门 财务部门 试验室 劳务部门 结算部门 材料部门 租赁部门 质管办 项目技术负责人 项目经理 施 工 各 班 组 施 工 员 内 业 员 材 料 员 安 全 员 测 量 员 试 验 员 机 械 员 质 检 员 1 (三)检验试验及测量 1、检验和试验 为确保用于项目工程的物资、半成品、成品的质量符合相关的质量标准,为防止不合格品的产生。 2、施工测量措施 1) 建立专业测量组,专人测量和专人成果整理。 2) 固定测量仪器和工具设备。 3、检验、测量和试验设备的控制 对用以证实工程产品符合要求的检验、测量和试验设备进行有效控制,保证其正常工作状态,满足施工要求。 4、检验和试验状态 对原材料、半成品、成品进行检验和试验状态标识,防止不同检验和试验状态的产品混淆或错用不合格品。 1)施工过程中,安全质量部、工程管理部组织和实施《检验和试验及 其状态控制程序》。 5、不合格品的控制 对不合格品进行控制,防止不合格物资的使用,防止不合格工序的转序,防止不合格的工程竣工。工程管理部发现不合格品以后,应立即采取措施,通知停工,确定不合格范围,做出明确标识,做好相应记录,防止不合格品(工程)转序。 (四)项目技术复核制度 我公司为了控制在施工过程中不出现不合格品,进一步完善三检制度(自检、互检、交接检),制定关键过程,特殊过程技术复核计划表。 三、施工准备中的质量控制 1、工程开工前,由公司工程部组织对项目质量的策划及图纸会审。项目经理组织图纸自审及参与图纸会审。 四、施工过程中的质量控制 1、施工员根据施工组织设计、施工方案和工艺标准,进行技术安全交底执行“三过程管理”(即:一般过程、关键过程、特殊过程)。 第十章  成品保护措施 制定成品保护措施是为了最大限度的消除和避免成品在施工过程中的污染和损坏,达到减少和降低成本,提高成品一次合格率、一次成优率的目的。 1、成品保护责任 项目经理部根据施工组织设计编制成品保护方案。以合同、协议等形式明确各分包单位对成品的保护和交接责任,确定主要分包单位为主要的成品保护责任单位,项目经理部在各分包单位成品保护工作方面起协调和监督作用。 第十一章 季节性施工措施 一、冬季施工保证措施 1、室外气温连续五天平均低于5ºC时,进入冬季施工期,配制浇灌砼时应加早强剂,浇灌砼后及进行保温覆盖,提高砼抗冻性,防止砼早期开裂。在受冻临界强度内拆模延迟时间,应以同条件养护试块试压强度为准,若已拆除模板则利用螺栓孔穿铁丝挂草袋保温,或用塑料薄膜覆盖,减小水化热的散失。 二、雨季施工措施 为确保工程质量和施工安全,采用如下措施: 1 技术准备:雨期到来之前,组织有关人员按照方案要求进行技术交底,提出雨期计划,为施工提供技术准备。 第十二章 安全管理体系与措施 一、安全管理机构 1、对安全实行三级管理,即公司、工程处、项目部。安全组织机构图见下图: 公司安全生产领导小组 项目经理 质 安 组 安全设施检查规章制度执行 工 长 机 械 员 材 料 员 工会主席 文明施工检查 落实劳动力保护 机械设备检查维修保养 劳保用品供应及质量检查 质安部门 技术部门 租赁部门 材料部门 工会 公司各职能部门 项目组织 作业管理 2、安全保证体系图见下图 二、安全保证措施 1、坚持“安全第一、预防为主”的方针,工程施工中,严格遵守国家、地方安全生产的法规、标准、规定和制度,严格按照企业内部安全生产管 理、安全生产操作程序进行现场安全生产管理。 三、防范措施 1、项目经理是安全的第一责任人,安全生产必须强制执行,统一管理指挥,并接受相关领导部门的监督检查。 2、配备高素质安全员1人,并保证足够的安全生产资金发放物资投入。 四、安全事故应急预案 1、发生触电事故的应急预案: 1)现场发生触电事故,首先应切断电源,或用不导电的干燥木棍、干布等使伤员脱离电源。 第十三章 环境保护及文明施工的 管理体系与措施 一、环境保护和文明施工组织的建立 1、项目经理部成立“环境保护和文明工地”领导小组,并按公司“创建文明工地”的要求编制项目部“创建文明工地计划书”,在申报公司审批通过后具体实施。项目部环境保护和文明施工管理体系如下: 2、严格遵守当地有关环卫、市容管理的有关规定,加强现场用水、排污的管理,保证排水畅道,无积水,场地整洁无垃圾,搞好现场清洁卫生。 二、防止大气污染的措施 1、施工场地运输道路要经常进行洒水养护,以防止粉尘对大气及生活环境造成污染。 三、防止水污染的措施 1、现场设置砼砂浆搅拌沉淀池,废水经沉淀后,排入污水管内。施工现场的生产污水采用两级沉淀措施后,排出场外。 四、防止噪声污染的措施 1、施工现场应遵照《中华人民共和国建筑施工场界噪声限值》 (GB12523-90)制定降噪制度。 五、文明施工具体措施 1、建立施工总平面管理及文明施工责任制,施工现场实全封闭,尽量减少对城市环境的影响。 六、环境卫生措施 1、生产垃圾及废料,做到日产日清,统一运至指定的垃圾堆放场,污水要集中倒至室外排水沟或污水沉淀池。 第十四章 民工工资保证措施 一、完善的用工管理制度 1、在民工进场施工前,本着平等、自愿的原则与我公司签订用工合同,其合同约定工人的工作范围、工资计价方法、工资发放时间、福利待遇等相关内容。 二、监管的措施 工程开工前,我公司按照规定向当地的建设行政主管部门交纳工程民工工资保证金。并接受业主方及相关监督部门随时对该工程的民工工资发放情况进行监督检查。 第十五章 工程造价管理及成本控制措施 一、工程造价管理 1、按照经济规律的要求,根据社会主义市场经济的发展形势,利用科学管理方法和先进管理手段,合理的确定造价和有效地控制造价,以提高经济效益。 2、强化工程造价的全过程动态管理,强化工程造价的约束机制,维护各方的经济利益,规范价格行为,促进微观效益和宏观效益的统一。 二、成本控制措施 1、材料节约措施 1)制定材料投入量明细表,明确材料所用部位以及周转方式,一经确定,任何人无权更改材料投入量,如在施工中出现材料紧缺,必须查明原因,再进行增补。 2、技术节约措施 1)技术部在编制施工方案的过程中,必须进行多方案的技术经济比较,对采用的材料、施工工艺、施工设备的投入与周转次数等进行综合对比,大力推广应用“四新”技术,在保证施工质量、施工进度和使用功能的前提下,从施工方案上,降低施工成本。 更多详细内容》》 本人于2011年9月撰写于北京筑龙网
展开阅读全文

开通  VIP会员、SVIP会员  优惠大
下载10份以上建议开通VIP会员
下载20份以上建议开通SVIP会员


开通VIP      成为共赢上传

当前位置:首页 > 环境建筑 > 加固修缮

移动网页_全站_页脚广告1

关于我们      便捷服务       自信AI       AI导航        抽奖活动

©2010-2025 宁波自信网络信息技术有限公司  版权所有

客服电话:0574-28810668  投诉电话:18658249818

gongan.png浙公网安备33021202000488号   

icp.png浙ICP备2021020529号-1  |  浙B2-20240490  

关注我们 :微信公众号    抖音    微博    LOFTER 

客服