收藏 分销(赏)

初中化学常见物质除杂、分离、鉴别、推断总结.doc

上传人:丰**** 文档编号:10308140 上传时间:2025-05-22 格式:DOC 页数:13 大小:336.01KB 下载积分:8 金币
下载 相关 举报
初中化学常见物质除杂、分离、鉴别、推断总结.doc_第1页
第1页 / 共13页
初中化学常见物质除杂、分离、鉴别、推断总结.doc_第2页
第2页 / 共13页


点击查看更多>>
资源描述
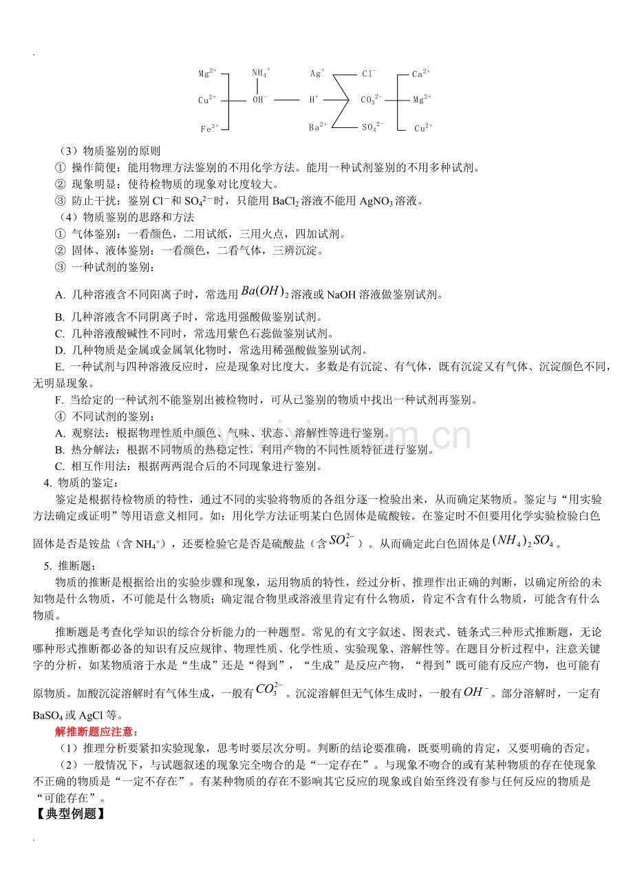
. 初中化学常见实验题型解题技法总结 (除杂、分离、鉴别、鉴定、推断) 知识要点: 1. 除杂题: 解答除杂质一类的题目时,要注意三原则;三要领;五种常用的方法。 三原则:①不引入新杂质;②不减少被提纯物质的质量;③杂质便于分离。 三要领:①根据物理性质或化学性质的差异;②确定除杂质方法;③选择适宜试剂。 除杂质思路分析方法: (1)沉淀法:加入一种试剂将被除去的杂质变为沉淀,再用过滤法除去。 (2)化气法:加热或加入一种试剂将杂质变为气体逸出。 (3)置换法:利用置换反应的原理将杂质除去。 (4)转纯法:将被除去的杂质变为提纯的物质。 (5)吸收法:常用于气体的提纯。 在掌握了以上除杂质的原则、要领、方法后,解答题目时要审清题目要求,分析理顺思路且与题目要求吻合,才能准确解题。 2. 混合物的分离: (1)可溶性与难溶性物质的混合物——常用溶解、过滤、蒸发三步操作加以分离,分别得到纯净物。如:粗盐的提纯;BaSO4和Na2SO4的混合物。 (2)两种物质均溶于水,但两种物质的溶解度一种随温度变化大,另一种变化不大时,可考虑——结晶法。即冷却热饱和溶液的方法加以分离。如:NaCl和KNO3的混合物。 (3)两种物质均溶于水时,可考虑用化学方法分离。如BaCl2和NaCl的混合物。可将混合物先溶于水,加入适量Na2CO3溶液,得到BaCO3和NaCl溶液。 BaCl2+ Na2CO3=BaCO3↓+2NaCl。将沉淀过滤出,洗净后在沉淀中加入适量盐酸溶液,又得到BaCl2溶液,CO2逸出。BaCO3+2HCl =BaCl2+H2O+CO2↑。最后分别将NaCl溶液和BaCl2溶液蒸发,分别得到纯净的NaCl固体和BaCl2固体。 注意:用化学方法或用物理方法进行混合物分离时,要区别除杂质与分离物质的不同点是:除杂质时只要求把杂质除掉、保留原物质即可;而混合物分离是几种物质用一定的方法分开,原混合物中各成分都必须保留。 3. 物质的鉴别: 鉴别是通过化学实验将几种不同特性的物质区别开来。如鉴别两瓶无色溶液哪瓶是NaCl或KNO3。我们只要把NaCl溶液中的Cl-检验出来,即可认定NaCl溶液,另一瓶则是KNO3溶液。 (1)常见离子鉴别的特效试剂 H+和:紫色石蕊试液或pH试纸。 OH-:无色酚酞试液(可鉴别碱性溶液)——变红。 Cl-:AgNO3溶液和稀HNO3——有白色沉淀。 SO42-:BaCl2溶液和稀HNO3——有白色沉淀。 :稀HCl和石灰水——有CO2↑。 :AgNO3溶液——有黄色沉淀。 NH4+:强碱溶液(NaOH)——有NH3↑。使湿润红色石蕊试纸变蓝。 (2)特征离子关系图 (3)物质鉴别的原则 ① 操作简便:能用物理方法鉴别的不用化学方法。能用一种试剂鉴别的不用多种试剂。 ② 现象明显:使待检物质的现象对比度较大。 ③ 防止干扰:鉴别Cl-和SO42-时,只能用BaCl2溶液不能用AgNO3溶液。 (4)物质鉴别的思路和方法 ① 气体鉴别:一看颜色,二用试纸,三用火点,四加试剂。 ② 固体、液体鉴别:一看颜色,二看气体,三辨沉淀。 ③ 一种试剂的鉴别: A. 几种溶液含不同阳离子时,常选用溶液或NaOH溶液做鉴别试剂。 B. 几种溶液含不同阴离子时,常选用强酸做鉴别试剂。 C. 几种溶液酸碱性不同时,常选用紫色石蕊做鉴别试剂。 D. 几种物质是金属或金属氧化物时,常选用稀强酸做鉴别试剂。 E. 一种试剂与四种溶液反应时,应是现象对比度大。多数是有沉淀、有气体,既有沉淀又有气体、沉淀颜色不同,无明显现象。 F. 当给定的一种试剂不能鉴别出被检物时,可从已鉴别的物质中找出一种试剂再鉴别。 ④ 不同试剂的鉴别: A. 观察法:根据物理性质中颜色、气味、状态、溶解性等进行鉴别。 B. 热分解法:根据不同物质的热稳定性,利用产物的不同性质特征进行鉴别。 C. 相互作用法:根据两两混合后的不同现象进行鉴别。 4. 物质的鉴定: 鉴定是根据待检物质的特性,通过不同的实验将物质的各组分逐一检验出来,从而确定某物质。鉴定与“用实验方法确定或证明”等用语意义相同。如:用化学方法证明某白色固体是硫酸铵。在鉴定时不但要用化学实验检验白色固体是否是铵盐(含NH4+),还要检验它是否是硫酸盐(含)。从而确定此白色固体是。 5. 推断题: 物质的推断是根据给出的实验步骤和现象,运用物质的特性,经过分析、推理作出正确的判断,以确定所给的未知物是什么物质,不可能是什么物质;确定混合物里或溶液里肯定有什么物质,肯定不含有什么物质,可能含有什么物质。 推断题是考查化学知识的综合分析能力的一种题型。常见的有文字叙述、图表式、链条式三种形式推断题,无论哪种形式推断都必备的知识有反应规律、物理性质、化学性质、实验现象、溶解性等。在题目分析过程中,注意关键字的分析,如某物质溶于水是“生成”还是“得到”,“生成”是反应产物,“得到”既可能有反应产物,也可能有原物质。加酸沉淀溶解时有气体生成,一般有。沉淀溶解但无气体生成时,一般有。部分溶解时,一定有BaSO4或AgCl等。 解推断题应注意: (1)推理分析要紧扣实验现象,思考时要层次分明。判断的结论要准确,既要明确的肯定,又要明确的否定。 (2)一般情况下,与试题叙述的现象完全吻合的是“一定存在”。与现象不吻合的或有某种物质的存在使现象不正确的物质是“一定不存在”。有某种物质的存在不影响其它反应的现象或自始至终没有参与任何反应的物质是“可能存在”。 【典型例题】 [例1] 用一种试剂鉴别NaCl、NH4NO3、、Na2SO4四种无色溶液。 解析:用一种试剂的鉴别常用反应现象的对比度加以鉴别,但困难的是如何找出这种试剂来鉴别,学生往往在寻找这一种试剂时无规律地想以一种物质来试试看,这样做无法提高解题速度,也提高不了能力。现介绍一种寻找鉴别试剂的方法——特效离子法。 从上面解题思路的图示法中,不难找出鉴别四种物质的试剂应选择。特效离子法既节省时间又避免乱碰乱找,是一种试剂鉴别几种不同物质实用的快速方法。 反应的化学方程式为: [例2]某白色固体A加热后生成无色气体B和白色固体C,若将白色固体C加入盐酸中可得到无色液体D,将溶液D加入硫酸钠溶液中可得到不溶于稀硝酸的白色沉淀E,气体B通入澄清石灰水中产生白色沉淀F。根据以上实验写出A、B、C、D、E、F六种物质的化学式。 解析:这是一道推断题 此题可将文字叙述内容列出“链条”更有利于思路分析。 在“链条”分析时,有“正推断”和“逆推断”。应抓特征、找突破口。现分五步分析此题。 (1)常见的不溶于稀硝酸的白色沉淀,应首先考虑BaSO4和AgCl。确定E是BaSO4。 (2)由生成物BaSO4逆推导反应物D中必含Ba2+,阴离子再逆推导HCl得出D中含Cl-,因此可确定D是BaCl2。 (3)由于生成物D是BaCl2,可逆推导C中含Ba2+,可能是BaO或。 (4)由气体B加入石灰水,可确定F是CaCO3,逆推导确定B是CO2。 (5)由A的分解产物中,B为CO2,排除C为,确定C是BaO,逆推反应A是BaCO3。 此题答案:A—BaCO3;B—CO2;C—BaO;D—BaCl2;E—BaSO4;F—CaCO3。 [例3]在下图所示的有关物质转化关系中,各物质均是我们初中化学所学的物质。C为一种黑色粉末,D为一种气体。 请根据框图中物质的转化关系及相关信息,用化学式填写下列空白: (1)若F为可溶性碱,G为蓝色沉淀。则A为 ;D可能为 。 (2)若G为蓝色沉淀,H为难溶性盐,则I为 。 (3) 若G、H都属于盐,且G为蓝色溶液,则I可能为 ;F可能为 。 解析:由题中框图关系可知,黑色粉末与一种气体在加热条件下反应生成A、B两种物质,应为氧化铜被还原。因为D点燃可生成B,所以D为氢气,B为水,或D为CO,B为CO2,C为CuO,A为Cu。因CuO可与酸反应,所以I为酸,E为铜盐,当G为蓝色沉淀时,F应为可溶性碱,H为盐。因H为难溶性盐,则F为,H为 BaSO4,I为H2SO4。若G、H都属于盐,且G为蓝色溶液,则根据复分解反应的规律H为难溶性盐,若I为HCl,则E为CuCl2,F为AgNO3,G为Cu(NO3)2,H为AgCl;若I为H2SO4,则E为CuSO4,F为BaCl2,G为CuCl2,H为BaSO4。 答: (1)A为Cu;D可能为H2或CO。 (2)I为H2SO4。 (3)I可能为HCl或H2SO4,F可能为AgNO3 或BaCl2。 [例4]2003年6月5日世界环境日的主题是:“水——二十亿人生命之所系”。请你回答下列问题: (1)自来水常用二氧化氯(ClO2)来杀菌消毒,它能转化为可溶解性氯化物。为检验自来水中是否含有氯离子,应选用的化学试剂是 。 (2)节约用水,防治水污染具有十分重要的意义。某工厂有甲、乙、丙三个车间,各自排放的污水中均无沉淀物。各车间的污水分别含有以下六种物质中的各两种:KOH、K2SO4、AgNO3、Ba(NO3)2、KCl、HNO3。为防止污染水源,某中学化学兴趣小组配合工厂进行污水检测,结果如下表。 试剂 现象 车间 石蕊试液 氯化钡溶液 甲 蓝色 白色沉淀 乙 紫色 无明显现象 丙 红色 白色沉淀 可确定丙车间排放的污水中含有 和 。为变害为利,化学兴趣小组与工厂研究设计如下图污水处理方案。请回答:沉淀A是 ,若各步处理均完全反应,最终排放液C的溶质是 ,在农业上它可用作复合肥料。 解析:氯离子可通过硝酸银来检验,若生成白色沉淀则证明存在氯离子。 甲车间排放的污水使石蕊变蓝,说明含有碱性物质KOH,与之能共存且与氯化钡溶液反应生成白色沉淀说明含有K2SO4或KCl;乙车间排放的污水不使石蕊变色,且不与氯化钡溶液反应说明必含有与KCl,则甲车间排放的污水中含有KOH与K2SO4,丙车间排放的污水使石蕊变红,说明含有酸性物质HNO3,与氯化钡溶液反应生成白色沉淀说明含有AgNO3。 甲乙混合生成沉淀A为BaSO4,继续与丙混合,生成沉淀B为AgCl,最后溶液中只剩余KNO3。 答:(1)为检验自来水中是否含有氯离子,应选用的化学试剂是硝酸银。 (2)丙车间排放的污水中含有HNO3和AgNO3。沉淀A为BaSO4,最终排放液C的溶质是KNO3。 [例5] 在一定条件下,托盘天平的两盘上各放一盛有等质量分数等体积稀盐酸的烧杯,天平成平衡状态,当加入下列各物质反应后,天平一定保持平衡的是( ) A. 分别加入等质量的Mg、Al,金属Mg完全溶解,金属Al有剩余 B. 分别加入等质量的Al、Zn,两种金属完全溶解 C. 分别加入等质量的Na2CO3和CaCO3,盐酸有剩余 D. 分别加入24.75g Al和24g Mg ,两种金属完全溶解 答:A. Mg ~ 2HCl ~ 2/3Al   24 73 18 设盐酸中溶质的质量为73g,Mg、Al的质量为m,则当金属Mg完全溶解,金属Al有剩余时,18≤m≤24,即Mg不足量,产生氢气的质量以Mg计算,Al有剩余,产生氢气的质量以盐酸计算,所以二者不同,则天平不平衡;若m=24g,则Mg 恰好与盐酸完全反应,产生的氢气的质量均为2g,此时天平时平衡的,所以天平一定保持平衡的不能选A。 B. 因为Al、Zn两种金属完全溶解,所以酸过量,则等质量的两种金属产生的氢气质量不等,则天平不平衡。 C. Na2CO3~CaCO3~2HCl 106 100 73 因为两种盐质量相等,盐酸有剩余,所以产生的CO2的质量不等,天平不平衡。 D. 因为两种金属完全溶解,所以酸均过量 Mg ~ 2HCl ~H2 Δm 24 2 22 24g (22g) 2/3Al~ 2HCl ~H2 Δm 18 2 16 24.75g (22g) 可见,天平两边实际增重相等,所以天平平衡。D为正确答案。 [例6]在硝酸银和硝酸铜的混合溶液中,加入一定量的铁粉,充分反应后,有少量金属析出,过滤后,向滤液中滴加稀盐酸,有白色沉淀生成。则滤液中含有的金属离子为 ,析出的少量金属为 。 解析:在硝酸银和硝酸铜的混合溶液中,加入一定量的铁粉,会发生置换反应,金属与盐发生置换反应时,金属与盐中的阳离子金属活动性差距越大,反应越容易发生,所以先发生:,当银离子都被置换出来后再发 当有少量金属析出,过滤后,向滤液中滴加稀盐酸,有白色沉淀生成,说明溶液中仍有银离子存在,则只发生了Fe+2AgNO3= Fe(NO3)2+2Ag,还未发生 。因此滤液中含有的金属离子为Fe2+、Ag+和Cu2+,析出的少量金属为Ag 。 答:滤液中含有的金属离子为Fe2+、Ag+和Cu2+,析出的少量金属为Ag 。 [例7](1)将H2O2溶液滴入含有酚酞的NaOH溶液中,红色消失。甲同学认为这是由于H2O2是二元弱酸(H2O2),消耗了OH-,而使红色褪去。乙同学认为H2O2具有强氧化性,将酚酞氧化,红色消失。试设计一个实验论证甲、乙两位同学的解释中谁正确。 解析:依题意可知: 甲——H2O2与NaOH发生中和反应,酚酞未被消耗。 乙——H2O2氧化酚酞,NaOH未消耗。 只需通过实验验证,酚酞和NaOH哪一种物质存在即可。 设计方案有二种: 其一——取溶液少量继续加NaOH,看溶液是否变红,若变红证明酚酞尚存则甲正确,否则乙正确。 其二——取溶液少量滴加酚酞,若溶液变红,证明NaOH尚存,则乙正确,否则甲正确。 [例8] 无水乙酸又称冰醋酸(熔点16.6℃),在室温较低时,无水乙酸就会凝结成像冰一样的晶体。请简单说明在实验中若遇到这种情况时,你将如何从试剂瓶中取出无水乙酸。 解析:这是一道开放性的实验操作设计题,考查思维能力和文字表达能力。醋酸凝结成晶体后,无法从试剂瓶中直接倒出,用玻璃棒将其捣碎也很困难且玻璃棒易被折断,用金属棒有可能与醋酸反应且易损坏试剂瓶,所以,应将醋酸熔化后将其倒出来,但试剂瓶壁较厚,不能直接用酒精灯加热,将试剂瓶置于热水中一会儿,熔点为16.6℃醋酸即可熔化。 答案:将盛有醋酸晶体的试剂瓶置于热水(温度高于室温)中,待醋酸熔化后将醋酸从瓶口倒出。 【模拟试题】 第Ⅰ卷(选择题 40分) 相对原子质量(原子量): H:1 C:12 Mg:24 Al:27 S:32 Cl:35.5 Ca:40 Cu:64 一. 下列各题均有4个选项,其中只有1个是符合题意的。(共10分,每小题1分) 1. 物质发生化学变化的本质特征是 A. 有沉淀析出或气体逸出 B. 有发光或放热的现象 C. 物质的质量没有发生改变 D. 有其它的物质生成 2. 下列有关物质的用途中,利用了其物理性质的是 A. 家庭里蒸馒头用到纯碱 B. 用一氧化碳冶炼金属 C. 用活性炭吸附毒气 D. 用氢气作高能燃料 3. 保护环境,已成为人类共同的呼声。下列现象中,不会造成环境污染的是 A. 汽车排放出未经治理的尾气 B. 含硫煤的燃烧产生的气体排放到空气中 C. 工业废水、含日常使用的合成洗涤剂的生活污水的任意排放 D. 在动力工业上,利用水力发电 4. 下列说法中,错误的是 A. 保持二氧化硫()化学性质的微粒是硫原子和氧原子 B. 原子是化学变化中的最小微粒 C. 臭氧()和氧气都是由氧元素组成的单质,它们之间的相互转化都属于化学变化 D. 和属于同一种元素的微粒 A. 该元素为金属元素 B. 在化学反应中,该原子易失去电子 C. 原子核内的中子数 D. 原子核内的质子数 6. 下列每组物质内,凡同种元素均显示相同化合价的是 A. B. C. D. 7. 下列每组内的物质,按单质、化合物、混合物顺序排列的是 A. 冰、生石灰、天然气 B. 碘酒、纯碱、胆矾 C. 金刚石、烧碱、食盐水 D. 液态氧、食醋、沼气 8. 下列做法中,能使原溶液的显著升高的是 A. 向溶液中加入溶液 B. 向稀硫酸中加入烧碱溶液 C. 向澄清石灰水中加入稀盐酸 D. 向溶液中加入溶液 9. 检验集气瓶里已集满的气体是否为二氧化碳的方法是 A. 加入烧碱溶液,观察是否反应 B. 加入足量的澄清石灰水,观察是否变浑浊 C. 加入紫色石蕊试液,观察是否变红色 D. 将燃着的木条放在集气瓶口,观察是否立即熄灭 10. 现有六种物质:铁粉、溶液、溶液、稀硫酸、溶液。将它们两两混合后,能发生的化学反应共有 A. 7个 B. 6个 C. 5个 D. 4个 二. 下列各题均有4个选项,其中有1个或2个选项符合题意。(共30分,每小题2分)(一个选项的选对了给2分,多选不给分。两个选项的,两个都选对了给2分;选对一个,少选一个给1分;选对一个,另一个选错不给分。) 11. 对于化学反应,下列说法中,正确的是 A. 若反应物是单质,是化合物,则该反应可能属于置换反应 B. 化学计量数(“系数”)之和一定等于之和 C. 参加反应的的质量比一定等于生成的的质量比 D. 现有反应物克,经充分反应后,生成的的质量之和不一定是克 12. 下列化学方程式或电离方程式中,正确的是 A. B. C. D. 13. 下列每组内的物质相互混合后,能发生化学反应的是 A. 硫酸钾溶液和硝酸锌溶液 B. 氯化银和稀硝酸 C. 金属汞和稀硫酸 D. 碳酸钡和稀盐酸 14. 有一瓶无色溶液,可能含有三种物质中的一种或几种。现将该溶液分别做如下实验:(1)向其中滴入氯化钡溶液,则产生白色沉淀;(2)向其中滴入足量稀盐酸,则产生气泡。原无色溶液中不一定含有的物质是 A. B. C. D. 15. 在下列化学变化过程中:代表的物质可以是 A. B. C. D. 16. 下列每组内物质的溶液(溶质的质量分数均为5%)混合后,最终肯定有沉淀生成的是 A. B. C. D. 17. 将含有两种固体的混合物,放入足量水中后得到白色沉淀,将沉淀滤出后,向滤液中滴加溶液又产生白色沉淀,再加入足量稀硝酸,白色沉淀完全不溶解。有关的下列判断中,错误的是 A. 滤液中滴加溶液,产生的白色沉淀为 B. 原混合物溶于水,过滤后滤液中肯定不含 C. 原混合物溶于水,过滤后滤液中肯定不含 D. 原混合物溶于水,得到的白色沉淀为 18. 下列每组内的溶液,必须使用其它试剂,才能将其全部鉴别开的是 A. B. C. D. 19. 某温度下,向足量的饱和石灰水中加入少量生石灰,并恢复到原温度,则下列说法中,正确的是 A. 溶液的质量不变 B. 溶液中溶质的质量不变 C. 溶质的溶解度不变 D. 溶液中溶质的质量分数不变 20. 时,某固态物质的饱和溶液克,其中溶质的质量分数为,则有关的下列说法中,正确的是 A. 将该溶液蒸发掉部分溶剂后,再降温至,其溶质的质量分数仍为 B. 将该溶液升高温度后(溶剂不蒸发),溶液中溶质的质量分数会等于或小于 C. 在时,增加溶质,溶液中溶质的质量分数就会大于 D. 在时,这种物质的溶解度小于克 21. 氢氧化铯是一种可溶性碱,其化学式为,则有关的下列叙述中,错误的是 A. 在水溶液中的电离方程式为: B. 溶液能使酚酞试液变红 C. 因为是易溶于水的盐,所以溶液与稀盐酸不发生复分解反应 D. 溶液与溶液发生复分解反应,有氢氧化镁沉淀生成 22. 下列说法中,错误的是 A. 将加入到滴有酚酞试液的蒸馏水中,酚酞试液变为红色 B. 使用石蕊试液或酚酞试液,都能将氯化钠溶液、氢氧化钠溶液、稀硫酸鉴别开 C. 酸式盐硫酸氢钠的溶液能使石蕊试液显红色 D. 某无色溶液中滴入溶液而出现白色沉淀,原无色溶液中可能含有 23. 下列化学实验操作中,完全正确的是 A. 将试纸放入待测溶液中,测定溶液的 B. 时,的溶解度为克。实验室要提纯克含有少量泥沙的粗盐,溶解粗盐时加入125亳升蒸馏水,而后依次进行了过滤、蒸发、结晶等操作 C. 滴瓶上的滴管使用后未经清洗即放回到原滴瓶上 D. 在将氧化铜和稀硫酸先后加入干燥的小烧杯中后,将烧杯置于铁架台的铁圈上,用酒精灯的外焰加热,使反应进行 24. 向一定质量的稀硫酸中逐滴加入氢氧化钡溶液,直至过量。下图横坐标表示加入氢氧化钡溶液的质量/克,根据曲线判断,在图中的轴是指 A. 溶液的 B. 溶质的质量分数 C. 沉淀的质量/克 D. 溶剂的质量/克 25. 金属和分别与质量相等、溶质质量分数相同的稀硫酸恰好完全反应,有关的下列说法中,正确的是 A. 两反应中所消耗的金属和的质量相等 B. 两反应中产生的质量相等 C. 反应后所得溶液的质量: D. 反应后所得溶液中溶质的质量分数: 三. 填空题(共20分,每空1分) 26. 实验室制取时,只需固体药品制备的气体是______,既能用稀硫酸又能用稀盐酸制备的气体是______,只能用向上排空气法收集的气体是______。 27. 时,硝酸钾的溶解度为克,该温度下,把克硝酸钾投入克水中充分溶解。当时,得到的溶液的质量是=______克,溶液中溶质的质量分数为______%。 28. 只用一种试剂,将硝酸钾、氯化钡、氢氧化钾三种无色溶液鉴别开,则这种试剂的化学式为______。 29. 工业生产排放的废气中,因含有二氧化硫而污染空气。 (1)若用过量的氢氧化钠溶液吸收二氧化硫,则可消除其对空气的污染,反应的化学方程式为___________________,此反应说明二氧化硫是______性氧化物。 (2)二氧化硫与臭氧()微热即被迅速氧化成三氧化硫,三氧化硫与水反应生成硫酸,这是除去工业废气中二氧化硫的理想方法,写出二氧化硫与臭氧反应的化学方程式:_____________________。 31. 当无水联氨(液体,化学式为)与“绿色氧化剂”过氧化氢(液体,化学式为)反应时,会生成氮气(气体)和水(液体),并放出大量的热,故用作火箭推进剂。写出该反应的化学方程式:_____________________。 32. 将碳粉和铜粉的混合物在空气中充分灼烧,所得的黑色固体与原固体混合物质量相等,则在原固体混合物中铜粉的质量分数为_______。 33. 在反应中,的式量之比为,已知9.6克与一定质量的恰好完全反应,生成物中含有10.8克。则在此反应中,参加反应的与生成的的质量之比等于______。(写出最简整数比) 34. 有的混合溶液,向其中投入一些锌粉,充分反应后过滤,得到滤液和一些固体不溶物。向固体不溶物中加入少量稀硫酸,有气泡产生。则固体不溶物中一定含有的物质的化学式为_____________,可能含有的物质的化学式为_____________;滤液中一定含有的溶质的化学式为_____________。 35. 某化工厂甲、乙两车间排放的甲、乙两溶液中,共含有 五种溶质。当将甲、乙两溶液按适当质量比充分混合,经沉淀、过滤,滤液中只有一种钾盐。则甲溶液中含有的两种溶质的化学式为________________,乙溶液中含有的三种溶质的化学式为________________;反应后滤液中溶质的化学式为___ ________,这种滤液可用来浇灌农田。 四. 实验题(共12分,最后一空2分,其余每空1分) 36. 现有下列仪器装置,请根据以下两个实验内容来选择、连接适宜的仪器装置,并回答有关问题:(每种装置允许重复选用,每个装置内的药品都是足量的) (1)[实验一]某气体可能含有(气)中的一种或几种,拟通过观察实验现象来研究该气体的组成: ① 所选择的仪器装置及合理的先后排列顺序是:该气体__________(填写装置的代 ② 按上述合理的先后排列顺序,设置第一个装置的目的是_______________;设置第三个装置的目的是_______________。 (2)[实验二]某纯净的有机物在氧气中充分燃烧后,产物只有(气)两种气体,应将燃烧后得到的气体依次通过_____________(填写装置的代号),来测定该有机物的组成。若该有机物充分燃烧时耗去了4.8克氧气,先后连接的两个装置在实验后较实验前质量分别增加了3.6克和4.4克,则该有机物是由(写元素符号)___________组成的,相应元素的质量比为_____________(写出最简整数比)。 37. 实验室利用下列实验装置来测定铜的氧化物的组成。 (1)若气体为纯净的氢气,在点燃装置中酒精灯以前,要将氢气通过整个装置一段时间,其目的是___________。 (2)若气体为纯净的氢气,当铜的氧化物完全被还原为时,称得的质量为6.4克,同时称得装置的质量增加了0.9克,则这种铜的氧化物中铜元素和氧元素的原子个数之比的原始计算式为_________,该铜的氧化物的化学式为_________。 (3)若气体为混有少量(气)的氢气,而又未经干燥处理直接通入装置中,当铜的氧化物完全被还原为时,仍然利用称量的质量和装置增加的质量的方法来完成这个实验,将使测定结果中铜元素与氧元素质量之比的值(填“偏大”、“偏小”或“不受影响”)___________。 (4)若气体为混有少量(气)的氢气,不增加任何其它实验装置也不改动上述装置的连接顺序,仍用其来测定的组成,必须测得哪些数据才能得到的值? __________________________________________。 五. 计算题(共8分) 38. 将一定质量的高温煅烧一段时间后冷却,所得固体残留物跟溶质质量分数为的盐酸300克恰好完全反应,并生成4.84克二氧化碳,所得溶液中只含有一种溶质。计算:原高温煅烧一段时间后所得固体残留物中钙元素的质量分数。 【试题答案】 第Ⅰ卷(选择题 40分) 一. (共10分,每小题1分) 题号 1 2 3 4 5 6 7 8 9 10 答案 D C D A C B C B B A 二. (共30分,每小题2分) 题号 11 12 13 14 15 16 17 18 19 20 21 22 23 24 25 答案 AD CD D B BC AC B C CD AB C A BC B BD 第Ⅱ卷(非选择题 40分) 三. 填空题(共20分,每空1分) 26. 27. 28. 29. 30. 31. 32. 80% 33. 12:11 34. 35. 四. 实验题(共12分,最后一空2分,其余每空1分) 36. (1)①B、E、A、C、B、E ②检验原气体中是否含有(气) 除去(气),排除对检验的干扰 (2)A(或B)、D(或E) C、H、O 3:1:4 37. (1)排除整个装置内的空气,防止加热时发生爆炸 (2) (3)偏小 (4)分别称量未反应时的的质量及完全被还原后得到的的质量 五. 计算题(共8分) 38. 解:设固体残留物中的质量为,与之反应的的质量为, (其它解法,合理者得分) .
展开阅读全文

开通  VIP会员、SVIP会员  优惠大
下载10份以上建议开通VIP会员
下载20份以上建议开通SVIP会员


开通VIP      成为共赢上传

当前位置:首页 > 教育专区 > 初中化学

移动网页_全站_页脚广告1

关于我们      便捷服务       自信AI       AI导航        抽奖活动

©2010-2026 宁波自信网络信息技术有限公司  版权所有

客服电话:0574-28810668  投诉电话:18658249818

gongan.png浙公网安备33021202000488号   

icp.png浙ICP备2021020529号-1  |  浙B2-20240490  

关注我们 :微信公众号    抖音    微博    LOFTER 

客服