收藏 分销(赏)

滚动轴承的6种失效模式解析.docx

上传人:小****库 文档编号:10217766 上传时间:2025-04-28 格式:DOCX 页数:7 大小:23.48KB 下载积分:5 金币
下载 相关 举报
滚动轴承的6种失效模式解析.docx_第1页
第1页 / 共7页
滚动轴承的6种失效模式解析.docx_第2页
第2页 / 共7页
本文档共7页,全文阅读请下载到手机保存,查看更方便
资源描述
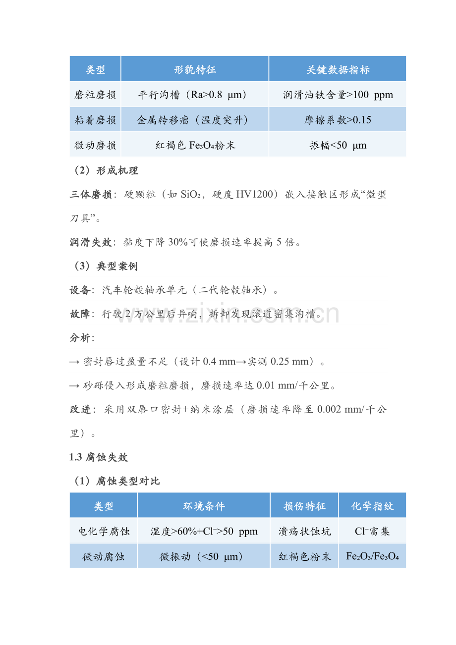
1. 六大失效模式解析 1.1 接触疲劳失效 (1)损伤特征 点蚀:微观裂纹萌生→扩展→金属剥落,形成直径0.1–1 mm的麻点。 剥落:片状材料脱落(面积>1 mm²),常见于滚动体与滚道接触区。 典型形态:风电主轴轴承滚道的“蝴蝶形”对称剥落。 (2)形成机理 应力主导:赫兹接触应力公式:σ_H=0.418√(PE/(R·L)) (P:载荷,E:弹性模量,R:当量曲率半径,L:接触长度) 当σ_H > 材料疲劳极限(GCr15钢:1800–2200 MPa)时,疲劳寿命急剧下降。 润滑失效:油膜厚度λ(=h/σ)<1时,金属直接接触概率>80%。 材料缺陷:直径>15 μm的夹杂物可使疲劳寿命降低50%。 (3)案例分析 设备:2.5 MW风电齿轮箱轴承(型号:240/600CAK30/W33) 现象:运行1.2万小时后振动值从0.8 mm/s飙升至5.2 mm/s。 解剖发现: → 滚道剥落深度0.8 mm,边缘可见放射状裂纹。 → 金相检测发现MnS夹杂物聚集(尺寸20–30 μm)。 根因:润滑脂污染度从ISO 16/13恶化至20/18(齿轮箱滤芯破损)。 1.2 磨损失效 (1)分类与特征 类型 形貌特征 关键数据指标 磨粒磨损 平行沟槽(Ra>0.8 μm) 润滑油铁含量>100 ppm 粘着磨损 金属转移瘤(温度突升) 摩擦系数>0.15 微动磨损 红褐色Fe₃O₄粉末 振幅<50 μm (2)形成机理 三体磨损:硬颗粒(如SiO₂,硬度HV1200)嵌入接触区形成“微型刀具”。 润滑失效:黏度下降30%可使磨损速率提高5倍。 (3)典型案例 设备:汽车轮毂轴承单元(二代轮毂轴承)。 故障:行驶2万公里后异响,拆卸发现滚道密集沟槽。 分析: → 密封唇过盈量不足(设计0.4 mm→实测0.25 mm)。 → 砂砾侵入形成磨粒磨损,磨损速率达0.01 mm/千公里。 改进:采用双唇口密封+纳米涂层(磨损速率降至0.002 mm/千公里)。 1.3 腐蚀失效 (1)腐蚀类型对比 类型 环境条件 损伤特征 化学指纹 电化学腐蚀 湿度>60%+Cl⁻>50 ppm 溃疡状蚀坑 Cl⁻富集 微动腐蚀 微振动(<50 μm) 红褐色粉末 Fe₂O₃/Fe₃O₄ 应力腐蚀 拉应力+腐蚀介质 树枝状裂纹 S元素富集 (2)海洋环境实战案例 设备:海洋平台回转支承轴承(材质:G20Cr2Ni4A)。 现象:装机6个月后旋转异响,拆检发现蜂窝状蚀坑。 检测数据: → Cl⁻浓度1.2 wt%(超标6倍)。 → 表面拉应力320 MPa(标准<200 MPa)。 → 钝化膜厚度仅8 nm(标准≥20 nm)。 解决方案: → 等离子渗氮处理(白亮层30 μm,表面硬度HV1100)。 → 增加锌块牺牲阳极保护。 1.4 电蚀失效 (1)损伤演变 初期:0.05–0.3 mm“陨石坑”状微孔。 中期:“搓衣板”状条纹(间距0.5–2 mm)。 后期:熔融区重凝组织(显微硬度HV850)。 (2)量化风险等级 危险等级 轴电压(V) 电流密度(A/mm²) 损伤速率(mm³/h) 安全 <0.3 <0.05 0 警告 0.3–1.0 0.05–0.2 0.01–0.1 危险 >1.0 >0.2 >0.1 (3)变频驱动应对方案 导电润滑脂(体积电阻率<1×10³ Ω·cm)。 混合陶瓷轴承(Si₃N₄球+钢制套圈)。 轴电流旁路装置(接地电阻<0.1 Ω)。 1.5 塑性变形 (1)预警信号 静载压痕:布氏压痕直径>3 mm(载荷3000 kgf)。 动态变形:滚道“波浪形”起伏(波长5–10 mm)。 微观表征:位错密度>1×10¹⁰/cm²(TEM观测)。 (2)矿山机械事故分析 设备:破碎机调心滚子轴承(24038CC/W33)。 事故:超载运行30分钟后卡死。 检测结果: → 滚道凹陷深度1.2 mm(标准<0.01 mm)。 → 接触应力瞬时达3800 MPa(超限70%)。 改进:加装过载保护传感器(响应时间<50 ms)。 1.6 断裂与开裂 (1)断口分析学 类型 宏观特征 微观特征 诊断要点 疲劳断裂 贝壳纹+放射棱线 疲劳辉纹(0.1–1 μm) 交变应力历史 过载断裂 纤维状断口 韧窝+撕裂棱 冲击载荷能量 应力腐蚀 树枝状分叉裂纹 沿晶断裂+腐蚀产物 介质成分分析 (2)铁路轴承断裂事故 背景:-20℃冷装过盈配合(理论过盈量0.12 mm)。 失效过程: 低温脆性转变(冲击功从50 J降至8 J)。 倒角处应力集中(实际应力1200 MPa)。 裂纹扩展速率0.1 mm/万公里。 改进:感应加热装配(110±10℃)+滚道喷丸强化。 2. 失效分析方法论 2.1宏观检查: 记录损伤位置、颜色、形态(示例:电蚀坑的“火山口”形貌)。 使用工业内窥镜检测隐蔽区域 2.2微观分析: SEM观察:疲劳辉纹间距测量(判断应力水平)。 EDS检测:腐蚀产物成分分析(如Cl⁻、S元素含量)。 2.3材料检测: 硬度梯度测试(表层至心部硬度变化)。 金相分析:碳化物分布、夹杂物评级(ASTM E45标准)。 2.4工况复现: 有限元仿真(ANSYS计算接触应力分布)。 台架试验:模拟实际载荷谱(载荷误差<±5%)。 3. 影响轴承寿命的关键因素 基本寿命公式:L10=(C/P)p,(球轴承p=3,滚子轴承p=10/3) 影响因素 寿命修正系数范围 典型案例说明 润滑不良 0.1–0.5 油膜厚度<1μm寿命降50% 污染控制 0.3–0.8 ISO 4406等级提升1级,寿命延长30% 安装误差 0.5–0.9 倾斜角>0.002 rad,寿命减少60% 材料纯净度 1.2–2.0 氧含量从15 ppm降至5 ppm,寿命翻倍 4. 工程实战案例 案例1:盾构机主轴承异常振动 现象:推力滚子轴承运行3000小时后振动值超限。 分析: → 滚道剥落区发现Al₂O₃夹杂(尺寸25 μm)。 → 润滑油含水量超限(>0.1%)加速疲劳。 解决:采用真空脱气钢+油水分离器。 案例2:造纸机干燥部轴承电蚀 现象:陶瓷轴承3个月出现密集凹坑。 检测:轴电压1.5 V,电流密度0.3 A/mm²。 改进:安装接地碳刷+导电油脂,电蚀完全消除。 5. 寿命提升策略 5.1润滑革命: 选用含MoS₂的合成脂,摩擦系数降低40%。 油膜厚度监控:λ>3(弹性流体动压润滑)。 5.2表面工程: 激光淬火:硬度HRC62+残余压应力300 MPa。 PVD涂层:TiAlN涂层耐磨性提升3倍。 5.3智能监测: 嵌入式MEMS传感器实时监控温度、振动、载荷。 大数据预警:建立振动频谱特征库。 5.4清洁度管控: 装配环境ISO Class 5级(每立方米颗粒数<3,520)。 清洗工艺:三级过滤(精度1 μm)。 5.5应力优化: 有限元拓扑优化:最大接触应力降低25%。 过盈量计算:δ=α·d·ΔT(钢α=11×10⁻⁶/℃)。 5.6材料升级: 超高洁净钢(氧含量<5 ppm)。 氮化硅陶瓷滚动体(密度3.2 g/cm³,硬度HV1600)。 振动管理表 参数 安全范围 检测方法 振动速度(mm/s) <1.2(通用轴承) 振动频谱分析 工作温度(℃) <(回火温度-50) 红外热成像 润滑脂污染度 ISO 4406 14/11级 颗粒计数器 轴电压(V) <0.3 万用表测量
展开阅读全文

开通  VIP会员、SVIP会员  优惠大
下载10份以上建议开通VIP会员
下载20份以上建议开通SVIP会员


开通VIP      成为共赢上传

当前位置:首页 > 包罗万象 > 大杂烩

移动网页_全站_页脚广告1

关于我们      便捷服务       自信AI       AI导航        抽奖活动

©2010-2025 宁波自信网络信息技术有限公司  版权所有

客服电话:0574-28810668  投诉电话:18658249818

gongan.png浙公网安备33021202000488号   

icp.png浙ICP备2021020529号-1  |  浙B2-20240490  

关注我们 :微信公众号    抖音    微博    LOFTER 

客服