收藏 分销(赏)

建筑工程技术专业工作任务与职业能力分析表.doc

上传人:鼓*** 文档编号:10143340 上传时间:2025-04-23 格式:DOC 页数:6 大小:146.04KB 下载积分:8 金币
下载 相关 举报
建筑工程技术专业工作任务与职业能力分析表.doc_第1页
第1页 / 共6页
建筑工程技术专业工作任务与职业能力分析表.doc_第2页
第2页 / 共6页


点击查看更多>>
资源描述
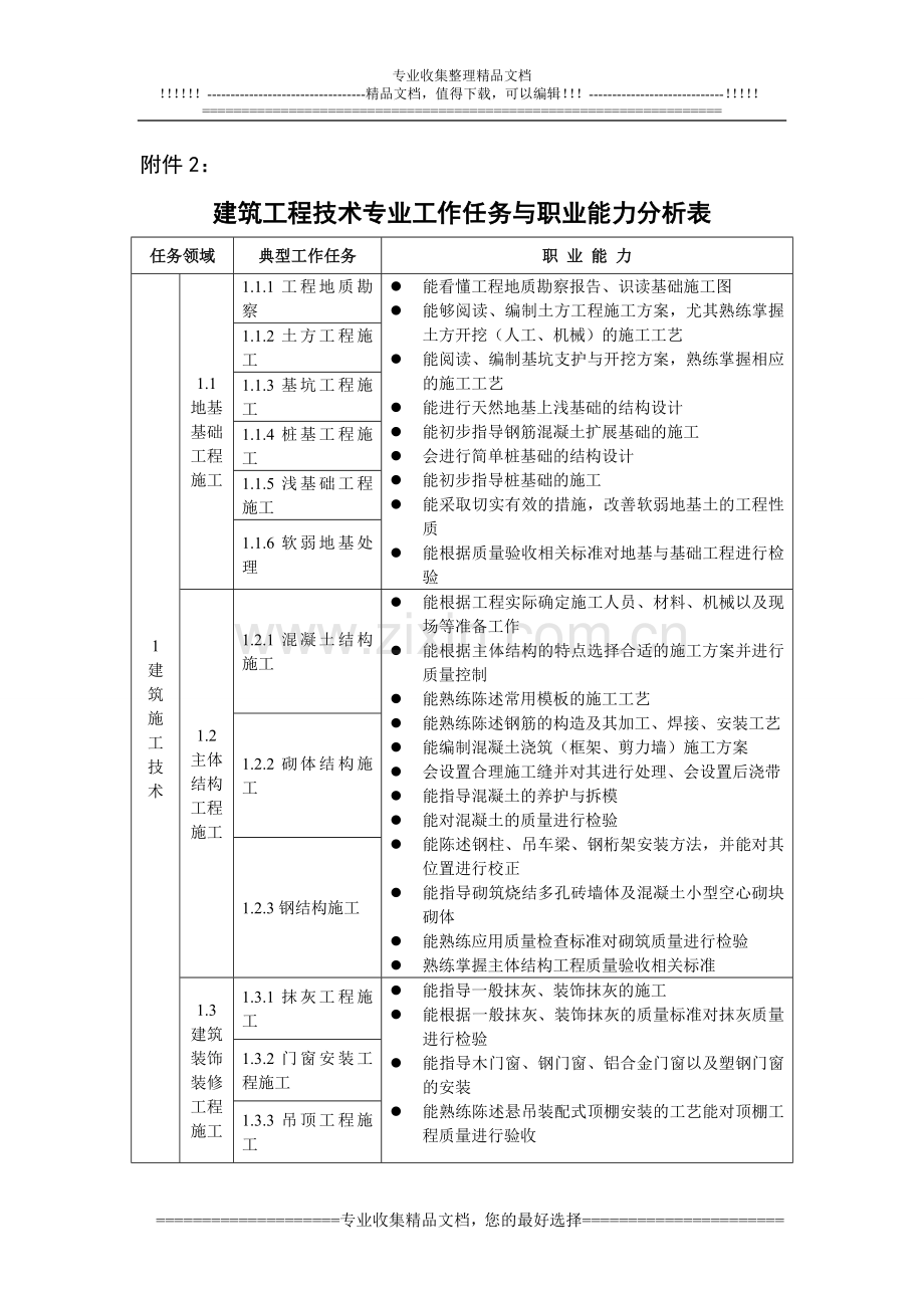
专业收集整理精品文档 !!!!!!----------------------------------精品文档,值得下载,可以编辑!!!-----------------------------!!!!!================================================================== 附件2: 建筑工程技术专业工作任务与职业能力分析表 任务领域 典型工作任务 职 业 能 力 1 建 筑 施 工 技 术 1.1 地基 基础 工程 施工 1.1.1工程地质勘察 l 能看懂工程地质勘察报告、识读基础施工图 l 能够阅读、编制土方工程施工方案,尤其熟练掌握土方开挖(人工、机械)的施工工艺 l 能阅读、编制基坑支护与开挖方案,熟练掌握相应的施工工艺 l 能进行天然地基上浅基础的结构设计 l 能初步指导钢筋混凝土扩展基础的施工 l 会进行简单桩基础的结构设计 l 能初步指导桩基础的施工 l 能采取切实有效的措施,改善软弱地基土的工程性质 l 能根据质量验收相关标准对地基与基础工程进行检验 1.1.2土方工程施工 1.1.3基坑工程施工 1.1.4桩基工程施工 1.1.5浅基础工程施工 1.1.6软弱地基处理 1.2 主体 结构工程 施工 1.2.1混凝土结构施工 l 能根据工程实际确定施工人员、材料、机械以及现场等准备工作 l 能根据主体结构的特点选择合适的施工方案并进行质量控制 l 能熟练陈述常用模板的施工工艺 l 能熟练陈述钢筋的构造及其加工、焊接、安装工艺 l 能编制混凝土浇筑(框架、剪力墙)施工方案 l 会设置合理施工缝并对其进行处理、会设置后浇带 l 能指导混凝土的养护与拆模 l 能对混凝土的质量进行检验 l 能陈述钢柱、吊车梁、钢桁架安装方法,并能对其位置进行校正 l 能指导砌筑烧结多孔砖墙体及混凝土小型空心砌块砌体 l 能熟练应用质量检查标准对砌筑质量进行检验 l 熟练掌握主体结构工程质量验收相关标准 1.2.2砌体结构施工 1.2.3钢结构施工 1.3 建筑装饰装修工程施工 1.3.1抹灰工程施工 l 能指导一般抹灰、装饰抹灰的施工 l 能根据一般抹灰、装饰抹灰的质量标准对抹灰质量进行检验 l 能指导木门窗、钢门窗、铝合金门窗以及塑钢门窗的安装 l 能熟练陈述悬吊装配式顶棚安装的工艺能对顶棚工程质量进行验收 l 能指导地面基层的铺设、整体面层铺设、板块面层铺设以及木竹面层铺设等 l 能根据质量标准对不同的铺设地面进行检验 1.3.2门窗安装工程施工 1.3.3吊顶工程施工 建筑地面工程施工 1.4 屋面工程施工 1.4.1卷材防水屋面施工 l 能熟练陈述卷材防水屋面施工的工艺及质量要求 l 能熟练陈述刚性(细石混凝土)防水屋面施工的工艺及质量要求 l 能够陈述常用保温与隔热材料的性能、保温层的构造与施工工艺、质量标准等 l 能够陈述隔热层的施工工艺及质量标准 1.4.2刚性防水屋面施工 1.4.3屋面保温与隔热 4 土 建 施 工 管 理 4.1现场施工准备 l 能读懂施工图 l 能组织搭设临时设施 l 掌握分部分项工程施工方法 l 能分析施工所需要的材料和工具 l 了解每个分项工程的工程量及相应劳动力数量 l 掌握基本的数学、力学知识及相关专业技术知识 l 具备组织协调管理能力 l 熟悉各部门的工作内容及分工 l 了解施工方案内容 l 掌握施工方案的要点、重点及难点 l 能具体落实人、机、料 l 熟悉基础、主体、装饰安装三个阶段的现场总平面布置变化 l 能协助项目经理管理合同,重点是材料供应合同、班组合同的管理 l 能发现施工图中“错、漏、碰”,完善施工方案,协助技术交底 l 能熟练应用相关的规范、标准 l 掌握工程各项工序及其施工工艺 l 掌握各种建筑的构造及要求 l 会获取新材料、新技术、新工艺的知识 l 能编制施工总进度计划、网络图 l 能编制施工总平面布置图 l 能编制指导实际施工的施工组织结构设计 4.2班组(工序)任务安排 4.3工程进度安排及调整 4.4生产部门工作协调 4.5施工方案落实 4.6施工总平面布置、调整 4.7合同协助管理 4.8技术协助管理 4.9图纸会审 4.10技术交底 4.11施工组织结构设计 4.12专项方案编制 5 质 量 管 理 5.1检验批检查验收 l 熟悉图纸、了解结构设计意图 l 掌握规程、规范、标准 l 能熟练使用各种检测工具 l 能对质量要求进行交底 l 能协助项目部对各分部工程进行验收 l 能配合建设及监理单位进行验收 l 掌握各种工程的质量问题及处理办法,能对质量问题及事故提出处理意见并督促整改 l 能填写各种验收表格 l 熟悉各种建筑构造 5.2分项工程检查验收 5.3分部工程检查验收 5.4工程竣工验收 5.5质量问题、事故处理 5.6检查、验收情况记录 5.7制订质量管理计划 6 安 全 管 理 6.1安全技术管理 l 能编制和实施土石方及基坑安全技术方案 l 能编制和实施脚手架方案 l 能编制和实施塔式起重机安全技术方案 l 能编制和实施物料提升机安全技术方案 l 能编制和实施建筑机械安全技术方案,能编制和实施临时用电、用水安全技术方案 6.2安全教育、培训 l 能对班组进行安全生产交底 l 能对新工人、新岗位进行安全知识培训 l 能对班组进行安全考核 l 能进行日常的安全教育 6.3安全检查 l 能对照施工方案检查现场安全 l 能处理违章、违规操作 l 能落实安全规定、制度 6.4安全事故处理 l 掌握国家和地方各级政府的有关法律、法规、规章 l 能参与事故调查、分析、处理,写出事故报告 6.5职业健康管理 l 了解职业健康的内容 l 能运用职业病预防知识进行职业病预防工作 6.6文明施工管理 l 掌握国家和地方关于文明施工的规范、规定 l 熟悉国家及地方各级政府的有关环境保护、社会治安及综合治理等方面的法律、法规、规定 6.7安全资料管理 l 会建立安全台帐 l 能进行安全生产和职业健康的资料收集、汇编、存档 7 施 工 测 量 7.1测量方案编制 l 掌握结构设计交底内容,编制测量方案 l 掌握测量相关规程、规范要求 l 掌握仪器性能、原理 l 会正确使用仪器 l 掌握测量记录方法 l 会对测量资料进行整理、归档 7.2控制网建立 7.3测量放线 7.4沉降、垂直度观测 7.5原始资料记录 7.6仪器维护 8 造 价 管 理 8.1价格信息收集 l 能收集定额信息 l 熟悉当地实际材料和特殊材料的价格 l 能分析主要材料价格的发展趋势 8.2工程预算 l 能看懂结构设计文件、地质勘察报告 l 能依据施工图纸进行现场踏勘 l 能根据施工方案编制工程预算 8.3工程量计算 l 能计算工程量 8.4工程联系单计量 l 能依据招标文件、合同、结构设计变更、洽商记录、联系单,计算工程量和造价 8.5工程成本分析 l 能熟练计算施工中发生各项费用,并与施工预算进行对比、核算、分析 8.6工程进度报表编制 l 根据工程进度,编制分部分项工程量清单和工程造价 8.7工程竣工决(结)算 l 能依据招标文件、施工合同、施工图纸和联系单计算工程量 l 能熟练使用预算软件计算工程造价 9 材 料 管 理 9.1编制采购计划 l 能看懂施工图纸、熟悉施工过程,了解工程预算 l 能编写材料计划书 9.2材料采购 l 能收集和整理市场信息 l 能用专业知识与客户沟通 l 熟悉建筑材料的基本知识 l 能目测判断材料优劣 9.3材料进场验收 l 熟悉各种材料的品种、规格和外形 l 能检查材料原始资料 l 知道如何对材料进行抽样送检 l 会做一般的材料试验 10 施 工 设 备 管 理 10.1计划安排 l 熟悉主要设备规格型号、使用范围 l 熟悉设备安装使用规程 l 了解常用机械性能 l 了解主要设备的基本原理 l 熟悉维修保养常识 l 了解主要设备拆装、运输的基本知识 l 了解故障及事故处理的基本知识 10.2技术交底 10.3设备安装、调试与验收 10.4设备维护管理 10.5设备进退场管理 11 资 料 管 理 11.1资料体系编制 l 掌握当地资料归档的要求 l 熟悉图纸、结构设计文件 l 能操作电脑进行文档整理 11.2施工结构设计文件收集、保管 l 能及时、全面、准确地收集资料 l 了解施工结构设计的种类、内容 11.3施工设备资料收集、审查 l 熟悉施工组织方案 l 了解施工设备规格、数量 l 会将施工设备合格证明文件归档、内容审核,把握资料的全面性、内容的准确性 l 掌握施工设备特批的格式手续 l 能及时归档、目录清楚 11.4材料资料的审查、归档 l 熟悉结构设计文件、施工组织结构设计方案 l 会将施工材料证明文件收集、审查,做到内容全面、准确 l 掌握施工材料审批手续,归档准确、及时、全面 11.5资料收发登记 l 具备资料收发登记意识 11.6资料归档移交 l 能安全保管资料 l 能按目录编制完整的审查资料 l 能及时办理档案移交手续 11.7施工过程资料形成、整理 l 具备所需的文字表达能力 l 能把握施工过程资料形成条件、时间 l 能及时整理资料,归档分类明确 12 成 本 管 理 12.1成本分析 l 掌握工程造价编制、成本核算方法 l 能进行工料分析 l 会制订质量控制目标、措施 l 会制订安全控制目标、措施 l 会制订进度计划控制措施 l 熟悉相关法律法规 12.2资源合理配置 12.3施工质量控制 12.4施工安全控制 12.5施工进度控制 12.6合同管理 13 建 筑 基 本 构 件 的 内 力 计 算 与 设 计 13.1静定梁承载力计算与设计 l 能画出静定梁的计算简图 l 能对所作的计算简图进行几何组成分析 l 能定性地画出梁的内力图 l 能对梁的进行结构设计 13.2静定桁架承载力计算与设计 l 能画出静定桁架的计算简图并对其进行几何组成分析 l 能求出桁架的内力 l 能对桁架进行设计 13.3柱子承载力计算与设计 l 能画出柱子的计算简图 l 能对所作的计算简图进行几何组成分析 l 能画出柱子的内力图 l 能对柱子进行设计 13.4静定刚架承载力计算与设计 l 能画出静定刚架的计算简图并对其进行几何组成分析 l 能画出刚架的内力图 l 能对刚架进行设计 13.5超静定梁承载力计算与设计 l 能画出超静定梁的计算简图 l 能对所作的计算简图进行几何组成分析 l 能画出超静定梁的内力图 l 能对超静定梁进行设计 13.6超静定刚架承载力计算与设计 l 能画出超静定刚架的计算简图 l 能对所作的计算简图进行几何组成分析 l 能画出超静定刚架的内力图 l 能对超静定刚架进行设计 14 建 筑 识 图 与 构 造 14.1民用建筑建筑施工图绘制与识读 l 能正确使用专业绘图软件,并掌握绘图的方法与技巧 l 能掌握民用建筑的组成构造 l 能看懂民用建筑建筑施工图 l 能根据民用建筑建筑施工图,正确地想象出物体的空间形状,即培养出空间想象能力 14.2民用建筑结构施工图绘制与识读 l 能看懂民用建筑的组成构造 l 能按照制图规范绘制基本构件 l 能绘制基础施工图 l 能绘制结构平面图 l 能看懂钢筋混凝土结构详图 14.3工业建筑建筑施工图 l 能掌握工业建筑的组成构造 l 能看懂工业建筑建筑施工图 l 能根据工业建筑建筑施工图,正确地想象出物体的空间形状,即培养出空间想象能力 14.4工业建筑结构施工图绘制与识读 l 能看懂工业建筑的组成构造 l 能看懂基础图 l 能看懂柱、吊车梁等结构布置图 l 能看懂屋面结构布置图 l 能看懂支撑详图 l 能看懂柱子详图 14.5设备施工图 l 能看懂室内给水排水施工图 l 能看懂室内采暖施工图 l 能看懂建筑电气施工图 ====================专业收集精品文档,您的最好选择======================
展开阅读全文

开通  VIP会员、SVIP会员  优惠大
下载10份以上建议开通VIP会员
下载20份以上建议开通SVIP会员


开通VIP      成为共赢上传

当前位置:首页 > 包罗万象 > 大杂烩

移动网页_全站_页脚广告1

关于我们      便捷服务       自信AI       AI导航        抽奖活动

©2010-2026 宁波自信网络信息技术有限公司  版权所有

客服电话:0574-28810668  投诉电话:18658249818

gongan.png浙公网安备33021202000488号   

icp.png浙ICP备2021020529号-1  |  浙B2-20240490  

关注我们 :微信公众号    抖音    微博    LOFTER 

客服