收藏 分销(赏)

仓储中心工作流程与管理制度-仓库管理规定与工作流程图.docx

上传人:人****来 文档编号:10078818 上传时间:2025-04-20 格式:DOCX 页数:5 大小:43.02KB 下载积分:6 金币
下载 相关 举报
仓储中心工作流程与管理制度-仓库管理规定与工作流程图.docx_第1页
第1页 / 共5页
仓储中心工作流程与管理制度-仓库管理规定与工作流程图.docx_第2页
第2页 / 共5页


点击查看更多>>
资源描述
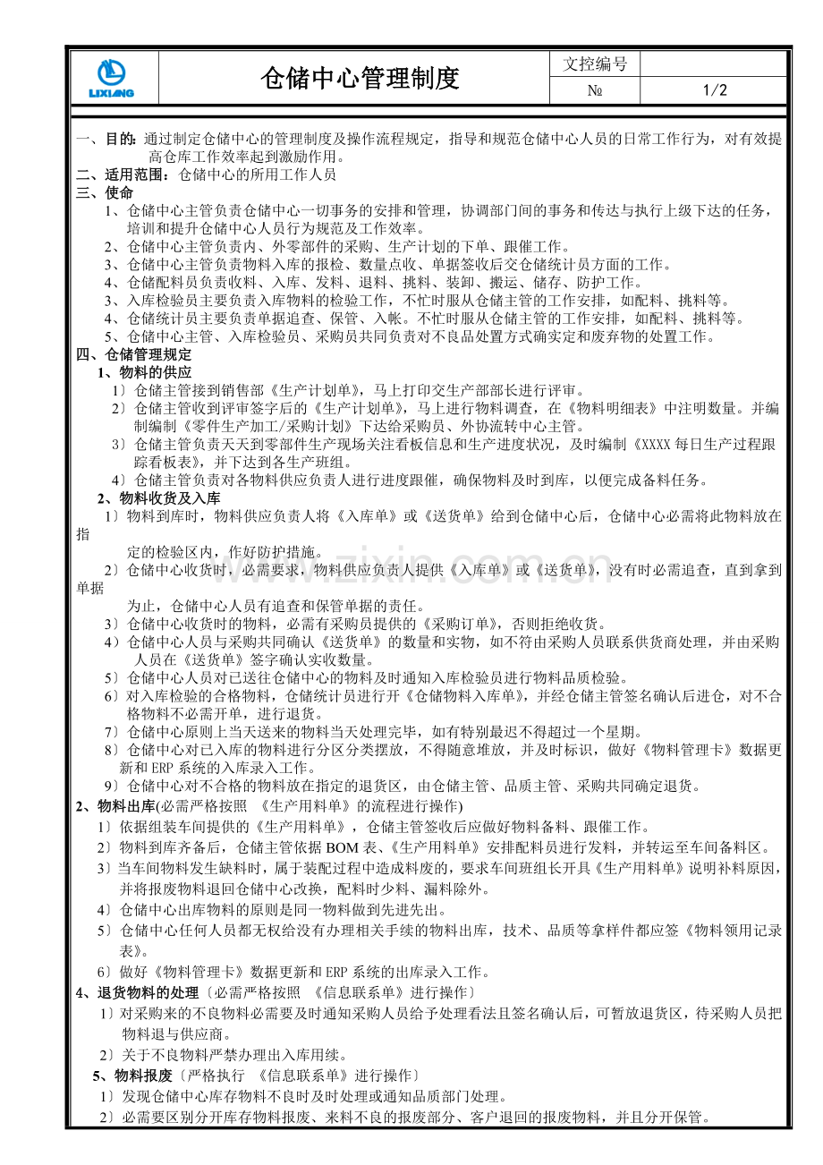
仓储中心管理制度 文控编号 № 1/2 一、 目的:通过制定仓储中心的管理制度及操作流程规定,指导和规范仓储中心人员的日常工作行为,对有效提 高仓库工作效率起到激励作用。 二、适用范围:仓储中心的所用工作人员 三、使命 1、仓储中心主管负责仓储中心一切事务的安排和管理,协调部门间的事务和传达与执行上级下达的任务, 培训和提升仓储中心人员行为规范及工作效率。 2、 仓储中心主管负责内、外零部件的采购、生产计划的下单、跟催工作。 3、 仓储中心主管负责物料入库的报检、数量点收、单据签收后交仓储统计员方面的工作。 4、仓储配料员负责收料、入库、发料、退料、挑料、装卸、搬运、储存、防护工作。 3、入库检验员主要负责入库物料的检验工作,不忙时服从仓储主管的工作安排,如配料、挑料等。 4、仓储统计员主要负责单据追查、保管、入帐。不忙时服从仓储主管的工作安排,如配料、挑料等。 5、仓储中心主管、入库检验员、采购员共同负责对不良品处置方式确实定和废弃物的处置工作。 四、仓储管理规定 1、物料的供应 1〕仓储主管接到销售部《生产计划单》,马上打印交生产部部长进行评审。 2〕仓储主管收到评审签字后的《生产计划单》,马上进行物料调查,在《物料明细表》中注明数量。并编 制编制《零件生产加工/采购计划》下达给采购员、外协流转中心主管。 3〕仓储主管负责天天到零部件生产现场关注看板信息和生产进度状况,及时编制《XXXX每日生产过程跟 踪看板表》,并下达到各生产班组。 4〕仓储主管负责对各物料供应负责人进行进度跟催,确保物料及时到库,以便完成备料任务。 2、物料收货及入库 1〕物料到库时,物料供应负责人将《入库单》或《送货单》给到仓储中心后,仓储中心必需将此物料放在指 定的检验区内,作好防护措施。 2〕仓储中心收货时,必需要求,物料供应负责人提供《入库单》或《送货单》,没有时必需追查,直到拿到单据 为止,仓储中心人员有追查和保管单据的责任。 3〕仓储中心收货时的物料,必需有采购员提供的《采购订单》,否则拒绝收货。 4) 仓储中心人员与采购共同确认《送货单》的数量和实物,如不符由采购人员联系供货商处理,并由采购 人员在《送货单》签字确认实收数量。 5〕仓储中心人员对已送往仓储中心的物料及时通知入库检验员进行物料品质检验。 6〕对入库检验的合格物料,仓储统计员进行开《仓储物料入库单》,并经仓储主管签名确认后进仓,对不合 格物料不必需开单,进行退货。 7〕仓储中心原则上当天送来的物料当天处理完毕,如有特别最迟不得超过一个星期。 8〕仓储中心对已入库的物料进行分区分类摆放,不得随意堆放,并及时标识,做好《物料管理卡》数据更新和ERP系统的入库录入工作。 9〕仓储中心对不合格的物料放在指定的退货区,由仓储主管、品质主管、采购共同确定退货。 2、物料出库(必需严格按照 《生产用料单》的流程进行操作) 1〕依据组装车间提供的《生产用料单》,仓储主管签收后应做好物料备料、跟催工作。 2〕物料到库齐备后,仓储主管依据BOM表、《生产用料单》安排配料员进行发料,并转运至车间备料区。 3〕当车间物料发生缺料时,属于装配过程中造成料废的,要求车间班组长开具《生产用料单》说明补料原因, 并将报废物料退回仓储中心改换,配料时少料、漏料除外。 4〕仓储中心出库物料的原则是同一物料做到先进先出。 5〕仓储中心任何人员都无权给没有办理相关手续的物料出库,技术、品质等拿样件都应签《物料领用记录表》。 6〕做好《物料管理卡》数据更新和ERP系统的出库录入工作。 4、退货物料的处理〔必需严格按照 《信息联系单》进行操作〕 1〕对采购来的不良物料必需要及时通知采购人员给予处理看法且签名确认后,可暂放退货区,待采购人员把 物料退与供应商。 2〕关于不良物料严禁办理出入库用续。 5、物料报废〔严格执行 《信息联系单》进行操作〕 1〕发现仓储中心库存物料不良时及时处理或通知品质部门处理。 2〕必需要区别分开库存物料报废、来料不良的报废部分、客户退回的报废物料,并且分开保管。 编制/日期 彭光富2018-5-19 审核/日期 批准/日期 仓储中心管理制度 文控编号 № 2/2 6、成品的收货及出库 1〕成品的入库〔严格按照 《成品入库记录表》进行操作〕 a、所有入库之成品必需为合格之产品,均由成品检验员在《成品入库记录表》中签字方可入库,否则拒 绝入库。 b、仓储统计员必需做好《物料管理卡》数据更新和ERP系统的入库录入工作。 2〕成品的出库〔严格按照 《成品出库记录表》进行操作〕 a、当库存的成品不多时,在《生产用料单》中有涉及本库存成品时,可充当物料进行配发至车间,但必 须在《成品出库记录表》中做好记录、签字。 b、当该批成品可以直接充当订单产品发货时,由包装组组长在在《成品出库记录表》中做好记录、签字。 五、货物管理 1、货物的品质维护:物料在收货、点数、入库、搬运、摆放、归位、存放、储存、发货过程中遵守安全原则, 做到防损、防水、防蛀、防晒等安全措施。 2、天天检查货物信息,如发现储位不对、帐物不符、品质问题及时反馈和处理。 3、坚持货物的正确标识,由仓管负责,关于错误标识及时更正。 4、货物的单据、记录表格、帐由仓储中心记帐人由仓储统计员保管。每月的单据、记录表格由其分类保管好, 原则上单据保管2年,在此期间不得销毁。做到帐、物、卡一致。 六、货物的盘点 1、由于仓储中心每月盘存工作量较大,所以公司每季度组织一次全面盘点。因此仓储主管、统计员、配料员 必需日日维护出、入物料的变化数据。如出、入库没有进行数据登记,产生库存数据偏差过大,由仓储全 部员工共同承当责任,进行无偿盘点,直至数据变差不大为止。 2、盘点时确保做到盘点数量的准确性、公正性,严禁弄虚作假、虚报数据。盘点过程中严禁改换不同的盘点 人员,以免少盘、多盘、漏盘等。 3、盘点任务完成后,及时将盘点报表电子档交财务部审核。 七、仓储中心的安全、卫生管理 1、仓储中心天天都对仓储中心区域进行清洁整理工作,清理掉不要、不用的东西和坏的东西,并将仓储中心 内的物料整理到提定的区域内,达到整洁、整齐、干净、卫生、合理的摆放要求。 2、对仓储中心内货物摆放做出合理的摆放和规划。 3、仓储中心卫生可以在仓储员工空闲的时间进行。 4、仓储中心内坚持安全通道畅通,不可有堆积物,确保人员安全。 5、仓储中心内严禁烟火,严禁非仓储中心人员非工作必需要进入仓储中心。 6、仓储中心内的规划区域要有明确标识〔如:物料摆放区、安全通道、物料报废区、物料发放区、配料区、 不合格物料存放区、待检物料存放区、消防设施摆放区、办公区等〕,其中物料摆放区内要分类分小区存 放,且有清楚的标识。 7、上下班关闭窗户及锁上仓储中心门。 8、做好及时检查物货,如有异常或者安全隐患及时处理和上报。 9、仓储中心内必需要高空作业时做好安全防范。 八、仓储中心人员的工作态度及作风 1、仓储中心工作人员应该培养优良的工作态度和作风,形成优良的工作习惯。 2、仓储中心工作人员要求做事细心,认真,负责,诚实,有优良的团队意识及职业道德。 3、关于上级下达的任务要按时按质完成。 4、其他的工作制度和行为准则依公司规定为准则。 九、 违规处罚: 1、仓储中心空筐、物料长期乱堆乱放,不按指定区域放置,处仓储主管30元/次罚款。 2、仓储中心通道长期摆放物料,造成通道堵塞,处仓储主管30元/次罚款。 3、仓储中心存储物料架下面长期有散落的零部件,处仓储主管30元/次罚款。 4、物料未进行入库检验,投入车间使用发生品质异常,处仓储主管50元/次罚款。 5、统计员保管的单据、检验凭证、记录表单发现签字手续不全、混乱或遗失,处统计员30元/次罚款。 6、仓储主管每季度未组织仓储员工对仓储物料进行盘点,处仓储主管100元/次罚款。 7、仓储中心盘点后,进行抽检时,账、物、卡数据部一致,处仓储主管30元/次罚款,统计员20元/次罚款。 8、仓储中心员工不服从仓储主管的工作安排,处50元/次罚款。 9、仓储中心入库检验员收到报检通知后,未及时检验,造成物料滞留超过2天,处50元/次罚款。 10、仓储中心入库检验员未填写检验记录或记录弄虚作假,按未执行检验处理,处50元/次罚款。 编制/日期 彭光富2018-5-19 审核/日期 批准/日期 仓库工作流程图 文控编号 № 1/1 流 程 描 述 责任人 生产计划单 接收 物料调查 评审 编制、下发、跟进 零件生产加工/采购计划 每日生产过程跟踪看板表 一、物料下单 1、 在接到销售部《生产计划单》之后,打印出来交生产部部长评审。 仓储主管 2、 接到生产部部长评审的《生产计划单》后,马上按《材料明细表-BOM表》进行物料调查,写上实物数量。 仓储主管 3、 负责编制《零件生产加工/采购计划》下达给采购员、外协流转中心主管,并跟进物料至入库。 4、 负责天天到零部件生产现场关注看板信息和生产进度 状况,及时编制《XX每日生产过程跟踪看板表》下达给 各零部件 生产、加工班组,并跟进物料至入库。 仓储主管 待入库区 检验 OK 判定 信息联系单 NO 入库评审 YES 退货\返工\报废补产 退货区/隔离区/报废区 NO 二、 物料到库、入库手续办理 1、 物料到待入库区后,仓储主管马上通知仓储检验员进行 检验。 仓储主管 2、 仓储检验员填写好《检验卡片》,检验合格通知入库。 3、 外购件检验不合格的,开具《信息联系单》交品质主管 进行判定,让步接收,通知入库;判定退货,交采购进 行退货处理,并放置在退货区。 4、 内部件检验不合格的,开具《信息联系单》交品质主管 处理,进行返工或报废补产,并对失职者进行处罚判定。 仓储检验员 5、仓储主管负责协助检验员将不合格品按区域放置。并及 时解决物料异常问题,严禁长期放置在区域内。 仓储主管 物料标识 安全防护 按位摆放 检验卡片 物料管理卡 录账 开单 数量点收 入库单、送货单签收 6、仓储主管负责对检验合格物料进行数量点收,并在单据 写明实收数量并签字。 7、对严重超标数量,按订单数量进行实收〔可同意超5%〕, 多余的部分通知采购员退回供应单位或另行放置。 8、填写《物料管理卡》入库数据。 仓储主管 9、仓储统计员负责填写《物料入库日报表》 。 10、仓储统计员负责依据《送货单》《入库单》的实收数量 进行电脑数据录入;并按分类、月份保管好相关单据。 11、对外购件按实收数量,开具《仓储物料入库单》并签 字,再转交仓储主管签字。一联存根;一联给采购或 供应商;一联财务部。 仓储统计员 出库评审 盘点评审 物料配发 车间备料区 物料管理卡 物料标识 录账 备料-跟踪 签收 生产用料单 三、物料出库、盘点 1、仓储主管负责签收组装车间提供的《生产用料单》 ; 并对缺料物资进行跟进,及时完成备料任务。 仓储主管 2、物料到库、齐备后,仓储员工配料员负责配料、挑料、 运送、标识、填写《物料管理卡》、上架工作。 3、空闲时对仓库物料摆放规范、盘点、库房卫生清扫工作。 配料员 4、仓储统计员负责物料出库的数据统计、录账工作。 仓储统计员 5、仓储主管不忙时,负责协助配料员的工作。 6、对车间补料,料废的必需回库、开单,方可补料。 7、仓储主管负责做好仓库物料的每季度盘点工作。 8、仓储主管负责做好仓库的物料摆放规范、安全防护,库 房的环境卫生管理工作。 仓储主管 9、成品入库必需要求包装组长填写《成品入库记录表》。 10、成品出库必需要求包装组长填写《成品出库记录表》。 11、仓储统计员必需做好成品出、入库电脑数据录入。 仓储统计员 仓储中心任何人员都无权给没有办理相关手续的物料出库,技术、品质等拿样件都应签《物料领用记录表》,并进行电脑数据更新。 编制/日期 彭光富2018-5-19 审核/日期 审批/日期
展开阅读全文

开通  VIP会员、SVIP会员  优惠大
下载10份以上建议开通VIP会员
下载20份以上建议开通SVIP会员


开通VIP      成为共赢上传

当前位置:首页 > 应用文书 > 规章制度

移动网页_全站_页脚广告1

关于我们      便捷服务       自信AI       AI导航        抽奖活动

©2010-2026 宁波自信网络信息技术有限公司  版权所有

客服电话:0574-28810668  投诉电话:18658249818

gongan.png浙公网安备33021202000488号   

icp.png浙ICP备2021020529号-1  |  浙B2-20240490  

关注我们 :微信公众号    抖音    微博    LOFTER 

客服