收藏 分销(赏)

设备供应安装项目实施进度.docx

上传人:精*** 文档编号:10076967 上传时间:2025-04-20 格式:DOCX 页数:8 大小:18.78KB 下载积分:6 金币
下载 相关 举报
设备供应安装项目实施进度.docx_第1页
第1页 / 共8页
设备供应安装项目实施进度.docx_第2页
第2页 / 共8页


点击查看更多>>
资源描述
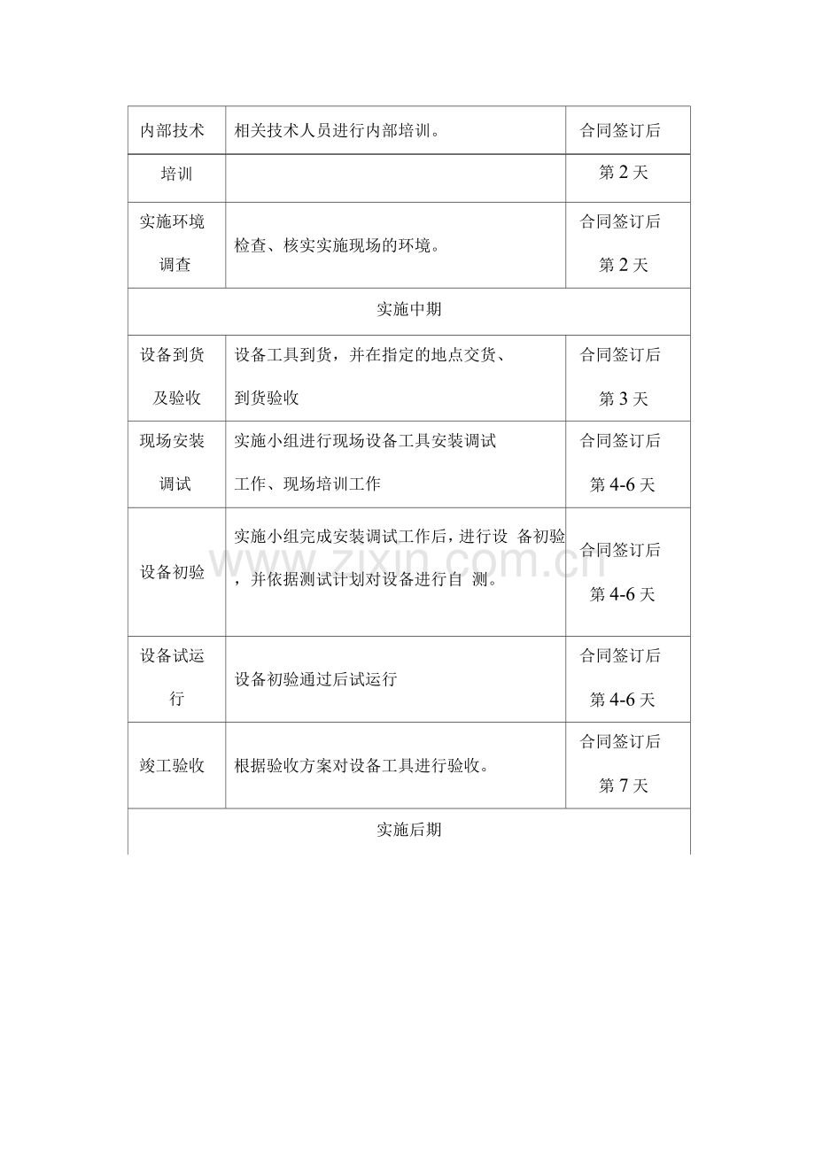
设备供应安装项目实施进度 1、项目实施进度安排 第一节 项目实施进度计划 供货期目标:在接到中标通知书后立即开始备货、安装供应前各 项准备,按标书约定供货期完工,并尽量提前。 (1)按照甲方所发出的供货进度计划的要求,编制我们的供货 期进度表,以便监察供货进度。 (2)制定出供货进度计划后,如果没有其他因素的影响必须按 照原来计划进行供货,技术安装负责人定期向项目负责人汇报项目进 度及工作情况,以便及时配合协调计划的管理。 (3)供货期为合同签订后7日内交付使用。 (4)供货地点为采购人指定地点。 第二节 项目实施进度计划表 项目节点 项目实施内容 进度计划 实施前期 设备供货 进行商务洽谈,确保所有设备如期、安 全地到达用户现场。 合同签订后 第1天 制定详细 根据甲方需求,协助甲方制订设备工具 合同签订后 实施方案 安装实施的技术标准和进度计划。 第2天 内部技术 相关技术人员进行内部培训。 合同签订后 培训 第2天 实施环境 调查 检查、核实实施现场的环境。 合同签订后 第2天 实施中期 设备到货 及验收 设备工具到货,并在指定的地点交货、 到货验收 合同签订后 第3天 现场安装 调试 实施小组进行现场设备工具安装调试 工作、现场培训工作 合同签订后 第4-6天 设备初验 实施小组完成安装调试工作后,进行设 备初验,并依据测试计划对设备进行自 测。 合同签订后 第4-6天 设备试运 行 设备初验通过后试运行 合同签订后 第4-6天 竣工验收 根据验收方案对设备工具进行验收。 合同签订后 第7天 实施后期 技术支持 与售后服 务 提供给甲方及时准确的帮助,包括使用 方面的热线咨询、故障的修复。 项目完成后 质保期1年, 终身免费技 术支持与售 后服务 第三节 项目实施进度责任控制 (1)编制进度计划呈报甲方审批。 (2)监督、检查各阶段工作是否按计划开始和结束,并记录相 应的时间和完成程度。 (3)协调进度执行过程中的问题。 (4)各阶段进度执行结束后,结合供货期、质量评价项目进度 状况,分析其中问题,并提出下一阶段工作计划,对未完成的工作, 说明原因,并提出修正措施。 (5)向甲方提交进度报表。 第四节 项目实施进度保证措施 本项目实施进度采取“制定执行、检查分析、修正执行”的方法, 使本项目按照预期的供货目标有条不紊的推进。当实际进度比计划工 期延误或提前时,或出现未预料的问题时,都将修订计划,使各项工 作均在控制范围内。 (1)制定执行计划:在每项工作开展前,详细编制进度计划, 给各工序分配资源,确定关键线路。然后通过会议下达工作任务,由 项目负责人组织实施。 (2)检查分析计划:计划实施过程中,主要采取“现场检查、 会议分析”的方法来了解进度计划的执行情况。通常召开进度会议, 特殊情况下,组织召开日进度计划。进度会议主要内容有: 1)前一天进度情况、资源分配状况,确定“前锋线”; 2) 前一天遗留问题、解决方案; 3) 本期工作计划,资源分配。 (3) 修正执行计划:通过进度会议,分析进度误差,确定各工 序的“前锋线”,重新计算进度计划,再次确定关键线路。 2、人员安排计划 第一节拟投入本项目人员一览表 序号 姓名 岗位 工作年限 1 2 3 4 5 6 7 8 9 10 第二节人员配置基本原则 健全组织,建立岗位责任制,强化管理。选拔经验丰富的管理人 员,组建强有力的项目经理和整体功能强的项目部,全权负责组织实 施,抽调经验丰富的管理和专业技术人员,调遣所属类似工程经验丰 富、实力雄厚、精干的专业队伍负责。 我公司还设立专人负责产品售后的服务和产品质量跟踪,负责收 集产品质量信息,尤其是客户提出的质量异议,首先实施纠正并加以 预防,并及时反馈到公司负责人,及时查找原因,做好记录,收集原 始资料,并协同客户单位取样复检,确属质量问题必须立即处理,同 时要做好售后服务的档案工作。 第三节人员配置保证措施 (1)选择技术素质高的安装队伍进行项目服务,挑选具有类似 项目经验、技术素质高、专业技能强的青壮技工,确保更好、更快地 完成本项目的安装配送。 (2)做好劳力动态调配:各专业安装人员按照供货进度情况实 行动态调配,必要时采取倒班作业,确保交货期目标的实现。 (3)确保后勤保障:在确保足够劳力和专业技工的同时,还要 确保后勤保障,以免安装技术人员因吃住不好影响体力,耽误项目整 体进度。 (4)开展劳力竞赛:开展比进度、比质量、比安全的活动,调 动职工的积极性的劳力热情,掀起工作高潮,提高劳动生产力,加快 工作进度。 第四节人员配置组织计划 (1)建立项目领导机构 根据项目规模、结构特点和复杂程度,确定项目领导机构的人选 和名额;遵循合理分工与密切协作、因事设职与因职选人的原则,建 立有安装经验、有开拓精神和工作效率高的项目领导机构。 (2)建立精干的工作队伍 根据采用的组织方式,确定合理的劳动组织,建立相应的专业工 作队伍。 (3)集结人员力量,组织劳动力进场 按照交货期要求和劳动力需要量计划,组织人员进行服务,安排 好职工生活,并进行安全、防火和文明施工等教育。 (4)做好职工教育工作 为落实项目计划和技术责任制,应按管理系统逐级进行技术交底。 交底内容通常包括:项目进度计划、各项安全技术措施、降低成本措 施和质量保证措施、质量标准和验收规范要求项等,必要时进行现场 示范;同时健全各项规章制度,加强遵纪守法教育。 第五节人员管理制度 (1)在岗期间不得做与工作无关之事。如:玩手机、看书报杂 志、串岗聊天等。 (2)工作岗位上严禁吸烟、吸烟必须在指定吸烟区。 (3)坚守岗位,严禁擅自离岗,如有特殊情况(喝水、上卫生 间等),须通知主管或机动岗位人员,等待主管、机动岗人员到场并 获得批准后方可离岗,时间在5-10分钟以内。 (4)不得酒后上岗,在岗期间必须保持头脑清醒及良好的精神 面貌。 (5)任何时间在上班时间打瞌睡。 (6)按要求统一着装,穿戴整齐。 (7)工作时如遇突发事件无法处理,应及时上报主管、项目负 责人处理。 (8)严格按照规定标准执勤、礼貌待人、文明用语,保持优良 作风。 (9)工作态度 1) 服从领导不折不扣地服从上级的工作安排及工作调配。 2)严于职守坚守本职岗位,不得擅自离岗、串岗或睡岗。 3)正直诚实对上级领导、同事和客户要以诚相待,不得阳 奉阴违。 5)团结协作各部门之间、员工之间要互相配合,同心、协力 地解决困难。 6)勤勉高效发扬勤奋踏实的精神,优质高效地完成所担负 的工作。
展开阅读全文

开通  VIP会员、SVIP会员  优惠大
下载10份以上建议开通VIP会员
下载20份以上建议开通SVIP会员


开通VIP      成为共赢上传

当前位置:首页 > 包罗万象 > 大杂烩

移动网页_全站_页脚广告1

关于我们      便捷服务       自信AI       AI导航        抽奖活动

©2010-2026 宁波自信网络信息技术有限公司  版权所有

客服电话:0574-28810668  投诉电话:18658249818

gongan.png浙公网安备33021202000488号   

icp.png浙ICP备2021020529号-1  |  浙B2-20240490  

关注我们 :微信公众号    抖音    微博    LOFTER 

客服